Fig. 9
From: Multiscale wavelet attention convolutional network for facial expression recognition

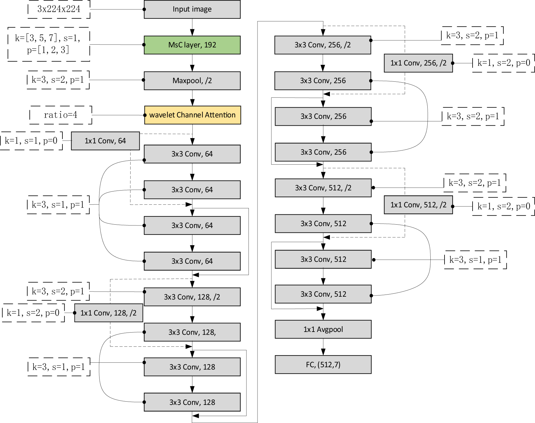
The structure of MsC-wCA-ResNet18, including each layer of MsC-wCA-ResNet18 and the residual connection.
From: Multiscale wavelet attention convolutional network for facial expression recognition

The structure of MsC-wCA-ResNet18, including each layer of MsC-wCA-ResNet18 and the residual connection.