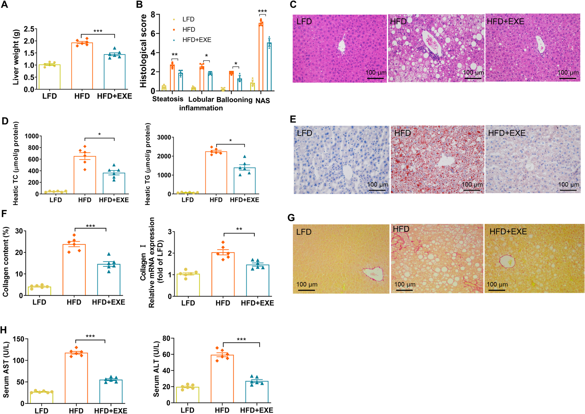
Fig. 1

Exercise reduced HFD-induced liver weight, hepatic steatosis, inflammation, and fibrosis. The liver weight (A) decreased after 12 weeks of treadmill training. Hepatic histological analysis of steatosis, inflammation, ballooning, and NAFLD activity score (NAS) (B). Liver sections stained with H&E (×200) (C). Hepatic TC levels and TG levels (D). Hepatic lipid accumulation as determined by Oil Red O staining (×200) (E). Collagen content determined by counting Sirius Red positive areas in six randomly selected fields using Image Pro Plus 6.0 software and hepatic mRNA levels of Collagen I (F). Liver sections stained with Sirius Red (×200) (G). Serum ALT and AST levels (H). Results are presented as the mean ± SEM, n = 6 per group. * P < 0.05, ** P < 0.01, and *** P < 0.001.