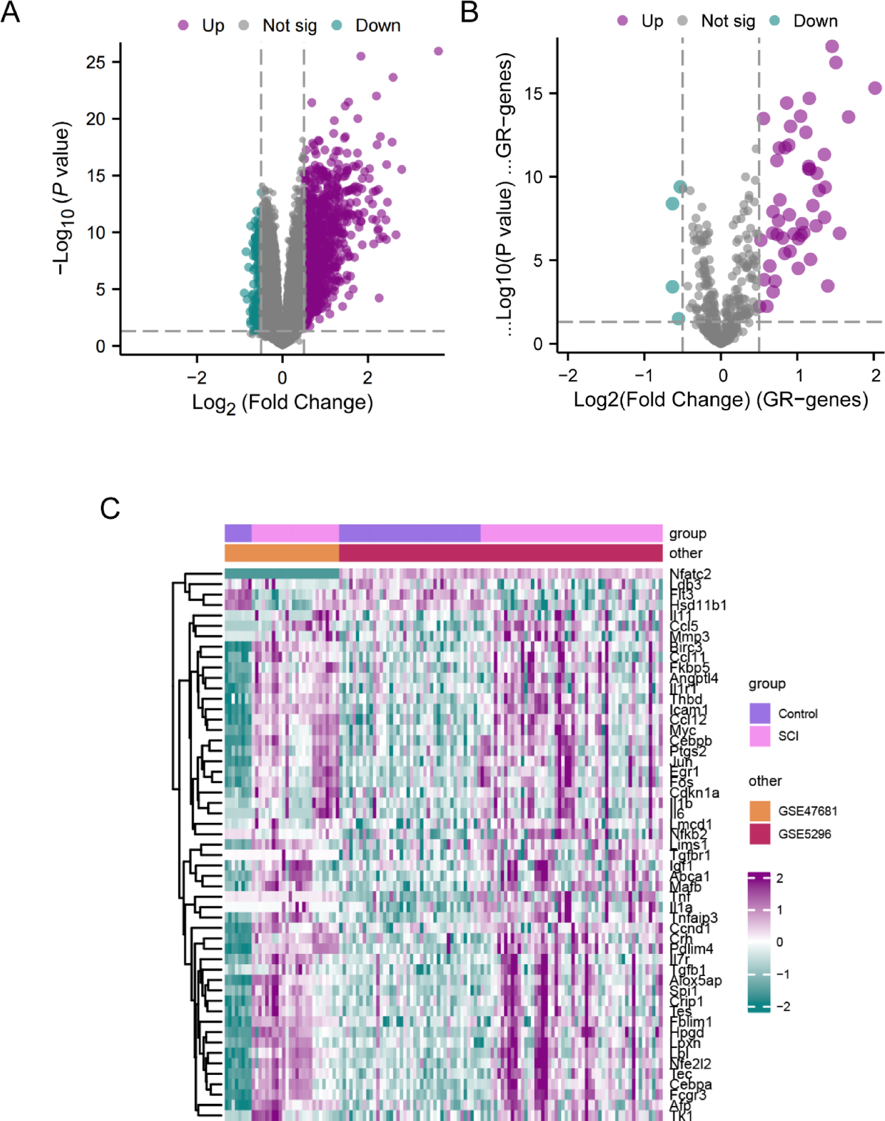
Fig. 2

Differential gene expression analysis. (A) Volcano plot illustrating the differential expression analysis of SCI and Control samples in the combined GEO datasets. (B) Volcano plot showing the analysis of GRRDEGs in the integrated GEO dataset. (C) Heat map displaying GRRDEGs in the integrated GEO datasets.