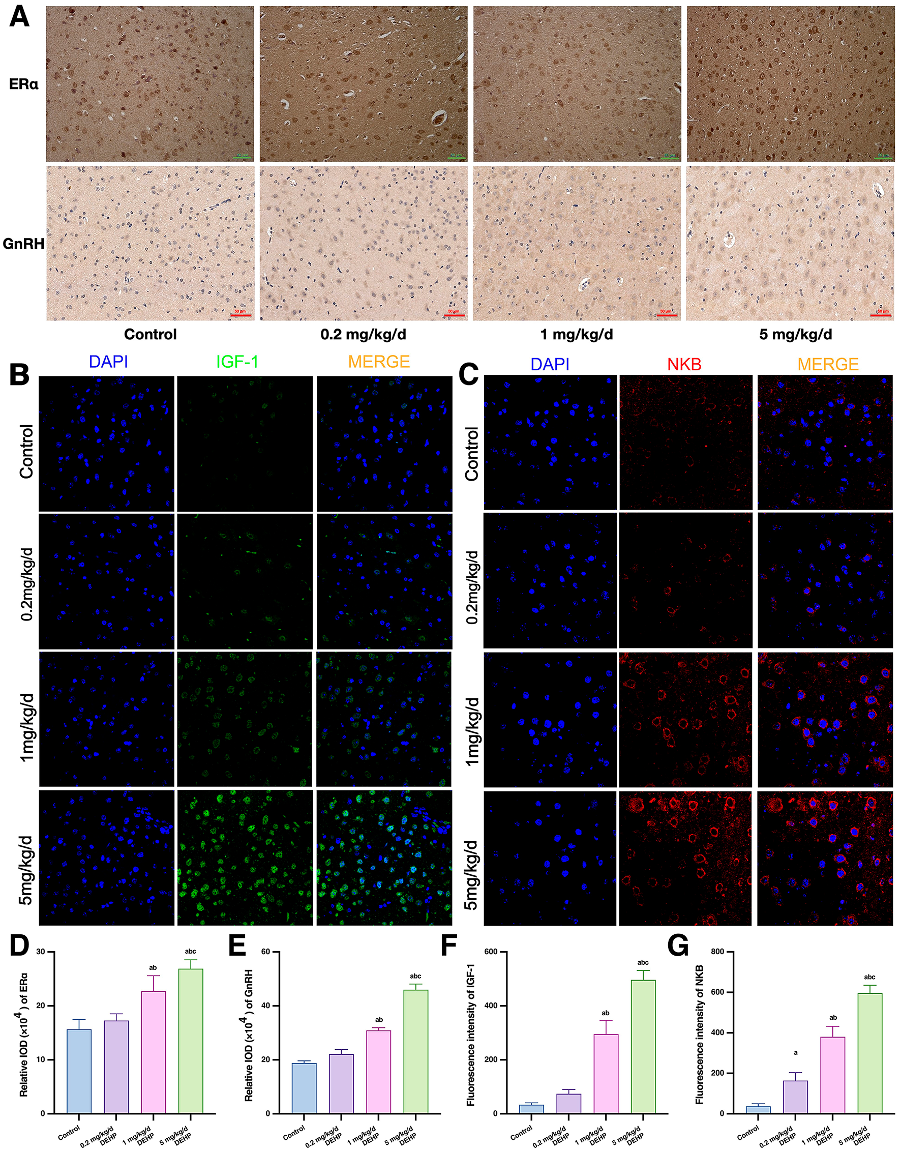
Fig. 3

(A) Immunohistochemical staining of ERα and GnRH expression in the hypothalamus of female offspring rats (×400). Immunofluorescence staining of IGF-1 (B) and NKB (C) expression in the hypothalamus of female offspring rats (×400). Effects of DEHP on expression of ERα(D), GnRH (E), IGF-1 (F) and NKB (G), in the hypothalamus of female offspring rats. The levels were expressed as the mean value ± standard error. a Significant difference Compared with control (P < 0.05); b significant difference compared with 0.2 mg/kg/day group (P < 0.05); c significant difference compared with 1 mg/kg/day group (P < 0.05).