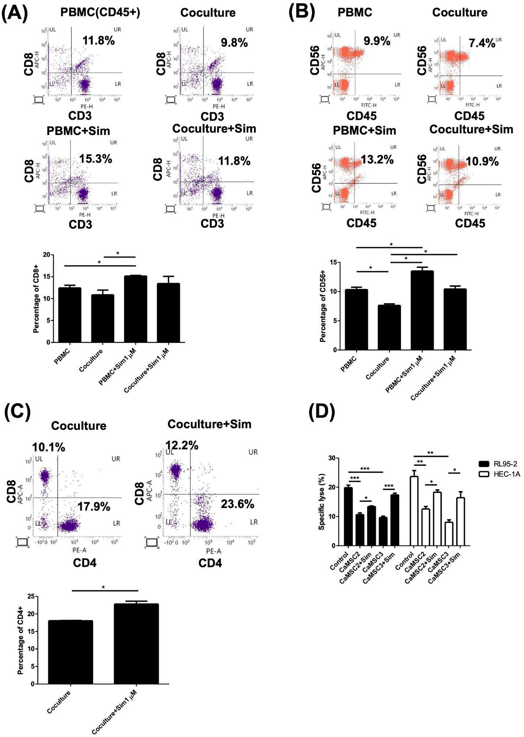
Fig. 2

The profile and cytotoxicity of PBMC cocultured with EmCaMSCs and simvastatin. PBMCs were cocultured with EmCaMSCs, simvastatin (1 µM), and IL-2 (3,000 U/ml) for 4 days. Two EmCaMSCs (CaMSC2 and CaMSC3) were used for the cocultured experiments. Percentages of (A) CD8 + T cells (n = 3), (B) CD56 + NK cells (n = 3), and (C) CD4 + T cells (n = 3) in PBMCs were analyzed by FACS. The representative flow pattern was shown on the upper panel. (D) Lactate dehydrogenase (LDH) cytotoxicity assay of PBMC cocultured with CaMSCs and simvastatin was calculated by measuring the LDH activity from the culture medium (n = 3). PBMC alone was used for control. PBMC with lysis buffer was performed as a control (100% lyzed), and those without lysis were taken as baseline. Sim: simvastatin. *p < 0.05, **p < 0.01, ***p < 0.001.