Abstract
Pancreatic cancer (PC) is difficult to treat because of its radio-resistance and metastases. Radiotherapy modifies the tumor microenvironment (TME) and affects PC progression. Exosomes are produced in response to radiation, but their nature and mechanisms of action are unclear. We investigated how exosomes from irradiated PC cells (IR-Exo) regulated metastasis both in vitro and in vivo. We isolated exosomes from three human PC cell lines: MIAPaCa-2, BxPC3, and Panc-1. The uptake of IR-Exo by irradiated PC cells decreased the migration and invasion capacities of all PC cell lines in vitro. Additionally, IR-Exos prevented liver metastasis induced by MIAPaCa-2 cells in vivo We detected 2,565 miRNAs in exosomes in a microarray. Seventeen of these genes were differentially expressed between the exosomes isolated from non-irradiated cells (0 Gy-Cells) and IR-Exo. miR-3160-5p was the most upregulated miRNA in IR-Exo. Transfection of miR-3160-5p into PC cells decreased cell migration and invasion. Furthermore, expression of Repulsive Guidance Molecule BMP Co-Receptor B (RGMB), a target molecule of miR-3160-5p, was significantly decreased by the addition of miR-3160-5p. Knockdown of RGMB expression significantly prevented cell migration and invasion. Thus, irradiation increases exosomal miR-3160-5p expression and inhibits cell migration and invasion via a decrease in RGMB expression. This points toward new treatment targets or biomarkers.
Similar content being viewed by others

Introduction
Pancreatic cancer (PC) typically has poor outcomes due to its aggressive local growth and metastasis1. Despite many efforts, the 5-year survival rate of PC is only approximately 8%, because of difficulties in making an early diagnosis and because of metastasis2. Only 10–15% of all patients with PC are eligible for surgical resection, about 40% are diagnosed with locally advanced unresectable disease, and about 45% are diagnosed with metastatic disease3,4.
Radiotherapy plays an important role in the treatment of locally advanced PC. High-precision radiotherapies, such as stereotactic, intensity-modulated, proton-beam, and carbon-ion radiotherapies have been adopted for locally advanced unresectable PC5,6,7,8. Reports on these new modalities have shown excellent local controllability; however, their effect on the suppression of metastases remains controversial9.
Metastasis is the primary cause of cancer-associated deaths and accounts for approximately 90% of cancer-related mortality10. Liver metastasis is one of the most critical prognostic factors of PC. Metastasis is a multistep process involving cell progression, migration, invasion of vascular cells, attachment to distant cells, and prolif-eration11. Cancer cells are related to various stromal and immune cells that escape the immune system and grow in the tumor microenvironment12. Although several studies have investigated the molecular mechanisms underlying PC metastasis13,20they remain incompletely understood.
Exosomes are extracellular vesicles produced in endosomal cellular compartments, with a diameter of 30–100 nm. Exosomes include “cargo,” such as microRNAs (miR-NAs), messenger RNA (mRNA), DNA, and proteins of secretory cells, and mediate intercellular communication by regulating expression of intracellular molecules14. Exosomes play an important role in cancer progression and metastasis via intercellular communication15,16,17. Previous studies have reported that radiation causes biological effects, such as cell death in non-irradiated bystander cells. This phenomenon is called the “bystander effect”18,19,20. In PC cell communication, our previous study showed that exosomes derived from irradiated PC cells induce a radiosensitizing effect on cancer cells by promoting cell damage by reactive oxygen species via the microRNA miR-6823-5p21. However, the role of exosomes released from irradiated PC cells in cell migration, invasion, and metastasis remains unclear.
Here, we investigated the characteristics of exosomes derived from irradiated PC cells and their roles in cell migration and invasion, with a view to exploring their potential for future therapeutic applications.
Results
Isolation, identification, and cellular uptake of exosomes
The purity, quality, and morphology of the exosomes isolated from MIAPaCa-2, Panc-1, and BxPC3 cell culture media were analyzed. Exosomes were collected from culture medium and the exosomal protein was collected and measured using Qubit Protein Assay. The isolated exosomes were closed, round vesicles with a diameter of ~ 100 nm. The morphological features were similar to those observed by TEM (Fig. 1A). CD9 and CD63 expression were observed in all exosomes isolated from human PC cell lines (MIAPaCa 2, Panc-1, and BxPC3), while cytochrome c expression was detected only in the whole cell lysate (Fig. 1B). These data indicated that the exosomes were successfully isolated from the culture media supernatant without contamination by cellular components. The exosomes isolated from non-irradiated (0 Gy-Exos) and irradiated (5 Gy-Exos) were successfully taken up and internalized in MIAPaCa 2 cells. The uptake of 5 Gy-Exos was significantly higher than that of 0 Gy-Exos (p < 0.05) (Figure S1).
Characterization of exosomes isolated from different human pancreatic cancer cell lines. (A) Transmission electron microscopy images of exosomes derived from non-irradiated and from 5-Gy-irradiated MIAPaCa-2 cells. (B) Western blot examination of exosomal proteins CD9, CD63, and cytochrome c. (C) Schematic illustration of the colony-forming assay after cells were treated with exosomes. (D,E) Surviving fraction of MIAPaCa-2, Panc-1, and BxPC-3 pancreatic cancer cell lines. Data are presented as the mean ± standard error of the mean (n = 3). P-values were calculated using two-way analysis of variance, followed by post-hoc Tukey’s test. *p < 0.05 and **p < 0.01. Scale bar, 100 nm.
Exosomal treatment impairs proliferation, migration, and invasion of pancreatic Cancer cell lines in vitro
We investigated changes in cell survival following exosome internalization. MIAPaCa 2, Panc-1, and BxPC3 cells were irradiated and treated in the presence or absence of 5 Gy-Exos (Fig. 1C). MIAPaCa 2, BxPC3, and Panc-1 cells that had been irradiated with 5 Gy and treated with 5 Gy-Exos showed decreased cell survival compared with cells treated with 5 Gy alone (p < 0.01, p < 0.01, and p < 0.05, respectively) (Fig. 1D–F).
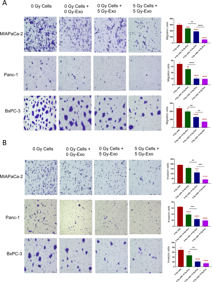
We subsequently investigated cell migration in PC cell lines (Figs. 2A and S2). MIAPaCa 2 cells exposed to no radiation and treated with 0 Gy-Exos, cells exposed to no radiation and treated with 5 Gy-Exo, and cells exposed to 5 Gy and treated with 5 Gy-Exos exhibited a significant decrease in the number of migrating cells as compared with non-irradiated cells (0 Gy-Cells) (p < 0.001, p < 0.001, and p < 0.0001, respectively). The introduction of 5 Gy-Exos to 0 Gy-Cells resulted in a reduced number of migratory cells as compared to 0 Gy-Cells treated with 0 Gy-Exo (p < 0.01). In contrast, cells exposed to 5 Gy radiation that were treated with 5 Gy-Exos exhibited lower cell migration than did 0 Gy-Cells treated with 5 Gy-Exos (p < 0.0001).
Exosomes isolated from pancreatic cancer cells inhibit cell migration and invasion in vitro. Transwell chamber migration assays (A) and invasion assays (B) showed that treatment of cells with these exosomes decreased cell migration and invasion in different human pancreatic cancer cell lines. Data are presented as the mean ± standard error of the mean (n = 3). P-values were calculated using one-way analysis of variance followed by post-hoc Tukey’s tests. *p < 0.05, **p < 0.01, ***p < 0.001, and ****p < 0.0001. Scale bar, 100 μm.
Panc-1 cells that were not irradiated and were treated with 0 Gy-Exos, not irradiated and treated with 5 Gy-Exos, and irradiated with 5 Gy and treated with 5 Gy-Exos showed a notable decrease in the number of migratory cells as compared to 0 Gy-Cells (p < 0.01, p < 0.0001, and p < 0.0001, respectively). 0 Gy-Cells treated with 5 Gy-Exos exhibited a significant reduction in the number of migratory cells compared to 0 Gy cells treated with 0 Gy-Exo (p < 0.0001). In BxPC-3, analogous results were observed, where 0 Gy-Cells treated with 0 Gy-Exos, 0 Gy-Cells treated with 5 Gy-Exos, and 5-Gy-irradiated cells treated with 5 Gy-Exos exhibited a marked reduction in the number of migrating cells as compared to 0 Gy-Cells (p < 0.05, p < 0.0001, and p < 0.0001, respectively). The inclusion of 5 Gy-Exos in 0 Gy-Cells resulted in a reduction in the number of migrating cells as compared to 0 Gy-Cells treated with 0 Gy-Exos (p < 0.01), whereas 5-Gy-irradiated cells treated with 5 Gy-Exos exhibited decreased cell migration in comparison to 0 Gy-Cells treated with 5 Gy-Exos (p < 0.01).
We investigated the changes in cell invasion following exosome internalization (Fig. 2B). In MIAPaCa 2, 0 Gy-Cells treated with 5 Gy-Exos and 5-Gy-irradiated cells treated with 5 Gy-Exos showed a marked reduction in the number of invasive cells compared with 0 Gy-Cells (p < 0.001 and p < 0.0001, respectively). The addition of 5 Gy-Exos to 0 Gy-Cells decreased the invasive cell numbers as compared to 0 Gy-Cells with 0 Gy-Exos (p < 0.001), whereas 5-Gy-irradiated cells with 5 Gy-Exos showed decreased cell invasion as compared to 0 Gy-Cells with 5 Gy-Exos (p < 0.001). In Panc-1 cells, 0 Gy-Cells treated with 0 Gy-Exos, 0 Gy-Cells treated with 5 Gy-Exos, and 5-Gy-irradiated cells treated with 5 Gy-Exos demonstrated aa significant reduction in the number of invasive cells as compared to 0 Gy-Cells (all p < 0.0001). The 0 Gy-Cells treated with 5 Gy-Exos showed a prominent decrease in the number of invasive cells as compared to 0 Gy-Cells treated with 0 Gy-Exos (p < 0.001). In BxPC-3 cells, the same findings were recorded, where 0 Gy-Cells treated with 0 Gy-Exos, 0 Gy-Cells treated with 5 Gy-Exos, and 5-Gy-irradiated cells treated with 5 Gy-Exos showed a significant decrease in the number of invasive cells as compared to 0 Gy-Cells (p < 0.01, p < 0.0001, and p < 0.0001, respectively). The addition of 5 Gy-Exos to 0 Gy-Cells resulted in a decrease in the number of invasive cells as compared to 0 Gy-Cells treated with 0 Gy-Exos (p < 0.01).
Exosomal miR-3160-5p from irradiated cancer cells inhibit cell migration and invasion via RGMB suppression
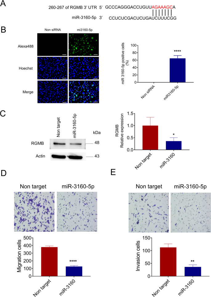
The levels of miRNAs differentially expressed between the 5 Gy-Exos and the 0 Gy-Exos groups were stratified using a heatmap and bar graph (Fig. 3A and B). Seventeen of these miRNAs were differentially expressed between IR-Exos and exosomes isolated from 0 Gy-Cells. Expression of miR-3160-5p was the highest among all the miRNAs. Therefore, we focused on miR-3160-5p to identify potential targets associated with decreased cell migration and invasion after treatment with exosomes.
After database processing using TargetScan and miRTarBase, Repulsive Guidance Molecule BMP Co-Receptor B (RGMB) was identified as a candidate target molecule of miR-3160-5p (Fig. 4A). The transfection efficiency of miR-3160-5p conjugated with Alexa Fluor 488 into MIAPaCa-2 cells was significantly observed through fluorescent signal detection (p < 0.0001) (Fig. 4B). RGMB expression was significantly decreased following miR-3160-5p transfection (p < 0.05) (Fig. 4C). MIAPaCa-2 cells were transfected with miR-3160-5p and analyzed using a Transwell assay. The migration and invasion of transfected cells decreased significantly as compared to those of non-target cells (p < 0.0001 and p < 0.01, respectively) (Fig. 4D and E).
miR-3160-5p inhibits cell migration and invasion by targeting RGMB (repulsive guidance molecule B gene). (A) Complementary sequences of miR-3160-5p and RGMB. (B) Fluorescent detection of miR-3160-5p conjugated with Alexa Fluor 488 following transfection into MIAPaCa-2 cells. (C) Western blot analysis of RGMB expression in MIAPaCa-2 cells transfected with miR-3160-5p. (D and E) Transwell chamber migration and invasion assays. Data are presented as the mean ± standard error of the mean (n = 3). P-values were calculated using the t-test. *p < 0.05, **p < 0.01, and ****p < 0.0001. Scale bar, 100 μm.
Exosomes derived from irradiated cancer cells inhibit liver metastasis
To model liver metastasis, MIAPaCa-2 pancreatic cancer cells—pretreated with 0- or 5 Gy-Exos—were ectopically transplanted into nude mice via intrasplenic injection, allowing cancer cells to disseminate to the liver. After 8–14 weeks, the mice were sacrificed, and tissues were collected for examination (Fig. 5A). Paraffin-embedded liver and spleen tissues were stained with hematoxylin and eosin or immunohistochemically with S100A4 antibodies (Fig. 5B and C, and Figure S3). Liver metastases were recognized in mice injected with MIAPaCa-2 cells; MIAPaCa-2 cells treated with 0 Gy-Exos (both p < 0.0001) compared to the control. However, no metastases were detected in the group injected with MIAPaCa-2 cells treated with 5 Gy-Exos (Fig. 5B and C). Metastases were clearly observed in the group injected with MIAPaCa-2 cells treated with 0 Gy-Exos as compared to the group injected with MIAPaCa-2 cells treated with 5 Gy-Exos (p < 0.0001). These findings were confirmed after detection of S100A4, a metastasis marker, in the different groups. A significant reduction in the expression of S100A4 proteins was seen in the MIAPaCa-2 cells treated with 5 Gy-Exos as compared to the other groups (Fig. 5B). The treatments resulted in no apparent loss of body weight between the different MIAPaCa-2 injected groups as compared to the control group (Fig. 5D).
Exosomes inhibit liver metastasis. (A) Schematic representation of the liver metastasis model study. (B and C) Representative images showing liver metastasis in mice injected with MIAPaCa-2 cells, with or without exosome treatment. Sections are stained with hematoxylin and eosin or S100A4 antibody. The ratio of the metastatic region in liver tissue was calculated in each group (n = 3). (D) Body weights of the indicated groups. Data are presented as the mean ± standard error of the mean (n = 3). P-values were calculated using one-way and two-way analysis of variance, followed by a post-hoc Tukey’s test. ****p < 0.0001. Scale bar, 200 μm.
Discussion
Recently, exosomes produced from irradiated cancer cells have attracted interest because of their potential to alter the course of tumors, with a focus on their capacity to affect the behavior of metastases. In the present study, we showed that exosomes derived from human PC cells (MIAPaCa-2, Panc-1, and BxPC3 cell lines) that had been exposed to radiation inhibited invasion, migration, and liver metastasis of these cells. Based on differential miRNA expression profiling, we showed that the cells showed an increased uptake of exosomes derived from the irradiated cells and downregulated RGMB, a target molecule of miR-3160-5p.
Numerous studies have established miRNAs as reliable biomarkers for cancer progression and metastasis. In pancreatic cancer, several miRNAs may have a role as pancreatic cancer biomarkers, such as miR-21, miR-155, miR-210, miR-1290, and miR-2222. We found that exosomes play an important role in intercellular communication and tumor microenvironment modulation, which was consistent with recent studies23. This is particularly relevant in pancreatic cancer where exosome-mediated crosstalk between cancer cells and stromal components significantly influences disease progression. Notably, radiation-induced changes in exosomal miRNA profiles have been shown to fundamentally alter their functional impact on recipient cells. Exosomal miRNAs, such as miR-3160-5p, regulate important pathways that control metastasis and carcinogenesis24. The inhibition of RGMB by miR-3160-5p implies that irradiated exosomes can alter the invasive and migratory capacities of recipient cancer cells. This finding aligns with emerging evidence that radiotherapy can reprogram exosome cargo to exert tumor-suppressive effects. The glycoprotein RGMB controls cell migration and encourages metastasis in several cancers25,26,27,28. Therefore, the downregulation of RGMB by miR-3160-5ps may be a crucial step in preventing cancer cells from spreading to other organs. This mechanism offers a potential explanation for the observed reduction in liver metastasis following IR-Exo treatment in our in vivo model.
The potential therapeutic value of irradiated exosomes was further highlighted by the finding that they significantly decreased liver metastasis in an in vivo mouse model of PC. The relevance of exosomes as mediators of radiation-induced tumor suppression has been highlighted by similar studies that have shown their inhibitory effects on metastasis in other cancers29,30,31. Our research also revealed that exosomes from irradiated cells prevented liver metastases without changing total body weight, indicating that their application may provide a focused approach to decrease systemic toxicity and stop the spread of cancer.
Recent research has shown that exosomes can transmit both pro- and anti-tumor signals and understanding of their function in the radiation response is rapidly growing. Our results lend credence to the idea that exosomes produced from irradiated cancer cells have antimetastatic properties and that miR-3160-5p is a promising therapeutic biomarker and may help to prevent metastases. The clinical translation of exosome-based therapy, including their possible combination with radiation, to improve the effectiveness of cancer treatments should be the focus of future studies.
Conclusions
We found that exosomes from irradiated PC cells effectively reduced the migration, invasion, and liver metastasis of these cells. This effect appeared to be driven by miR-3160-5p, which targets RGMB, a key player in cellular movement. These results suggest that exosomes hold promise as therapeutic tools to limit PC spread, offering a potential strategy to enhance the effectiveness of radiotherapy while minimizing its harmful side effects. Further investigation into the clinical potential of exosome-based therapies for managing cancer metastasis is crucial.
Materials and methods
Cell culture
Human pancreatic cancer cell lines MIAPaCa 2, Panc-1, and BxPC3 were purchased from the American Type Culture Collection (Rockville, MD, USA). MIAPaCa-2, Panc-1, and BxPC-3 cells were cultured in minimal essential medium, Dulbecco’s Modified Eagle’s medium with low glucose, and Roswell Park Memorial Institute 1640 medium, respectively. Each type of medium was enriched with 10% (vol/vol) fetal bovine serum (FBS; Sigma–Aldrich, St Louis, MO, USA), along with 1% penicillin–streptomycin solution. Cells were cultured in a humid environment with 5% CO2 at 37 °C. The doubling times of MIAPaCa-2, Panc-1, and BxPC3 cells were 20–23, 52, and 48–60 h, respectively.
Reagents
The following antibodies were obtained: anti-CD-9 from Cosmo Bio Co., Ltd. (Tokyo, Japan); anti-CD63 along with donkey anti-goat IgG, F(ab’)2 horseradish peroxidase (HRP), and HRP-conjugated mouse IgGκ light chain binding protein (m IgGκ BP) were sourced from Santa Cruz Biotechnology (Dallas, TX, USA), anti-cytochrome c from Cell Signaling Technology (Danvers, MA, USA), anti-actin from Cell Signaling Technology (Danvers, MA, USA), RGMB antibody from GeneTec (Montreal, QC, Canada); anti-S100A4 antibody, and HRP-conjugated goat anti-rabbit IgG H&L from Abcam (Cambridge, MA USA, while EnVision + Single Reagents (HRP, rabbit) were obtained from Dako (Glostrup, Denmark). The reagents acquired included: PKH67 from Sigma–Aldrich, crystal violet from Merck KGaA (Darmstadt, Germany), Hoechst 33342 from Thermo Fisher Scientific, Inc. (Waltham, MA, USA)., methylene blue from FUJIFILM Wako Pure Chemical Corporation (Osaka, Japan), Dako REAL peroxidase-blocking solution and serum-free protein block from Dako.
Isolation and morphological evaluation of exosomes
Exosomes were isolated from media-conditioned cells by ultracentrifugation as previously described32. Briefly, MIAPaCa 2, Panc-1, and BxPC3 cells were plated in a T75 cell culture flask and were irradiated following the exchange of the medium for exosome-depleted 10% FBS cell culture medium (Sigma–Aldrich; Merck KGaA). The cell culture media were centrifuged at 2,000 × g for 10 min at 4 °C, and the super-natant was passed through a 0.22-µm Minisart® syringe filter (Sartorius AG, Gottingen, Germany). The supernatant was then centrifuged at 100,000 × g for 90 min at 4 °C. The pellet was rinsed with phosphate-buffered serum (PBS), centrifuged at 100,000 × g for 90 min at 4 °C, and then resuspended in 50 µl PBS. Subsequently, the overall protein content in the exosomes was quantified utilizing the Qubit™ Protein Assay Kit (Invitrogen, Waltham, MA, USA).
Exosomes isolated from MIAPaCa-2, Panc-1, and BxPC-3 cells were evaluated using transmission electron microscopy (TEM), as previously described21. Briefly, 4 µl of a PBS-suspension of isolated exosomes was placed on carbon-coated 200-mesh copper grids for 1 min at 25 °C. The adhered exosomes were negatively stained with 2% uranyl acetate for 30 s at 25 °C. Finally, air-dried grids containing exosomes were examined using TEM (JEM 1400 plus; JEOL, Ltd., Akishima, Japan) at 120 kV (magnification, × 50,000).
Cellular internalization analysis
Exosomes were labeled with the green-fluorescent dye PKH67. A Green-Fluorescent Cell Linker kit for General Cell Membrane Labeling (Sigma–Aldrich; Merck KGaA) was used as described previously33. We labeled 6 µg of 0 and 5 Gy IR-Exos with 2 µM PKH 67 for 5 min at 25 °C. Unbound PKH 67 was eliminated via centrifugation at 14,000 × g for 2 min at 25 °C using a VIVACON 500 ultracentrifuge (100,000 Da molecular-weight cutoff; Sartorius AG).
MIAPaCa 2 cells were grown for 24 h at 37 °C, after which the culture medium was replaced with medium containing labeled exosomes. After incubation at 37˚C overnight, the cells were carefully washed twice with PBS and then fixed using a 4% paraformaldehyde solution (Nacalai Tesque, Kyoto, Japan) for 20 min at 25 °C. Following a wash with Hanks’ Balanced Salt Solution (Gibco, Waltham, MA, USA), the cells were treated with 10 µg/ml wheatgerm agglutinin and Alexa Fluor 594 conjugate (Invitrogen) for 10 min at 25 °C. Lastly, the samples were incubated with Hoechst 33,342 (1:2,000; Invitrogen) for 5 min at 37 °C.
Images were obtained using a confocal microscope (LSM700; Carl Zeiss AG, Oberkochen, Germany) equipped with an oil-immersion objective lens (magnification, ×40). The images were examined using ZEN 2012 software (Carl Zeiss AG) and analyzed using ImageJ software version 1.51 (National Institutes of Health, Bethesda, MD, USA)34.
Irradiation
Cells were subjected to 2 and 5 Gy of 150-kV X-rays administered at a rate of 0.57 Gy/minute by an MBR 1505R2 generator (Hitachi, Ltd., Chiyoda, Japan). The beam was passed through a 1-mm aluminum plate, and the precision of the irradiation was verified as previously described35.
Colony-forming assay
Cell survival after irradiation was assessed through a colony-forming assay with or without 10 µg/mL of exosomes produced after 5-Gy irradiation (5 Gy-Exos). Cells were replated into 6-well cell culture plates (Corning, Inc., Corning, NY, USA) at a density of 200,000 cells/well and were incubated for 7–10 days (7–0 cell cycles) at 37 °C. Upon completion of each trial involving 2- and 5-Gy-Exos, the cells were fixed using a solution of 10% methanol and 20% acetic acid for 30 min and then stained at 25 °C. Methylene blue was applied for 30 min as previously described34. Colonies (≥ 50 cells) were counted, and the surviving fraction was calculated according to the number of colonies per seeded cell.
Immunoblotting
The expression levels of CD9, CD63, and cytochrome c were examined. In brief, 1 µg of exosomes were isolated by sodium-dodecyl sulfate-polyacrylamide gel electrophoresis (SDS-PAGE) under non-reducing conditions and were subsequently transferred to a polyvinylidene fluoride (PVDF) membrane. Membranes were blocked by incubation in 5% non-fat milk for 30 min at 25˚C, followed by overnight incubation at 4˚C with anti-CD9 (1:1000 dilution), anti-CD63 (1:500 dilution), and anti-cytochrome c (1:1000 dilution) antibodies, then washed three times in Tris-buffered saline containing 10% Tween 20. Afterward, the membranes were treated for 1 h with HRP-conjugated m IgGκ (1:4,000 dilution) at 25 °C.
The expression levels of RGMB in MIAPaCa-2 cells were assessed 48 h after transfection with the miR-3160-5p mimic. In brief, cells were plated at a density of 1.0 × 105 cells/well in 6-well plates, then transfected, and incubated at 37 °C. After 24 h, the proteins were harvested using radioimmunoprecipitation assay buffer containing a protease inhibitor cocktail (Nacalai Tesque). Proteins were quantified using a Qubit Protein Assay Kit (Invitrogen; Thermo Fisher Scientific, Inc.). A total of 30 µg of protein per lane was separated by 10% SDS-PAGE and transferred to a PVDF membrane. Membranes were treated with non-fat milk for 30 min at 25˚C, followed by over-night incubation at 4˚C with anti-RGMB (1:1,000 dilution) antibody, and washed three times with 10% TBS-T. Membranes were then incubated for 1 h at 25˚C with HRP-conjugated rabbit anti-sheep IgG (1:2,000 dilution) secondary antibody.
The secondary antibodies were detected using ECL™ Prime Western Blotting Detection Reagents (GE Healthcare) with a gel-imaging system featuring preconfigured Image Lab Touch software version 5.2.1 (ChemiDoc Touch MP; Bio-Rad Laboratories, Inc., Hercules, CA, USA). Afterward, the PVDF membranes were incubated with anti actin (1:5,000 dilution) antibody overnight at 4˚C. Following three washes with TBS-T, the membranes were exposed to HRP-conjugated donkey anti-goat IgG, F(ab’)2 HRP secondary antibody for 1 h at 25˚C, and were imaged as described earlier.
The strength of each signal was assessed with ImageJ software version 1.51 (National Institutes of Health)36 and the ratios of RGMB and actin levels were determined.
Transwell assay
For the migration assay, cells were cultured with or without exosomes for 24 h and then plated at 1.0 × 105 cells in the upper chambers of 24-well Transwell devices (Falcon, London, UK) in medium without serum. Culture medium containing 5% FBS was introduced into the lower chambers and the devices incubated at 37˚C for 48 h.
For the invasion assay, the cells were suspended in 200 µL serum-free media in a 24-well plate, and an 8 μm pore-sized millicell cell culture insert (Sigma Aldrich, UK) containing 100 μL of Matrigel (Corning, USA) was added to each well. Serum-containing media (750 µL) was added to the bottom of each well. The cells were incubated at 37 °C for 48 hours37.
After 48 h of incubation, the upper surfaces of the chambers were cleaned with cotton swabs, and the migrating or invading cells were fixed and stained with crystal violet (Merck KGaA). Cells were enumerated in three randomly chosen microscopic fields.
Mice
Five-week-old BALB/cAJcl nude mice (5-weeks-old) were obtained from CLEA Corporation (CLEA, Inc., Tokyo, Japan). The mice were housed in specific pathogen-free animal care facilities. Mice were housed at 21–25˚C with 40–70% humidity, and had free access to food and water.
All animal studies were approved by the Kobe University Institutional Animal Care and Use Committee (approval number: P191003) and were conducted in compliance with the Kobe University Animal Experimentation Regulations.
Liver metastasis model in vivo
To induce liver metastasis, MIAPaCa-2 cells (> 95% viability, 5.0 × 105 cells) were suspended in PBS. Before surgery, mice were anesthetized using a mixture of three anesthetic agents (medetomidine 0.3 mg/kg, midazolam 4 mg/kg, and butorphanol 5 mg/kg), delivered through intraperitoneal injection. A 26-gauge needle was used to inject the cells into the spleen. Eight to fourteen-weeks post-injection, the mice were euthanized with deep anesthesia using isoflurane (Wako, Japan). Death was confirmed by cutting the diaphragm, and then their liver and spleen tissues removed and preserved in 10% paraformaldehyde.
The splenic model for assessing liver metastasis was utilized for several reasons, including its reputation as a reliable approach to consistently induce liver metastases through direct portal vein access via the splenic vein. Furthermore, this model facilitates quick and repeatable tumor development in a clinically significant metastatic location, offering a basis to assess the effectiveness of anti-cancer medications, as mentioned earlier37.
Immunohistochemistry
Tissue sections from paraffin-embedded tumors of the four treatment groups collected at 8–14-weeks post-spleen injection were deparaffinized and stained using the peroxidase-anti-peroxidase IHC technique (Dako REAL peroxidase-blocking solution S2023,) using S100A4 (1:500) antibodies. The intensity of S100A4 protein was quantified using ImageJ software as previously described38. Nuclei were counterstained with hematoxylin (Mayer’s hematoxylin solution; Muto Pure Chemicals Co., Tokyo, Japan).
Total RNA extraction from exosomes and MiRNA microarray analysis
Total RNA was isolated from exosomes using Toray’s 3D Gene RNA extraction reagent from a liquid sample kit (Toray Industries, Inc., Chuo, Japan) as previously described21. Briefly, a comprehensive miRNA expression analysis was conducted using a 3D Gene miRNA Labeling kit and 3D Gene Human miRNA Oligo Chip Ver. 21 (Toray Industries, Inc.), following the manufacturer’s guidelines, which identified 2,565 human miRNA sequences. The expression levels of each miRNA are indicated as the signal intensity of all miRNAs in each microarray after background subtraction. Any signal intensity in both duplicate spots exceeding 1.5 standard deviations of the background signal intensity was deemed a valid measurement. Original data were obtained from the Gene Expression Omnibus database (GSE163133; https://www.ncbi.nlm.nih.gov/geo/).
Database processing analysis and MiRNA identification
miRNAs derived from exosomes obtained from 0 Gy-Cells or from PC cells exposed to 5 Gy of radiation were depicted on a heatmap using R software (version 3.5.3; https://cran.r-project.org/web/packages/gplots/index.html)39 and heatmap.2 from the gplots package (version 3.0.1.1; https://cran.r-project.org/web/packages/gplots/index.html)40. The heatmap displayed Z score values for miRNAs with expression value ratios between exosomes from 0 Gy-Cells and 5 Gy-Exos < 0.5 or > 1.5. TargetScan (https://www.targetscan.org/vert_72/) and miRTarBase (https://mirtarbase.cuhk.edu.cn/php/index.php) were used to explore the targets of the miRNAs that led to reduced cell migration and invasion. Subsequently, the miRNA data were subjected to hierarchical clustering using Euclidean distance and complete linkage.
Transfection of MiR mimics
To examine how miRNAs influence cell migration and invasion, mirVana™ miRNA (miR 3160 5p) mimics (Thermo Fisher Scientific, Inc.; cat. no. 4464066; assay ID MC22323) and mirVana™ miRNA Mimic, negative control #1 (Thermo Fisher Scientific, Inc.; cat. no. 4464058) were used. MIAPaCa 2 cells (1.0 × 105 cells per well) were plated in 24 well plates and then transfected with 10 nM miR mimic or negative control, using HiPerFect Transfection Reagent (Qiagen GmbH, Hilden, Germany). Cells were collected and protein were analyzed 48 h post-transfection.
To assess the expression of miR-3160-5p, cells were transfected with miR-3160-5p linked to Alexa Fluor 488 (#64996-21, Japan Bio Services, Japan), fluorescence microscopy was utilized for the detection. miR-3160-5p exhibited green fluorescence, whereas Hoechst 33,342 was employed to stain the cell nuclei. Analysis of the immunofluorescence images was conducted using the ImageJ software.
Statistical analysis
Results are shown as the mean ± standard error of the mean from three separate experimental repetitions. The means were compared using Student’s t-test, one-way or two-way analysis of variance, followed by post-hoc Tukey’s test. All data were analyzed using the GraphPad Prism 8.0 software package (GraphPad Corp., La Jolla, CA, USA). Statistical significance was set at *p < 0.05, **p < 0.01, ***p < 0.001, and ****p < 0.0001.
Data availability
The original data can be accessed from the Gene Expression Omnibus database (GSE163133).
Abbreviations
- PC:
-
Pancreatic cancer
- TME:
-
Tumor microenvironment
- IR-Exo:
-
Exosomes from irradiated PC cells
- RGMB:
-
Repulsive Guidance Molecule BMP Co-Receptor B
- miR-Nas:
-
MicroRNAs
- mRNA:
-
Messenger RNA
- FBS:
-
Fetal bovine serum
- HRP:
-
Horseradish peroxidase
- m IgGκ BP:
-
Mouse IgGκ light chain binding protein
- PBS:
-
Phosphate-buffered serum
- TEM:
-
Transmission electron microscopy
- 0 Gy Cells:
-
Non-irradiated cells
- 5 Gy-Exos:
-
5-Gy irradiation
- SDS-PAGE:
-
Sodium-dodecyl sulfate-polyacrylamide gel electrophoresis
- PVDF:
-
Polyvinylidene fluoride
References
Kolbeinsson, H. M., Chandana, S., Wright, G. P. & Chung, M. Pancreatic cancer: A review of current treatment and novel therapies. J. Invest. Surg. 36, 2129884 (2023).
Siegel, R. L., Miller, K. D. & Jemal, A. Cancer statistics, 2018. CA Cancer J. Clin. 68, 7–30 (2018).
Richter, A. et al. Long-term results of partial pancreaticoduodenectomy for ductal adenocarcinoma of the pancreatic head: 25-Year experience. World J. Surg. 27, 324–329 (2003).
Konstantinidis, I. T. et al. Pancreatic ductal adenocarcinoma: is there a survival difference for R1 resections versus locally advanced unresectable tumors? What is a ‘true’ R0 resection? Ann. Surg. 257, 731–736 (2013).
Crane, C. H. Hypofractionated ablative radiotherapy for locally advanced pancreatic cancer. J. Radiat. Res. 57, i53 (2016).
Kawashiro, S. et al. Multi-institutional study of Carbon-ion radiotherapy for locally advanced pancreatic cancer: Japan Carbon-ion radiation oncology study group (J-CROS) study 1403 pancreas. Int. J. Radiat. Oncol. Biol. Phys. 101, 1212–1221 (2018).
Tsuboi, K. Advantages and limitations in the use of combination therapies with charged particle radiation therapy. Int. J. Part. Ther. 5, 122 (2018).
Umezawa, R. et al. Comparison of acute Gastrointestinal toxicities between 3-dimensional conformal radiotherapy and intensity-modulated radiotherapy including prophylactic regions in chemoradiotherapy with S-1 for pancreatic cancer—importance of dose volume histogram parameters in the stomach as the predictive factors-. J. Radiat. Res. 63, 856 (2022).
Lacobuzio-Donahue, C. A. et al. DPC4 gene status of the primary carcinoma correlates with patterns of failure in patients with pancreatic Cancer. J. Clin. Oncol. 27, 1806 (2009).
Valastyan, S. & Weinberg, R. A. Tumor metastasis: molecular insights and evolving paradigms. Cell 147, 275 (2011).
Lambert, A. W., Pattabiraman, D. R. & Weinberg, R. A. Emerg. Biol. PRINCIPLES METASTASIS Cell. 168, 670 (2017).
Quail, D. F. & Joyce, J. A. Microenvironmental regulation of tumor progression and metastasis. Nat. Med. 2013. 19 (11 19), 1423–1437 (2013).
Gaianigo, N., Melisi, D. & Carbone, C. EMT and treatment resistance in pancreatic Cancer. Cancers (Basel). 9, 122 (2017).
Tkach, M. & Théry, C. Communication by extracellular vesicles: where we are and where we need to go. Cell 164, 1226–1232 (2016).
Yu, Z. et al. Pancreatic cancer-derived exosomes promote tumor metastasis and liver pre-metastatic niche formation. Oncotarget 8, 63461–63483 (2017).
Bai, Y. et al. Overexpression of secretagogin inhibits cell apoptosis and induces chemoresistance in small cell lung cancer under the regulation of miR-494. Oncotarget 5, 7760 (2014).
Sung, B. H. & Weaver, A. M. Exosome secretion promotes chemotaxis of cancer cells. Cell. Adh Migr. 11, 187 (2017).
Song, M. et al. Bystander autophagy mediated by radiation-induced Exosomal miR-7-5p in non-targeted human bronchial epithelial cells. Sci. Rep. 6, 30165 (2016).
Al-Mayah, A. et al. The non-targeted effects of radiation are perpetuated by exosomes. Mutat. Res. 772, 38–45 (2015).
Ariston Gabriel, A. N. et al. The involvement of exosomes in the diagnosis and treatment of pancreatic cancer. Mol. Cancer. 19, 1–9 (2020).
Nakaoka, A. et al. Exosome-mediated radiosensitizing effect on neighboring cancer cells via increase in intracellular levels of reactive oxygen species. Oncol. Rep. 45, 13 (2021).
Vieira, N. et al. The role of Circulating MiRNAs and CA19-9 in pancreatic cancer diagnosis. Oncotarget 12 (17), 1638–1650 (2021).
Kalluri, R. The biology and function of exosomes in cancer. J. Clin. Invest. 126, 1208 (2016).
Li, C. et al. The role of Exosomal MiRNAs in cancer. J. Transl Med. 20, 6 (2022).
Ren, T. et al. Osteosarcoma cell intrinsic PD-L2 signals promote invasion and metastasis via the RhoA-ROCK-LIMK2 and autophagy pathways. Cell. Death Disease 2019. 10 (10), 4 (2019).
Dorset, S. R., Daugaard, T. F., Larsen, T. V. & Nielsen, A. L. RGMb impacts partial epithelial-mesenchymal transition and BMP2-Induced ID mRNA expression independent of PD-L2 in nonsmall cell lung cancer cells. Cell. Biol. Int. 47, 1799–1812 (2023).
Yin, P., Tong, C. & LncRNA RGMB-AS1 up-regulates ANKRD1 through competitively sponging miR-3614-5p to promote OSA cell proliferation and invasion. Arch. Med. Res. 53, 131–137 (2022).
Zhang, J. et al. Repulsive guidance molecules b (RGMb): molecular mechanism, function and role in diseases. Expert Rev. Mol. Med. 26, e24 (2024).
Xu, S., Zheng, L., Kang, L., Xu, H. & Gao, L. microRNA-let-7e in serum-derived exosomes inhibits the metastasis of non-small-cell lung cancer in a SUV39H2/LSD1/CDH1-dependent manner. Cancer Gene Ther. 28, 250–264 (2021).
Liu, X. N. et al. microRNA-204 shuttled by mesenchymal stem cell-derived exosomes inhibits the migration and invasion of non-small-cell lung cancer cells via the KLF7/AKT/HIF-1α axis. Neoplasma 68, 719–731 (2021).
Shojaei, S. et al. Delivery of miR-381-3p mimic by mesenchymal stem Cell-Derived exosomes inhibits triple negative breast Cancer aggressiveness; an in vitro study. Stem Cell. Rev. Rep. 17, 1027–1038 (2021).
Théry, C., Amigorena, S., Raposo, G. & Clayton, A. Isolation and characterization of exosomes from cell culture supernatants and biological fluids. Curr. Protoc. Cell. Biol. 30, 3221–32229 (2006).
Pegtel, D. M. et al. Functional delivery of viral MiRNAs via exosomes. Proc. Natl. Acad. Sci. U S A. 107, 6328–6333 (2010).
Rasband, W. & ImageJ, U. S. National Institutes of Health, Bethesda, Maryland, USA. (2011).
Salah, M. et al. Reactive oxygen species-inducing titanium peroxide nanoparticles as promising radiosensitizers for eliminating pancreatic cancer stem cells. J. Experimental Clin. Cancer Res. 41, 1–21 (2022).
Inubushi, S. et al. Oncogenic MiRNAs identified in tear exosomes from metastatic breast Cancer patients. Anticancer Res. 40, 3091–3096 (2020).
O’Brien, M., Ernst, M. & Poh, A. An intrasplenic injection model of pancreatic cancer metastasis to the liver in mice. STAR. Protoc. 17 (1), 102021 (2023).
Salah, M. et al. Elucidation of Gastrointestinal dysfunction in response to irradiation using metabolomics. Biochem. Biophys. Rep. 23, 100789 (2020).
Dia, M., Wehner, T. C. & Arellano, C. RGxE: an R program for genotype x environment interaction analysis. Am. J. Plant. Sci. 08, 1672–1698 (2017).
Agarwal, V., Bell, G. W. & Nam, J. W. & Bartel, D. P. Predicting effective MicroRNA target sites in mammalian mRNAs. Elife 4, e05005 (2015).
Acknowledgements
We express our gratitude to Mr. Takeshi Odagaki, ODAGAKI Co., Ltd., Hyogo, Japan, for their helpful advice and encouragement.
Funding
This research was funded by a Grant-in-Aid for JSPS Fellows to A.N. (grant number 21J21801), the Fund for the Promotion of the Joint International Collaborative Research (grant number 24KK0154) to R.S., and a Grant-in-Aid for Scientific Research (C) to K.K. (grant number 21K07642) from the Ministry of Education, Culture, Sports, Science, and Technology of Japan. This research was funded by an Academic Research Grant (FY2020) to R.S. from the Hyogo Science and Technology Association (Hyogo, Japan) to R.S.
Author information
Authors and Affiliations
Contributions
Conceptualization, R. S., A. N., and M. S.; methodology, A. N., M. S., Z. R., and M. N.; software, Y. S., Q. Q., Q. Z., and N. M.; validation, K. K., Y. I., H. A., S. I., and Y. K.; data curation and formal analysis, T. I., D. M., and T. S.; writing—original draft, review, and editing, R. S. and M. S. All authors have read and agreed to the published version of the manuscript.
Corresponding authors
Ethics declarations
Ethics approval and consent to participate
The study was conducted in accordance with the Declaration of Helsinki and was approved by the Institutional Review Board of Kobe University Hospital Protocol No. P191003, Date: 2019/10/04-2024/10/03. This study is performed in accordance with relevant guidelines and regulations. All methods are reported in accordance with ARRIVE guidelines.
Competing interests
The authors declare no competing interests.
Additional information
Publisher’s note
Springer Nature remains neutral with regard to jurisdictional claims in published maps and institutional affiliations.
Electronic supplementary material
Below is the link to the electronic supplementary material.
Rights and permissions
Open Access This article is licensed under a Creative Commons Attribution-NonCommercial-NoDerivatives 4.0 International License, which permits any non-commercial use, sharing, distribution and reproduction in any medium or format, as long as you give appropriate credit to the original author(s) and the source, provide a link to the Creative Commons licence, and indicate if you modified the licensed material. You do not have permission under this licence to share adapted material derived from this article or parts of it. The images or other third party material in this article are included in the article’s Creative Commons licence, unless indicated otherwise in a credit line to the material. If material is not included in the article’s Creative Commons licence and your intended use is not permitted by statutory regulation or exceeds the permitted use, you will need to obtain permission directly from the copyright holder. To view a copy of this licence, visit http://creativecommons.org/licenses/by-nc-nd/4.0/.
About this article
Cite this article
Nakaoka, A., Salah, M., Ruixian, Z. et al. Radiation suppresses liver metastases via exosome secretion in pancreatic cancer cells. Sci Rep 15, 23712 (2025). https://doi.org/10.1038/s41598-025-08826-1
Received:
Accepted:
Published:
Version of record:
DOI: https://doi.org/10.1038/s41598-025-08826-1






