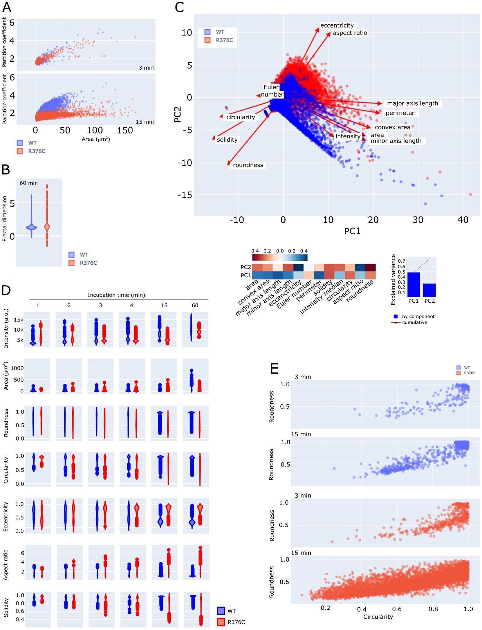
Fig. 5

Statistical analysis of DDX3X condensations dynamics. (A) Correlation of partition coefficient and droplet area after 3 and 15 min of incubation. WT DDX3X increases correlation when compared to the R376C mutant protein. (B) Fractal dimension after 60 min of incubation depicting a larger dispersion in mutant. (C) Principal component analysis (PCA) of morphological descriptors. The contribution of each descriptor for explaining the data variance is shown below in a color map. Hot colors represent a positive component while cold colors represent a negative component. The explained variance contribution of each component is shown in a bar graph. (D) Distribution of the same descriptor values over time as violin plots. (E) Scatter plots depicting roundness versus circularity after 3- and 15-min incubation. Blue = WT and red = R376C.