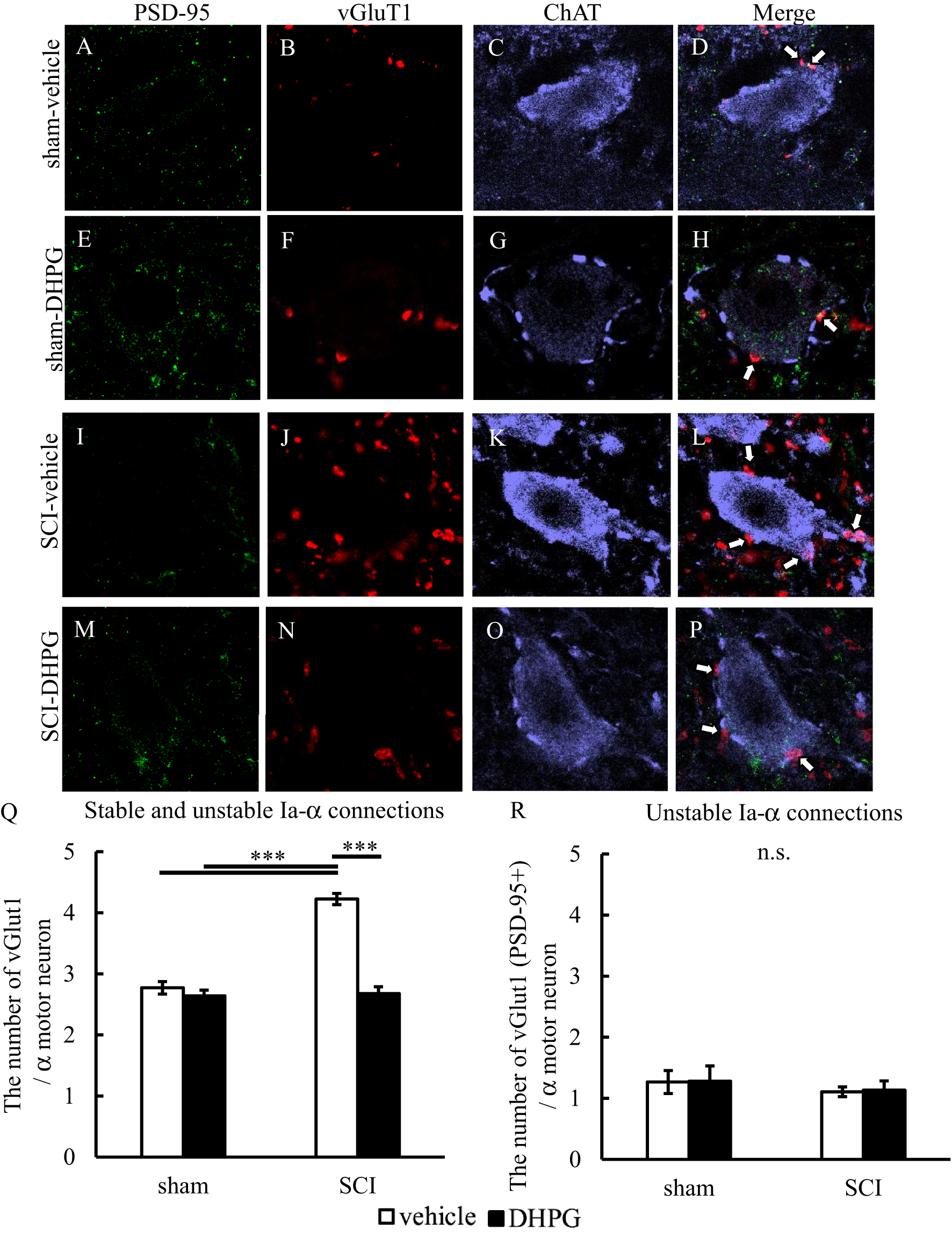
Fig. 5

Ia-α synaptic connections in sham and spinal cord injury (SCI) after vehicle and (R,S)-3,5-dihydroxyphenylglycine (DHPG). (A–P) Immunofluorescence staining for post synapse density (PSD-95) (green), vesicular glutamate transporter 1 (vGluT1) (red) and choline acetyltransferase (ChAT) (cyan). White arrows show Ia–α connections. (Q) Number of Ia–α connections comparing vehicle group (white) and DHPG group (black). Data are represented as mean ± S.E.M. sham-vehicle n (mice) = 6, sham-DHPG n = 6, SCI-vehicle n = 8, SCI-DHPG n = 7, sham-vehicle N (α motor neurons) = 302, sham-DHPG N = 292, SCI-vehicle N = 384, SCI-DHPG N = 344. Shapiro–Wilk test, ANOVA, Tukey–Kramer (***p < 0.001). (R) Graph of number of Ia (PSD-95 positive)–α connections comparing vehicle group (white) and DHPG group (black). Data are represented as mean ± S.E.M. sham-vehicle n (mice) = 3, sham-DHPG n = 3, SCI-vehicle n = 3, SCI-DHPG n = 3. each group N (α motor neurons) = 150. Shapiro–Wilk test, ANOVA, Tukey–Kramer (n.s. = not significant).