Abstract
Failure mode and effects analysis (FMEA) is a method of reliability analysis that healthcare organizations employ to increase the reliability and safety of their services and products. In the healthcare devices & equipment segment, X-ray devices hold a special place among them. Nowadays, global healthcare device brands are focusing on mobile units for X-ray devices due to their advantage of mobility, and one of the significant challenges is the failure to address issues with the mobility of mobile X-ray machines. FMEA is employed to identify failure modes in the mobile X-ray machine. In the FMEA approach, one of the important terminologies is risk priority number (RPN). It is calculated by multiplying the scores of risk factors and is used to rank the various drive failure modes. When applied to a real situation, like in the present research problem, it was observed that RPN has a set of limitations. For example, RPN multiplies Severity (S), Occurrence (O), and Detection (D) equally, assuming all three are equally important, which may not reflect the actual risk impact. Different S, O, and D combinations can result in the same RPN but may represent very different risk profiles (e.g., S = 10, O = 1, D = 10 v/s S = 5, O = 5, D = 4; both give RPN = 100). Therefore, to assess and rank the risk of failure modes and overcome some of the limitations of RPN, a modified and integrated FMEA model based on the analytic hierarchy process (AHP) and hierarchical technique for order of preference by similarity to the ideal solution (TOPSIS) method is adopted in the present study. The modified methodology adopted in the present study involves generating the weights among risk factors from the AHP technique, and the scores of failure modes concerning risk factors are obtained using the conventional RPN approach. Further to illustrate the effectiveness and efficiency of the modified FMEA method of the present study, an example using FMEA to illustrate the Rank of the Drives-related failure in a Mobile X-ray machine is provided. Finally, an exhaustive comparative analysis is conducted to demonstrate the benefits of the new method over previous multiple attribute decision-making (MADM) methods, and a sensitivity analysis is undertaken to investigate the effects of the weights of risk factors.
Similar content being viewed by others
Introduction
X-ray machines are used in the medical imaging sector to take photographs of the inside of the body. The most modern mobile X-ray machine is moved from one location to another, making it easier for patients to take X-ray images. The mobile X-ray machine can be brought to the patient’s table instead of the patient having to travel to the X-ray room. With a mobile X-ray machine, different types of motions are associated. Mobile X-ray equipment is experiencing a rise in motion-related failure, which is expensive for organizations. Engineers are constantly challenged by motion components that break before they should determine the root causes of Failure and prevent failures in the future. Furthermore, if the cause of the Failure could not be found, the cost of service and warranty would rise until an appropriate remedy could not be found. Additionally, failures increase labor and warranty costs. Therefore, efforts are required to identify the cause of the Failure. The MCDM, sensitivity, and comparative Analysis methods determine the reasons for failures. FMEA is used in the present work to identify the most likely major failure caused by the Motions of X-ray Machines. The formula for calculating the risk priority number (RPN) is the arithmetic product of occurrence (O), severity (S), and detection (D), which is used in FMEA to analyze risk (D)1. A scale from 1 to 10 is used to rate each risk factor. The risk of failure mode poses to a system increases with its RPN. Due to the fuzziness and unpredictability of human thought, it is frequently challenging for FMEA team members to assess failure modes with precise, crisp values in many practical risk assessment procedures. It is more appropriate for them to make judgments using linguistic terminology. The uncertainty of qualitative concepts may be precisely described by an integrated TOPSIS & AHP new approach, making it much more straightforward and interchangeable to convert between quantitative values and qualitative concepts. Figure 1 presents the outline for this paper.
Further, in the modified FMEA approach using AHP and TOPSIS, several uncertainties can affect the reliability of the analysis. These include subjectivity in expert judgments during AHP’s pairwise comparisons, inconsistencies due to varying levels of expertise, and potential bias. Data-related uncertainties arise from incomplete failure records, estimation errors, and outdated information. Model-related issues involve the assumption of independence among criteria and limitations in weight aggregation methods. Computational uncertainties, such as rounding errors and sensitivity to weight changes in TOPSIS, can further influence results. Additionally, ambiguity in defining ideal and negative-ideal solutions and challenges in interpreting the final rankings without clear thresholds introduce interpretation uncertainty. These factors collectively impact the prioritization of failure modes, making it essential to use validation techniques like consistency checks, group decision-making, sensitivity analysis, or integration with fuzzy logic to enhance robustness.
Therefore, in this paper, to analyze and order the detected failure modes in FMEA, a novel risk priority model for this study based on AHP and hierarchical TOPSIS technique is selected. In addition to more effectively addressing the ambiguity and uncertainty of risk assessment data, the new FMEA approach also uses the advantages of hierarchical TOPSIS to address challenging risk analysis problems. The motivation for the present work is to identify the part highly susceptible to failure using the FMEA approach. The method that yields a consistent ranking is investigated among all the methods. Also, some parts with consistent failures are ranked using different approaches. Consistent and accurate ranking yields decisions that are found practical. The advantages of these methods are that they give distinct decisions and find common failures with the highest ranking. Thus, AHP, TOPSIS, SAW, etc., methods are studied in the present work. By introducing precise criteria, the outranking approach ELECTRE TRI offers a solution to decision-making ambiguity during the evaluation process. When numerous interconnected variables characterize the service characteristics, Grey Relational Analysis (GRA) integrated with Failure Mode and Effects Analysis (FMEA) aids in determining each failure mode’s risk ranking. In this study, GRA is used in a two-phase framework, with the first phase used to calculate the risk scores for each dimension (severity, occurrence, and detection) and the second phase used to determine the absolute risk priority1. A new risk priority model is provided for risk assessment in FMEA, with adequate representation of uncertain data, known as D numbers, an improved GRA approach, and grey relational projection (GRP)2. For risk assessment in FMEA, a method of evidential downscaling is suggested. The evidentiary reasoning approach in the FMEA model represents the evaluation from many experts. The weighted average approach transforms multi-expert opinions into a precise value3. Fuzzy and grey theories can be used in FMEA, and the outcomes are nearly identical. The grey theory in FMEA can better capture the nature of comparative ranking than the fuzzy theory because the ranking is based on the grey relational coefficient, calculated by comparing comparative and standard series4. The conventional RPN technique provides the ranking of failure modes. However, the failure modes classification into risk categories is returned by the ELECTRE TRI-based technique. This makes it easier to directly visualize failure modes and identify the ones that require corrective actions, prioritizing them according to the class to which they belong5. The study aims to offer a combined robust data envelopment analysis (RDEA)-FMEA methodology to assess and prioritize HSE risks in diverse sectors and discuss the drawbacks of the conventional RPN scoring system used in the FMEA method. Prioritization of RDEA-acquired FMEA scores is more dependable and consistent when compared to RPN results and scores from the traditional DEA-FMEA technique. The HSE team approved the model’s superiority over the other two approaches, FMEA and DEA-FMEA, by applying the new method in a business in the automobile components sector6. The hierarchical cloud uses TOPSIS, and the risk priority of failure modes is established. The recently developed FMEA method combines the benefits of the cloud model for handling linguistic evaluations’ fuzziness and randomness and hierarchical TOPSIS’s benefits for resolving challenging decision-making issues. Two empirical instances were used to demonstrate viability and effectiveness7. A unique FMEA method utilizing the extended matter-element model and AHP is created to address the drawbacks of the conventional RPN. Identify the ranking orders of failure modes; the closeness coefficients of failure modes are derived from the failure mode closeness coefficients. They are using the extended matter-element model integrated with AHP8. Yazdi et al.9 focused on possibility-type uncertainty; however, the approach can also be extended to incorporate other forms of uncertainty, such as probability, plausibility, and credibility. Furthermore, the subjective intuitionistic fuzzy preference method used in this study relies heavily on the expertise level of decision-makers, which may lead to deviations in the risk analysis outcomes. Yazdi10 introduces an innovative framework combining Failure Mode and Effects Analysis (FMEA) with game theory to advance risk assessment and improve system safety. Recognizing the limitations of conventional FMEA, particularly its reliance on Risk Priority Numbers (RPN) and equal weighting of key factors, the authors develop a method that incorporates game-theoretic principles to capture the strategic behavior and differing perspectives of decision-makers. This integrated approach enables a more nuanced and objective evaluation of failure modes by resolving conflicts and reaching consensus among experts. As a result, the methodology enhances the prioritization of risks, mitigates subjectivity, and supports more robust decision-making in complex engineering contexts.
Numerous researchers have concentrated on using the Electric D number, PROMETHEUS, SAW, GM (Geometric Mean), VICTOR, and RPN approaches in combination with other methodologies. However, fewer studies have been done on applying the TOPSIS technique combined with VICTOR, GRA, SAW, GM (Geometric Mean), and RPN, etc., to make decisions about the risk assessment of FMEA. To address these issues and enhance the efficiency of the conventional FMEA, a unique risk prioritization model based on TOPSIS and AHP methodology is proposed. The new FMEA technique incorporates the risk factor weights obtained from AHP. It extends the TOPSIS method to rank the failure modes risk by establishing positive and negative standard models rather than just one. The reason why AHP and TOPSIS are chosen over other techniques like ELECTRE and Fuzzy logic is due to the fact that AHP and TOPSIS are relatively simpler and easier to apply, making them more accessible for quick application to those without deep mathematical backgrounds. Whereas methods like ELECTRE involve complex outranking and threshold computations, which can be harder to interpret at some points during applied research. AHP and TOPSIS provide a clear, complete ranking of alternatives and have a consistency ratio to ensure logical consistency in judgments, which enhances decision reliability. Whereas ELECTRE typically identifies a subset of preferred alternatives without an explicit full ranking, which may be less helpful in some decision-making contexts and does not have an inherent mechanism to validate judgment consistency. Though Fuzzy logic can be more flexible, it lacks standardization, leading to inconsistent outcomes across some applied research applications and demands a good amount of expert knowledge for accurate rule and membership definition, which can be a bottleneck in some cases. Conventional FMEA identifies the most likely major failure based on RPN. However, due to the complexity of the problem, it often fails to provide the correct result. For example, the formula for calculating the risk priority number (RPN) is the arithmetic product of occurrence (O), severity (S), and detection (D), which is used in FMEA to analyze risk (D). A scale from 1 to 10 is used to rate each risk factor. The risk of failure mode poses to a system increases with its RPN. Due to the fuzziness and unpredictability of human thought, it is frequently challenging for FMEA team members to assess failure modes with precise, crisp values in many practical risk assessment procedures. Therefore, a modified approach needs to be adapted to deal with the complex cases. Thus, in the present work, Modified FMEA integrated with AHP and TOPSIS is used to approach the cause of the failure.
Further, some studies present various enhancements to traditional Failure Mode and Effects Analysis (FMEA) by integrating advanced multi-criteria decision-making (MCDM) methods and uncertainty modeling techniques. Wang et al.12 combined Dempster-Shafer theory with TOPSIS to improve decision reliability in gas-insulated transmission systems, while Liu et al.13 introduced a cloud model with hierarchical TOPSIS to better capture uncertainty in risk evaluation. Kutlu and Ekmekçioğlu14 applied fuzzy TOPSIS integrated with fuzzy AHP for more robust prioritization. Similarly, Wang et al.15 used a fuzzy weighted geometric mean to refine the aggregation of expert opinions. Tian et al.16 proposed a hybrid method using fuzzy Best-Worst Method, relative entropy, and VIKOR to enhance FMEA decision quality. Bozdag et al.17 incorporated interval type-2 fuzzy sets to better handle imprecise expert inputs. Finally, Carpitella et al.18 employed a combined MCDM approach to support real-world FMECA applications, emphasizing practical relevance. Collectively, these studies demonstrate the adoption and growing trend of hybrid and fuzzy-enhanced FMEA models to improve risk prioritization under uncertainty, as is the case in the present study. Salah et al.19 propose an enhanced FMEA framework tailored to smart manufacturing-oriented scenarios. It integrates methods such as fuzzy logic, AHP, TOPSIS, and real-time analytics to manage uncertainty and dynamic risk factors. By leveraging technologies like IoT and digital twins, the model enables adaptive and data-driven failure mode prioritization. The approach improves decision-making for maintenance and enhances system reliability in Industry 4.0 settings. Mascia et al.20 presented the FMEA-based framework for risk assessment in non-regulated research laboratories, addressing the lack of formal safety protocols. The study adapts traditional FMEA to identify and prioritize potential failures in scientific processes. This approach promotes proactive risk management and continuous improvement in research quality and safety. It demonstrates the applicability of FMEA in enhancing safety culture in non-regulated laboratory environments. Apart from this, the researchers applied MADM techniques in different fields of engineering and technology, such as Rao and Singh21 applied Weighted Euclidean distance-based MADM approach for plant or facility layout design selection. Seikh and Mandal22 presented bio-medical waste management using the SWARA-based PROMETHEE-II technique. This justifies the versatility and applicability of MADM techniques in various engineering applications.
The FMEA aims to discover potential failure modes and prevent failures that may occur in the X-ray Machine. As it consists of numerous electronic devices and parts, it became important to identify which part is susceptible to failure. Thus, rather than identifying the potential failure modes, the approach is based on identifying the part susceptible to failure. So, Modified FMEA is used to identify the part susceptible to failure. The contribution of the present work is as follows:
-
1.
Identification of probable part failures in mobile X-ray machines using the FMEA approach.
-
2.
Developing the FMEA method by splitting the severity risk evaluation factor into three sub-factors: the probable occurrence of failure, its severity, and its detection.
-
3.
Weighing the developed risk evaluation factors through different meta methods capabilities to perform sensitivity analyses of the parts based on occurrence, severity, and detection of different failures.
-
4.
Implementing the FMEA approach for analysing the failure modes in the Mobile X-ray machine.
Preliminaries
The three methodologies in this paper FMEA analysis, AHP, and TOPSIS must be implemented to evaluate the failure mode and its ranking. As reported in the previous literature, Yazdi10 presented a framework combining FMEA with game theory that gave satisfactory results. Thus, FMEA needs to be slightly modified to provide better clarity and results, as FMEA depends on RPN, which has a limited applicability. Therefore, in the present study framework, combining FMEA along with AHP and TOPSIS is studied.
Failure mode and effects analysis
FMEA is a well-used and efficient method for identifying failures and underlying causes and choosing practical tools to stop and detect them. The RPN is used in the standard FMEA to evaluate the risk levels of failure modes.
Where O is the probability of the failure mode occurring, S is the severity of the failure effects, and D is the likelihood that the failure is not identified, adopts the product of the three risk variables of occurrence, severity, and detection. A scale from 1 to 10 evaluates the three risk factors.
Table 1 lists the FMEA scale for occurrence failures. The rating is measured on a 1–10 scale. For example, a high-risk with a Rating of 10 has a possible failure out of three occurrences. Similarly, it is done for another rating scale.
Table 2 lists the FMEA scale for severity failures. The rating is measured on a 1 to 10 scale point scale. For example, Hazardous with a Warning with a Rating of 10 has a higher severity ranking of a failure mode occurring with a warning.
Table 3 lists the FMEA scale for Detection. The rating is measured on a 1 to 10 scale. For example, High Detection with a Rating of 10 has the possibility of detecting the potential The occurrence of the failure mode is moderate.
TOPSIS method
The conventional TOPSIS method, a variation of the MCDM technique, seeks to select alternatives concurrently closest to both the positive and negative ideal solutions. In contrast to the negative ideal solution, which maximizes costs while minimizing benefits, the positive ideal solution maximizes benefits while minimizing costs. The following describes how to calculate. The first step is determining the objective and identifying the pertinent evaluation attributes. Consider a decision matrix D = (mij) with criteria and alternatives. This displays an attribute information matrix based on all the currently available data. One alternative and one attribute are assigned to each row and each column of this matrix, respectively.
The decision matrix, Rij, is normalized as follows.
Where in Eq. (1), i varies from1, 2, …., m, j = 1, 2, …., m.
A set of weights wj (for j = 1, 2, …., m) such that Σj = 1 is according to the decision.
The weighted, normalized matrix Vij should be obtained. This is obtained by multiplying each element in the matrix’s column, Rij, by the weight that goes along with it, wj. Therefore, Vij has expressed the components of the weighted normalized matrix as
Where in Eq. (2), i = 1, 2, …., m, j = 1, 2, …., m.
The optimal solutions, both positive and negative, are identified. The following definitions apply to both the positive ideal solution, denoted as V+, and the negative ideal solution, denoted as V−.
where J = (j = 1, 2, …, M) /j is related to beneficial attributes, and J = (j = 1, 2, …, M) /j is related to non-beneficial attributes.
Vj+ denotes the positive ideal (best) value of the attribute under consideration among the values of the attribute for various alternatives.
Vj denotes the negative ideal (worst) value of the attribute under consideration among the values of the attribute for various alternatives. Identify the distances between the ideal positive and negative solutions and the natural alternatives. Based on each alternative’s Euclidean distance from the ideal positive and harmful solutions, Si + and Si are used to calculate the separation measures.
This step states the relative closeness of a particular alternative to the ideal solution, Pi.
The alternatives are evaluated according to how closely they match the ideal solution. The alternatives with a greater Pi are assumed to be more significant and should have gotten more attention.
Results and discussion
AHP Method
Top-down logic hierarchy analysis is frequently used to dissect complicated decision-making objects into various levels to generate a hierarchy with unidirectional hierarchical linkages between levels. The AHP allows for pairwise comparisons of elements within a clustering group to determine the priority of the objective element. The four steps that comprise the general implementation procedure for AHP are detailed in this step.
Step 1: Establish hierarchical architecture.
It establishes the most logical hierarchy to obtain the best solution to the multi-criteria problem, since it is crucial for the decision-maker to use AHP. The overall objective can be carefully identified and rationally broken down into the grouping criteria or attributions that are easiest to manage and most beneficial for pairwise comparison.
Let the pairwise comparison matrix be expressed by the following
Step 2: Structure the pairwise comparison matrix.
Where Aij is indicated as a pairwise comparison value of the ith element with respect to the jth element, i, j = 1, …, n, Aji = 1/Aij, for I j, and = 1 for i = j.
The fundamental preference scale in Table 4 can be used to assess the numerical rate of the preference scale for each comparison pair Aij.
Step 3: Calculate the priority weight.
The hierarchical priority weight vector for the pairwise comparison matrix C = [Aij]n×n is calculated by taking the primary eigenvector of the pairwise comparison matrix using the equation, `
where max is the largest eigenvalue of C and w is the eigenvector corresponding to max.
Step 4: Check the consistency.
Aik, Ajk = Aij is unusual in the pairwise comparison matrix C. The pairwise comparison matrix’s consistency property is examined to confirm that the decision maker’s preference is consistent. C.I. for the consistency index. The pairwise comparison matrix, C, can be determined using the following equation.
To quantify the degree of consistency expressed, the consistency ratio C. R is used.
where the matrix C’s dimension (as depicted in Table 5) determines the random consistency index (R.I.)
Suppose C. R. < 0.1; the normalized eigenvector w can be used as the weight vector of elements since the pairwise comparison matrix C has a significant level of acceptability. Otherwise, the pairwise comparison matrix’s preference values must be reevaluated.
Modified FMEA approach adopted in the present work
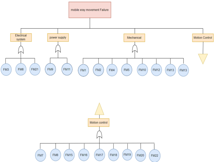
The risk of failure modes is evaluated and ranked in this section using a novel FMEA method that integrates TOPSIS and AHP, in which the risk factor evaluations are provided with specific parameters. The TOPSIS model, whose failure modes and risk factors are the characteristic indexes and values, is used in the suggested FMEA approach to prioritize the failure modes. The three risk factor weights, S, O, and D, are obtained from the AHP, in which pairwise comparisons of these risk factors necessitate decision-maker preference judgments. Developing a TOPSIS integration with AHP establishes the ranking orders of failure modes. The seven main steps of the New FMEA approach are described in detail and discussed in the following sections, along with its flowchart. In this section, the mobile X-ray equipment is used as an illustration of FMEA. Motion Control, Electrical, Power Supply, and Mechanical Systems are the four systems in the FMEA for Drive Failure. Different failure mechanisms that might result in system failure are considered for each of the four systems. Each failure mode’s impact on the system and any available or existing risk-mitigation measures are examined. The system is examined to see if any alerts or condition monitoring setups are present for each failure mode. There are 22 failure modes, which FMEA specialists have examined and summarized in Table 6. The FMEA specialist provides risk evaluations. Figure 2 shows the step-by-step procedure of the present FMEA method as a flowchart.
Step 1: Evaluate failure modes with risk factors.
The severity (S), occurrence (O), and detection (D) variables should be used by the risk assessment specialists in the FMEA process to carry out a risk assessment for failure modes. As per Tables 1, 2 and 3, the specialists determine the precise scorings of these risk variables. Experts should be carefully chosen to provide accurate and fair scoring for failure modes related to risk variables. The fault tree analysis (FTA) of the Mobile X-ray machine is shown in Fig. 3.
Step 2: Established and Normalized the TOPSIS model.
Assume that for a problem involving risk assessment, there are failure modes FMi (i = 1, 2, …, m) that should be ranked with the three risk factors Rj (j = O, S, D) and that specialists in FMEA analyze these failure modes concerning the three risk factors before normalizing the decision matrix (as depicted in Table 7).
Step 3: Derive the weights of the three risk factors.
The weights of the three risk factors are derived in this stage using AHP. We may calculate the weights of the three risk factors, occurrence (O), severity (S), and detection (D), using Section “3.2”. Table 8 presents the three risk factors’ pairwise comparisons and resultant weights. S, O, and D are weights of 0.6375, 0.2211, and 0.3189, respectively.
Step 4: Develop a weighted selection matrix.
The weighted selection matrix can be created by allocating the normalized weights of the risk factors to the given columns of the normalized weighted selection matrix, as shown in Table 9.
Step 5: Establish the optimum solutions for both positive and negative.
Using the maximum and lowest as the positive and negative ideal solutions, we can compare the distance from each intermediate value to the positive and negative ideal solutions for each risk factor.
Step 6: Calculate the distances from the ideal positive and negative alternatives.
Step 7: Determine the closeness and rank the failure modes.
The impact of the failure mode increases with an increasing relative closeness value. As a result, the relative closeness coefficients of each failure mode can order the FMEA influence on it.
Table 10 shows the relative proximity and order of each of the 22 failure scenarios. It is important to note that FM1 is the most severe failure and has the most significant relative closeness; hence, it should be mitigated.
Sensitivity analysis
The parameters Sw, Ow, and Dw have been added as the weights of the three risk factors S, O, and D in the Modified FMEA technique. These weights greatly influence the ranking orders of the failure modes. The values of Sw, Ow, and Dw in the above weights are obtained as 0.637, 0.105, and 0.258, respectively. However, the weight of each individual risk factor may be any amount between 0 and 1. Given that the weight of risk factors is derived from AHP, we conducted a sensitivity analysis on the weights of the risk factors to analyze the outcomes of this study. Five instances with various weight combinations were used to determine the relative importance of the 22 failure modes, as shown in Table 11. Case 1 gives risk factor S generated from AHP, which is the highest possible weight; Case 2 gives the highest possible weight for risk factor O; and Case 3 gives the highest possible weight for risk factor D. Case 4 adopts an equal weighting of risk factors. In contrast, case 5 uses the weights of the risk factors mentioned in the previous section. The relative closeness of the 22 failure modes is determined for the above five scenarios. Figure 4 shows the corresponding ranking orders of these failure modes as the outcome of the sensitivity analysis. As can be seen, the weights of the risk factor influenced the ranking orders of 22 failure modes, but FM14 is exceptional in that the ranking order is the same in all five instances. The failure mode FM19 experiences the most significant ranking change of all 22 failure modes, going from 4 to 20. Because the S, O, and D values for failure mode FM19 are 6, 9, and 3, respectively, and the weights in case 2 are 0.0909, 0.0909, and 0.8182, these results in a significant ranking upgrade for failure mode FM19. The ranking change ranges of the failure modes in cases 1, 2, and 3 are more extensive in these cases, except for failure mode FM14, where extreme weights are considered.
Comparison analysis and discussion
To evaluate the robustness, practical applicability, and superiority of the proposed FMEA framework, a comprehensive and exhaustive comparative analysis has been conducted against several established risk prioritization techniques. These include the Traditional Risk Priority Number (RPN) approach, Simple Additive Weighting (SAW), Grey Theory (GT), and VIKOR. This comparison is crucial to establish the added value and decision-making efficacy offered by the proposed model in the context of complex systems, such as mobile X-ray machines in healthcare asset management. Using these fixed weights, the rankings of 22 identified failure modes (FMs) were computed across all five methods. The weights of the risk variables in this section follow the suggested methodology using the weights (0.637, 0.1047, 0.2579). Table 12 presents a comparative summary of the risk rankings obtained from each technique, while Fig. 5 visually illustrates the variation in ranking patterns. The rankings differ substantially across the techniques, reflecting the underlying methodological differences in how each approach treats risk factor interactions and weight sensitivity.
Of particular interest is the ranking behavior of the proposed FMEA approach compared to the others. As evident from Fig. 5, the proposed method assigns distinct risk levels to all 22 failure modes, resulting in a unique ordering that differs from those produced by traditional RPN, SAW, GT, and VIKOR. Notably, the rankings for FM2, FM9, FM13, and FM17 exhibit significant deviations when evaluated using the proposed model, underlining its increased sensitivity and granularity in risk prioritization. A closer examination reveals that FM13, categorized as an intermittent drive failure, is ranked with notably higher criticality in the proposed model due to its exceptionally high Severity value. The elevated severity score aligns with the clinical impact associated with the failure of drive components in mobile X-ray machines, which could result in complete device inoperability and delayed imaging during emergency diagnostics. The weighted emphasis on Severity (0.637) thus amplifies the criticality of FM13 more effectively than equal-weighted or linear combination methods such as traditional RPN. Additionally, the analysis shows that FM6, FM13, and FM17 consistently appear with high criticality across different models, suggesting a convergence of expert judgment and methodological agreement regarding the criticality of these failure types. However, only the proposed FMEA model distinctly captures the nuanced differences in relative importance across all 22 failure modes, showcasing its strength in handling complex, real-world maintenance scenarios where prioritization precision is paramount.
In summary, the comparative evaluation demonstrates that the proposed hybrid FMEA framework:
-
Offers superior differentiation among failure modes,
-
Embeds domain-specific weightings rooted in expert judgment,
-
Provides a realistic prioritization that reflects the operational and safety-critical impact of each failure,
-
Enhances decision-making support for maintenance planning and resource allocation in healthcare environments.
To conclude, the discussion suggested the FMEA model is more appropriate and effective for determining the ranking orders of failure modes and may assist decision-making in identifying the most critical failure in the healthcare industry. Therefore, the proposed model is not only methodologically sound but also better suited for practical applications in healthcare asset management where risk-based prioritization is crucial.
Conclusion
This research assesses the risk priority of failure modes by utilizing a novel FMEA approach built on TOPSIS and AHP in place of the more traditional crisp value evaluation data. The TOPSIS used to establish the relative closeness of risk factors is used to assess the risk priority of failure modes. Furthermore, the AHP is utilized to estimate the weights of risk factors, considering their various effects on failure modes. Finally, to illustrate the efficacy and logic of the suggested FMEA technique, the mobile X-ray machine tests the practical validity of the New FMEA method. Sensitivity and comparison analyses are then used to show these methods’ effectiveness and logic. Additionally, the findings demonstrate that intermittent drive failure is a significant failure mode that adds to the organization’s costs and needs to be mitigated. The shortcomings of the conventional FMEA are overcome by the new risk assessment method, which also provides a more comprehensive and distinct risk ranking of failure modes.
Scope of future work
The scope of future research involves exploring the flexibility of the modified FMEA approach for failure mode ranking and applying it to all possible fields of healthcare devices, thereby checking its robustness. The modified FMEA framework adopted in the present study needs to be verified under different and harsh conditions. Further, it can be challenging to achieve in practice. Thus, after confirming the robustness of the modified FMEA approach, the work can be extended further to ensure its simplicity and can be converted into a backend algorithm model.
Data availability
Data will be made available upon request. Contact the corresponding author if someone wants to request the data from this study.
Change history
11 August 2025
The original online version of this Article was revised: In the Funding section, the grant number for the Ongoing Research Funding program was incorrectly given as ‘ORF-2025-164’. The correct grant number is ‘RSP2025R164’.
References
Geum, Y., Cho, Y. & Park, Y. A systematic approach for diagnosing service failure: Service-specific FMEA and grey relational analysis approach. Math. Comput. Model. 54 (11–12), 3126–3142 (2011).
Liu, H. C., Qing-Lian, L., Jian-Xin, Y. & Xiao-Jun, F. Failure mode and effects analysis using D numbers and grey relational projection method. Expert Syst. Appl. 41 (10), 4670–4679 (2014).
Du, Y., Lu, X., Su, X., Deng, Y. & Yong Hu, and New failure mode and effects analysis: An evidential downscaling method. Qual. Reliab. Eng. Int. 32 (2), 737–746 (2016).
Zhou, Q. & Thai, V. V. Fuzzy and grey theories in failure mode and effect analysis for tanker equipment failure prediction. Saf. Sci. 83, 74–79 (2016).
Certa, A., Enea, M., Galante, G. M. & Concetta Manuela La Fata. ELECTRE TRI-based approach to the failure modes classification on the basis of risk parameters: An alternative to the risk priority number. Comput. Ind. Eng. 108, 100–110 (2017).
Yousefi, S., Alizadeh, A., Hayati, J. & Baghery, M. HSE risk prioritization using robust DEA-FMEA approach with undesirable outputs: A study of automotive parts industry in Iran. Saf. Sci. 102, 144–158 (2018).
Liu, H. C., Chen, X. Q., Duan, C. Y. & Ying-Ming, W. Failure mode and effect analysis using multi-criteria decision making methods: A systematic literature review. Comput. Ind. Eng. 135, 881–897 (2019).
Wang, Z., Ran, Y., Chen, Y., Zhang, G. & Hui, Y. Failure mode and effects analysis using extended matter-element model and AHP. Comput. Ind. Eng. 140, 106233 (2020).
Yazdi, M., Nedjati, A., Zarei, E. & Abbassi, R. A reliable risk analysis approach using an extension of best-worst method based on democratic-autocratic decision-making style. J. Clean. Prod. 256, 120418 (2020).
Yazdi, M. Enhancing system safety and reliability through integrated FMEA and game theory: A multi-factor approach. Safety 10 (1), 4 (2023).
Bian, T., Zheng, H., Yin, L. & Deng, Y. Failure mode and effects analysis based on D numbers and TOPSIS. Qual. Reliab. Eng. Int. 34 (4), 501–515 (2018).
Wang, Z. et al. Failure mode and effects analysis using Dempster-Shafer theory and TOPSIS method: Application to the gas insulated metal enclosed transmission line (GIL). Appl. Soft Comput. 70, 633–647 (2018).
Liu, H. C., Wang, L. E., Li, Z. W. & Yu-Ping, H. Improving risk evaluation in FMEA with cloud model and hierarchical TOPSIS method. IEEE Trans. Fuzzy Syst. 27 (1), 84–95 (2018).
Kutlu, A., Can & Ekmekçioğlu, M. Fuzzy failure modes and effects analysis by using fuzzy TOPSIS-based fuzzy AHP. Expert Syst. Appl. 39 (1), 61–67 (2012).
Wang, Y. M., Chin, K. S., Gary, K. K. P. & Jian-Bo, Y. Risk evaluation in failure mode and effects analysis using fuzzy weighted geometric mean. Expert Syst. Appl. 36 (2), 1195–1207 (2009).
Tian, Z., Wang, J. & Zhang, H. An integrated approach for failure mode and effects analysis based on fuzzy best-worst, relative entropy, and VIKOR methods. Appl. Soft Comput. 72, 636–646 (2018).
Bozdag, E., Asan, U., Soyer, A. & Serdarasan, S. Risk prioritization in failure mode and effects analysis using interval type-2 fuzzy sets. Expert Syst. Appl. 42 (8), 4000–4015 (2015).
Carpitella, S. & Certa, A. Joaquín izquierdo, and concetta Manuela La fata. A combined multi-criteria approach to support FMECA analyses: A real-world case. Reliab. Eng. Syst. Saf. 169, 394–402 (2018).
Salah, B., Ali, M. & Mohammed Alnahhal, and Risk prioritization using a modified FMEA analysis in industry 4.0. J. Eng. Res. 11 (4), 460–468 (2023).
Mascia, A. et al. A failure mode and effect analysis (FMEA) based approach for risk assessment of scientific processes in non-regulated research laboratories. Accred. Qual. Assur. 25, 311–321 (2020).
Rao, R., Venkata & Singh, D. Weighted Euclidean distance based approach as a multiple attribute decision making method for plant or facility layout design selection. Int. J. Ind. Eng. Comput. 3 (3), 365–382 (2012).
Seikh, M. R. & Mandal, U. Interval-valued fermatean fuzzy Dombi aggregation operators and SWARA based PROMETHEE II method to bio-medical waste management. Expert Syst. Appl. 226, 120082 (2023).
Acknowledgements
The authors also extend their appreciation to King Saud University for funding the publication of this work through the Researchers Supporting Project number (RSP2025R164), King Saud University, Riyadh, Saudi Arabia. This article was co-funded by the European Union under the REFRESH – Research Excellence For Region Sustainability and High-tech Industries project number CZ.10.03.01/00/22_003/0000048 via the Operational Program Just Transition and has been done in connection with project Students Grant Competition SP2024/087 “Specific Research of Sustainable Manufacturing Technologies” financed by the Ministry of Education, Youth and Sports and Faculty of Mechanical Engineering VŠB-TUO. The article has been done in connection with the project Students Grant Competition SP2024/087 “Specific Research of Sustainable Manufacturing Technologies” financed by the Ministry of Education, Youth and Sports and the Faculty of Mechanical Engineering VŠB-TUO.
Funding
The authors present their appreciation to King Saud University for funding this research through the Ongoing Research Funding program (RSP2025R164), King Saud University, Riyadh, Saudi Arabia. This article was co-funded by the European Union under the REFRESH – Research Excellence for Region Sustainability and High-tech Industries project number CZ.10.03.01/00/22_003/0000048 via the Operational Programme Just Transition and has been done in connection with project Students Grant Competition SP2024/087 Specific Research of Sustainable Manufacturing Technologies “financed by the Ministry of Education, Youth and Sports and Faculty of Mechanical Engineering VŠB-TUO. The article has been done in connection with the project Students Grant Competition SP2024/087”, Specific Research of Sustainable Manufacturing Technologies “financed by the Ministry of Education, Youth and Sports and Faculty of Mechanical Engineering VŠB-TUO”.
Author information
Authors and Affiliations
Contributions
Concept: Vikas Sisodia, Dharmalingam Ganesan, Sachin Salunkhe, Robert Čep, Emad Abouel NasrMethodology: Robert Čep, Emad Abouel NasrTesting: Robert Čep, Emad Abouel Nasr, Vikas SisodiaFunding: Robert Čep, Emad Abouel NasrWriting: Dharmalingam Ganesan, Sachin Salunkhe, Robert ČepReview: Robert Čep, Emad Abouel Nasr, Vikas Sisodia.
Corresponding author
Ethics declarations
Competing interests
The authors declare no competing interests.
Additional information
Publisher’s note
Springer Nature remains neutral with regard to jurisdictional claims in published maps and institutional affiliations.
Rights and permissions
Open Access This article is licensed under a Creative Commons Attribution-NonCommercial-NoDerivatives 4.0 International License, which permits any non-commercial use, sharing, distribution and reproduction in any medium or format, as long as you give appropriate credit to the original author(s) and the source, provide a link to the Creative Commons licence, and indicate if you modified the licensed material. You do not have permission under this licence to share adapted material derived from this article or parts of it. The images or other third party material in this article are included in the article’s Creative Commons licence, unless indicated otherwise in a credit line to the material. If material is not included in the article’s Creative Commons licence and your intended use is not permitted by statutory regulation or exceeds the permitted use, you will need to obtain permission directly from the copyright holder. To view a copy of this licence, visit http://creativecommons.org/licenses/by-nc-nd/4.0/.
About this article
Cite this article
Sisodia, V., Ganesan, D., Salunkhe, S. et al. Failure mode identification and effects analysis of mobile X-ray machine using selected MADM techniques. Sci Rep 15, 24534 (2025). https://doi.org/10.1038/s41598-025-09518-6
Received:
Accepted:
Published:
Version of record:
DOI: https://doi.org/10.1038/s41598-025-09518-6







