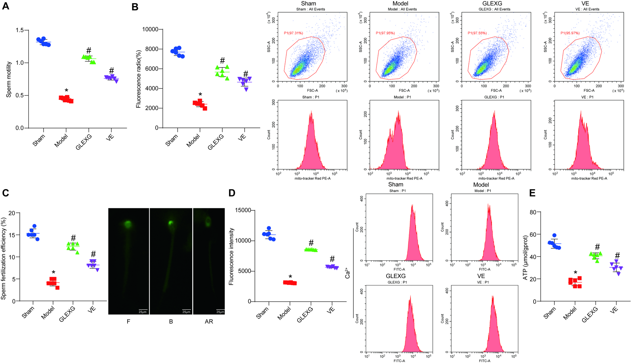
Fig. 2

GLEXG treatment effectively improves the semen quality in GTW-induced OAS mice. A Assessment of sperm motility. B Flow cytometry analysis of sperm mitochondrial membrane potential. C CTC staining for assessing sperm fertilization efficiency. F = Non-motile sperm; B = Motile sperm; AR = Acrosome-reacted sperm (magnification: ×400, scale bar = 25 μm). Sperm fertilization efficiency = (B + AR)/ (F + B + AR). D Flow cytometry measurement of sperm Ca2+ concentration. E Biochemical assay of intracellular ATP levels. *P < 0.05 vs. Sham; #P < 0.05 vs. Model; n = 6. The data are presented as mean ± SD.