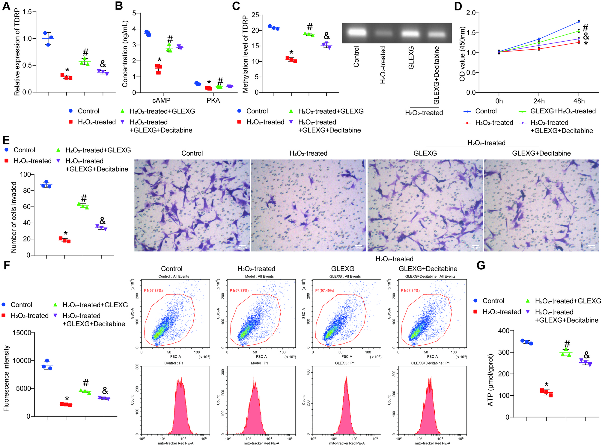
Fig. 5

GLEXG enhances the vitality of H2O2-treated GC-2 cells by promoting the methylation of TDRP. A qRT-PCR analysis of TDRP levels. B Detection of cAMP and PKA expression. C Methylation of TDRP gene in testicular tissue examined by MSP. D Assessment of cell viability using the CCK-8 assay. E Measurement of cell migration using the Transwell assay (magnification: ×100, scale bar = 100 μm). F Flow cytometry analysis of mitochondrial membrane potential. G Biochemical measurement of intracellular ATP levels. *P < 0.05 vs. Control; #P < 0.05 vs. H2O2-treated; &P < 0.05 vs. H2O2-treated + GLEXG; n = 3. The data are presented as mean ± SD.