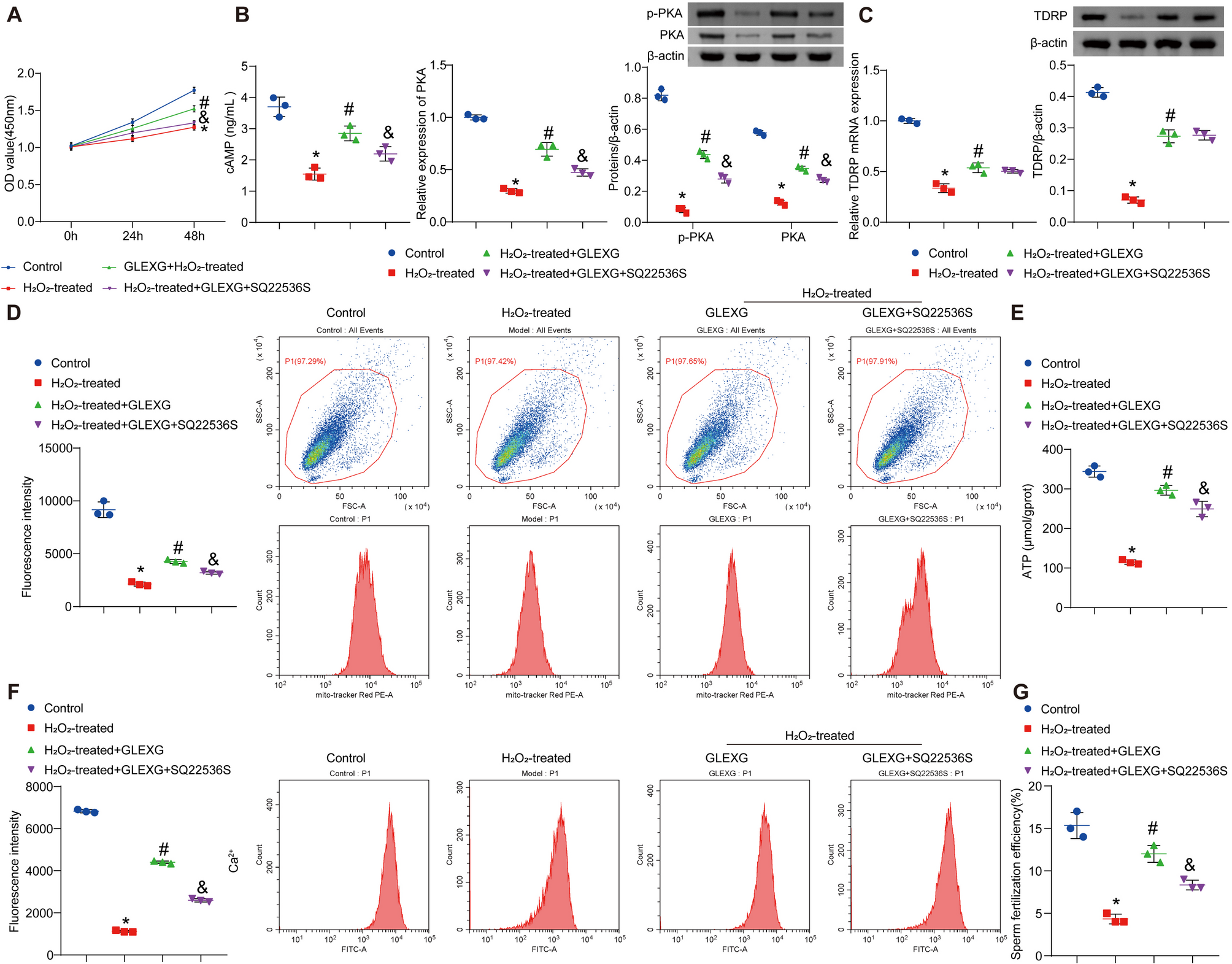
Fig. 6

GLEXG promotes cAMP/PKA expression in H2O2-treated GC-2 cells to improve sperm capacitation rates. A Assessment of cell viability using the CCK-8 assay. B Detection of cAMP, p-PKA, and PKA expression. C Detection of TDRP levels using qRT-PCR and WB. D Mitochondrial membrane potential was analyzed by flow cytometry. E Intracellular ATP levels detected by biochemical assay. F Intracellular Ca2+ concentration measured by flow cytometry. G CTC staining was used to assess the sperm capacitation state. #P < 0.05 vs. H2O2-treated; &P < 0.05 vs. H2O2-treated + GLEXG; n = 3. The data are presented as mean ± SD.