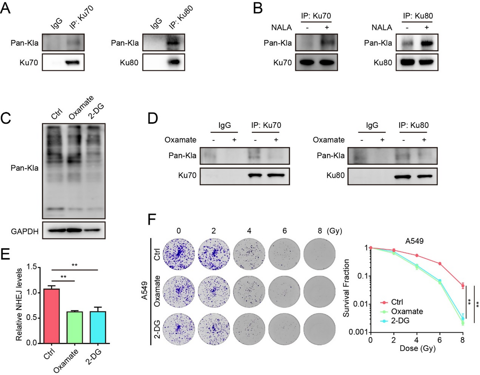
Fig. 6

(A) Detecting lactylation of Ku70, Ku80 by Western blots using co-immunoprecipitation (coIP) sample as indicated. (B) Detecting lactylation of Ku70, Ku80 in cells treated with NALA as indicated by Western blot using co-immunoprecipitation (coIP) sample as indicated. (C) Detecting lactylation of Ku70, Ku80 in cells treated with Oxamate or 2-DG as indicated by Western blot. (D) Detecting lactylation of Ku70, Ku80 in cells treated with Oxamate as indicated by Western blot using co-immunoprecipitation (coIP) sample as indicated. (E) Treated with Oxamate or 2-DG significantly affected NHEJ. (F) After treatment with Oxamate or 2-DG, clone formation experiments were conducted to assess the survival rate of A549 cells following different doses of radiotherapy.