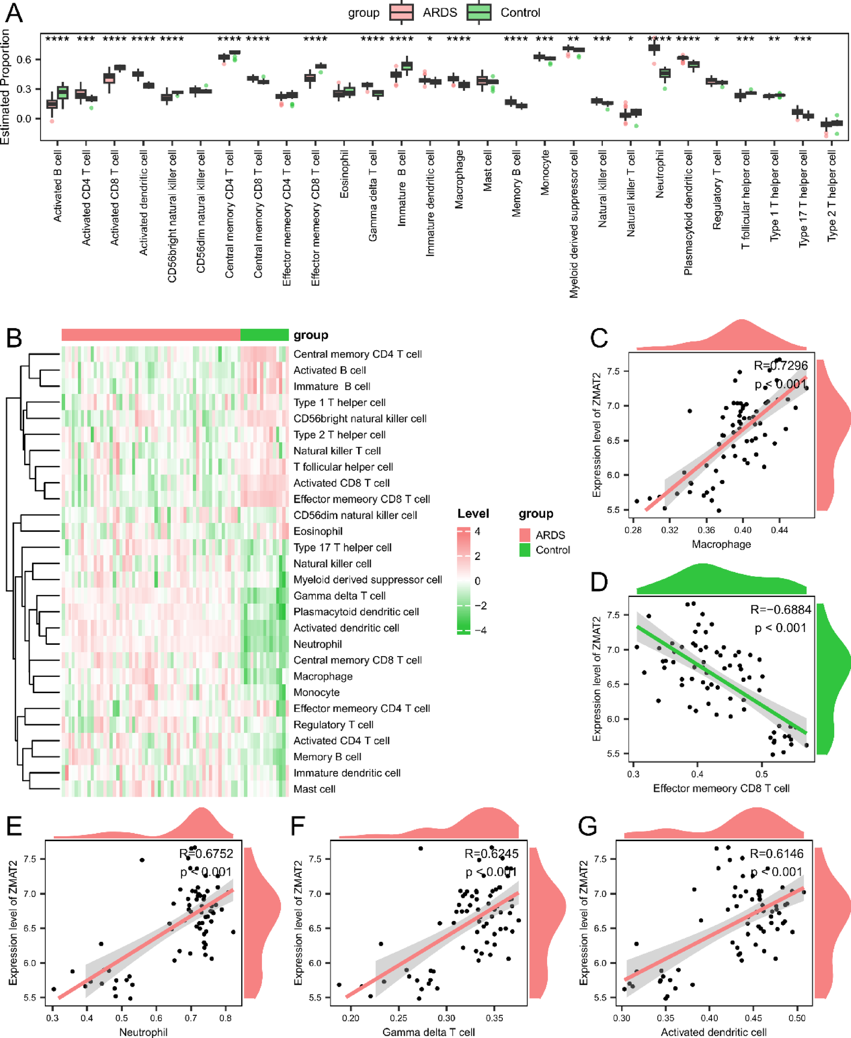
Fig. 10

Differences in immune infiltration between ARDS and control groups. (A) Estimated immune cell infiltration proportions between ARDS and control groups. (B) Heatmap showing changes in immune infiltration levels between ARDS and control groups. (C) Correlation scatter plot between ZMAT2 and Macrophage. (D) Correlation scatter plot between ZMAT2 and Effector memory CD8 T cell. (E) Correlation scatter plot between ZMAT2 and Neutrophil. (F) Correlation scatter plot between ZMAT2 and Gamma delta T cell. (G) Correlation scatter plot between ZMAT2 and Activated dendritic cell. Asterisks indicate p values: ****p < 0.0001, ***p < 0.001, **p < 0.01, *p < 0.05.