Abstract
Acute respiratory distress syndrome (ARDS) is a life-threatening lung condition characterized by severe inflammation, immune dysregulation, and oxidative stress, leading to high mortality (30–40%). This study explores the involvement of MAM-related genes in ARDS pathogenesis through bioinformatics and experimental validation. Publicly available RNA-sequencing data from ARDS and control samples were analyzed to identify differentially expressed genes (DEGs). Functional enrichment, gene set variation analysis (GSVA), and weighted gene co-expression network analysis (WGCNA) were performed to explore pathway alterations and hub gene interactions. Immune cell infiltration analysis was conducted using CIBERSORT. Candidate MAM-related genes were validated in a Poly I: C-induced ARDS mouse model and MLE-12 murine lung epithelial cells. The mouse model was assessed for lung histopathology, wet-to-dry lung weight ratio, bronchoalveolar lavage fluid (BALF) inflammatory cytokine levels (IL-1β and TNF-α), and lung injury scores. MLE-12 cells were treated with Poly I: C, and cell viability, lactate dehydrogenase (LDH) release, and apoptosis were evaluated. Protein-protein interaction (PPI) network analysis and drug prediction were used to identify potential therapeutic targets. A total of 3152 DEGs including 1549 upregulated and 1603 downregulated were identified in ARDS samples. Pathway analysis revealed autophagy suppression and immune activation, with 14 immune cell types significantly elevated in ARDS patients. Experimental validation confirmed that Poly I: C-induced ARDS mice exhibited severe lung injury and increased inflammatory reaction, while Poly I: C-treated MLE-12 cells showed increased cytotoxicity and LDH release. ZMAT2 and HBB were identified as key MAM-related hub genes, with ZMAT2 positively associated with disease progression and HBB negatively correlating with lung injury severity. Drug prediction analysis identified 29 pharmacological agents interacting with HBB, suggesting therapeutic potential. This study identifies ZMAT2 and HBB as key MAM-related genes contributing to ARDS pathogenesis, with potential diagnostic and therapeutic applications. The integration of bioinformatics with in vivo and in vitro validation provides novel insights into ARDS molecular mechanisms. Further clinical studies are needed to explore their translational relevance.
Similar content being viewed by others
Introduction
Acute respiratory distress syndrome (ARDS) is a life-threatening clinical condition characterized by severe pulmonary insufficiency and is associated with high mortality rates ranging from 30 to 40%1. The syndrome may arise from various etiologies, including pneumonia, sepsis, and trauma, and is often complicated by multiple organ dysfunction, which further increases the risk of mortality2,3. Despite advances in critical care medicine, current management strategies for ARDS remain largely supportive—primarily involving mechanical ventilation, fluid restriction, and oxygen therapy1,4. However, these interventions cannot directly address the underlying pathophysiological processes, and prolonged mechanical ventilation may even exacerbate lung injury. The lack of targeted therapies underscores the urgent need to explore novel molecular mechanisms and therapeutic targets to improve clinical outcomes.
Recent advances in ARDS research have highlighted the central role of inflammation, immune dysregulation, and cytokine storms in disease progression2,5. However, due to the syndrome’s clinical and biological heterogeneity, it remains difficult to identify universal therapeutic strategies. This complexity emphasizes the need for mechanistic studies that can uncover common molecular drivers of ARDS across different causes6.
One emerging area of interest is the role of mitochondria-associated endoplasmic reticulum membranes (MAMs), which are specialized contact sites between the endoplasmic reticulum and mitochondria. MAMs are critical regulators of calcium signaling, lipid metabolism, and cellular stress responses7,8. Their dysfunction has been associated with impaired calcium homeostasis, excessive oxidative stress, and inflammatory activation9. In ARDS, where uncontrolled inflammation, epithelial and endothelial damage, and immune cell infiltration are key pathological features, MAMs may contribute to the regulation or dysregulation of these processes10,11. Although several studies have implicated MAMs in immune and metabolic disorders, their specific role in ARDS remains poorly understood, representing a significant research gap.
To address this gap, the present study investigates the role of MAM-associated genes in ARDS by integrating bioinformatics analyses with in vivo and in vitro experimental validation. We specifically focus on the key genes ZMAT2 and HBB, identified as differentially expressed in ARDS patients, to explore their functional roles and potential as therapeutic targets9,12. By elucidating how MAM-related dysfunction contributes to ARDS pathogenesis, our findings aim to provide novel molecular insights and inform the development of more effective diagnostic and treatment strategies.
Materials and methods
Data download
The overall technical route was showed in Fig. 1. All data used in this study are free and publicly available from GEO (Gene Expression Omnibus, https://www.ncbi.nlm.nih.gov/geo/). The ARDS whole-genome expression profiles were retrieved and downloaded from the GEO database using the R package “GEOquery (version 2.62.2)”. GSE243066 contains 49 samples, including peripheral blood samples from 34 ARDS patients and 15 healthy controls. However, the ARDS group samples GSM7778549, GSM7778550, GSM7778563, and GSM7778569 were excluded due to incomplete expression matrices, leaving 30 ARDS samples and 15 control samples included in this study. GSE89953 contains 52 samples, from which 26 peripheral blood mononuclear cell samples from ARDS patients were selected. Batch effects caused by non-biotechnological biases were corrected using the ComBat method from the R package “sva (version 3.42.0)“12. The correction effect is examined using principal component analysis (PCA). This study adhered to the data access policies of each database. Mitochondria-associated membranes (MAM) related genes were obtained from the article studied by Yi Luan, Guangyu Guo, et al.9 (Supplementary Table 1).
Flowchart.
Differential analysis related to ARDS
This study used the R package “limma (version 3.50.0)“13 to identify differentially expressed genes (DEGs) between the control group (n = 15) and the ARDS group (n = 56), with screening criteria of |log2Fold Change| >0.5 and corrected p < 0.05, which were used for subsequent analyses. Heatmaps were generated using the R package “pheatmap (version 1.0.12)” employing Euclidean distance and hierarchical clustering methods for clustering.
Gene set variation analysis (GSVA)
GSVA (Gene Set Variation Analysis) is an unsupervised and non-parametric gene set enrichment method that allows the assessment of associations between biological pathways and gene features using gene expression profiles. To investigate the biological functional differences between the control group and the ARDS group, the “c2.cp.kegg.v7.5.1.symbols” gene set from the MSigDB database (http://software.broadinstitute.org/gsea/msigdb) was used as the reference gene set, and GSVA was performed with the R package “GSVA (version 1.42.0).” The results were visualized using the R package “pheatmap (version 1.0.12).” Additionally, 50 hallmark gene sets (h.all.v7.4.1.symbols) were downloaded from the MSigDB database as reference gene sets, and the GSVA scores for each gene set were calculated across different samples using the ssGSEA function in the GSVA package. The GSVA score differences between the control group and the ARDS group for different gene sets were compared using the Limma package.
Weighted gene co-expression network analysis (WGCNA) and identification of significant modules
The WGCNA algorithm was implemented using the R package WGCNA (version 1.70-3) to construct a co-expression network14. The similarity of gene expression profiles was assessed by calculating Pearson correlation coefficients, and the correlation coefficients between genes were weighted using a power function to obtain a scale-free network. The co-expression similarity was raised to a power of β = 10 to establish a weighted adjacency matrix using the R package “PickSoftThreshold.” Gene modules are groups of genes that are densely connected in co-expression. WGCNA identifies gene modules using hierarchical clustering and indicates modules with colors. The dynamic tree cutting method was used to identify different modules, converting the adjacency matrix (a measure of topological similarity) into a topological overlap matrix (TOM) during the module selection process, and modules were detected through clustering analysis. To assess the association between modules and MAM, Pearson correlation analysis was performed to calculate the correlation between module eigengenes (ME, the first principal component of the module representing the overall expression level of the module) and MAM. Modules significantly associated with MAM were obtained. The structure of co-expression modules was visualized through a heatmap of gene network topological overlap. The relationships between modules were summarized through hierarchical clustering trees of eigengenes and corresponding eigengene heatmaps. MAM-related differentially expressed genes (MAM-related DEGs) were obtained from the intersection of DEGs and genes in MAM-related modules.
GO term enrichment analysis
Gene Ontology (GO) analysis is a common method for conducting large-scale functional enrichment studies, including biological processes (BP), molecular functions (MF), and cellular components (CC). The R package “clusterProfiler (version 4.2.2)” was applied for GO annotation analysis of MAM-related differentially expressed genes (p < 0.05)15.
GeneMANIA
The GeneMANIA website (http://genemania.org) could predict the relationships between functionally similar genes and hub genes, including protein-protein interactions, protein-DNA interactions, pathways, physiological and biochemical responses, co-expression, and co-localization16. We constructed a protein-protein interaction (PPI) network of key genes through the GeneMANIA website.
Receiver operating characteristic curve (ROC)
The receiver operating characteristic curve (ROC) is an effective method for evaluating the performance of diagnostic tests. The ROC curve reflects the relationship between sensitivity and specificity as continuous variables, illustrating the interplay between sensitivity and specificity through graphical representation. The most common metric is the area under the curve (AUC), obtained from the sensitivity and specificity operational characteristic plot. We used the R package “pROC (version 1.18.0)” to create ROC curves to determine the area under the curve for screening feature genes and assessing their diagnostic value17. The area value under the ROC curve generally ranges between 0.5 and 1, with an AUC closer to 1 indicating better diagnostic performance.
Immune infiltration analysis
Single sample gene set enrichment analysis (ssGSEA) is an extension of gene set enrichment analysis (GSEA) that calculates separate enrichment scores for each sample and gene set18. Each ssGSEA enrichment score indicates the degree of coordinated upregulation and downregulation of genes in a specific gene set within a sample. ssGSEA is a variant of the GSEA algorithm that provides a score for each sample and gene set pair rather than calculating enrichment scores for sample groups (such as control and disease groups) and gene sets (such as pathways).
Twenty-eight immune cell types, including Activated CD8+ T cell; Central memory CD8+ T cell; Effector memory CD8+ T cell; Activated CD4+ T cell; Central memory CD4+ T cell; Effector memory CD4+ T cell; T follicular helper cell; Gamma delta T cell; Type 1 T helper cell; Type 17 T helper cell; Type 2 T helper cell; Regulatory T cell; Activated B cell; Immature B cell; Memory B cell; Natural killer cell; CD56bright natural killer cell; CD56dim natural killer cell; Myeloid derived suppressor cell; Natural killer T cell; Activated dendritic cell; Plasmacytoid dendritic cell; Immature dendritic cell; Macrophage; Eosinophil; Mast cell; Monocyte; Neutrophil were downloaded from the Tumor and Immune System Interaction Database (TISIDB) (http://cis.hku.hk/TISIDB/ index.php)19. We calculated the relative enrichment scores for each immune cell type based on the gene expression profiles of each sample. The R package “ggplot2 (version 3.3.6)” was used to plot the changes in immune cell infiltration levels between ARDS and control group samples20.
Detected hub gene expression in vivo and in vitro
Respiratory viral infections are common pathogenic factors of acute respiratory distress syndrome (ARDS)21. After viral infection, the immune response of the body might become imbalanced, leading to abnormal responses of cellular immunity and humoral immunity. This abnormal immune response might exacerbate pulmonary pathological changes, accelerating the progression of ARDS22. The study chose to construct mouse models of viral acute lung injury and mouse alveolar epithelial cell models to further verify the expression levels of the key genes ZMAT2 and HBB that were screened23.
Animal models and sample collection
We required all authors to comply with the ARRIVE 2.0 guidelines and regulations. All procedures were performed according to the guidelines of the National Institute of Health for Animal Care. Wild-type C57BL/6J male mice aged from 6 to 8 weeks and weighing about 25 ± 5 g were obtained from the Animal Center of Guangxi Medical University (Nanning, China). Virgin (WASHU). These mice were housed in a room fitted with air-filters where they could freely access food and water. The conditions of the room were maintained at a temperature of 20–25 ºC, with 50–70% humidity levels.For the poly(I: C) mouse model, 10 mg of high-molecular-weight poly(I: C) in 10 mL PBS was administered intranasally (i. n.) to C57BL/6 mice with 5 mg/Kg under anesthetized by intraperitoneal injection with ketamine (100 mg/kg) and xylazine (10 mg/kg)24. Pentobarbital sodium (120 mg/kg) was used to euthanize all mice via intraperitoneal injection after administering poly(I: C) or PBS for 48 h, to facilitate further downstream examinations.
Cell culture and sample collection
MLE-12 cells purchased from ATCC were cultured in RMPI 1640 medium containing 10% fetal bovine serum (FBS) (10091148, Gibco, New Zealand), 20 mM HEPES, and 2 mM L-glutamine.MLE-12 cells were exposed to poly(I: C) (30 µg/mL) stimulation for 48 h with or without interventions25.
Cell death assessment assay
SYTOX Green nucleic acid stain only penetrates compromised membranes characteristic of dying cells. Cell death was quantified as a percent of Sytox+ cell nuclei out of total cell nuclei in culture by measuring uptake of the cell impermeable dye Sytox Green (R37109, InvivoGen, USA). Fluorescence was measured using a fluorescence microplate reader, with excitation/emission at 504/523 nm. The release of lactate dehydrogenase (LDH) into the culture medium only occurs upon cell death. LDH activity in supernatants of cells was assessed according to the protocol of the manufacturer (Thermo Fisher Scientific, USA).
Measurement of pulmonary edema, permeability, and cytokines
The right upper lobe with excess water was eliminated using filter paper to ascertain its weight (W). The lung tissues were subjected to a drying process at 60 °C for 48 h to attain their dry weight (D). The calculation of the W/D ratio was used as a measurement index for pulmonary edema. An evaluation of changes in lung permeability was conducted by assessing total BALF protein using a BCA Protein Assay Kit (23225, Thermo Fisher Scientific, Waltham, MA, USA). Additionally, a hemocytometer was used to count total cell infiltration. Interleukin 1β (IL-1β), tumor necrosis factor ɑ (TNF-ɑ), and IL-18 levels in cell culture supernatant and BALF were measured using enzyme-linked immunosorbent assay kits (CUSABIO, Wuhan, China).
Measurement of mRNA expression
Total mRNA of the cells or lung tissues were extracted using TRIzol reagent (Thermo Fisher Scientific) following the guidelines listed by the manufacturer. The High-Capacity cDNA Reverse Transcription Kit (Applied Biosystems, 4368814) was used to prepare the cDNA, which was then quantified using the PowerUp™ SYBR™ Green Master Mix (Applied Biosystems, A25742). The relative expression levels of mRNA were determined using the 2-△△ct cycle threshold method. The primer sequences of ZMAT2 used were as follows: forward: 5′-TCGGAGTCCAGGAGTGTGAG-3′, reverse: 5′-GCTGCTCAGAGGACATCGTG-3′. The primer sequences of HBB used were as follows: forward: 5′-GTGCACCTGACTCCTGAGGAGA-3′, reverse: 5′-CTTGATACCAACCTGCCCAG-3′. The fold change, adjusted to GAPDH normalization, was utilized to illustrate the variances between groups.
Histologic study
The lower lobes of the right lung were preserved using 4% paraformaldehyde (30525-89-4; Sigma-Aldrich, AR, USA), and then encapsulated within the Tissue-Tek OCT compound (4583; Sakura, Tokyo, Japan). The severity of lung injury was semi-quantitatively assessed according to a standardized scoring system recommended by the American Thoracic Society, which evaluates four parameters26: alveolar congestion, hemorrhage, infiltration or aggregation of neutrophils in airspaces or vessel walls, and thickness of the alveolar wall or formation of hyaline membranes. Each parameter was scored on a scale from 0 (normal) to 2 (severe), and the total injury score was calculated by summing the individual scores. The pathological assessment of lung damage was independently evaluated by two authors on sections stained with hematoxylin and eosin.
Immunoblotting
The left lower lung lobes were thoroughly mixed into a uniform solution using RIPA lysis buffer (20–188, Sigma-Aldrich, AR, USA). During this process, to prevent protein degradation and dephosphorylation, both a Protease Inhibitor Tablet (product number 11836170001 from Roche, located in Basel, Switzerland) and a PhosphoSTOP Phosphatase Inhibitor Tablet (product number 4906845001, also from Roche in Basel, Switzerland) were added. This homogenization was achieved with the aid of a mechanical tissue homogenizer.The samples underwent lysis for a duration of thirty minutes at an icy temperature, followed by centrifugation at 12,000 g-force for 15 min. Following the measurement of protein concentrations by the bicinchoninic acid (BCA) assay, the obtained supernatants from the cell lysates were heated to 85 °C for a duration of 5 min with a loading buffer added. Between 50 and 75 micrograms of proteins were subjected to separation through SDS-polyacrylamide gel electrophoresis (PAGE) and subsequently transferred to polyvinylidene fluoride (PVDF) membranes. After blocking a 1-hour incubation period at 22–25℃ with 5% nonfat milk, the membranes underwent an overnight incubation with primary antibodies (Supplemental Table 2) at a temperature of 4 °C. This was followed by a 1-hour incubation at room temperature with secondary antibodies (Abcam, Cambridge, UK) conjugated with horseradish peroxidase. Band intensities corresponding to different proteins were quantified from digitized films through the employment of an Odyssey® CLX imaging system (LI-COR, USA).
Statistical analysis
Statistical analyses were performed using R software v4.1.2. Spearman correlation tests were used to infer the correlation between two independent parameters. Wilcoxon tests were used to compare differences between two independent groups, and Kruskal-Wallis tests were used to compare differences among three or more groups. A two-sided p-value of less than 0.05 was considered statistically significant.
Results
Differentially expressed genes related to ARDS
By comparing ARDS samples with control groups, a total of 3152 differentially expressed genes (DEGs) were identified, showing significant differences between the two groups (corrected p < 0.05, |Log2 fold change| > 0.5). In ARDS samples, 1549 genes were upregulated, and 1603 genes were downregulated (Supplementary Table 2). All DEGs were shown in a volcano plot (Fig. 2A). Additionally, a heatmap displayed the expression of the top-ranked genes (SH3GLB1, MAP2K6, TXN, BCL2A1, ANXA3NOG, FAM102A, TCF7, ABLIM1, DGKA) in the samples (Fig. 2B).
Differential gene expression associated with ARDS. (A) The volcano plot describes the distribution of DEGs between ARDS and control group samples. (B) The heatmap describes the top-ranked DEGs.
Gene set variation analysis (GSVA)
To look into the functional aspects of ARDS, we performed GSVA to assess the relative expression differences of pathways in the two groups. The GSVA analysis highlighted many pathways that were differentially expressed and visualized them through a heatmap. Compared to the control group, the expression of Regulation of autophagy and Taurine and hypotaurine metabolism was significantly lower in the ARDS group, while the expression of pathways related to Primary immunodeficiency and T cell receptor signaling pathway was significantly higher (Fig. 3, Supplementary Table 3).
GSVA analysis results, visualizing significantly enriched pathways in ARDS through a heatmap.
Weighted gene co-expression network construction and module identification
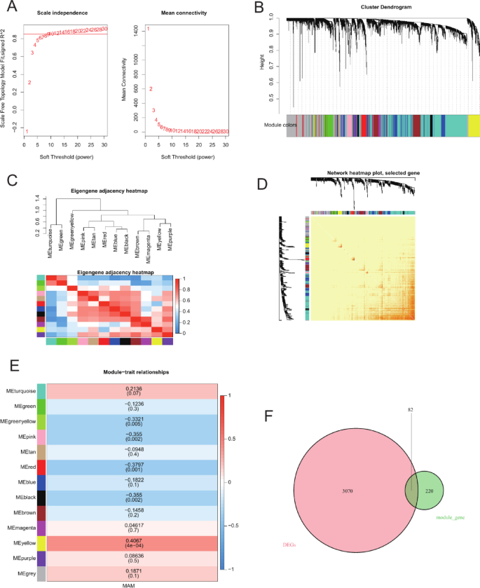
We applied WGCNA to study the gene set associated with MAM. Scale independence and average connectivity analysis indicated that when the minimum soft threshold β was equal to 10 (Fig. 4A), the average connectivity approached 0, and scale independence was greater than 0.85. We identified twelve co-expression modules, and unrelated genes were assigned to the gray module, which we ignored in the next studies (Fig. 4B). To study the relationships between modules and see how they relate to each other, we correlated the module eigengenes (MEs). A heatmap was used to plot the correlation of feature gene networks (Fig. 4C). A heatmap depicting the topological overlap in the gene network was also created (Fig. 4D). To understand what the genes in the modules mean for physiology, we associated the 12 MEs with MAM and sought the most significant associations. Based on the module-trait correlation heatmap (Fig. 4E), the genes clustered in the yellow module (n = 302, Supplementary Table 4) exhibited the strongest positive correlation with MAM (r = 0.4067, p < 0.05). Therefore, we primarily focused on the yellow module, as it might serve as a more accurate indicator of MAM. The intersection of DEGs and the genes in the MAM-associated module yielded a total of 82 MAM-related DEGs, which were considered key genes (Supplementary Table 5, Fig. 4F).
Construction of the WGCNA co-expression network. (A) Soft threshold β = 10, scale-free topology fitting index (R2). (B) Analysis of gene expression networks in ARDS identified different modules of co-expression data. (C) Relationships between modules. Correlation heatmap of feature gene networks. Each row and column in the heatmap corresponds to a module’s feature genes (marked by color). In the heatmap, red indicates high adjacency, while blue indicates low adjacency. The red squares on the diagonal are the meta-modules. (D) Heatmap of topological overlap in the gene network. In the heatmap, each row and column corresponds to a gene, with lighter colors indicating low topological overlap and progressively darker reds indicating high topological overlap. Darker squares on the diagonal correspond to modules. The gene dendrogram and module assignments are displayed on the left and top. (E) Relationship between consensus module feature genes and MAM. Each row in the table corresponds to a consensus module, and each column corresponds to a feature. The numbers in the table represent the correlation between the corresponding module feature genes and traits, with p-values in parentheses printed below the correlations. Correlations are color-coded according to the color legend. (F) Correlation between module membership (MM) of all genes in the yellow module and significance (GS) of MAM-related genes, where Cor represents the absolute correlation coefficient between GS and MM.
Gene ontology (GO) enrichment analysis
To investigate the biological functions linked to MAM-related differences, we conducted GO term enrichment analysis (Supplementary Table 6). The GO results showed that these genes were found in gas transport, oxygen transport, hydrogen peroxide metabolic process, hemoglobin complex, haptoglobin-hemoglobin complex, cytosolic small ribosomal subunit, haptoglobin binding, oxygen carrier activity, peroxidase activity (Supplementary Fig. 1A–D).
Machine learning screening of hub genes
We further used LASSO regression, random forest, and SVM algorithms to screen for key genes. Through LASSO regression analysis, we identified 32 key MAM-related DEGs (Fig. 5A,B, Supplementary Table 7). Using the random forest algorithm, we selected the top 30 genes as key MAM-related DEGs based on feature importance MDA and MDG (Fig. 5C,D, Supplementary Table 8), ultimately obtaining 22 genes. Through the SVM-RFE method, we screened 4 key MAM-related DEGs (Fig. 5E, Supplementary Table 9). Finally, the intersection of MAM-related DEGs detected by each method yielded 2 most critical MAM-related DEGs as hub genes for subsequent analysis: ZMAT2, HBB (Fig. 5F).
Selection of candidate diagnostic biomarkers for ARDS using machine learning methods. (A) The trajectory of changes in independent variables using LASSO regression, with the x-axis representing the logarithm of the independent variable lambda and the y-axis representing the coefficients that could be independently obtained. (B) Confirmation intervals at each lambda in LASSO regression. (C) Random forest error rate compared to the number of classification trees. (D) The top 30 MAM-related DEGs in the random forest algorithm based on two importance rankings. (E) Screening of the most suitable feature genes using the SVM-RFE algorithm. (F) Venn diagram showing the intersection of three machine learning methods.
Diagnostic value of hub genes
To validate the hub genes, we constructed a diagnostic nomogram model using the hub genes (Fig. 6A) and evaluated its predictive ability using calibration curves. The calibration curve showed minimal differences between the actual ARDS risk and the predicted ARDS risk, indicating that the ARDS model is highly accurate (Fig. 6B). ROC curve analysis also confirmed the correctness of the model (Fig. 6C).
Construction and validation of the diagnostic nomogram model for ARDS and ROC curves for hub genes. (A) Nomogram used to predict differences between disease and control groups. (B) Calibration curve assessing the predictive ability of the nomogram model. (C) ROC curve evaluating the clinical value of the nomogram model. (D) Box plot describing the expression of hub genes in ARDS and control groups. (E) Heatmap describing the correlation magnitude between hub genes. (F) ROC curve for ZMAT2. (G) ROC curve for HBB.
We tested the hub gene expression differences between the two groups and found significant differences in hub genes between the two groups, with hub gene ZMAT2 being significantly upregulated in ARDS compared to the control group, while hub gene HBB was significantly downregulated in ARDS compared to the control group (Fig. 6D). To examine the correlation between hub genes, we created a correlation heatmap and found that the correlation between ZMAT2 and HBB was not strong (Fig. 6E). To further verify the diagnostic value of the hub genes, we used ROC curves to validate the hub genes and found that the area under the ROC curve (AUC) values for ZMAT2 (AUC = 0.992) and HBB (AUC = 0.868) were both greater than 0.8 (Fig. 6F,G), indicating that the hub genes have discriminatory ability as potential biomarkers for ARDS.
Interaction analysis of hub genes
We created a PPI network for the hub genes using the GeneMANIA database, where the two genes had interaction relationships (Fig. 7A). To further study the functional characteristics of the feature genes, we conducted GO and KEGG analyses on a total of 22 genes including 2 hub genes and 20 genes related to hub genes. The GO enrichment results showed that these genes were significantly enriched in positive regulation of response to cytokine stimulus, regulation of epidermal cell differentiation, zymogen activation, cytosolic ribosome, ficolin-1-rich granule lumen, centriole, protein N-terminus binding, ammonium transmembrane transporter activity, heme transmembrane transporter activity, and other pathways (Fig. 7B, Supplementary Table 10). The KEGG analysis results showed that the main enriched pathways were African trypanosomiasis and Malaria (Fig. 7C, Supplementary Table 11).
Interaction analysis of hub genes. (A) Gene co-expression network diagram. (B) GO analysis of co-expressed genes. (C) KEGG analysis of co-expressed genes30.
Single gene GSEA enrichment
We analyzed the enriched pathways related to the hub genes through single gene GSEA. The results showed that HBB did not return enrichment results, butgenes with expression patterns similar to ZMAT2 were mainly enriched in pathways such as Natural killer cell mediated cytotoxicity, Alzheimer’s disease, Parkinson’s disease, Nitrogen metabolism, Complement and coagulation cascades (Fig. 8).
Single gene GSEA enrichment analysis of hub genes, single gene GSEA enrichment analysis of ZMAT2.
Key gene-related signaling pathways
Further GSVA analysis was conducted to study the differences between ARDS patients and control groups across 50 Hallmark signaling pathways. In ARDS patients, 33 Hallmark signaling pathways were significantly upregulated, 10 pathways were significantly downregulated (Fig. 9A, Supplementary Table 12). We also analyzed the correlation between the two hub genes and the 50 Hallmark signaling pathways. ZMAT2 and HBB were associated with many pathways, including Adipogenesis and Allograft rejection (Fig. 9B).
Correlation between hub genes and 50 HALLMARK signaling pathways. (A) Comparison of 50 HALLMARK signaling pathways between ARDS and control groups. (B) Correlation between hub genes and 50 HALLMARK signaling pathways. ****p < 0.0001, ***p < 0.001, **p < 0.01, *p < 0.05.
Immune infiltration
Immune cell infiltration might play an important role in the pathogenesis of ARDS. Therefore, we investigated the association between ARDS/control samples and infiltrating immune cells. Among 28 immune cells, 23 immune cells showed significant differences in immune infiltration abundance between the two groups (p < 0.05) (Fig. 10A, Supplementary Table 13). Among them, 14 immune cells (Central memory CD8+ T cell, Activated CD4+ T cell, Gamma delta T cell, Type 17 T helper cell, Regulatory T cell, Memory B cell, Natural killer cell, Myeloid derived suppressor cell, Activated dendritic cell, Plasmacytoid dendritic cell, Immature dendritic cell, Macrophage, Monocyte, Neutrophil) had significantly higher infiltration levels in the ARDS group compared to the control group (Fig. 10B).
Differences in immune infiltration between ARDS and control groups. (A) Estimated immune cell infiltration proportions between ARDS and control groups. (B) Heatmap showing changes in immune infiltration levels between ARDS and control groups. (C) Correlation scatter plot between ZMAT2 and Macrophage. (D) Correlation scatter plot between ZMAT2 and Effector memory CD8 T cell. (E) Correlation scatter plot between ZMAT2 and Neutrophil. (F) Correlation scatter plot between ZMAT2 and Gamma delta T cell. (G) Correlation scatter plot between ZMAT2 and Activated dendritic cell. Asterisks indicate p values: ****p < 0.0001, ***p < 0.001, **p < 0.01, *p < 0.05.
As shown in Fig. 10B, the overall level of immune cell infiltration showed significant differences between the ARDS and control groups. We also examined the significant correlations between the top-ranked hub genes and the corresponding immune cells. ZMAT2 was significantly correlated with Macrophage (R = 0.73, p < 0.001) (Fig. 10C), ZMAT2 was significantly correlated with Effector memory CD8 T cell (R=-0.688, p < 0.001) (Fig. 10D), ZMAT2 was significantly correlated with Neutrophil (R = 0.675, p < 0.001) (Fig. 10E), ZMAT2 was significantly correlated with Gamma delta T cell (R = 0.625, p < 0.001) (Fig. 10F), and ZMAT2 was significantly correlated with Activated dendritic cell (R = 0.615, p < 0.001) (Fig. 10G).
Drug prediction
DGldb was used to identify potential sensitive drugs or molecular compounds. We predicted drugs for the two hub genes using DGldb and found that hub gene HBB was detected to have correlations with drugs, while gene ZMAT2 did not return available results. As shown in the drug-gene interaction network (Fig. 11A), 29 drugs or molecular compounds had varying degrees of regulatory effects on hub gene HBB (Supplementary Table 14).
Molecular docking. (A) Drug prediction, with yellow representing drugs or molecular compounds and pink representing hub genes. Molecular docking: (B) Molecular docking of drug AZATHIOPRINE with target protein HBB. (C) Molecular docking of drug AES-103 with target protein HBB.
We performed molecular docking of hub gene HBB with drugs AES-103 and AZATHIOPRINE, and the molecular docking results are shown in Table 1. The binding energies of AZATHIOPRINE and AES-103 with hub gene HBB were both negative, indicating that the components of AZATHIOPRINE and AES-103 bind well to hub gene HBB. AZATHIOPRINE and AES-103 might exert therapeutic effects by binding to the key target gene protein HBB, and the results of molecular docking were visualized (Fig. 11B,C).
Hub gene expression in vivo and in vitro
To explore the potential of hub genes in clinical translation, this study employed Poly I: C to simulate viral infection in C57BL/6 mice, successfully constructing an ARDS animal model closely related to viral infection. Based on the successfully established virus infection-induced ARDS animal and cell models, the expression differences of the hub genes HBB and ZMAT2 between the ARDS group and the control group were further investigated.
Through HE staining technique, we visually observed that Poly I: C treatment significantly induced damage in the lungs of mice (Supplementary Fig. 2A,B). Notably, the wet-to-dry weight ratio (W/D ratio) of lung tissue, as a key indicator for assessing the degree of lung tissue edema, plays a crucial role in revealing the severity of lung diseases and their pathological mechanisms. In comparative experiments, we found that the W/D ratio of lung tissue in the Poly I: C treatment group significantly increased (Supplementary Fig. 2C). Further analysis showed that in the bronchoalveolar lavage fluid (BALF) of mice treated with Poly I: C, cell counts, total protein content, and levels of inflammatory factors IL-1β and TNF-α were significantly elevated (Supplementary Fig. 2C), collectively confirming the successful construction of the virus infection-related ARDS model and revealing the intensity of the inflammatory response in the model. Additionally, to verify the impact of viral infection at the cellular level, we also treated MLE-12 cells with Poly I: C to construct the corresponding cell model. Through Sytox Green fluorescence and LDH detection, we found that Poly I: C treatment significantly promoted the death of MLE-12 cells and increased LDH release (Supplementary Fig. 2D–F), further confirming the direct damaging effect of viral infection on lung cells.
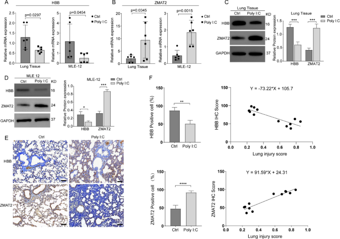
The research results showed that compared to the control group, the mRNA and protein expression levels of the HBB gene were significantly downregulated in the ARDS group, while the mRNA and protein expression levels of the ZMAT2 gene showed a clear upward trend (Fig. 12A–E). Correlation analysis between IHC score and lung injury score indicated that the expression level of HBB protein was negatively correlated with the lung injury score, while the expression level of ZMAT2 protein was positively correlated with the lung injury score (Fig. 12F). These findings, combined with the bulk RNA-seq results, consistently suggest that HBB and ZMAT2 could be potential treatment targets for ARDS.
Detected hub gene expression in vivo and in vitro. (A, B) Relative expression of HBB and ZMAT2 mRNA in lung tissues from mice or MLE-12 cells treated with or without poly(I: C). (C, D) Relative expression of ZMAT2 and HBB protein in lung tissues from mice or MLE-12 cells treated with or without poly(I: C). (E) IHC representation of HBB and ZMAT2 protein expression in lung tissues from poly(I: C)-treated or untreated mice. (F) Correlation analysis of IHC score and lung injury score. All data are representative as means ± s.e.m of three independent experiments. Student’s t-test for A-F; * p < 0.05, ** p < 0.01, *** p < 0.001, ****p < 0.0001.
Discussion
Acute respiratory distress syndrome (ARDS) is a critical clinical condition characterized by severe pulmonary inflammation, damage to the alveolar-capillary barrier, and respiratory failure27. Despite advances in supportive care, such as lung-protective ventilation strategies and fluid management, ARDS remains associated with high morbidity and mortality5. Its heterogeneous pathophysiology, involving immune dysregulation, oxidative stress, and mitochondrial dysfunction28, underscores the need for further mechanistic studies to identify reliable biomarkers and therapeutic targets.
In this study, we applied an integrated bioinformatics approach to investigate the potential involvement of mitochondria-associated endoplasmic reticulum membranes (MAMs) in ARDS. MAMs are critical regulators of calcium homeostasis, lipid metabolism, and oxidative stress responses29. Given their role in mitochondrial function, we hypothesized that MAM-related genes may influence ARDS progression. Through transcriptome analysis and validation, we identified HBB and ZMAT2 as two hub MAM-associated genes dysregulated in ARDS, with potential value as diagnostic markers or therapeutic targets.
We identified 3,152 differentially expressed genes (DEGs) in ARDS samples, with 1,549 upregulated and 1,603 downregulated. GO and KEGG enrichment analyses revealed that these MAM-related DEGs were significantly associated with biological processes including gas transport, hydrogen peroxide metabolism, and oxygen homeostasis. These observations are in line with previous studies linking mitochondrial oxidative stress to epithelial injury in ARDS28,29. Moreover, suppression of pathways related to autophagy and taurine/hypotaurine metabolism suggests dysregulated cellular stress responses, consistent with prior findings that impaired autophagy can exacerbate inflammation and tissue damage25. Our findings expand on this by identifying MAM dysfunction as a potential upstream regulator of oxidative stress and metabolic disturbance in ARDS.
Immune dysregulation is another hallmark of ARDS. Immune infiltration analysis showed significant increases in 14 immune cell types in ARDS, notably activated CD4⁺ T cells, regulatory T cells (Tregs), macrophages, neutrophils, and activated dendritic cells. These subsets are known to contribute to disease severity through pro-inflammatory cytokine production, oxidative stress, and antigen presentation3,5. The correlation between ZMAT2 expression and these immune populations suggests a role for ZMAT2 in modulating immune cell activation and cytokine release, potentially contributing to the hyperinflammatory environment in ARDS.
Among the hub genes, HBB was significantly downregulated, implicating impaired oxygen transport and antioxidant capacity, which may further contribute to tissue hypoxia and oxidative injury. Conversely, ZMAT2 was upregulated and enriched in pathways including natural killer cell-mediated cytotoxicity, complement and coagulation cascades, and neurodegenerative disease pathways. This suggests a role in amplifying immune activation, endothelial damage, and possibly endoplasmic reticulum stress.
Drug prediction analysis identified HBB as a potential therapeutic target, with strong predicted interactions with AZATHIOPRINE and AES-103. AZATHIOPRINE, as an immunosuppressive agent, may offer therapeutic benefit in ARDS by dampening excessive immune activation. These findings warrant further functional validation in preclinical models.
It is important to note that the Poly I: C-induced ARDS model used in this study primarily mimics the pathophysiology of viral pneumonia. While suitable for investigating virus-induced lung injury, this model may not fully capture the molecular features of ARDS resulting from other etiologies, such as bacterial sepsis or aspiration. Inflammatory and metabolic responses may differ significantly across ARDS subtypes. Therefore, the applicability of our findings to non-viral ARDS remains to be confirmed. Future studies should incorporate multiple ARDS models to compare etiology-specific molecular mechanisms and improve the generalizability of MAM-related findings.
Moreover, although our results support an association between MAM dysfunction and ARDS, the current data do not establish whether MAM disruption is a causal driver of disease or a secondary consequence. Addressing this distinction will require targeted functional studies, such as gene silencing or overexpression in cell and animal models, to determine whether MAM dysfunction contributes directly to ARDS initiation and progression.
Several limitations of this study must be acknowledged. First, the analyses were based on publicly available transcriptomic datasets, which are subject to inherent heterogeneity and missing clinical metadata. Although batch effects were adjusted using the ComBat algorithm and verified via PCA, residual confounding cannot be excluded. Second, reliance on existing data precludes control over unmeasured variables such as comorbidities and treatment history. Third, while our computational predictions are hypothesis-generating, experimental validation in well-controlled models and larger, independent clinical cohorts is essential for confirming the functional and clinical relevance of HBB and ZMAT2.
Conclusion
This study identifies HBB and ZMAT2 as key MAM-related hub genes involved in the pathophysiology of ARDS. It highlights their roles in immune activation, oxidative stress, and mitochondrial dysfunction. These findings provide novel insights into the molecular mechanisms underlying ARDS and suggest potential biomarkers for early diagnosis and therapeutic intervention. Future studies should focus on functional validation and clinical translation to assess the therapeutic potential of targeting MAM-associated pathways in ARDS.
Data availability
The datasets analyzed are publicly available in Gene Expression Omnibus (GEO), https://www.ncbi.nlm.nih. gov/geo/. Mitochondria-associated membranes (MAM) related genes were obtained from the article studied by Yi Luan, Guangyu Guo, et al. , (PMID 37221368, DOI: 10.1038/s41598-023-35464-2). No datasets were generated during the current study.
References
Gibbons, C. Acute respiratory distress syndrome. Radiol. Technol. 86, 419–436 (2015).
Zhu, W., Zhang, Y. & Wang, Y. Immunotherapy strategies and prospects for acute lung injury: focus on immune cells and cytokines. Front. Pharmacol. 13, 1103309 (2022).
Monahan, L. J. Acute respiratory distress syndrome. Curr. Probl. Pediatr. Adolesc. Health Care. 43, 278–284 (2013).
Vermel’, A. E. [Acute respiratory distress syndrome]. Klin. Med. (Mosk). 81, 10–16 (2003).
Wick, K. D., Ware, L. B. & Matthay, M. A. Acute respiratory distress syndrome. Bmj-British Med. J. 387, e76612 (2024).
Mokhtari, M., Khoshbakht, S., Ziyaei, K., Akbari, M. E. & Moravveji, S. S. New classifications for quantum bioinformatics: Q-bioinformatics, Qct-bioinformatics, Qcg-bioinformatics, and Qcr-bioinformatics. Brief Bioinform. 25 (2024).
Zhu, Y. et al. Zmat2 condensates regulate the alternative splicing of Trim28 to reduce cellular Ros accumulation, thereby promoting the proliferation of Hcc cells. Cell. Commun. Signal. 22, 407 (2024).
Li, H. M. et al. Correlation between Mitochondria-Associated Endoplasmic reticulum Membrane-Related genes and cellular Senescence-Related genes in osteoarthritis. Acs Omega. 9, 19169–19181 (2024).
Luan, Y., Guo, G., Luan, Y., Yang, Y. & Yuan, R. Single-Cell transcriptional profiling of hearts during cardiac hypertrophy reveals the role of Mams in cardiomyocyte subtype switching. Sci. Rep. 13, 8339 (2023).
Kumar, K. S., Patil, M. M., Bulagouda, R. & Kadakol, G. S. Mutation analysis of exon 1 in the hemoglobin subunit Beta (Hbb) gene in Beta-Thalassemia. Cureus J. Med. Sci. 16, e65198 (2024).
Rotwein, P. & Baral, K. Zmat2 in mammals: conservation and diversification among genes and pseudogenes. BMC Genom. 21, 113 (2020).
Leek, J. T., Johnson, W. E., Parker, H. S., Jaffe, A. E. & Storey, J. D. The Sva package for removing batch effects and other unwanted variation in High-Throughput experiments. Bioinformatics 28, 882–883 (2012).
Ritchie, M. E. et al. Limma powers differential expression analyses for Rna-Sequencing and microarray studies. Nucleic Acids Res. 43, e47 (2015).
Langfelder, P., Horvath, S. & Wgcna An R package for weighted correlation network analysis. BMC Bioinform. 9, 559 (2008).
Yu, G., Wang, L. G., Han, Y. & He, Q. Y. Clusterprofiler: an R package for comparing biological themes among gene clusters. Omics 16, 284–287 (2012).
Warde-Farley, D. et al. The genemania prediction server: biological network integration for gene prioritization and predicting gene function. Nucleic Acids Res. 38, W214–W220 (2010).
Robin, X. et al. Proc: an Open-Source package for R and S + to analyze and compare Roc curves. BMC Bioinform. 12, 77 (2011).
Wu, S. et al. Integrated machine learning and single-sample gene set enrichment analysis identifies a Tgf-beta signaling pathway derived score in headneck squamous cell carcinoma. J. Oncol. 20223140263 (2022).
Ru, B. et al. Tisidb: an integrated repository portal for Tumor-Immune system interactions. Bioinformatics 35, 4200–4202 (2019).
Ito, K. & Murphy, D. Application of Ggplot2 to pharmacometric graphics. Cpt-Pharmacomet Syst. Pharmacol. 2, e79 (2013).
Lorente, J. A. et al. Metabolomic diferences between Covid-19 and H1N1 influenza induced Ards. Crit. Care. 25, 390 (2021).
Gultom, M. et al. Sustained vascular inflammatory effects of SARS-Cov-2 spike protein on human endothelial cells. Inflammation (2024).
Tan, W., Qi, L. & Tan, Z. Animal models of Infection-Induced acute lung injury. Exp. Lung Res. 50, 221–241 (2024).
Quach, C. et al. Enhancing autophagy in Cd11C(+) Antigen-Presenting cells as a therapeutic strategy for acute respiratory distress syndrome. Cell. Rep. 42, 112990 (2023).
Gao, X. et al. Interleukin-38 ameliorates Poly(I:C) induced lung inflammation: therapeutic implications in respiratory viral infections. Cell. Death Dis. 12, 53 (2021).
Matute-Bello, G. et al. An official American thoracic society workshop report: features and measurements of experimental acute lung injury in animals. Am. J. Respir Cell. Mol. Biol. 44, 725–738 (2011).
Catozzi, G. et al. Rethinking Ards classification: oxygenation impairment fails to predict vili risk. Intensive Care Med. 51, 62–71 (2025).
Larranaga-SanMiguel, A., Bengoa-Vergniory, N. & Flores-Romero, H. Crosstalk between Mitochondria-Er contact sites and the apoptotic machinery as a novel health meter. Trends Cell. Biol. 35, 33–45 (2025).
Rotwein, P. The Zmat2 gene in Non-Mammalian vertebrates: organizational simplicity within a divergent locus in fish. Plos One. 15, e233081 (2020).
Kanehisa, M., Furumichi, M., Sato, Y., Matsuura, Y. & Ishiguro-Watanabe, M. Kegg: biological systems database as a model of the real world. Nucleic Acids Res. 53, D672–D677 (2025).
Acknowledgements
This study acknowledges the valuable contribution of the GEO database, which provided a rich dataset for our analysis.
Funding
This work was supported by the National Natural Science Foundation of China (No. 82060024), “139” Plan for High-level Medical Backbone Talents of Guangxi Zhuang Autonomous Region (No. G202002015), and Guangxi Medical and Health Appropriate Technology Developmental and Popularizational Application Project (No. S2024084).
Author information
Authors and Affiliations
Contributions
Bijun Luo and Jifeng Feng designed all the investigation. Bijun Luo, Yanqiong Zhou, Qiuying Chen performed the major experiments and drafted the manuscript. The drawings in Figure 11 were created entirely by Qiuying Chen. Hui Huang, Xiaoxia Wang, and Kaimin Lv contributed the data analysis and contributed visualization. Bijun Luo designed the overall study and determined the final version. All the authors have approved the manuscript and agreed submission to the esteemed journal. There are no conflicts of interest to declare.
Corresponding authors
Ethics declarations
Competing interests
The authors declare no competing interests.
Ethics approval
Animal studies were reviewed and approved by the Medicine Animal Care and Use Committee of Guangxi Medical University.
Additional information
Publisher’s note
Springer Nature remains neutral with regard to jurisdictional claims in published maps and institutional affiliations.
Electronic supplementary material
Below is the link to the electronic supplementary material.
Rights and permissions
Open Access This article is licensed under a Creative Commons Attribution-NonCommercial-NoDerivatives 4.0 International License, which permits any non-commercial use, sharing, distribution and reproduction in any medium or format, as long as you give appropriate credit to the original author(s) and the source, provide a link to the Creative Commons licence, and indicate if you modified the licensed material. You do not have permission under this licence to share adapted material derived from this article or parts of it. The images or other third party material in this article are included in the article’s Creative Commons licence, unless indicated otherwise in a credit line to the material. If material is not included in the article’s Creative Commons licence and your intended use is not permitted by statutory regulation or exceeds the permitted use, you will need to obtain permission directly from the copyright holder. To view a copy of this licence, visit http://creativecommons.org/licenses/by-nc-nd/4.0/.
About this article
Cite this article
Zhou, Y., Chen, Q., Wang, X. et al. Integrated bioinformatics and experimental analysis of mitochondrial-associated membrane function and mechanism in acute respiratory distress syndrome. Sci Rep 15, 24602 (2025). https://doi.org/10.1038/s41598-025-10405-3
Received:
Accepted:
Published:
Version of record:
DOI: https://doi.org/10.1038/s41598-025-10405-3














