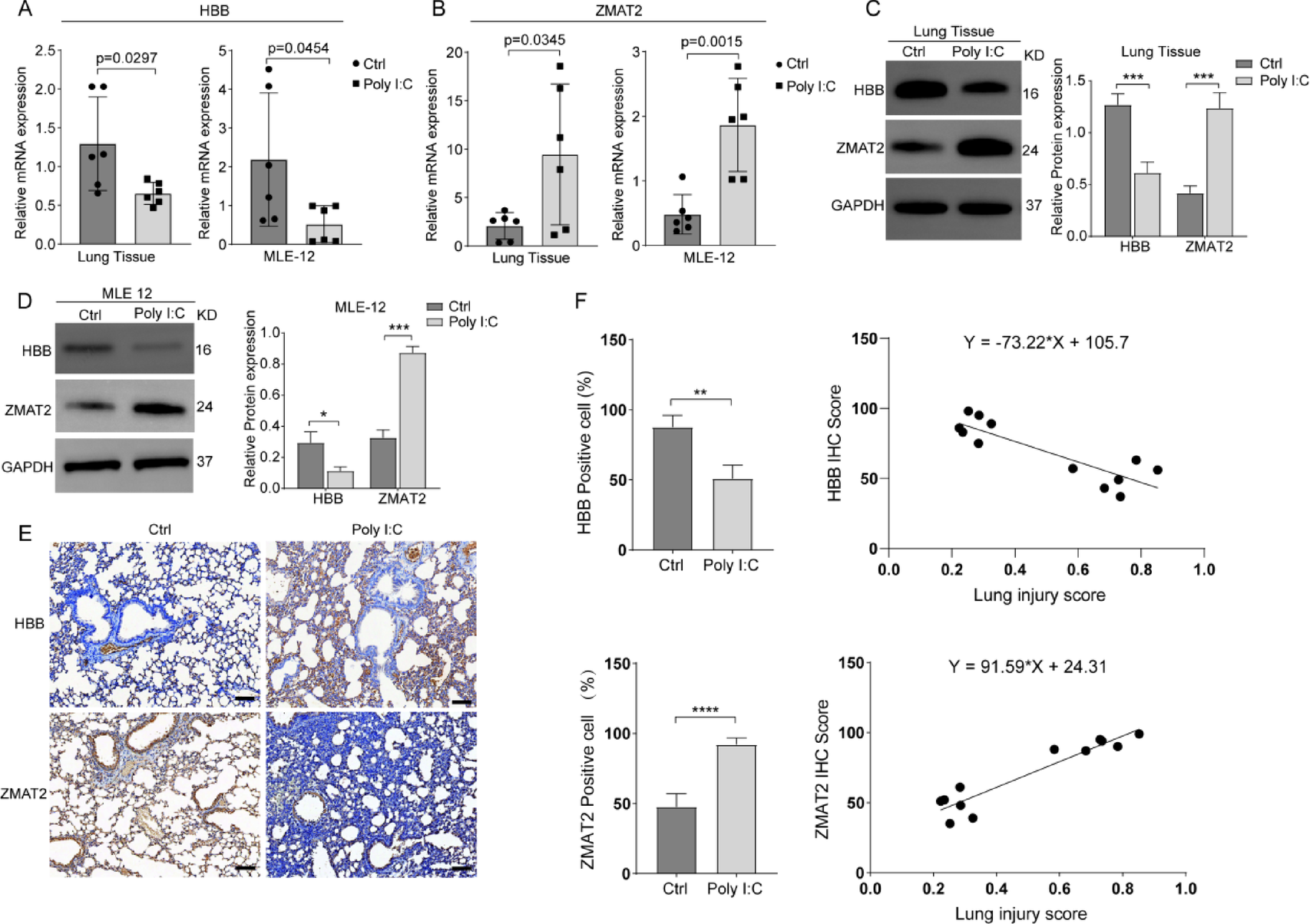
Fig. 12

Detected hub gene expression in vivo and in vitro. (A, B) Relative expression of HBB and ZMAT2 mRNA in lung tissues from mice or MLE-12 cells treated with or without poly(I: C). (C, D) Relative expression of ZMAT2 and HBB protein in lung tissues from mice or MLE-12 cells treated with or without poly(I: C). (E) IHC representation of HBB and ZMAT2 protein expression in lung tissues from poly(I: C)-treated or untreated mice. (F) Correlation analysis of IHC score and lung injury score. All data are representative as means ± s.e.m of three independent experiments. Student’s t-test for A-F; * p < 0.05, ** p < 0.01, *** p < 0.001, ****p < 0.0001.