Fig. 2

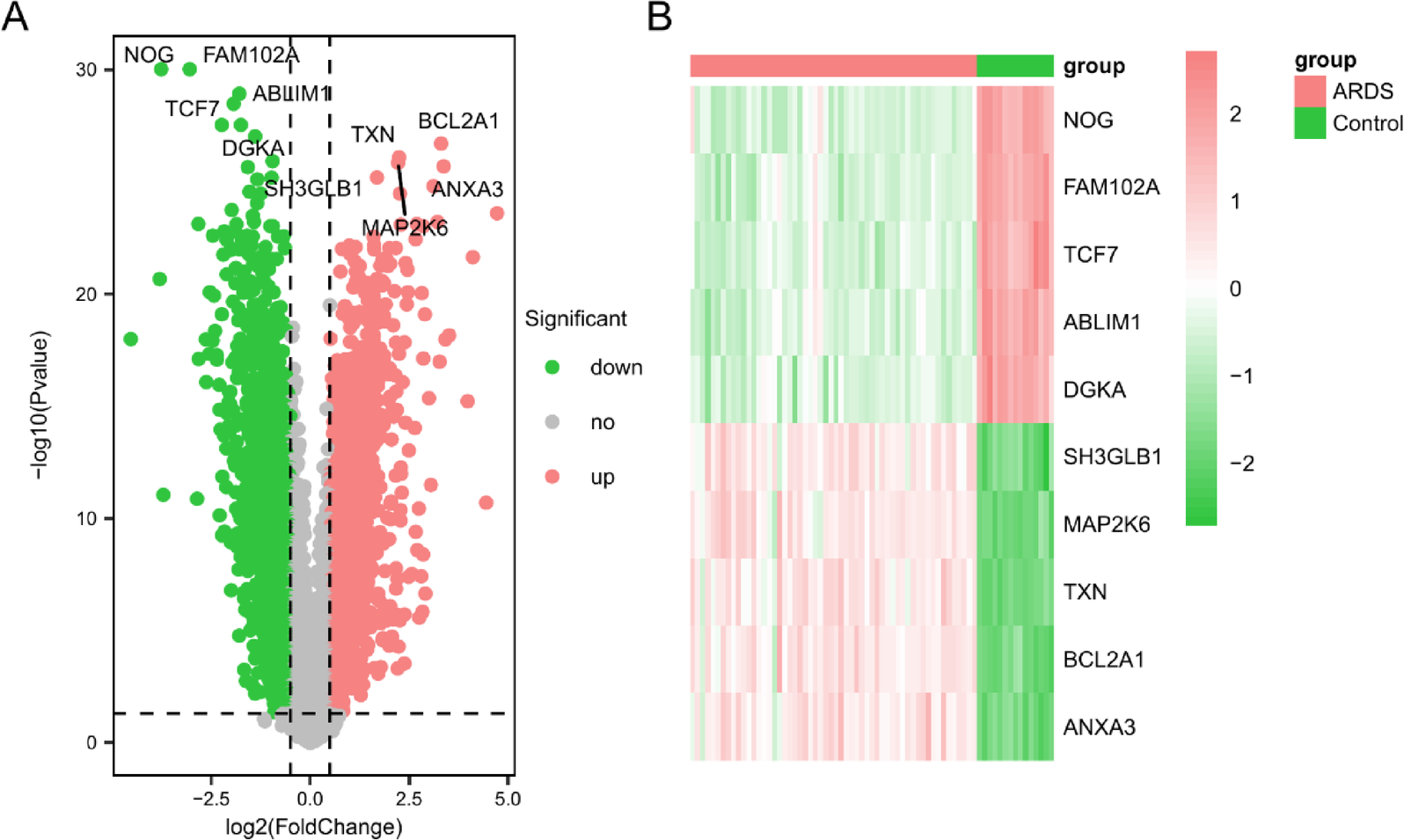
Differential gene expression associated with ARDS. (A) The volcano plot describes the distribution of DEGs between ARDS and control group samples. (B) The heatmap describes the top-ranked DEGs.

Differential gene expression associated with ARDS. (A) The volcano plot describes the distribution of DEGs between ARDS and control group samples. (B) The heatmap describes the top-ranked DEGs.