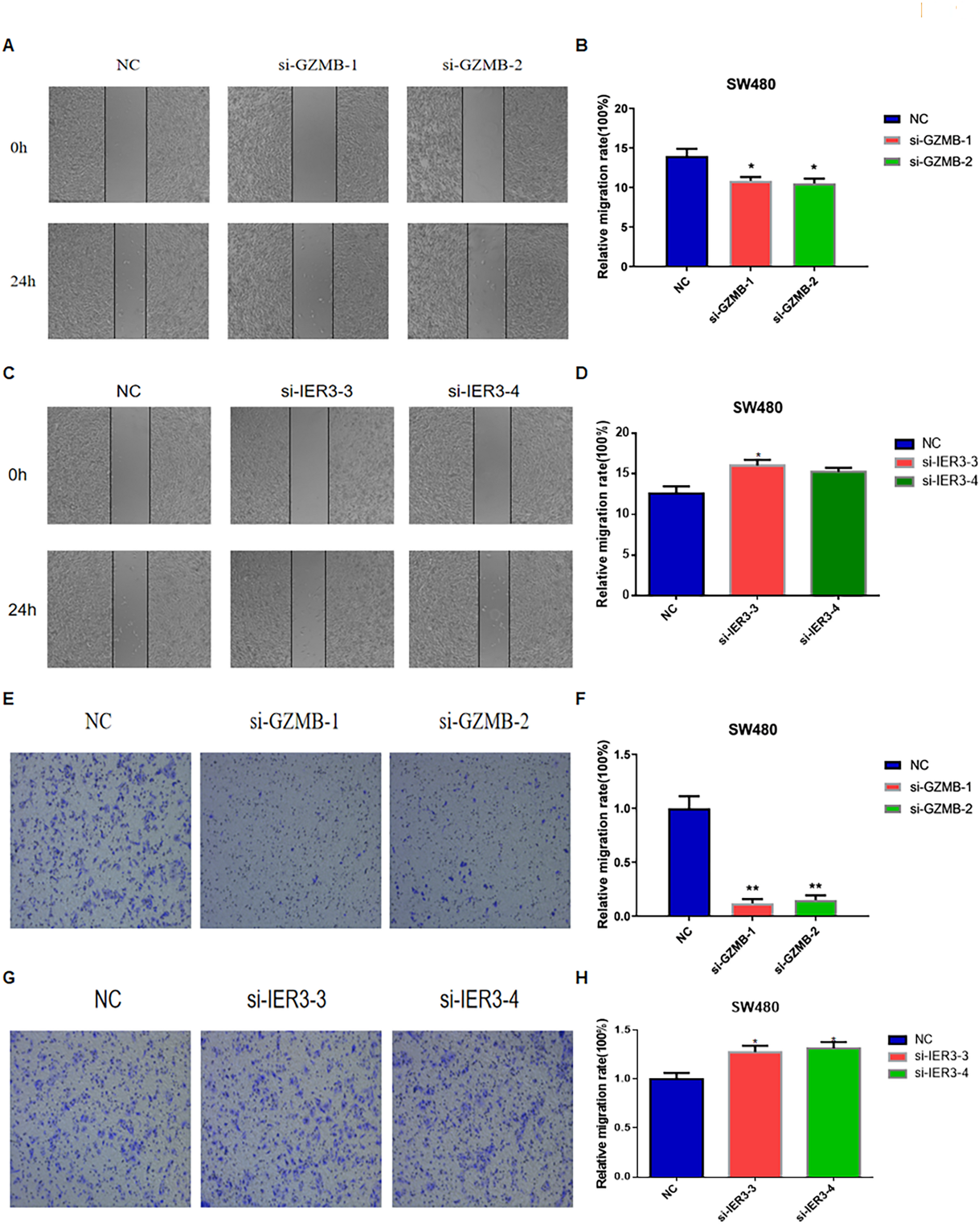
Fig. 13

Wound healing and Transwell assays for cell migration. (A-D) Wound healing assays after knockdown of (A, B) GZMB and (C, D) IER3. (E–H) Transwell detection of cell migration for (E, F) GZMB and (G, H) IER3 knockdown. Results are presented as means ± SEM.s, *p < 0.05, **p < 0.01.