Fig. 7
From: Exploring novel molecular mechanisms underlying recurrent pregnancy loss in decidual tissues

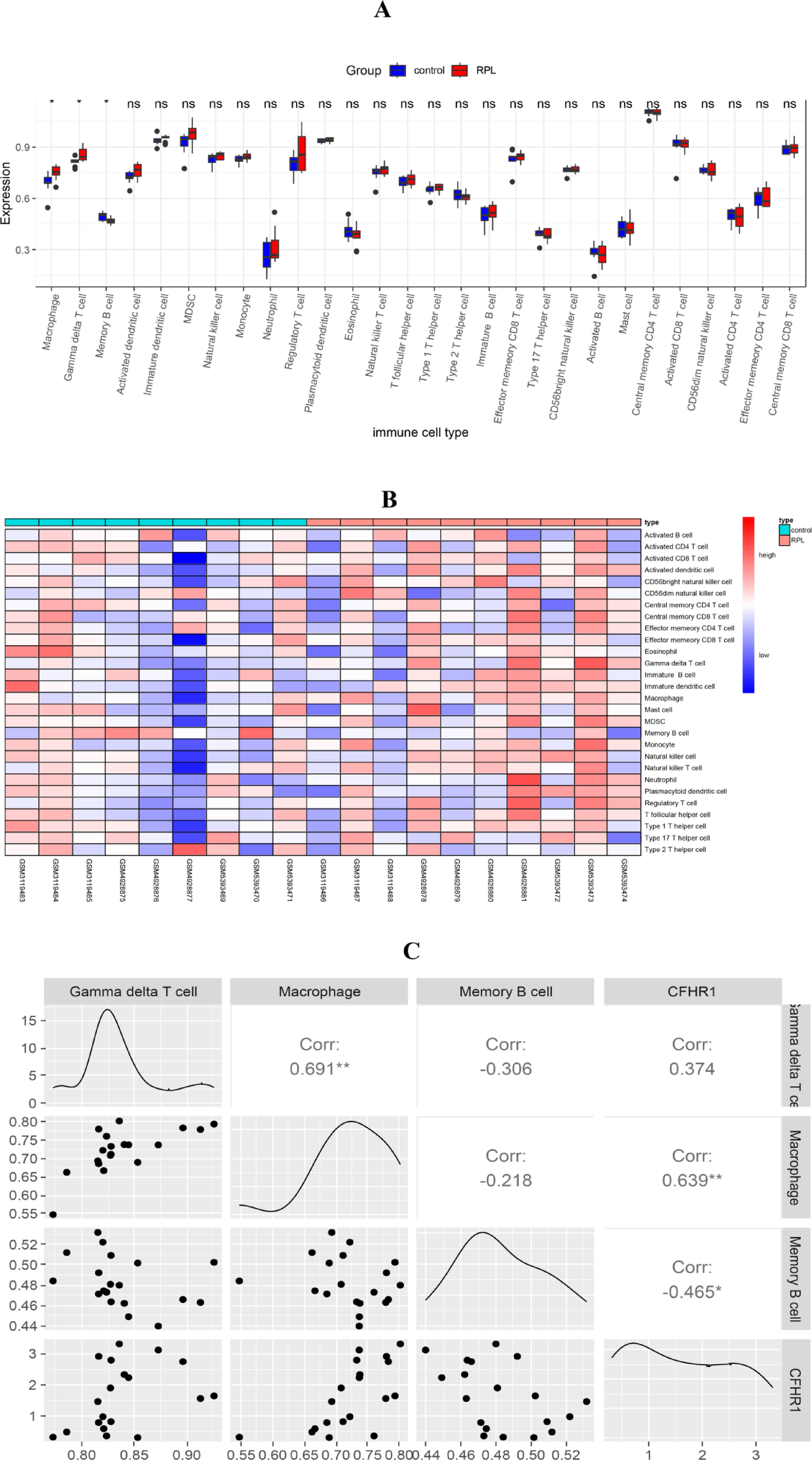
Results of immune infiltration assessment. (A) Comparative analysis of immune infiltration levels between RPL and control groups. (B) Hierarchical clustering heatmap of immune cell composition across individual samples. (C) Correlation heatmap between CFHR1 expression and he three different immune cell types.