Abstract
Recurrent pregnancy loss (RPL), which affects approximately 2.5% of reproductive-aged women, remains idiopathic in more than 50% of cases, necessitating mechanistic insights and biomarkers. Three RPL decidual tissue transcriptomic datasets (GSE113790, GSE161969, and GSE178535) were integrated for differential expression, weighted gene co-expression network analysis (WGCNA), and functional enrichment analyses. Machine learning (LASSO, SVM-RFE, RF) identified optimal feature genes, which were validated via real-time quantitative polymerase chain reaction (RT-qPCR) and immunohistochemistry (IHC). Immune infiltration was assessed using single-sample gene set enrichment analysis(ssGSEA). In vitro experiments evaluated the role of Complement Factor H-Related Protein 1 (CFHR1) in decidualization and the complement/coagulation pathways. Ten key genes were identified, with CFHR1 emerging as the optimal biomarker. CFHR1 overexpression correlated with complement/coagulation dysregulation and impaired decidualization. Immune profiling demonstrated increased numbers of macrophages and γδ T cells in RPL decidua, with macrophage levels showing a significant positive correlation with CFHR1(r = 0.64, p < 0.01). ROC analysis demonstrated the diagnostic efficacy of CFHR1 (AUC = 0.950). CFHR1drives RPL pathogenesis through complement/coagulation activation and immunemicroenvironment remodeling. Its role as a multifunctional mediator highlights itstherapeutic potential, suggesting novel targets for clinical intervention.
Similar content being viewed by others
Introduction
Recurrent pregnancy loss (RPL), defined as ≥ 2 consecutive pregnancy losses before 20–24 weeks of gestation1 affects 2.5% of reproductive-aged women and represents a major challenge in maternal health care2. Established etiologies include genetic abnormalities, endocrine dysfunction, thrombophilic disorders, and immune dysregulation2 however, more than 50% of cases remain idiopathic3. This diagnostic ambiguity, coupled with heterogeneous therapeutic responses, underscores the urgent need for mechanistic insights and precision biomarkers.
Endometrial decidualization –a dynamic process critical for embryo implantation and placental development – coordinates nutrient allocation4trophoblast invasion regulation, and maternal–fetal immune tolerance5. Emerging evidence implicates decidualization defects as a unifying pathological mechanism underlying recurrent implantation failure and RPL6. However, the specific molecular mechanisms underlying transcriptomic dysregulation in decidual tissues and their interplay with the immune microenvironment remain poorly understood.
Recent advances in multiomics integration, particularly weighted gene co-expression network analysis (WGCNA) and machine learning, have enabled the systematic dissection of RPL pathogenesis7,8. Although previous studies have investigated the mechanisms of RPL using transcriptomics, of these studies are confined to single-cohort analyses and lack validation through diverse methodologies9. Additionally, the association between the complement pathway and decidualization abnormalities remains incompletely understood at a systematic level.
This study presents the first integrative analysis of three independent decidual tissue transcriptomic datasets, combining differential expression analysis, WGCNA module screening, and machine learning algorithms to systematically identify key RPL-associated genes. The functional mechanisms of the hub genes were further validated through experimental approaches. Additionally, Single-Sample Gene Set Enrichment Analysis (ssGSEA) was employed to characterize immune infiltration profiles. Our findings reveal novel molecular biomarkers and potential therapeutic targets for RPL, addressing critical gaps in current research on its pathogenesis.
Materials and methods
Acquisition and normalization of datasets
Decidual tissue transcriptomic datasets from patients with RPL were retrieved and downloaded from the Gene Expression Omnibus (GEO) database (access date: December 21, 2023), including GSE11379010 (GPL11154 platform; 3 controls vs. 3 RPL cases), GSE16196911, (GPL20795 platform; 3 controls vs. 4 RPL cases), and GSE17853512 (GPL11154 platform; 3 controls vs. 3 RPL cases). Batch correction and normalization were performed using the “sva” package (v3.48.0) in R software (v4.3.1), followed by merging of the datasets to construct a harmonized expression matrix encompassing 19 samples (Table 1).
Sample collection and ethical approval
A total of 10 patients (5 patients with RPL and 5 controls) were recruited from the Reproductive Center of Zhoukou Central Hospital between January and March 2024. The RPL group met the following criteria: (1) history of ≥ 2 consecutive spontaneous abortions before 20–24 weeks of gestation; and (2) confirmation of the absence of fetal heartbeats by ultrasound in the current naturally conceived pregnancy. The control group included individuals who underwent unplanned pregnancy termination with (1) detection of fetal heartbeats at 6–8 weeks in a naturally conceived pregnancy and (2) no history of adverse pregnancy outcomes. Exclusion criteria included: (1) abnormal embryonic chromosomal karyotype; (2) age > 40 years; (3) presence of autoimmune diseases, hypertension, or endocrine disorders; and (4) nonnatural conception methods (e.g., assisted reproductive technology).
Decidual tissue samples were collected immediately following dilation and curettage (D&C) procedures, thoroughly rinsed with sterile saline, and processed as follows: One portion was snap-frozen in liquid nitrogen and stored at − 80 °C in cryovials, while another portion was fixed in 4% paraformaldehyde (4 °C, 24–48 h) for paraffin-embedded block preparation. The study protocol was approved by the Ethics Committee of Zhoukou Central Hospital (Approval No: 20231227005). All experiments were performed in accordance with the Declaration of Helsinki and relevant institutional guidelines and regulations, as confirmed by the authors. All participants provided written informed consent after receiving comprehensive explanations regarding the study objectives, procedures, and potential risks.
Differential analysis
Differentially expressed genes (DEGs) were identified using the “limma” package13. (v3.56.2, accessed on January 7, 2024). Given the small sample size and exploratory nature of the analysis, we applied thresholds of |logFC| > 0.585 and nominal p-value < 0.05 for preliminary DEGs screening9. The DEGs were visualized using the “heatmap” (v1.0.12 )and “ggplot2” packages(v3.5.1, accessed on January 7, 2024).
Weighted gene coexpression network analysis
WGCNA is a systems biology approach designed to identify gene modules with highly coordinated expression patterns, which are widely utilized for selecting disease-associated gene modules14. In this study, the WGCNA R package (v1.72-1, last accessed on February 28, 2025) was employed to construct coexpression networks. The “hclust” function was first applied to remove outliers from the dataset, followed by the “pickSoftThreshold” function to determine the optimal soft-thresholding power. The adjacency matrix was then transformed using the selected soft threshold to generate the topological overlap matrix (TOM) and its corresponding dissimilarity measure (1-TOM). Finally, the gene module most strongly correlated with RPL was identified, and hub genes within this module were selected based on thresholds of |geneModuleMembership| > 0.8 and |geneTraitSignificance| > 0.2, yielding a robust gene set associated with RPL pathogenesis.
Key DEGs selection and enrichment analysis
The core DEGs were identified from intersecting gene sets derived from WGCNA module analysis and differential expression analysis. Gene Ontology (GO) and Kyoto Encyclopedia of Genes and Genomes (KEGG) enrichment analyses were subsequently performed on these key genes using the following R packages: “org.Hs.eg.db” (v3.17.0) for gene ID conversion; “clusterProfiler”(v4.8.3) and “stringr”(v1.5.1) for functional term mapping and statistical evaluation; and “ggplot2”(v3.5.1), “enrichplot”(v1.20.3), “GOplot”(v1.0.2), and “circlize”(v0.4.15) for generating interpretable plots, including circular heatmaps and dot plots. The enrichment results were filtered using a significance threshold of p < 0.05 to prioritize biologically relevant pathways. These computational analyses were finalized on May 12, 2024.
Machine learning-based feature gene selection
To identify optimal feature genes (OFGs), three machine learning algorithms were employed: (1) least absolute shrinkage and selection operator (LASSO)15: a regularization method for dimensionality reduction in high-dimensional data and feature selection; (2) support vector machine-recursive feature elimination (SVM-RFE)16: this method iteratively removes features with minimal contributions to model performance, optimizing classification boundaries; (3) random forest (RF)17: this method involves constructing multiple decision trees and aggregating their predictions to evaluate feature importance. Integration of these methods enhanced model robustness by leveraging complementary strengths.
Implementation details: LASSO: Executed using the “glmnet” R package (v4.1-8). The optimal λ value was determined via 5-fold cross-validation. SVM-RFE: A linear kernel was applied using the “e1071” (v1.7-13), “kernlab” (v0.9-32), and “caret” (v6.0-94) packages. RF: Configured with 500 decision trees using the “randomForest” (v4.7-1.1), “Boruta” (v8.0.0), “ImageGP” (v0.1.0), and “ggrepel” (v0.9.3) packages. All analyses were conducted using R software (v4.3.1), with the final software access date recorded as April 21, 2024.
Validation of OFGs
OFGs were experimentally validated via real-time quantitative polymerase chain reaction(RT‒qPCR) and Immunohistochemistry(IHC). Initially, total RNA was isolated from decidual tissues and reverse-transcribed into complementary DNA (cDNA) using a commercial kit. Glyceraldehyde-3-phosphate dehydrogenase (GAPDH) served as the endogenous reference gene for normalization. RT‒qPCR was performed on an Applied Biosystems 7500 Real-Time PCR System (Thermo Fisher) with SYBR Green Master Mix (Qiagen, Germany). Gene-specific primers (sequences listed in Table 2) were designed and synthesized by Sango Biotech (Shanghai, China). Gene expression levels were calculated using the 2^−ΔΔCt method, with triplicate technical replicates performed for each sample. A threshold of ΔCt < 0.5 across technical replicates was applied to ensure experimental validity.
IHC was performed on decidual tissues using the following protocol: (1) Tissue processing: Samples were fixed in 4% formalin, paraffin-embedded, and sectioned (4 μm) using a microtome. (2) Antigen retrieval: Deparaffinized sections were subjected to heat-induced epitope retrieval in citrate buffer (pH 6.0). (3) Blocking: Endogenous peroxidase activity was quenched with 3% H2O2, followed by blocking with 5% normal goat serum. (4) Antibody staining: Sections were incubated overnight with an anti-CFHR1 antibody (1:100; Thermo Fisher, Cat # PA5-102655) at 4 °C, and then with HRP-conjugated goat anti-rabbit IgG (1:500; Thermo Fisher, Cat #31460). For signal detection DAB substrate was used.5) Counterstaining and imaging: Nuclei were counterstained with hematoxylin. Stained sections were imaged under a brightfield microscope (20×), and CFHR1 expression was semiquantitatively analyzed using ImageJ (National Institutes of Health). The H-score was calculated as follows: H-score = ∑ (staining intensity × percentage of positive cells), with the staining intensity graded as 0 (none), 1 (weak), 2 (moderate), or 3 (strong).
Nomogram construction
To evaluate the diagnostic efficacy of the OFGs, receiver operating characteristic (ROC) curves were generated using the “pROC” R package (v1.18.4)18. Nomogram models were subsequently constructed with the “survival” (v3.5-5) and “rms” (v6.7-0) packages. The predictive performance of the nomogram was further validated through calibration curves (“PredictABEL” package, v1.2-4) and clinical decision curve analysis (“rmda” package, v1.6), providing clinicians with a simplified visual tool for RPL risk stratification.
Immune infiltration assessment
The immune cell infiltration landscape in RPL decidual tissues was profiled using ssGSEA. The enrichment scores for 28 immune cell types were calculated based on gene expression signatures curated from previous studies. Correlation analyses between OFGs and immune cell abundances were performed using the “GSVA” (v1.48.3), “Hmisc” (v5.1-0), and “tinyarray” (v2.3.1) packages. The results were visualized as heatmaps (“pheatmap” package, v1.0.12) and scatterplots (“ggplot2” package, v3.5.1).
Functional exploration of OFGs via ssGSEA
To investigate the biological impact of OFGs on RPL pathogenesis, samples were stratified into high- and low-expression groups based on the median expression level of the most strongly associated gene. Pathway activity scores were computed using ssGSEA (“GSVA” package, v1.48.3) for hallmark gene sets from the molecular signatures database (MSigDB, v7.5.1). Differential pathway activities between groups were analyzed to identify mechanisms linking OFGs to RPL progression. All computational and statistical analyses described in “Nomogram construction”, “Immune infiltration assessment”, “Functional exploration of OFGs via ssGSEA” sections were finalized on April 21, 2024.
Functional cellular assays
To investigate the mechanistic role of CFHR1 in RPL, functional assays were conducted using human endometrial stromal cells (HESCs) (OTWO, Cat# HTX3595).
Cell culture and decidualization
HESCs were cultured according to the manufacturer’s instructions. Briefly, cells were maintained in DMEM/F12 medium at 37 °C under a humidified 5% CO₂ atmosphere. When the growth of cells reached about 90% confluency, cells were cultivated in DMEM / F12 medium for 48 h, and then were switched to fresh medium containing 8-Br-cAMP (0.5 mmol/l), MPA (1 µmol /l) to induce decidualization of the HESCs for 72 h19. Successful decidualization was confirmed by Western blotting (WB) analysis of prolactin (PRL) expression.
CFHR1 knockdown and overexpression
Knockdown: HESCs were seeded in 6-well plates with antibiotic-free medium. Upon reaching approximately 60% confluency, cells were transfected with CFHR1-specific small interfering RNAs (siRNAs; Sangon Biotech, Shanghai, China) or a non-targeting control siRNA (siRNA-NC) using Lipofectamine 3000 reagent (ThermoFishe cat. #L3000015). Briefly, siRNA-transfection reagent complexes were prepared by incubating siRNA with Lipofectamine 3000 at room temperature for 15 min, followed by addition to each well containing 1.8 mL of fresh medium. Cells were maintained under standard culture conditions (37 °C, 5% CO2) for 48 h. All experimental steps strictly adhered to the manufacturer’s protocols. siRNA sequences (Sangon Biotech) were designed as follows: siRNA1: CTTTATTTGAGAACAGGTGAA; siRNA2: CTGGAAGGTGATACTGTGCAA; siRNA3: GATGAAGAAGTGATGTGTTTA; siRNA-NC: ACTGCATAGTTCCGATCGACTC.
Overexpression: For CFHR1 overexpression, HESCs were transfected with a CFHR1-overexpressing plasmid (Sangon Biotech) using Lipofectamine 3000 reagent. The transfection mixture was prepared by combining 2.5 µg plasmid DNA, 5 µL Lipofectamine 3000, and 5 µL P3000 enhancer in 100 µL Opti-MEM reduced-serum medium (ThermoFisher, cat. #31985062) per mL of transfection system. Post-transfection procedures were identical to the siRNA transfection protocol. Cells were lysed 48 h post-transfection, and CFHR1 protein levels were assessed by Western blot analysis.
Western blot analysis
Total cellular proteins were extracted using RIPA buffer (Servicebio, Cat. # G2002-100ML). WB was performed with antibodies against: CFHR1(Affinity Biosciences, Cat# DF7070; 1:1000), Complement Component 3a(C3a) (Signalway Antibody, Cat# AP76310; 1:1000), Tssue factor (TF) (Abcam, Cat# ab228968; 1:1000), PRL (Affinity Biosciences, Cat. # DF6506; 1:2000), and GAPDH (Proteintech, Cat# 60004-1-Ig; 1:15000). The blots were visualized using electro-chemiluminescence (ECL) substrate (Beyotime, Cat. #P0018FS) and quantified in ImageJ (NIH).
Statistical analysis
All the data were analyzed using R software (v4.3.1) and GraphPad Prism 9.0. The normality of continuous variables was assessed using the Shapiro‒Wilk test. For normally distributed data, comparisons between two groups were conducted using Student’s t-test, whereas one-way ANOVA with Tukey’s post-hoc test was used for multigroup comparisons. Nonnormally distributed data were analyzed using the Mann‒Whitney U test (two groups) or the Kruskal‒Wallis test (multiple groups). A p value < 0.05 was considered statistically significant. All figures were created and refined using Adobe Illustrator 2023(Adobe Inc., San Jose, CA, USA) to ensure high-quality visualization.
Results
Baseline characteristics
The study flowchart is presented in Fig. 1. Decidual tissues and clinical data were collected from 10 participants. The comparative baseline characteristics are summarized in Supplementary Table 1. Significant differences in gestational age at termination and miscarriage frequency were detected between the RPL and control groups (p < 0.05), whereas age, BMI, and the number of live births were not significantly different (p > 0.05).
The flowchart of this study.
Identification of key differentially expressed genes in RPL
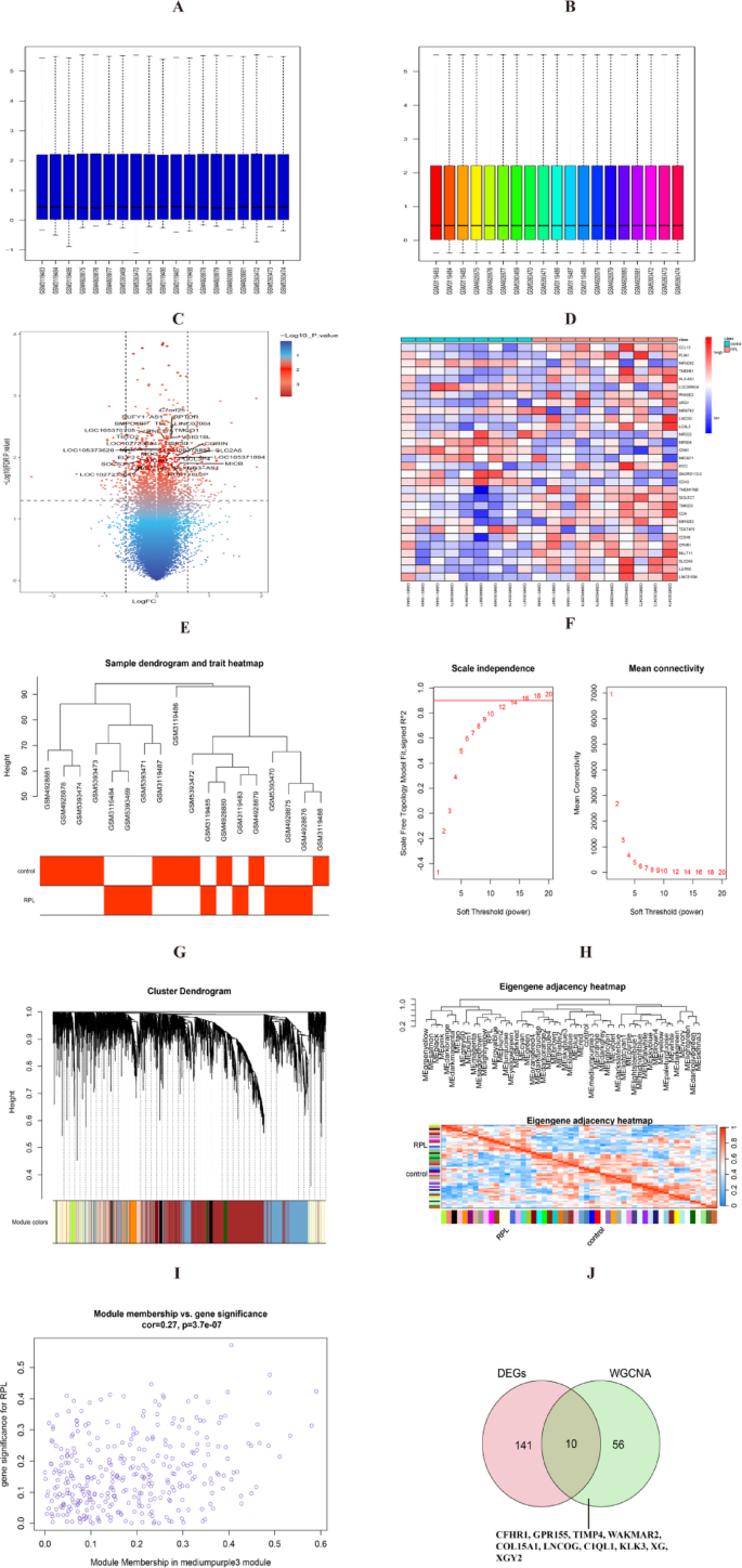
To identify key RPL-associated DEGs, we integrated the standardized datasets GSE117390, GSE161969, and GSE178535 (Fig. 2A–B). Differential expression analysis revealed 151 DEGs (90 upregulated, 61 downregulated), with distinct expression patterns visualized in volcano plots and heatmaps (Fig. 2C–D). WGCNA was performed on 27,018 genes. Sample clustering and trait associations are shown in Fig. 2E. A soft threshold (β = 14; scale-free topology fit R2 = 0.9) was selected to construct the coexpression network (Fig. 2F). The modules were generated through hierarchical clustering of the TOM matrix, with similar modules merged together (Fig. 2G). The correlation between modules is depicted in Fig. 2H. The analysis revealed a total of 51 coexpression modules, with the mediumpurple3 module showing the closest relationship with RPL (Supplementary Fig. 1). By applying a filter of abs(geneModuleMembership) > 0.8 and abs(geneTraitSignificance) > 0.2, we identified 66 genes that were most strongly associated with RPL (Fig. 2I). Intersection of the DEGs and WGCNA hub genes yielded 10 key genes: CFHR1, GPR155, TIMP4, WAKMAR2, COL15A1, LNCOG, C1QL1, KLK3, XG, and XGY2 (Fig. 2J).
Screening of key DEGs in RPL. (A–D) Data normalization and differential analysis. Boxplots pre- (A) and post-normalization (B); volcano plot of DEGs (C); Heatmap of DEG expression across samples (D). (E–I) WGCNA results. Sample clustering dendrogram (E); Soft-thresholding power selection (F); gene clustering dendrogram (G); module-module correlation heatmap (H); module-trait association (mediumpurple3 vs. RPL) (I); (J) Venn diagram of key DEGs in RPL.
Functional enrichment of key DEGs
GO enrichment analysis revealed the significant involvement of these genes in humoral immune processes, including antimicrobial peptide production and the regulation of antimicrobial humoral responses (Fig. 3A). Cellular component analysis revealed enrichment in collagen trimers, and molecular function analysis highlighted complement component C3b binding and metalloendopeptidase inhibitor activity. KEGG pathway analysis revealed pronounced enrichments in three pathways: complement and coagulation cascades, prostate cancer, and protein digestion and absorption (Fig. 3B). Furthermore, we explored the correlations between the key genes and the enriched terms, as shown in Fig. 3C–D.
Enrichment analysis results. (A) Bar plot illustrating the results of GO enrichment analysis; (B) Bubble plot representing the results of KEGG enrichment analysis; (C) Chord diagram depicting the relationships between genes and GO enrichment terms; (D) Heatmap illustrating the relationships between genes and pathways. (E–F) ssGSEA Analysis of CFHR1. Top 5 upregulated pathways in the RPL group (E); Top 5 downregulated pathways in the RPL group (F).
Selection of the OFGs for RPL
Using the SVM-RFE algorithm, we identified 9 genes as potential feature genes (Fig. 4A–B). In LASSO regression, with the optimal value of λ = 0.08772176, 3 genes were selected (Fig. 4C–D). Additionally, by employing the RF algorithm with 500 random trees, we identified 7 important genes (Fig. 4E–G). By taking the intersection of these three selection methods, we obtained 1 optimal feature gene, CFHR1 (Fig. 4H). Intergroup analysis revealed that the expression level of CFHR1 in the RPL group was significantly greater than that in the control group (P < 0.001) (Supplementary Fig. 2).
Selection of the optimal feature gene. (A–B) Results of feature gene selection using SVM-RFE; (C–D) Results of feature gene selection using LASSO regression; (E–G) Results of identifying the optimal feature gene using the random forest algorithm; (H) Venn diagram illustrating the intersection of the OFGs determined by the three machine learning algorithms.
Mechanistic insights into CFHR1 in RPL
We divided RPL cases into two groups based on the median expression level of CFHR1. Using the ssGSEA algorithm, we explored the biological effects of CFHR1 on RPL. The results revealed the upregulation of pathways such as Epstein–Barr virus infection, neutrophil extracellular trap formation, and the NOD-like receptor signaling pathway in the high CFHR1 expression group. Conversely, metabolic pathways such as alpha-linolenic acid metabolism were downregulated (Fig. 3E–F). These findings indicate the aberrant expression of CFHR1 can influence RPL through multiple pathways.
Experimental validation of CFHR1 and construction of the nomogram
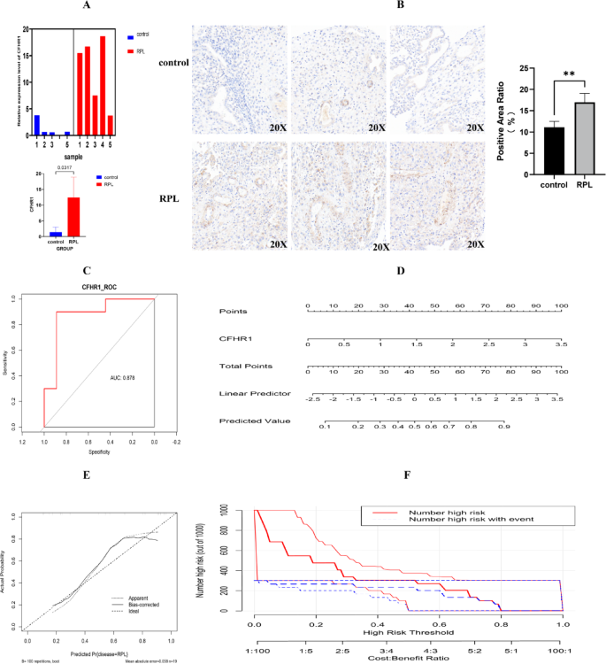
We collected 10 decidual tissue samples and assessed CFHR1 expression via RT‒qPCR in decidual tissues from controls and patients with RPL. Notably, RNA from control sample 4 exhibited significant degradation during gel electrophoresis, leading to its exclusion from downstream analyses. Therefore, target gene detection was performed on 9 samples. Figure 5A displays CFHR1 expression across samples and intergroup comparisons, revealing significantly upregulated CFHR1 mRNA levels in RPL samples, with concordant protein-level expression (Fig. 5B). The ROC curves demonstrated the discriminative capacity of CFHR1 for RPL in the public dataset (AUC = 0.878; Fig. 5C) and the internal cohort (AUC = 0.950; Supplementary Fig. 3). A CFHR1-based nomogram (Fig. 5D), validated by calibration and clinical impact curves (Fig. 5E–F), confirmed its clinical predictive value for RPL.
Experimental validation of CFHR1 and construction of nomogram. (A) mRNA expression levels of CFHR in control versus RPL groups; (B) comparative protein expression analysis of CFHR1 between control and RPL groups; (C) AUC of the ROC curve for CFHR1 in the public dataset; (D) nomogram demonstrates the prognostic value of CFHR1 for RPL patients; (E) calibration curves to assess the degree of similarity between the predicted and true results of CFHR1 related nomogram.; (F) clinical impact curve to assess the clinical impact of CFHR1 related Nomogram at different thresholds.
CFHR1-mediated decidualization impairment
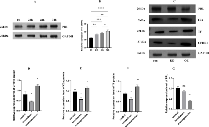
Enrichment analysis revealed the association of CFHR1 with the complement and coagulation pathways. We validated its functional role through in vitro experiments using HESCs. Following 72 h of decidualization induction (Fig. 6A, showing time-dependent PRL upregulation), CFHR1 knockdown/overexpression modulated complement (C3a) and coagulation (TF) proteins while altering decidualization markers. Compared with that in controls, CFHR1 overexpression significantly increased C3a and TF levels (p < 0.05) but suppressed PRL expression (p < 0.05) (Fig. 6C–G), indicating that CFHR1-driven complement/coagulation dysregulation is involved in defective decidualization.
PRL expression and complement/coagulation-related protein profiles following decidualization or CFHR1 modulation. (A–B) PRL protein dynamics in HESC during decidualization induction. Representative Western blot of PRL at different timepoints (A); quantification of PRL band intensity (B). (C–G) Protein expression of PRL, C3a, and TF under CFHR1 knockdown or overexpression. Western blot of CFHR1, PRL, C3a and TF across interventions (C); Quantitative analyses of CFHR1 (D), C3a (E), TF (F), and PRL (G) band intensities.Data: mean ± SD; *P < 0.05, **P < 0.01, ***P < 0.001, ****P < 0.0001.
Results of immune infiltration assessment
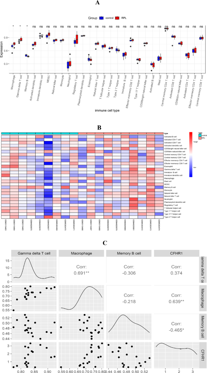
Immune infiltration analysis revealed increased numbers of macrophages and γδ T cells, alongside reduced memory B cells in the RPL decidua (p < 0.05; Fig. 7A–B). CFHR1 expression was positively correlated with macrophages (r = 0.64, p < 0.01), while γδ T cells were positively correlated with macrophages (r = 0.69, p < 0.001) (Fig. 7C).
Results of immune infiltration assessment. (A) Comparative analysis of immune infiltration levels between RPL and control groups. (B) Hierarchical clustering heatmap of immune cell composition across individual samples. (C) Correlation heatmap between CFHR1 expression and he three different immune cell types.
Discussion
RPL affects approximately 15% of clinically confirmed pregnancies20 and is a precursor to obstetric complications (e.g., placental abruption, fetal growth restriction) and long-term maternal health risks (e.g., thromboembolism, cardiovascular disease)21. This study identified CFHR1 as a key molecular biomarker in RPL decidua through integrative multicohort analysis, WGCNA module screening, and machine learning. We further revealed its mechanistic role in complement/coagulation dysregulation and macrophage-mediated decidualization impairment.
CFHR1-driven complement and coagulation dysregulation in RPL
The complement system plays dual roles in decidual vascular remodeling: moderate activation promotes trophoblast invasion by increasing the levels of angiogenic factors such as angiopoietin-1, angiopoietin-2, and vascular endothelial growth factor (VEGF)22 whereas excessive activation disrupts vascular homeostasis and placental development23,24,25. Our enrichment analysis revealed that key DEGs were significantly enriched in the humoral immune response and C3b binding pathways (Fig. 3A). Humoral immunity regulates maternal–fetal immune balance through antibody production and complement activation, protecting the embryo from infection26. Reichhardt et al. demonstrated that excessive complement activation during the preimplantation stage contributes to pregnancy failure27. Additionally, proteomic analysis of extracellular vesicles (EVs) from decidual stromal cells (DSCs) with impaired decidualization identified 89 differentially expressed proteins primarily involved in complement and coagulation cascades28 which aligns with our KEGG enrichment results (Fig. 3B). These pathways, as part of the innate immune system, are critical for embryo implantation, pregnancy maintenance, and endometrial regeneration29,30. Dysregulation of complement/coagulation pathways has also been implicated in early-onset preeclampsia31 .
In this study, we observed elevated CFHR1 expression in RPL decidua (Fig. 5). Functional assays demonstrated that CFHR1 knockdown or overexpression altered the expression levels of decidualization markers (e.g., PRL) in endometrial stromal cells (Fig. 6G). CFHR1 overexpression upregulated C3a levels, whereas CFHR1 knockdown reduced its expression (Fig. 6E), consistent with the proteomic profile of decidualization-impaired EVs reported by Gurung et al.28. Mechanistically, CFHR1 may competitively bind to the C3b site of complement factor H (CFH)32 thereby disrupting its regulatory inhibition of the alternative pathway—a mechanism validated in atypical hemolytic uremic syndrome (aHUS)33 and HELLP syndrome34.
Coagulation stabilizes embryo attachment and forms a physical barrier against maternal immune attack35. However, excessive coagulation reduces nutrient supply, leading to placental infarction and fetal growth restriction36. Gurung et al. reported elevated expression levels of procoagulant proteins (e.g., fibrinogen gamma chain [FGG], histidine-rich glycoprotein [HRG], and orosomucoid-1 [ORM1]) in decidualization-defective DSCs28. Our findings further demonstrated that CFHR1 overexpression significantly increased TF expression (Fig. 6F), suggesting its role in activating coagulation pathways. These findings collectively suggest that dysregulated complement and coagulation pathways, driven by CFHR1 overexpression, are central to RPL pathogenesis. Future studies should validate these mechanisms in larger cohorts and in vivo models.
CFHR1 as a novel biomarker and therapeutic target
In this study, CFHR1 was identified as the optimal feature gene for RPL through multiple machine learning algorithms (Fig. 4) and subsequently validated via qPCR and IHC (Fig. 5A–B). ROC analysis demonstrated its robust discriminative capacity for RPL (AUC = 0.950; Supplementary Fig. 3), suggesting the need for the construction of a nomogram (Fig. 5D) for clinical application. However, the true clinical predictive efficacy of CFHR1 requires further validation because of the insufficient incorporation of comprehensive clinical data. Notably, a 2016 meta-analysis by Pillai et al. highlighted serum CA125 as a promising biomarker for predicting pregnancy loss, with 90% sensitivity (95% CI 83–94%) and 88% specificity (95% CI 79–93%), whereas conventional markers such as serum hCG and progesterone showed limited utility37. A recent systematic review of 27 studies further revealed that no reliable biochemical predictors (e.g., β-hCG, progesterone, estradiol, pregnancy-associated protein - A, angiogenic factors, CA-125 or homocysteine) currently exist for RPL38. In contrast, CFHR1 uniquely integrates dysregulated immune and coagulation pathways, positioning it as a potential multifactorial risk stratification tool. This hypothesis is supported by in vitro experiments showing that CFHR1 knockdown reduced C3a and TF levels while restoring PRL expression. These findings suggest that targeting CFHR1 with complement inhibitors (e.g., anti-C5 monoclonal antibodies) or anticoagulants (e.g., low-molecular-weight heparin, LMWH) may improve decidual homeostasis and pregnancy outcomes in RPL39,40.
Immune microenvironment remodeling in RPL
Maternal immune tolerance, which is essential for successful pregnancy41,42 is disrupted in RPL due to abnormal immune cell infiltration. Our study and prior reports demonstrated macrophage enrichment in RPL decidua43,44 predominantly exhibiting an M1 phenotype that suppresses trophoblast epithelial‒mesenchymal transition (EMT) and invasion via the 146b‒5p‒TRAF6 axis45. Whereas M2 macrophages promote placental vascular development through angiogenic factors46 their depletion in RPL exacerbates inflammation and impairs immune tolerance44,47. Notably, CFHR1 expression was positively correlated with macrophage infiltration (r = 0.64, p < 0.01), suggesting its regulatory role in macrophage polarization. Single-gene enrichment analysis revealed upregulated NOD-like receptor signaling pathways in the high CFHR1 expression group (Fig. 3E). Previous studies have indicated that elevated NOD1 expression is significantly associated with increased apoptosis and a reduced invasive capacity of DSCs, as well as the modulation of inflammatory factors such as monocyte chemoattractant protein-1 (MCP-1) and interleukin-1β (IL-1β)48. Research by Zhang et al. further confirmed that the activation of NOD-like receptors drives macrophage polarization toward the M1 phenotype49 highlighting the critical involvement of CFHR1 in immune regulation and its potential role in RPL pathogenesis. Additionally, γδ T cells, key mediators of innate and adaptive immunity50 exhibit altered subset ratios in RPL decidua, with elevated Vγ9Vδ2 cells linked to unexplained miscarriage51,52. Future studies should investigate CFHR1–macrophage crosstalk and γδ T-cell subset dynamics to elucidate their combined contributions to RPL pathogenesis.
Limitations and future directions
This study provides mechanistic insights into the role of CFHR1 in RPL; however, several limitations warrant attention. First, the small clinical cohort (n = 10) and limited technical replicates in the cellular assays may reduce the statistical power, necessitating validation in larger cohorts. Second, the regulatory interplay between CFHR1 and other complement regulators (e.g., factor H) remains unclear, warranting mechanistic studies using coimmunoprecipitation (co-IP). Third, the CFHR1-based nomogram requires prospective validation against established clinical predictors.
Future research will prioritize the following directions: (1) investigating CFHR1-macrophage crosstalk by establishing coculture systems of decidual stromal cells and macrophages, coupled with single-cell RNA sequencing (scRNA-seq) to dynamically map CFHR1-driven polarization of M1/M2 phenotypic markers; and (2) validating therapeutic strategies targeting CFHR1 in genetically engineered or antibody-induced RPL animal models, such as evaluating complement inhibitors or small-molecule antagonists of complement receptors. These efforts aim to bridge mechanistic discoveries with clinical interventions, advancing precision therapeutics for RPL.
Conclusion
This study identifies CFHR1 as a pivotal biomarker in RPL, driving complement/coagulation dysregulation and impairing endometrial decidualization. Transcriptomic and experimental analyses revealed that its overexpression in RPL decidua, was correlated with aberrant immune infiltration. These findings reveal that CFHR1 is a multifunctional mediator of RPL pathogenesis, offering novel mechanistic insights and therapeutic targets for clinical intervention.
Data availability
The datasets supporting the conclusions of this article are available in the Gene Expression Omnibus (GEO) database (https://www.ncbi.nlm.nih.gov/geo), including accession numbers GSE113790, GSE161969, and GSE178535. The R scripts used for data analysis are available from the corresponding author upon reasonable request.
References
Bender Atik, R. et al. ESHRE guideline: recurrent pregnancy loss. Hum. Reprod. Open 2018, hoy004. https://doi.org/10.1093/hropen/hoy004 (2018).
Quenby, S. et al. Miscarriage matters: The epidemiological, physical, psychological, and economic costs of early pregnancy loss. Lancet 397, 1658–1667. https://doi.org/10.1016/S0140-6736(21)00682-6 (2021).
Dimitriadis, E., Menkhorst, E., Saito, S., Kutteh, W. H. & Brosens, J. J. Recurrent pregnancy loss. Nat. Rev. Dis. Prim. 6, 98. https://doi.org/10.1038/s41572-020-00228-z (2020).
Davidson, L. M. & Coward, K. Molecular mechanisms of membrane interaction at implantation. 108, 19–32. https://doi.org/10.1002/bdrc.21122 (2016).
Sang, Y., Li, Y., Xu, L., Li, D. & Du, M. Regulatory mechanisms of endometriosis decriminalization and pregnancy-related diseases.52, 105–115 https://doi.org/10.1093/abbs/gmz146 (2019).
Ng, S. W. et al. Endometrial decidualization: the primary driver of pregnancy health. Int. J. Mol. Sci. 21 https://doi.org/10.3390/ijms21114092 (2020).
Tesi, N., van der Lee, S., Hulsman, M., Holstege, H. & Reinders, M. Bioinformatics strategies for the analysis and integration of large-scale multiomics data. J.Gerontol.: Ser. A 78, 659–662. https://doi.org/10.1093/gerona/glad005%(2023).
Yan, S., Xiong, F., Xin, Y., Zhou, Z. & Liu, W. Optimizing evaluation of endometrial receptivity in recurrent pregnancy loss: A preliminary investigation integrating radiomics from multimodal ultrasound via machine learning. Front. Endocrinol. 15, 1380829. https://doi.org/10.3389/fendo.2024.1380829 (2024).
Luo, Y. & Zhou, Y. Identification of novel biomarkers and immune infiltration features of recurrent pregnancy loss by machine learning. Sci. Rep. 13, 10751. https://doi.org/10.1038/s41598-023-38046-4 (2023).
Yu, M. et al. Integrated analysis of DNA methylome and transcriptome identified CREB5 as a novel risk gene contributing to recurrent pregnancy loss. EBioMedicine 35, 334–344. https://doi.org/10.1016/j.ebiom.2018.07.042 (2018).
Li, Y. et al. RNA sequencing of decidua reveals differentially expressed genes in recurrent pregnancy loss. Reprod. Sci. 28, 2261–2269. https://doi.org/10.1007/s43032-021-00482-w (2021).
Yu, L. et al. Activated γδ T cells with higher CD107a expression and inflammatory potential during early pregnancy in patients with recurrent spontaneous abortion. Front. Immunol. 12, 724662. https://doi.org/10.3389/fimmu.2021.724662 (2021).
Ritchie, M. E. et al. limma powers differential expression analyses for RNA-sequencing and microarray studies. Nucleic acids research 43, e47. https://doi.org/10.1093/nar/gkv007 (2015).
Langfelder, P. & Horvath, S. WGCNA: an R package for weighted correlation network analysis. BMC Bioinform. 9 https://doi.org/10.1186/1471-2105-9-559 (2008).
Frost, H. R. & Amos, C. I. Gene set selection via LASSO penalized regression (SLPR). Nucleic Acids Res. 45, e114. https://doi.org/10.1093/nar/gkx291 (2017).
Mi, X., Zou, B., Zou, F. & Hu, J. Permutation-based identification of important biomarkers for complex diseases via machine learning models. Nat. Commun. 12, 3008. https://doi.org/10.1038/s41467-021-22756-2 (2021).
Kursa, M. B. Robustness of random Forest-based gene selection methods. BMC Bioinform. 15 https://doi.org/10.1186/1471-2105-15-8 (2014).
Robin, X. et al. pROC: an open-source package for R and S + to analyze and compare ROC curves. BMC Bioinform. 12, 77. https://doi.org/10.1186/1471-2105-12-77 (2011).
Zhai, J., Ma, L., Chang, Z. & Yu, T. Increased expression of prokineticin 2 and its receptor in endometrium of recurrent implantation failure patients decreased the expression of MMP9 important for decidualization. Reprod. Biol. Endocrinol.: RB&E 20(76). https://doi.org/10.1186/s12958-022-00947-w (2022).
Deng, T., Liao, X. & Zhu, S. Recent advances in treatment of recurrent spontaneous abortion. Obstet. Gynecol. Surv. 77, 355–366. https://doi.org/10.1097/ogx.0000000000001033 (2022).
Coomarasamy, A. et al. Recurrent miscarriage: evidence to accelerate action. Lancet 397, 1675–1682. https://doi.org/10.1016/S0140-6736(21)00681-4 (2021).
Bulla, R., Bossi, F. & Tedesco, F. The complement system at the embryo implantation site: Friend or foe? Front. Immunol. 3 https://doi.org/10.3389/fimmu.2012.00055 (2012).
Tran, V. et al. The angiopoietin-Tie2 axis contributes to placental vascular disruption and adverse birth outcomes in malaria in pregnancy. EBioMedicine 73, 103683. https://doi.org/10.1016/j.ebiom.2021.103683 (2021).
Conroy, A. L. et al. Complement activation and the resulting placental vascular insufficiency drives fetal growth restriction associated with placental malaria. Cell. Host Microbe. 13, 215–226. https://doi.org/10.1016/j.chom.2013.01.010 (2013).
Girardi, G., Bulla, R., Salmon, J. E. & Tedesco, F. The complement system in the pathophysiology of pregnancy. Mol. Immunol. 43, 68–77. https://doi.org/10.1016/j.molimm.2005.06.017 (2006).
Mor, G. & Cardenas, I. The immune system in pregnancy: A unique complexity. Am. J. Reprod. Immunol. (New York N Y : 1989). 63, 425–433. https://doi.org/10.1111/j.1600-0897.2010.00836.x (2010).
Reichhardt, M. P. et al. Complement in human pre-implantation embryos: Attack and defense. Front. Immunol. 10, 2234. https://doi.org/10.3389/fimmu.2019.02234 (2019).
Gurung, S. et al. The proteomes of endometrial stromal cell-derived extracellular vesicles following a decidualizing stimulus define the cells’ potential for decidualization success. Mol. Hum. Reprod. 27 https://doi.org/10.1093/molehr/gaab057 (2021).
Agostinis, C. et al. Immunological basis of the endometriosis: the complement system as a potential therapeutic target. Front. Immunol. 11 https://doi.org/10.3389/fimmu.2020.599117 (2020).
Pierik, E. et al. Dysregulation of complement activation and placental dysfunction: A potential target to treat preeclampsia?? Front. Immunol. 10 https://doi.org/10.3389/fimmu.2019.03098 (2019).
Zhao, L. et al. Alterations in complement and coagulation pathways of human placentae subjected to in vitro fertilization and embryo transfer in the first trimester. Medicine 98, e17031. https://doi.org/10.1097/md.0000000000017031 (2019).
Li, X., Zong, J. & Si, S. Complement factor H related protein 1 and immune inflammatory disorders. Mol. Immunol. 145, 43–49. https://doi.org/10.1016/j.molimm.2022.03.117 (2022).
De Amorim, S. Eculizumab in pregnancy-associated atypical hemolytic uremic syndrome: insights for optimizing management. J. Nephrol. 28, 641–645. https://doi.org/10.1007/s40620-015-0173-5 (2015).
Vaught, A. J. et al. Germline mutations in the alternative pathway of complement predispose to HELLP syndrome. JCI Insight 3 https://doi.org/10.1172/jci.insight.99128 (2018).
Sun, X. et al. Decreased histidine-rich glycoprotein and increased complement C4-B protein levels in follicular fluid predict the IVF outcomes of recurrent spontaneous abortion. Clin. Proteomics. 19, 47. https://doi.org/10.1186/s12014-022-09383-9 (2022).
Krog, M. C. et al. Angiogenic factors and the lectin pathway of complement in women with secondary recurrent pregnancy loss. J. Reprod. Immunol. 163, 104221. https://doi.org/10.1016/j.jri.2024.104221 (2024).
Pillai, R. N., Konje, J. C., Tincello, D. G. & Potdar, N. Role of serum biomarkers in the prediction of outcome in women with threatened miscarriage: A systematic review and diagnostic accuracy meta-analysis. Hum. Reprod. Update 22, 228–239. https://doi.org/10.1093/humupd/dmv054% (2015).
Kuspanova, M. et al. Biochemical markers for prediction of the first half pregnancy losses: A review. Revista brasileira de ginecologia e obstetricia : revista da Federacao Brasileira das Sociedades de Ginecologia e Obstetricia 46 https://doi.org/10.61622/rbgo/2024rbgo72 (2024).
Burwick, R. M. & Feinberg, B. B. Complement activation and regulation in preeclampsia and hemolysis, elevated liver enzymes, and low platelet count syndrome. Am. J. Obstet. Gynecol. 226, S1059–S1070. https://doi.org/10.1016/j.ajog.2020.09.038 (2022).
Jiang, F. et al. The role of low molecular weight heparin on recurrent pregnancy loss: A systematic review and meta-analysis. Taiwan. J. Obstet. Gynecol. 60, 1–8. https://doi.org/10.1016/j.tjog.2020.11.001 (2021).
Weng, J., Couture, C. & Girard, S. Innate and adaptive immune systems in physiological and pathological pregnancy. 12, 402 (2023).
Vomstein, K. et al. Immunological risk factors in recurrent pregnancy loss: Guidelines versus current state of the art. 10, 869 (2021).
Wei, C. et al. Identification and verification of diagnostic biomarkers in recurrent pregnancy loss via machine learning algorithm and WGCNA. 14. https://doi.org/10.3389/fimmu.2023.1241816 (2023).
Tsao, F. Y., Wu, M. Y., Chang, Y. L., Wu, C. T. & Ho, H. N. M1 macrophages decrease in the deciduae from normal pregnancies but not from spontaneous abortions or unexplained recurrent spontaneous abortions. J. Formos. Med. Assoc. 117, 204–211. https://doi.org/10.1016/j.jfma.2017.03.011 (2018).
Ding, J. et al. Extracellular vesicles derived from M1 macrophages deliver miR-146a-5p and miR-146b-5p to suppress trophoblast migration and invasion by targeting TRAF6 in recurrent spontaneous abortion. Theranostics 11, 5813–5830. https://doi.org/10.7150/thno.58731 (2021).
Zhao, Q. Y. et al. Decidual macrophages in recurrent spontaneous abortion. Front. Immunol. 13. https://doi.org/10.3389/fimmu.2022.994888 (2022).
Sun, F., Wang, S. & Du, M. Functional regulation of decidual macrophages during pregnancy. J. Reprod. Immunol. 143, 103264. https://doi.org/10.1016/j.jri.2020.103264 (2021).
Zhang, Y. et al. NOD1 modulates decidual stromal cell function to maintain pregnancy in the early trimester. Cell BIochem. Funct. 37, 464–473. https://doi.org/10.1002/cbf.3417 (2019).
Zhang, J. et al. NLRP3 inflammasome mediates M1 macrophage polarization and IL-1β production in inflammatory root resorption. J. Clin. Periodontol. 47, 451–460. https://doi.org/10.1111/jcpe.13258 (2020).
Xu, Q. H. et al. Roles of γδT cells in pregnancy and pregnancy-related complications. Am. J. Reprod. Immunol. 86, e13487. https://doi.org/10.1111/aji.13487 (2021).
Huang, C., Zeng, Y. & Tu, W. The role of γδ-T cells during human pregnancy. Am. J. Reprod. Immunol. 78, e12713 https://doi.org/10.1111/aji.12713 (2017).
Cai, D., Tang, Y. & Yao, X. Changes of γδT cell subtypes during pregnancy and their influences in spontaneous abortion. J. Reprod. Immunol. 131, 57–62. https://doi.org/10.1016/j.jri.2019.01.003 (2019).
Acknowledgements
We would like to express our gratitude to Professor Ping Zhang from the Family Planning Clinic for her assistance in the collection of tissue specimens. We extend our thanks to the laboratory of the Prenatal Diagnosis Center for providing us with the necessary experimental equipment. We are also grateful to Nurse Lili Lu for her assistance in specimen storage and management. Special thanks go to technicians Zhuangzhuang Kang and Shumin Zhu for their guidance during the experiments and their quality control of the data.
Author information
Authors and Affiliations
Contributions
H.D. conceived the project, designed the research framework, performed data collation and analysis, and drafted the initial manuscript and its revisions. Y.J.G. and Y.G. conducted the experimental procedures in the initial draft and executed the cell experiments in the revised manuscript. Y.C. conducted the literature review, assisted in data organization, and contributed to the immunohistochemistry experiments in the revised manuscript. R.L. was responsible for participant recruitment and management. C.W. ensured quality control during the experimental processes. Y.Q.G. formulated supplementary experimental protocols and conducted quality control for the final revised manuscript.
Corresponding author
Ethics declarations
Competing interests
The authors declare no competing interests.
Additional information
Publisher’s note
Springer Nature remains neutral with regard to jurisdictional claims in published maps and institutional affiliations.
Electronic supplementary material
Below is the link to the electronic supplementary material.
Rights and permissions
Open Access This article is licensed under a Creative Commons Attribution-NonCommercial-NoDerivatives 4.0 International License, which permits any non-commercial use, sharing, distribution and reproduction in any medium or format, as long as you give appropriate credit to the original author(s) and the source, provide a link to the Creative Commons licence, and indicate if you modified the licensed material. You do not have permission under this licence to share adapted material derived from this article or parts of it. The images or other third party material in this article are included in the article’s Creative Commons licence, unless indicated otherwise in a credit line to the material. If material is not included in the article’s Creative Commons licence and your intended use is not permitted by statutory regulation or exceeds the permitted use, you will need to obtain permission directly from the copyright holder. To view a copy of this licence, visit http://creativecommons.org/licenses/by-nc-nd/4.0/.
About this article
Cite this article
Ding, H., Gao, Y., Gao, Y. et al. Exploring novel molecular mechanisms underlying recurrent pregnancy loss in decidual tissues. Sci Rep 15, 25460 (2025). https://doi.org/10.1038/s41598-025-10604-y
Received:
Accepted:
Published:
Version of record:
DOI: https://doi.org/10.1038/s41598-025-10604-y









