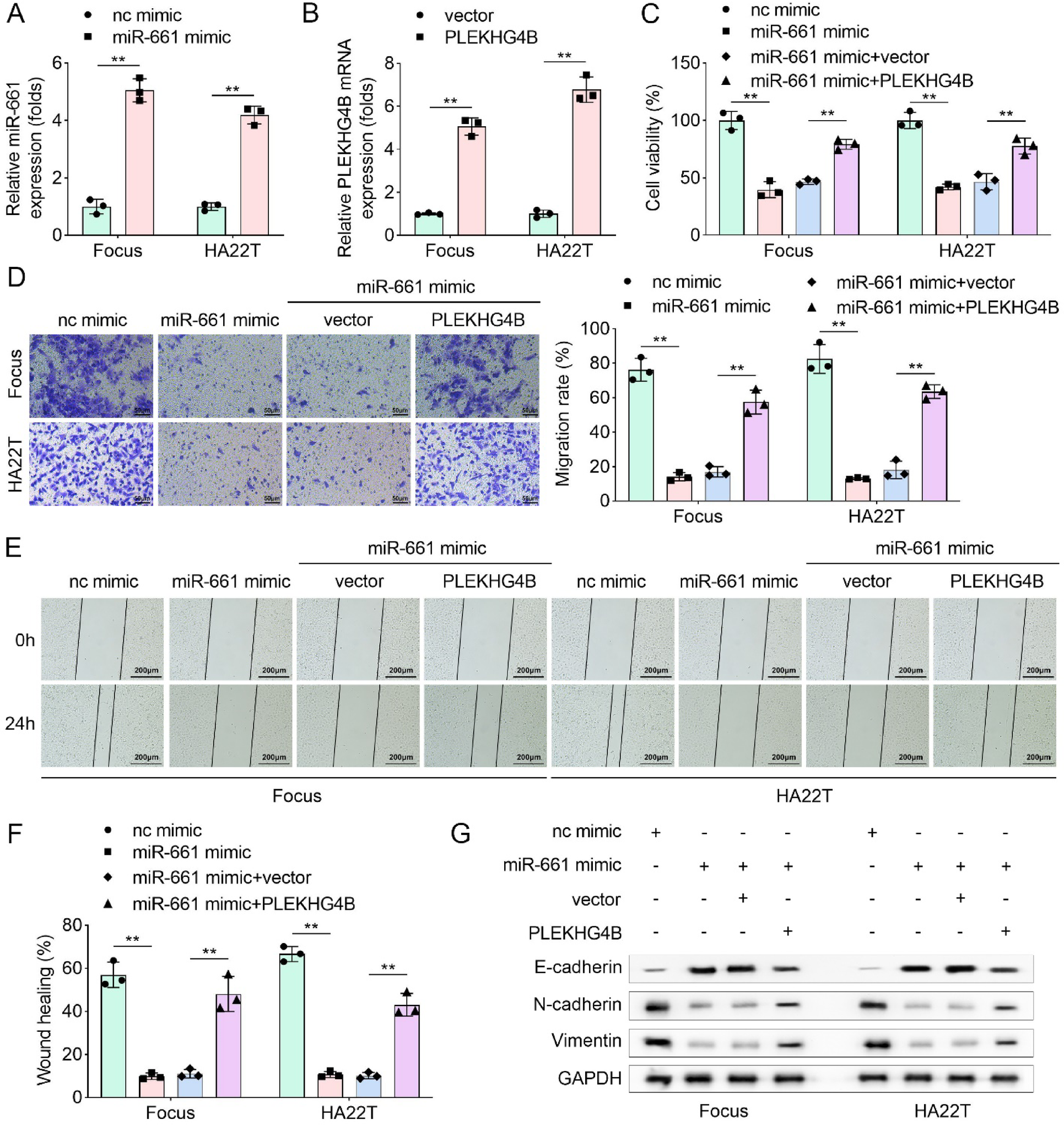
Fig. 6

miR-661 targets PLEKHG4B to regulate cell migration and EMT. (A) miR-661 expression in mimic and nc mimic transfected cells. (B) PLEKHG4B expression in HCC cells after PLEKHG4B overexpression vector and empty vector transfection. (C) Cell viability was measured using CCK-8. (D) Transwell assay and (E, F) wound healing assay were carried out to determine cell migration. Scale bar for Transwell assay = 50 μm. Scale bar for wound healing assay = 200 μm. (G) Protein levels of EMT markers (E-cadherin, N-cadherin, and Vimentin) were examined by western blotting. Original bands are presented in supplementary Fig. 6. **P < 0.01.