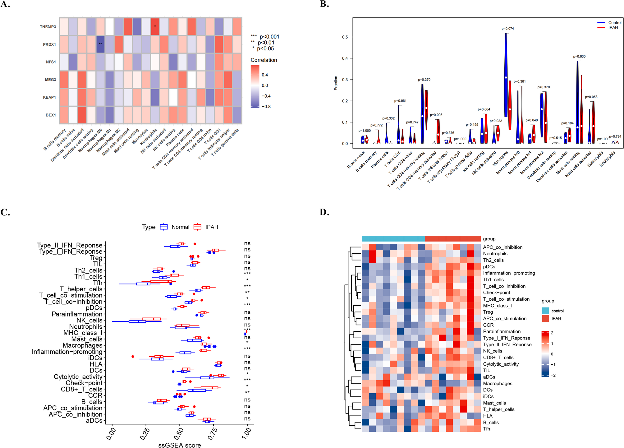
Fig. 5

Immune microenvironment analysis: A. Pearson’s correlation analysis showing positive correlation between neutrophils and TNFAIP3 and negative correlation between macrophages M0 and PRDX1. B. The CIBERSORT algorithm was employed to investigate the differences in the immune microenvironment between IPAH and normal controls. C. ssGSEA was used to calculate the difference in immune cell infiltration between the IPAH and normal control groups. D. Heatmap showing the differences in immune cell infiltration.