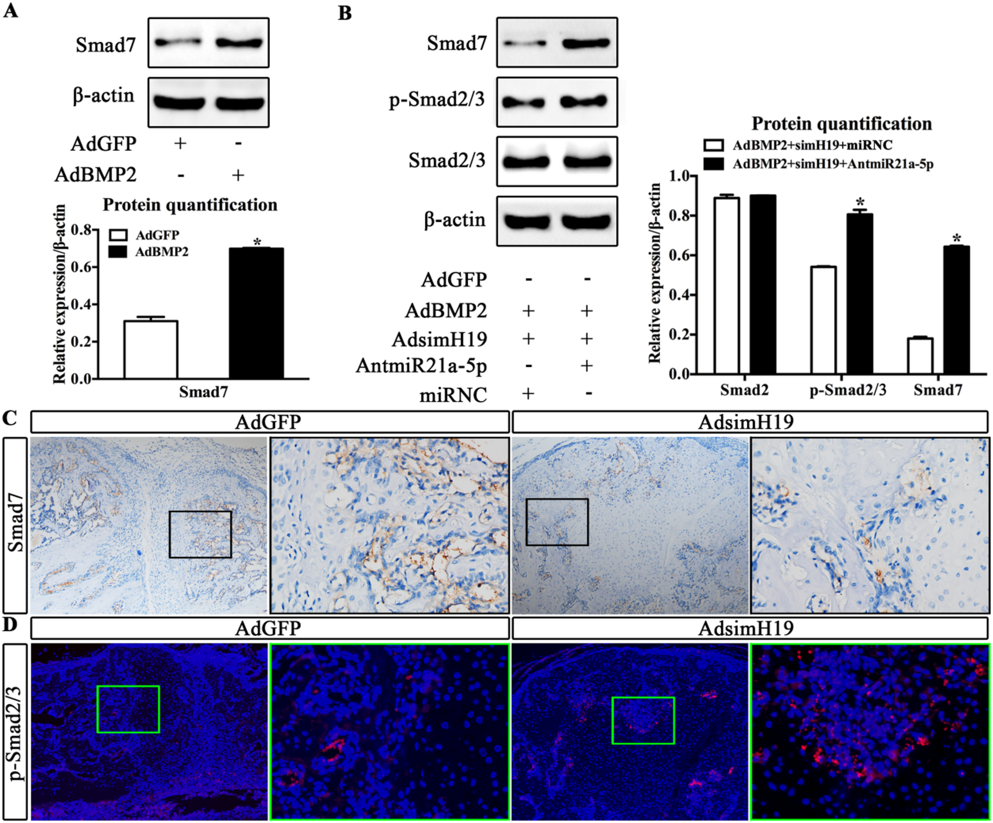
Fig. 6

Silencing of H19 resulted in increased miR-21a-5p, decreased smad7 expression, and increased smad2/3 phosphorylation. (A) BMP2 induced increased expression of smad7 protein. Blot of smad7 expression was performed on day 7 after transfection of AdBMP2 into mouse chondrocytes. Using beta-actin as a control, the relative protein expression was analyzed by Image Lab software. Compared with the AdGFP group, “*” indicates p < 0.05. Each assay was triplicate and/or performed in at three separate experiments; Representative results are shown. Full-length/ uncropped gels and blots were included in a Supplementary Information file. (B) Decreased miR-21a-5p increases the phosphorylation of smad2/3. On the 7th day after transfection of AdBMP2+simH19 + miRNC, AdBMP2+simH19+AntmiR-21a-5p, the expression of smad7, p-smad2/3 and samd2/3 were imprinted. Using beta-actin as a control, the relative protein expression was analyzed by Image Lab software. Compared with AdBMP2+simH19 + miRNC group, “*” indicates p < 0.05. Each assay was triplicate and/or performed in at three separate experiments; Representative results are shown. Full-length/ uncropped gels and blots were included in a Supplementary Information file. (C) silencing H19 leads to decreased smad7 expression. The expression of smad7 in the callus transfected with AdGFP and AdsimH19 was detected by immunohistochemistry. Compared with the AdGFP group, the expression of smad7 (brown) in the AdsimH19 group was significantly reduced. (D) silencing H19 promotes smad2/3 phosphorylation. The expression of p-smad2/3 in callus transfected with AdGFP and AdsimH19 was detected by immunofluorescence. Compared with AdGFP group, the expression of p-smad2/3 (red) in AdsimH19 group was significantly increased.