Abstract
Prostate cancer is one of the most common malignant tumors occurring in the male reproductive system. Androgen deprivation therapy (ADT) is the primary treatment for prostate cancer. However, approximately 10–20% of advanced prostate cancer patients progress to castration-resistant prostate cancer (CRPC) within five years, posing a significant challenge to treatment. There is an urgent need to explore the causes and mechanisms of prostate cancer progression, and to identify new therapeutic targets and predictive markers. Utilize RNA-seq to screen for differentially expressed genes and alternative splicing events between androgen-sensitive prostate cancer cells and castration-resistant prostate cancer cells. Perform bioinformatics analysis on the differentially expressed genes. The expression levels of these genes were confirmed by real-time quantitative PCR (RT-qPCR); alternative splicing events related to castration resistance were verified through RT-PCR. The impact of the S100A6 gene on the proliferation and growth capabilities of PC3 and DU145 cells was analyzed using CCK8, colony formation, and EdU assays. Cell migration was assessed using a wound healing assay. The RNA-seq analysis results showed that there were 4,830 differentially expressed genes in non-hormone-sensitive prostate cancer. GO enrichment analysis of these differentially expressed genes revealed significant enrichment in tumor-related signaling pathways such as regulation of cell cycle process, cell division, and regulation of cell projection organization. Further RT-qPCR detection results indicated that the mRNA expression of four genes, including S100A6, was upregulated, consistent with the transcriptome sequencing results. Downregulation of S100A6 expression significantly inhibited the proliferation and migration of non-hormone-dependent prostate cancer. In this study, we also identified many splicing alterations in cancer-related genes, with castration resistance-induced alternative splicing events closely related to the interaction networks of regulation of cell cycle process, cell division, and regulation of cell projection organization. Our research findings suggest that S100A6 may serve as a molecular marker or therapeutic target associated with castration resistance in prostate cancer, providing new insights into the molecular basis of this disease.
Similar content being viewed by others
Introduction
Prostate cancer is an epithelial malignancy that occurs in the male reproductive system, with its incidence and mortality rates on the rise, posing a challenge to men’s health worldwide1. Age is the primary risk factor for prostate cancer, especially in men over 50 years old. A family history of the disease also constitutes a significant risk factor; particularly, the presence of prostate cancer in first-degree relatives markedly increases an individual’s risk of developing the condition2. Unhealthy lifestyles, such as smoking and obesity, are associated with the progression of prostate cancer, potentially promoting cancer through chronic inflammation and hormonal imbalances. Clinically, there are notable individual differences in symptoms and prognosis among prostate cancer patients. While most tumors grow slowly, leading to favorable prognoses for patients, some patients experience recurrence or metastasis even after standardized diagnosis and treatment. The survival and prognosis for these patients are considerably less optimistic3.
Treatment methods for prostate cancer include surgery, endocrine therapy (castration therapy), radiotherapy, and chemotherapy. Early-stage prostate cancer can be treated with surgery and radiotherapy, while advanced or metastatic prostate cancer typically involves endocrine therapy and chemotherapy. Androgen deprivation therapy (ADT) is the standard treatment for metastatic prostate cancer. Although ADT is initially effective in treating metastatic prostate cancer, luminal epithelial cells may undergo redifferentiation or transdifferentiation, leading to resistance against this treatment4. Castration resistance refers to measurable disease progression observed at castrate levels. Once prostate cancer progresses to the castration-resistant stage, treatment options become extremely limited, and the prognosis is poor. Given the uncertainty of disease progression under existing treatments, prostate cancer management remains one of the more controversial areas in treatment5. This also makes exploring the etiology and pathogenesis behind castration resistance in prostate cancer, as well as predicting disease progression and optimizing treatment regimens, a current hotspot and critical focus of research.
Transcriptome sequencing (RNA-Seq, RNA sequencing) is a technology that uses high-throughput sequencing to sequence all transcription products (including mRNA, non-coding RNA, etc.) within an organism. RNA-Seq enables the quantitative detection of gene expression, discovery of new transcripts, analysis of gene structural variations, and identification of gene expression regulatory networks, making it an essential tool for uncovering gene functions and regulatory mechanisms. By analyzing the transcriptional differences and splicing alterations in human prostate cancer cells through whole-genome or transcriptome sequencing, we can delve deeper into the mechanisms behind castration resistance in prostate cancer6. Recently, more and more tumor sequencing studies have screened for key genes affecting disease development and progression, providing potential avenues for the diagnosis and treatment of castration-resistant prostate cancer.
S100A6 functions as a calcium sensor and modulator, contributing to intracellular calcium signaling. Its role in tumorigenesis is well-established. It has been reported that S100A6 expression is absent in LNCaP, LNCaP-LN3, and LNCaP-Pro5 cell lines but present in Du145, PC3, PC-3 M, and PC-3 M-LN4 cell lines7. Furthermore, analysis of single-cell and bulk RNA-sequencing datasets reveals that S100A6 exhibits an expression profile comparable to S100A9, a recognized marker of basal-like KRT7 + prostate cancer8.
Alternative RNA splicing refers to the process by which different splicing methods of a single pre-mRNA can produce various mature mRNAs, which are subsequently translated into proteins with distinct functions9. Alternative splicing plays a crucial role in the regulation of mRNA and protein diversity. Notably, the process of RNA splicing is tightly regulated during different developmental stages across various tissues10,11. Aberrations in alternative splicing can often lead to the onset of numerous diseases, including cancers.
Despite recent identification of alternative splicing as a critical hallmark of prostate cancer aggressiveness12, the mechanisms by which it contributes to therapeutic resistance and progression of aggressive prostate cancer remain incompletely understood. Notably, several key AS events have been identified as pivotal determinants in the development of castration-resistant prostate cancer (CRPC). A prime example is the emergence of androgen receptor (AR) splice variants during androgen deprivation therapy (ADT), which lack the AR ligand-binding domain essential for ADT efficacy, thereby leading to treatment failure13,14. Additionally, AS of the REST gene mediated by spliceosome component SRRM4 promotes the neuroendocrine differentiation of CRPC cells and the progression of NEPC15,16,17. Recent multi-omics analyses of clinical prostate cancer specimens have begun to elucidate the landscape of AS events, revealing that numerous gene isoforms may influence disease progression by regulating various dimensions of prostate cancer biology18,19.
This study employs transcriptome sequencing to identify differentially expressed genes and changes in splicing events between androgen-sensitive and insensitive prostate cancer cells. From a holistic perspective, this approach aims to more comprehensively and efficiently discover potential genes related to castration resistance. Furthermore, our validation shows that the expression of the S100A6 protein may be closely associated with poor prognosis and tumor development in castration-resistant prostate cancer. Therefore, S100A6 is considered a potential biomarker for tumor diagnosis and prognosis as well as a therapeutic target.
Methods
Celllines and cell culture
The human prostate cancer cell lines LNCaP, PC3, and DU145 were purchased from American Type Culture Collection (ATCC). and the cell culture was performed according to the protocols provided by ATCC. RPMI 1640 (Gibco) supplemented with 10% fetal bovine serum (Gibco) for LNCaP cells, EMEM (Gibco) supplemented with 10% fetal bovine serum (Gibco) for DU145 cells and F-12 K (Gibco) supplemented with 10% fetal bovine serum (Gibco) for PC3cells. The cells are continuously propagated in a humidified incubator at 37 °C with 5% CO2. Routine mycoplasma testing is conducted, and all experiments use cells that are free from mycoplasma contamination.
RNA-sequencing analysis
LNCaP, PC3, and DU145 cells were cultured to an appropriate density and then total RNA was extracted using TRIzol reagent (Ambion). RNA-Seq was performed by Novogene, with two replicates for each group. We used Metascape to conduct Gene Ontology (GO) analysis to identify pathways enriched with differentially expressed genes. Using protein-protein interaction data from the STRING database, we analyzed the functional roles and interaction networks of genes associated with castration resistance in prostate cancer.
Analysis of differential expression events
We first performed statistical analysis to identify commonly shared differentially expressed genes/events in LNCaP cells compared to both CPRPC-derived cell lines. Subsequently, using these differential analysis results, volcano plots were generated using the ggplot2 package. The commonly shared differentially expressed events were subjected to Gene Ontology (GO) enrichment analysis using Metascape (https://metascape.org). Protein-protein interaction (PPI) networks for key pathway genes identified through GO enrichment were constructed using STRING (https://string-db.org).
Analysis of alternative splicing events
We performed statistical analysis on sequencing data with p-values < 0.05 to generate quantitative profiles of splicing event proportions and Percent Spliced In (PSI) values. Subsequent analysis focused specifically on exon skipping events. Genes associated with enriched exon skipping events underwent Gene Ontology (GO) analysis using Metascape (https://metascape.org). Protein-protein interaction networks for key pathway genes identified through GO enrichment were constructed using STRING (https://string-db.org).
RT-PCR and real-time quantitative PCR
Total RNA was extracted from LNCaP, PC3, and DU145 cells using TRIzol reagent (Ambion). The Vazyme RT kit (catalog number RT101-01) was used for reverse transcription. Total RNA extracts (1 µg) were treated with gDNA Clean Reagent at 42 °C for 2 min and then reverse transcribed using reverse transcription reaction solution at 37 °C for 15 min. PCR amplification was performed using cDNA (500 ng) as the template. RT-PCR products were separated on a 2% gel. The quantity of each splice isoform was measured by comparing the integrated optical density of detected bands using ImageJ software. Real-time quantitative PCR was conducted using MonAmp™ ChemoHS qPCR Mix (Monad), and gene expression normalized to GAPDH was calculated using the 2 − ΔΔCT method. The primers used are listed in Supplementary Table S1.
Lentivirus production
To obtain stable cell lines with reduced S100A6 expression in PC3 and DU145 cells, we used lentiviral vectors. The experimental procedure strictly followed the method recommended by Lipofectamine guidelines. PLKO1-S100A6-sh plasmids (with PLKO1 empty vector as a control) along with PAX2 and PMD2G plasmids were transfected into 293 T cells for 72 h. Subsequently, the supernatant containing the virus was collected after centrifugation to remove cellular debris.
Construction of S100A6 knockdown cell lines
To stably knock down S100A6 in PC3 and DU145 cells, we prepared lentivirus using PLKO1-S100A6-sh plasmids and PLKO1 empty vectors. After infecting PC3 and DU145 cells with the virus, selective growth was carried out in the presence of 2 µg/ml puromycin for 5 days. Surviving cells, which now stably expressed the gene knockdown, were continuously propagated in a humidified incubator at 37 °C with 5% CO2, in medium supplemented with 1 µg/ml puromycin. Before proceeding to further analysis, stable knockdown in all generated cell lines was verified by real-time quantitative PCR.
Cell proliferation assay
Cell proliferation was assessed using the CCK-8 method. Initially, an appropriate amount of cells (PC3: 1000 cells/well; DU145: 1000 cells/well) were counted and seeded into a 96-well plate, followed by incubation in a CO2 incubator at 37 °C for 1, 3, 5, and 7 days. Then, 10 µl of CCK-8 solution (APExBIO) was added to the culture medium, and the plates were incubated for 2 h. Absorbance was measured at 450 nm using an ELISA reader (DNM-9602, Perlong), and dose-response curves were plotted using GraphPad Prism 8.
Colony formation assay
An appropriate amount of cells (PC3: 1000 cells/dish; DU145: 1000 cells/dish) were seeded in culture dishes (6 cm) and incubated in a 37 °C incubator for 10–15 days. The culture medium was replaced every five days. Afterward, the cell colonies were fixed with formaldehyde for 15 min and stained with 0.1% crystal violet for 20 min. Images of the cell colonies were captured using a Tanon gel imaging system and quantified using ImageJ.
Wound healing assay
We utilized a wound healing assay to evaluate the migration ability of cells. PC3 and DU145 cells with stable knockdown of S100A6 (PC3: 1.5 × 10^6 cells/well; DU145: 1.5 × 10^6 cells/well) were seeded in 6-well plates and incubated in a 37 °C incubator. A line of uniform width was drawn at the bottom of each well using the tip of a sterilized pipette. The cells were then cultured in fresh serum-free medium at 37 °C for 24 h. Images were captured at 0 h and 24 h post-wounding. All experiments were repeated three times.
EdU assay
PC3 and DU145 cells with stable knockdown of S100A6 were seeded in a 96-well plate and incubated in a 37 °C incubator for 30 h. The cells were then treated with 50 µM EdU reagent for 2 h. Following this, the cells were processed according to the manufacturer’s protocol for the Cell-Light EdU Apollo488 In Vitro Kit (RiboBio). The cells were visualized and imaged using a Leica microscope (Leica DMi8, Germany).
Statistical analysis and software
The experiments were performed in three independent biological replicates. All experimental data were statistically analyzed using GraphPad Prism software (version 8). Data are presented as means ± standard deviation (SD). A P-value < 0.05 was considered statistically significant. Image processing was performed using ImageJ software (Version v1.50i; available at: https://imagej.net/ij).
Results
Systematic analysis of gene expression changes induced by castration resistance in prostate Cancer
To systematically analyze the relationship between castration resistance in prostate cancer and gene expression levels, we selected androgen-sensitive prostate cancer cells (LNCaP) and compared them with androgen-insensitive prostate cancer cells (PC3 and DU145) using high-throughput RNA sequencing (RNA-seq). We identified 4,830 differentially expressed genes (1.5-fold change, adjusted P < 0.05) between the two groups (Fig. 1A and B). According to GO analysis, these genes associated with castration resistance in prostate cancer are enriched in cancer-related pathways, including Epithelial cell differentiation, Blood vessel development, Tissue morphogenesis Morphogenesis of an epithelium, Cell morphogenesis Enzyme-linked receptor protein signaling pathway, Regulation of MAPK cascade, Cellular response to lipid, Lipid transport, and Regulation of stem cell proliferation (Fig. 1C).
Additionally, STRING analysis showed that most genes related to castration resistance in prostate cancer are involved in interaction networks associated with Epithelial cell differentiation, Blood vessel development, Tissue morphogenesis Morphogenesis of an epithelium (Fig. 1D).
Systematic Analysis of Gene Expression Changes Induced by Castration Resistance in Prostate Cancer. (A) Venn diagram showing the common differentially expressed genes between the two groups (LNCAP vs. DU145 and LNCAP vs. PC3) (B) Volcano plot of differentially expressed genes between LNCAP and PC3/DU145 cells. (C) GO analysis of gene expression events. Fisher’s exact P‑values were plotted for each category. (D) The functional association networks of genes related to CRPC were analyzed using the STRING database, with subgroups distinguished based on their respective functions.
The expression of S100A6 and other genes was altered in CRPC cells
Subsequently, we used real-time quantitative PCR (RT-qPCR) to validate the expression differences of a subset of genes which we are interested in. (Fig. 2A-G). Among these genes, S100A6, FST, ANXA2, and IGFBP4 were significantly upregulated in hormone-insensitive prostate cancer cell lines. Specifically, S100A6 and FST are involved in Epithelial cell differentiation, while ANXA2 and IGFBP4 play roles in Blood vessel development.
Using the CTPC dataset, we performed further validation on several genes identified through sequencing screening. The results revealed that genes such as IGFBP4, KRT81, S100A6, and ANXA2 exhibited high expression in AR-negative CRPC-derived prostate cancer cell lines, consistent with our sequencing findings. Conversely, KLK3 and SPON2 showed low expression in these AR-negative CRPC-derived prostate cancer cell lines (Supplementary Fig. 1A-F).
The expression of S100A6 and other genes was altered in CRPC cells. (A‑G) The changes in expression levels of (A) IGFBP4, (B) KRT81, (C) KLK3, (D) FST, (E) S100A6, (F) SPON2, (G) ANXA2 confirmed via reverse transcription‑quantitative PCR. The mean ± SD of the relative fold changes obtained from triplicate experiments were plotted, and P‑values were calculated using an unpaired Student’s t‑test.
Changes in S100A6 expression are involved in the growth Inhibition of castration-resistant prostate cancer cells
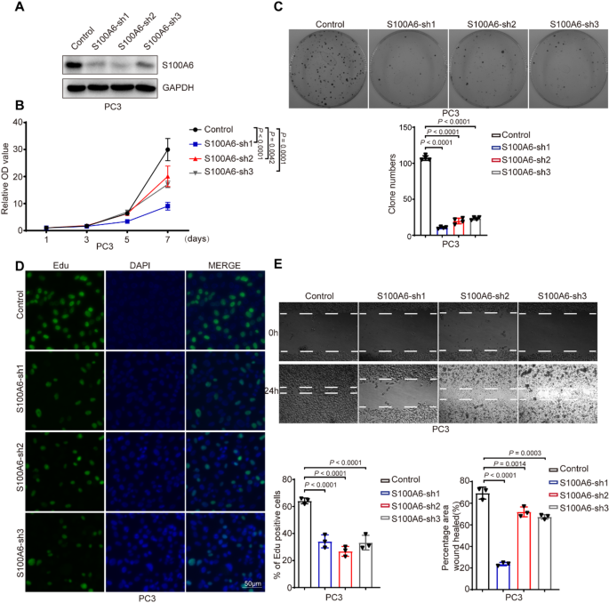
Combining our preliminary screening results, we found that S100A6 may be involved in the impact of castration resistance on the proliferation and growth of prostate cancer cells. To clarify the correlation between S100A6 and castration resistance in prostate cancer, we constructed S100A6 knockdown CRPC cell lines, DU145/PC3-S100A6-sh1/2/3, along with their control cell lines (Fig. 3A, Supplementary Fig. 2 A). Growth curve experiments revealed that the growth rate of S100A6 knockdown CRPC cells was significantly slower compared to the control cells (Fig. 3B, Supplementary Fig. 2B). Furthermore, colony formation assays showed that the ability to form colonies was also significantly reduced in S100A6 knockdown prostate cancer cells (Fig. 3C, Supplementary Fig. 2 C). Additionally, we observed that the proliferative capacity of S100A6 knockdown prostate cancer cells was markedly diminished by Edu assays. (Fig. 3D, Supplementary Fig. 2D). Finally, we found that S100A6 knockdown significantly inhibited wound healing in non-hormone-dependent prostate cancer cells (Fig. 3E, Supplementary Fig. 2E). Our results indicate that S100A6 may be a critical factor driving the growth, proliferation, and metastasis of non-hormone-dependent prostate cancer cells.
Changes in S100A6 Expression Are Involved in the Growth Inhibition of Castration-Resistant Prostate Cancer Cells. (A) Western blot analysis for S100A6 expression in PC3 cells infected with three independent shRNAs targeting S100A6 or a control shRNA. (B) CCK8 assays were performed to determine cell growth after S100A6 knockdown in PC3 cells. P values were determined by two-way repeated measures ANOVA. (C) Colony formation assays using PC3 cells with stable knockdown of S100A6. Representative pictures of the whole plates from triplicate experiments are shown. The mean ± SD of colony numbers was plotted, with P values calculated by one-way ANOVA with Dunnett’s multiple comparison test. (D) The proliferation abilities of PC3 cells with S100A6 knockdown were determined by EdU staining assay. The cells were treated with 50 µM EdU reagent for 2 h. Quantification of EdU positive cells were plotted, with P values calculated by one-way ANOVA with Dunnett’s multiple comparison test. Scale bar: 50 μm. (E) Effect of S100A6 knockdown on cell migratory capacity in PC3 cells was determined by wound healing assay. Scale bars: 100 μm. P values were determined using one-way ANOVA with Dunnett’s multiple comparison test (n = 3).
The shRNA used was as follows:
S100A6-SH1-F: CCGGGAGGTGAACTTCCAGGAGTATCTCGAGATACTCCTGGAAGTTCACCTCTTTTTG.
S100A6-SH1-R: AATTCAAAAAGAGGTGAACTTCCAGGAGTATCTCGAGATACTCCTGGAAGTTCACCTC.
S100A6-SH2-F: CCGGCCTGAGCAAGAAGGAGCTGAACTCGAGTTCAGCTCCTTCTTGCTCAGGTTTTTG.
S100A6-SH2-R: AATTCAAAAACCTGAGCAAGAAGGAGCTGAACTCGAGTTCAGCTCCTTCTTGCTCAGG.
S100A6-SH3-F: CCGGCGTGGCCATCTTCCACAAGTACTCGAGTACTTGTGGAAGATGGCCACGTTTTTG.
S100A6-SH3-R: AATTCAAAAACGTGGCCATCTTCCACAAGTACTCGAGTACTTGTGGAAGATGGCCACG.
Castration resistance can induce extensive splicing changes in cancer-related genes
Transcription and alternative splicing are concurrent processes20, intricately linked. Differences in alternative splicing frequently lead to variations in gene expression levels. Therefore, following our analysis of differential expression events, we proceeded to analyze alternative splicing events to further investigate the primary gene expression differences between CRPC and androgen-sensitive cell lines.
To investigate whether castration resistance in prostate cancer can regulate alternative splicing, we systematically analyzed RNA-seq data to identify altered RNA splicing events. In androgen-insensitive prostate cancer cells, 1,996 alternative splicing events showed significant PSI (≥ 0.15) changes. These included 1,525 exon skipping events (SE), 151 intron retention events (RI), 133 alternative 5’ splice site events (A5SS), 119 alternative 3’ splice site events (A3SS), and 68 mutually exclusive exon events (MXE) (Fig. 4A). Subsequent analysis indicated that The PSI (Percent Spliced In) values of the altered splicing events in castration-resistant cells did not show significant changes. (Fig. 4B). Therefore, we hypothesize that castration resistance can induce extensive splicing changes in prostate cancer, with the majority involving exon skipping.
When analyzing the cellular functions affected by castration resistance on alternative splicing (AS) events, we found that castration resistance-induced splicing events are mainly enriched in pathways such as regulation of cell cycle process, cell division, regulation of cell projection organization, regulation of plasma membrane-bounded cell projection organization, positive regulation of cell cycle process, and regulation of cytokinesis (Fig. 4C). Additionally, STRING analysis showed that castration resistance-induced alternative splicing events are closely related to interaction networks associated with regulation of cell cycle process, cell division, and regulation of cell projection organization (Fig. 4D). Detailed analysis identified NEDD4L and TRIR as specific targets of CRPC-related splicing regulation (Supplementary Fig. 3).
Castration Resistance Can Induce Extensive Splicing Changes in Cancer-Related Genes. (A) Statistics of numbers of AS events. (B) Statistics of change in PSI. (C) GO analyses of gene alternative splicing events. (D) The functional association networks of CRPC related alternative splicing events were analyzed through STRING database, with subgroups marked by their function.
Validation of alternative splicing changes induced by castration resistance
To further confirm that castration resistance in prostate cancer can affect alternative splicing, we selected four splicing alterations from the mRNA-seq results (The genes with the smallest p-values) for validation. We demonstrated that castration resistance promotes the production of longer splice variants for genes such as COASY, MYO18A, TRIR (Fig. 5A, B and D). Meanwhile, castration resistance also promotes the production of shorter splice variants for genes like NEDD4L (Fig. 5C). The genes COASY, MYO18A, TRIR, and NEDD4L are closely related to the development and progression of various cancers. Overexpression of NEDD4L has been shown to reduce the proliferation of prostate cancer cells21. NEDD4L is involved in the regulation of cell projection organization (Fig. 4D). This indicates that castration resistance in prostate cancer may induce changes in alternative splicing.
Validation of Alternative Splicing Changes Induced by Castration Resistance. (A-D) Selected AS events were validated by RT-PCR. The mean ± SD of relative PSI changes from triplicate experiments were plotted with P values calculated by one-way ANOVA.
The grouping of gels cropped from different parts of the same gel and the original data has been placed in Supplementary Fig. 4.
Discussion
Prostate cancer exhibits a high degree of genetic heterogeneity, with the differential expression of cancer-related genes being relatively complex22. Although some potential genes have been identified through genomic changes in castration-resistant prostate cancer, most of the differentially expressed genes in prostate cancer have not yet demonstrated clear clinical utility23. Therefore, we aim to refine the genetic landscape of prostate cancer. In this study, we employed transcriptomic approaches to sequence and analyze both androgen-sensitive and non-androgen-sensitive prostate cancer cell lines, providing a comprehensive understanding of gene expression profiles across different cell lines. This allowed us to more comprehensively screen for genes that may have clinical significance. By comparing the characteristics of androgen-dependent and non-androgen-dependent prostate cancer genomes, we analyzed the differences in gene expression between the two types and validated the relevance of these differentially expressed genes to disease proliferation and metastasis.
In cancer research, most RNA-seq studies investigate tumor heterogeneity, proliferation, and metastasis by analyzing transcript copy numbers, gene mutations, and modifications at single-cell resolution, among other aspects, to explore the molecular mechanisms of disease progression24. Therefore, transcriptomic analysis is widely recognized as an effective approach for studying the dynamic changes in cancer cells at the molecular level. The insights gained directly contribute to the ongoing development of precision oncology25. In this study, we selected two androgen-insensitive prostate cancer cell lines, PC3 and DU145, and compared them with the androgen-sensitive prostate cancer cell line LNCaP to reduce the randomness of our conclusions. Ultimately, we identified multiple genes, including S100A6, whose high expression in patients is associated with a higher likelihood of developing resistance to ADT. For these patients, early aggressive intervention may be key to improving prognosis and increasing survival.
The S100A6 protein belongs to a family of small calcium-binding dimeric proteins characterized by high structural homology and multifunctionality26. S100A family genes have been differentially expressed in many tumors and detected in various cancers over the years. For example, previous studies have shown that S100A2 can inhibit the proliferation of breast cancer cells27, and members of the S100A family play significant roles in pancreatic cancer progression and immune suppression regulation28. Furthermore, S100A6 has been reported to drive lymphatic metastasis of hepatocellular carcinoma through activation of the RAGE/NF-κB/VEGF-D pathway29, while FOXF1 promotes ovarian cancer metastasis and correlates with poor prognosis by directly activating HMGA2 transcription, subsequently recruiting USP30 to stabilize S100A6 protein30. Here, our study demonstrates that human castration-resistant prostate cancer (CRPC) cells exhibit upregulated S100A6 expression, and S100A6 inhibition reduces tumor cell viability and invasion capacity. This suggests that S100A6 could become a new therapeutic target for treating human CRPC, although further validation is needed.
Additionally, we utilized bioinformatics databases to compare the characteristics of gene expression between the two types of cells. The genes related to castration resistance in prostate cancer are enriched in cancer-related pathways, including epithelial cell differentiation, blood vessel development, tissue morphogenesis, and morphogenesis of an epithelium. Using STRING methods based on published literature exploring the relationships between genes, we mapped out the interaction networks of these genes, illustrating their interrelationships. This provides foundational data and clues for subsequent gene function studies and disease mechanism exploration.
Alternative splicing (AS) can be influenced by somatic alterations, leading to dysregulated expression of splicing-related genes (SRGs). These alterations have uncovered novel cancer therapeutic targets31. Alternative splicing not only reveals tumor-specific alterations but also shows that splice variants of many key cancer genes can serve as molecular markers or directly regulate the pathogenesis of cancer32. In this study, we analyzed RNA-seq data and similarly identified numerous alternative splicing events in cancer-related genes such as COASY, MYO18A, TRIR. These genes may serve as predictive markers for castration-resistant prostate cancer or provide new mechanisms by which alternative splicing of cancer-related genes promotes or inhibits cancer progression.
Whereas existing research33 primarily characterized CRPC transcriptomes, our study uniquely identifies differential splicing events between androgen-sensitive and castration-resistant states—many of which merit further mechanistic investigation. NEDD4L has numerous isoforms. Primer validation revealed significantly less skipping of exon 13 in the NEDD4L transcript in LNCaP cells compared to CRPC cell lines. Literature reports indicate that androgen treatment elevates the expression of multiple non-canonical isoforms in LNCaP cells34. This prompts us to hypothesize whether this isoform alteration is associated with the androgen receptor. Structural analysis revealed that exon 13 of NEDD4L encodes a phosphorylation site for SGK135. SGK1-mediated phosphorylation of NEDD4L is implicated in the regulation of the epithelial Na(+) channel35. Conversely, increased retention of exon 2 was observed in the TRIR transcript within CRPC cells. The protein domain encoded by exon 2 may be involved in ubiquitination, warranting further investigation in subsequent studies.
This study used RNA sequencing (RNA-seq) to investigate the characteristics of differentially expressed genes in non-hormone-sensitive prostate cancer cells. Non-hormone-sensitive prostate cancer cell lines, to some extent, serve as a model for castration-resistant prostate cancer, and our research has demonstrated significant differences compared to common androgen-sensitive prostate cancer. However, this study has some limitations, as the exploration was limited to the RNA level. Additionally, due to the difficulty of obtaining clinical samples and ethical regulations, the validation of potential genes was restricted to the cellular level. Currently, prognostic detection methods based on multiple biomolecules such as DNA, RNA, and proteins are widely applied in prostate cancer research. Future studies should delve into the protein level and conduct large-scale clinical validations based on preliminary findings, aiming to identify biomarkers that can be used in clinical testing, thereby improving the accuracy of clinical diagnostics and better guiding clinical practice.
Conclusion
In summary, we found that cancer-related genes are highly expressed in castration-resistant prostate cancer, with the high expression of S100A6 potentially influencing tumor cell proliferation and metastasis. Our study provides evidence that alternative splicing of key genes may represent a new mechanism contributing to the progression of the disease to a castration-resistant state. These findings lay the groundwork for subsequent large-scale clinical studies.
Data availability
The datasets generated during the current study are available in the GEO datasets, [accession number: GSE293905, https://www.ncbi.nlm.nih.gov/geo/query/acc.cgi?acc=GSE293905]. Upon a reasonable request, the corresponding authors of this article will provide unrestricted access to the original data.
References
Siegel, R. L., Giaquinto, A. N. & Jemal, A. Cancer statistics, 2024. CA Cancer J Clin 74, 12–49 (2024). https://doi.org/10.3322/caac.21820
Hemminki, K. Familial risk and familial survival in prostate cancer. World J Urol 30, 143–148 (2012). https://doi.org/10.1007/s00345-011-0801-1
Siegel, R. L., Miller, K. D., Fuchs, H. E. & Jemal, A. Cancer statistics, 2022. CA Cancer J Clin 72, 7–33 (2022). https://doi.org/10.3322/caac.21708
Westbrook, T. C. et al. Transcriptional profiling of matched patient biopsies clarifies molecular determinants of enzalutamide-induced lineage plasticity. Nat Commun 13, 5345 (2022). https://doi.org/10.1038/s41467-022-32701-6
Cuzick, J. et al. Prevention and early detection of prostate cancer. Lancet Oncol 15, e484–492 (2014). https://doi.org/10.1016/s1470-2045(14)70211-6
Berglund, E. et al. Spatial maps of prostate cancer transcriptomes reveal an unexplored landscape of heterogeneity. Nat Commun 9, 2419 (2018). https://doi.org/10.1038/s41467-018-04724-5
Rehman, I. et al. S100A6 (Calcyclin) is a prostate basal cell marker absent in prostate cancer and its precursors. Br J Cancer 91, 739–744 (2004). https://doi.org/10.1038/sj.bjc.6602034
Cheng, S. et al. Unveiling novel double-negative prostate cancer subtypes through single-cell RNA sequencing analysis. NPJ Precis Oncol 8, 171 (2024). https://doi.org/10.1038/s41698-024-00667-x
Pan, Q., Shai, O., Lee, L. J., Frey, B. J. & Blencowe, B. J. Deep surveying of alternative splicing complexity in the human transcriptome by high-throughput sequencing. Nat Genet 40, 1413–1415 (2008). https://doi.org/10.1038/ng.259
David, C. J. & Manley, J. L. Alternative pre-mRNA splicing regulation in cancer: pathways and programs unhinged. Genes Dev 24, 2343–2364 (2010). https://doi.org/10.1101/gad.1973010
Venables, J. P. Aberrant and alternative splicing in cancer. Cancer Res 64, 7647–7654 (2004). https://doi.org/10.1158/0008-5472.Can-04-1910
Zhang, D. et al. Intron retention is a hallmark and spliceosome represents a therapeutic vulnerability in aggressive prostate cancer. Nat Commun 11, 2089 (2020). https://doi.org/10.1038/s41467-020-15815-7
Hu, R. et al. Distinct transcriptional programs mediated by the ligand-dependent full-length androgen receptor and its splice variants in castration-resistant prostate cancer. Cancer Res 72, 3457–3462 (2012). https://doi.org/10.1158/0008-5472.Can-11-3892
Yu, Z. et al. Rapid induction of androgen receptor splice variants by androgen deprivation in prostate cancer. Clin Cancer Res 20, 1590–1600 (2014). https://doi.org/10.1158/1078-0432.Ccr-13-1863
Li, Y. et al. SRRM4 Drives Neuroendocrine Transdifferentiation of Prostate Adenocarcinoma Under Androgen Receptor Pathway Inhibition. Eur Urol 71, 68–78 (2017). https://doi.org/10.1016/j.eururo.2016.04.028
Zhang, X. et al. SRRM4 Expression and the Loss of REST Activity May Promote the Emergence of the Neuroendocrine Phenotype in Castration-Resistant Prostate Cancer. Clin Cancer Res 21, 4698–4708 (2015). https://doi.org/10.1158/1078-0432.Ccr-15-0157
Lee, A. R., Gan, Y., Tang, Y. & Dong, X. A novel mechanism of SRRM4 in promoting neuroendocrine prostate cancer development via a pluripotency gene network. EBioMedicine 35, 167–177 (2018). https://doi.org/10.1016/j.ebiom.2018.08.011
Jiménez-Vacas, J. M. et al. Dysregulation of the splicing machinery is directly associated to aggressiveness of prostate cancer. EBioMedicine 51, 102547 (2020). https://doi.org/10.1016/j.ebiom.2019.11.008
Wang, B. D. et al. Alternative splicing promotes tumour aggressiveness and drug resistance in African American prostate cancer. Nat Commun 8, 15921 (2017). https://doi.org/10.1038/ncomms15921
Singh, G., Pratt, G., Yeo, G. W. & Moore, M. J. The Clothes Make the mRNA: Past and Present Trends in mRNP Fashion. Annu Rev Biochem 84, 325–354 (2015). https://doi.org/10.1146/annurev-biochem-080111-092106
Feng, R. et al. NEDD4L represses prostate cancer cell proliferation via modulating PHF8 through the ubiquitin-proteasome pathway. Clin Transl Oncol 25, 243–255 (2023). https://doi.org/10.1007/s12094-022-02933-5
Adamo, P. & Ladomery, M. R. The oncogene ERG: a key factor in prostate cancer. Oncogene 35, 403–414 (2016). https://doi.org/10.1038/onc.2015.109
Abida, W. et al. Genomic correlates of clinical outcome in advanced prostate cancer. Proc Natl Acad Sci U S A 116, 11428–11436 (2019). https://doi.org/10.1073/pnas.1902651116
Ahmed, R. et al. Single-Cell RNA Sequencing with Spatial Transcriptomics of Cancer Tissues. Int J Mol Sci 23 (2022). https://doi.org/10.3390/ijms23063042
Supplitt, S., Karpinski, P., Sasiadek, M. & Laczmanska, I. Current Achievements and Applications of Transcriptomics in Personalized Cancer Medicine. Int J Mol Sci 22 (2021). https://doi.org/10.3390/ijms22031422
Heizmann, C. W., Fritz, G. & Schäfer, B. W. S100 proteins: structure, functions and pathology. Front Biosci 7, d1356–1368 (2002). https://doi.org/10.2741/a846
Buckley, N. E., D'Costa, Z., Kaminska, M. & Mullan, P. B. S100A2 is a BRCA1/p63 coregulated tumour suppressor gene with roles in the regulation of mutant p53 stability. Cell Death Dis 5, e1070 (2014). https://doi.org/10.1038/cddis.2014.31
Zhuang, H. et al. Prognostic values and immune suppression of the S100A family in pancreatic cancer. J Cell Mol Med 25, 3006–3018 (2021). https://doi.org/10.1111/jcmm.16343
Chen, T. et al. S100A6 drives lymphatic metastasis of liver cancer via activation of the RAGE/NF-kB/VEGF-D pathway. Cancer Lett 587, 216709 (2024). https://doi.org/10.1016/j.canlet.2024.216709
Xu, X. et al. FOXF1 promotes ovarian cancer metastasis by facilitating HMGA2-mediated USP30-dependent S100A6 deubiquitination. Biochim Biophys Acta Mol Basis Dis 1871, 167633 (2025). https://doi.org/10.1016/j.bbadis.2024.167633
Del Giudice, M. et al. FOXA1 regulates alternative splicing in prostate cancer. Cell Rep 40, 111404 (2022). https://doi.org/10.1016/j.celrep.2022.111404
Sciarrillo, R. et al. The role of alternative splicing in cancer: From oncogenesis to drug resistance. Drug Resist Updat 53, 100728 (2020). https://doi.org/10.1016/j.drup.2020.100728
Ross-Adams, H. et al. Integration of copy number and transcriptomics provides risk stratification in prostate cancer: A discovery and validation cohort study. EBioMedicine 2, 1133–1144 (2015). https://doi.org/10.1016/j.ebiom.2015.07.017
Qi, H., Grenier, J., Fournier, A. & Labrie, C. Androgens differentially regulate the expression of NEDD4L transcripts in LNCaP human prostate cancer cells. Mol Cell Endocrinol 210, 51–62 (2003). https://doi.org/10.1016/j.mce.2003.08.009
Snyder, P. M., Olson, D. R., Kabra, R., Zhou, R. & Steines, J. C. cAMP and serum and glucocorticoid-inducible kinase (SGK) regulate the epithelial Na(+) channel through convergent phosphorylation of Nedd4-2. J Biol Chem 279, 45753–45758 (2004). https://doi.org/10.1074/jbc.M407858200
Funding
This work was supported by the National Natural Science Foundation of China (No. 82302938).
Author information
Authors and Affiliations
Contributions
Study design: W.Z., Y.L, Y.W. and F.A.J.; Data collection: G.T., X.J., Y.Y. and X.W.; Data analysis: J.L., J.H.; Manuscript preparation: W.Z., Y.L. All authors read and approved the final manuscript.
Corresponding authors
Ethics declarations
Competing interests
The authors declare no competing interests.
Ethics statement
The Institutional Animal Care and Use Committee of the Dalian Medical University approved the use of animal models in this study.
Additional information
Publisher’s note
Springer Nature remains neutral with regard to jurisdictional claims in published maps and institutional affiliations.
Electronic supplementary material
Below is the link to the electronic supplementary material.
Rights and permissions
Open Access This article is licensed under a Creative Commons Attribution-NonCommercial-NoDerivatives 4.0 International License, which permits any non-commercial use, sharing, distribution and reproduction in any medium or format, as long as you give appropriate credit to the original author(s) and the source, provide a link to the Creative Commons licence, and indicate if you modified the licensed material. You do not have permission under this licence to share adapted material derived from this article or parts of it. The images or other third party material in this article are included in the article’s Creative Commons licence, unless indicated otherwise in a credit line to the material. If material is not included in the article’s Creative Commons licence and your intended use is not permitted by statutory regulation or exceeds the permitted use, you will need to obtain permission directly from the copyright holder. To view a copy of this licence, visit http://creativecommons.org/licenses/by-nc-nd/4.0/.
About this article
Cite this article
Tong, G., Jing, X., Yang, Y. et al. Screening and validation of key genes involved in castration-resistant prostate cancer based on transcriptomics sequencing. Sci Rep 15, 25648 (2025). https://doi.org/10.1038/s41598-025-11397-w
Received:
Accepted:
Published:
Version of record:
DOI: https://doi.org/10.1038/s41598-025-11397-w







