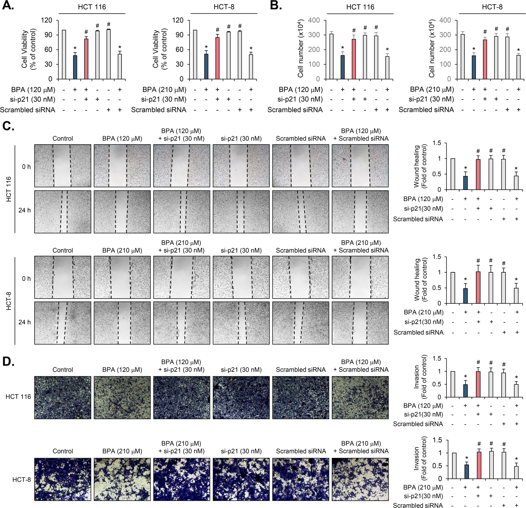
Fig. 7

p21WAF1 silencing reverses BPA-induced interference of proliferation and metastatic potential in colon epithelial cells. MTT (A) and cell counting (B) assays were performed in BPA-treated colon epithelial cells after p21WAF1 siRNA (si-p21) or scramble siRNA transfection. Wound-healing migration (C) and invasion assays (D) in BPA-treated colon epithelial cells following si-p21 or scramble siRNA transfection. All values from triplicate results are indicated as mean ± standard deviation. *p < 0.05 compared with control, #p < 0.05 compared with BPA treatment alone.