Abstract
Bisphenol A (BPA) is a non-steroidal endocrine-disrupting chemical compound with applications in the production of epoxy resins and polycarbonates. Accumulating evidence suggests that BPA damages various organs and tissues, including those of the reproductive, immune, and neuroendocrine systems. However, the mechanisms by which BPA affects the intestinal tract have not been fully elucidated. We explored the adverse effects of BPA on human colonic epithelial cells in vitro by performing comprehensive viability, proliferation, invasion, and migration assays on HCT 116 and HCT-8 cells. BPA suppressed the proliferation of both cell types by regulating cell cycle progression and modulating the mitogen-activated protein kinase and phosphatidylinositol 3-kinase/protein kinase B pathways. Furthermore, BPA treatment significantly reduced the induction of matrix metalloproteinases-2 and -9 by inhibiting the binding activity of specificity protein-1, nuclear factor kappa B, and activator protein-1, thereby interfering with cell migration and invasion. This BPA-induced regulation of colonic epithelial cell proliferation, migration, invasion, and MAPK/AKT pathway was reversed by silencing p21WAF1 with siRNA. Collectively, our data indicate that BPA inhibits the proliferation and mobility of human colonic epithelial cells via p21WAF1 induction. This study provides valuable information into the precise mechanisms underlying the adverse effects of BPA on colonic epithelial cells.
Similar content being viewed by others
Introduction
Bisphenol A (BPA) is a chemically synthesized compound that disrupts the endocrine system and is the main constituent of plastic consumer products such as epoxy resins and polycarbonate plastics1,2. As the production and use of these products increase, human exposure to BPA through various channels from the environment and food is also increasing2,3,4. Many reports have shown that BPA negatively affects the reproductive, nervous, immune, and digestive systems by interfering with several signaling pathways and cellular processes such as cell receptor function5,6,7.
Within systems potentially affected by BPA is the intestine, a vital organ plays an important role in digestion and absorption in the human body. The intestinal epithelial barrier plays a critical role in regulating the interaction between the lumen and the intestinal tract and maintaining intestinal homeostasis, as well as protecting against the intrusion of detrimental internal and external substances such as pathogenic antigens and microorganisms8,9. The dysfunction of intestinal homeostasis triggers inflammatory reactions, increased intestinal permeability, and necrosis, and intestinal wall damage can permit the invasion of harmful substances, leading to multiple intestinal diseases, including colon cancer10,11. The function of the intestinal barrier is maintained via various cellular mechanisms, and the proper proliferation and differentiation of intestinal epithelial cells are particularly important12.
Normal cell proliferation and growth are regulated by cell cycle progression13. This cycle typically consists of four phases: G1 (first gap), S (DNA synthesis), G2 (second gap), and M (mitosis)13,14. Cell cycle progression is promoted through checkpoints present between each stage that are activated during several cell cycle processes. If one of the checkpoints is improperly activated due to cellular damage, cell cycle arrest occurs to prevent inappropriate cell division and corresponding genetic errors15,16,17. Cyclin-dependent protein kinases (CDKs) and cyclins are the main components of the cell cycle checkpoint system13,18. CDKs, a type of serine/threonine kinases, are activated by binding to cyclin to form complexes19. In addition, CDK inhibitors (CKIs) such as p21WAF1, p27KIP1, and p53 negatively control the activation of CDK/cyclin complexes, and numerous reports have suggested that they are involved in the growth and metastatic potential of several types of cells19,20,21,22,23,24.
In addition to the checkpoint system, several signaling pathways regulate the growth and proliferation of cells. The mitogen-activated protein kinase (MAPK) pathway regulates signaling under various physiological conditions, including cell survival, apoptosis, cell death, proliferation, and cell division25,26. The MAPK cascade in mammals includes three major subfamilies: p38 MAPK, c-Jun N-terminal kinase stress-activated protein kinase (JNK or SAPK), and extracellular signaling kinase (ERK)25,27. Cell proliferation, differentiation, and apoptosis activate the ERK signaling pathway28. Both the p38 MAPK and JNK/SAPK cascades can generally be activated in response to extracellular or intracellular stimulation and stress and can regulate a variety of physiological processes29. In addition, the phosphatidylinositol 3-kinase (PI3K)/protein kinase B (AKT) pathway is an intracellular signaling cascade that can be stimulated in the presence of various stress inducers such as cell growth factors and cytokines30. Therefore, the abnormal activation of the MAPK and PI3K/AKT pathways may incorrectly regulate cell proliferation and growth30,31.
Beyond growth and proliferation, cell invasion and migration are fundamental features of most cells and are associated with many physiological processes, including the immune response, regeneration, and inflammation30. In addition, cell migration and invasion are essential for wound healing and intestinal wall regeneration32. Matrix metalloproteinases (MMPs) particularly MMP-2 and − 9, are the main factors controlling the migratory and invasive potential of cells by promoting the degradation of cell matrix components33,34. MMPs are regulated by the binding affinity of transcription factors such as nuclear factor kappa B (NF-κB), activator protein-1 (AP-1), and specificity protein-1 (Sp-1), which interact with various elements of multiple MMP promoters, thereby facilitating cell invasion and migration35.
Previous studies have reported that BPA inhibits intestinal epithelial cell proliferation, inducing apoptosis, oxidative stress, and mitochondrial dysfunction9,36,37. In addition, BPA can interfere with intestinal barrier function and increase intestinal permeability or promote inflammation8. However, the molecular mechanisms through which BPA inhibits colonic epithelial cell proliferation and migration require further investigation. Therefore, we here explored the effect of BPA on human intestinal epithelial cells to elucidate the underlying mechanism of action. Additionally, we studied the biological effects of the CKI protein p21WAF1 on the proliferation and migration of human intestinal epithelial cells.
Materials and methods
Materials
BPA (Cat. #239658) was purchased from Sigma-Aldrich (St. Louis, MO, USA). SP600125 (Cat. #420119) and U0126 (Cat. #662005) were purchased from Calbiochem (San Diego, CA, USA). LY294002 (Cat. #BML-ST420) and SB203580 (Cat. #BML-El286) were obtained from Enzo Life Sciences (Farmingdale, NY, USA). HCT 116 (KCLB 1S10247) and HCT-8 (KCLB 10244) human colon cancer cell lines were purchased from the Korea Cell Line Bank (Seoul, Korea). All antibodies used in this study are summarized in the Supplementary Data (Table ).
BPA preparation and treatment
BPA was dissolved in dimethyl sulfoxide (DMSO) to prepare a stock solution (300 mM). Prior to treatment, the stock solution was serially diluted in DMSO to obtain intermediate working solutions. These were then added to the culture medium at a 1:1000 ratio, ensuring that the final DMSO concentration remained constant at 0.1% across all BPA-treated and vehicle control groups.
Cell culture
HCT 116 and HCT-8 cells were cultured in Roswell Park Memorial Institute-1640 (RPMI 1640) medium containing L-glutamine (Lonza, Walkersville, MD, USA), 1% penicillin/streptomycin solution (Corning Inc., Corning, NY, USA), 10% fetal bovine serum (Corning) at 37 °C in a 5% CO2 humidified incubator (HERAcell 150i, Thermo Fisher Scientific Inc., Waltham, MA, USA).
Cell viability assay
A 3-(4, 5-dimethylthiazol-2-yl)-2,5-diphenyltetrazilium bromide (MTT, Sigma-Aldrich, USA) assay was performed to measure cell viability. HCT 116 and HCT-8 cells (8000 cells/well) were cultured onto 96-well plates (Corning) with 100 µL of medium at 37 °C. After 24 h, the culture medium was removed, and the cells were treated with BPA (0, 60, 90, and 120 µM for HCT 116; 0, 70, 140, and 210 µM for HCT-8) for 24 h. Further, MTT (5 mg/mL) reagent was added to each well and further incubated for another 4 h. After the reaction, the medium was replaced with 200 µL of dimethyl sulfoxide (DMSO, Duchefa Biochemie Inc., RV Haarlem, Netherlands) followed by incubation for 15 min. The absorbance (optical density) was determined by reading on a Microplate Reader (Thermo Scientific Multiskan GO; Waltham, MA, USA) at 540 nm.
Cell counting assay
HCT 116 and HCT-8 cells were cultured at a density of 3 × 105 cells/well in six-well plates (Corning) for 24 h and treated with indicated concentrations of BPA. After 24 h, the cells were collected using 0.25% trypsin and 0.2% ethylene-diamine-tetra acetic acid (EDTA; Gibco, Thermo Fisher Scientific). The cells were suspended in phosphate-buffered saline (PBS) and counted using a microscope (Optika, Ponteranica, Italy) and hemocytometers.
Cell cycle analysis
Cell cycle distributions were analyzed via DNA flow cytometry to investigate growth inhibition mechanisms of BPA in HCT 116 and HCT-8 cells. Treated cells were collected and counted using a hemocytometer. Then, the cells were rinsed five times with ice-cold PBS, fixed in 70% ethanol, and stored at − 20 °C for 4 h. After washed cells with PBS, RNase A solution and DNA intercalating propidium iodide (PI) staining solution were added and incubated for 2 h in a dark room at room temperature. Finally, a Muse cell analyzer (Luminex Inc., Austin, TX, USA) was used to generate cell cycle distribution.
Immunoblot and immunoprecipitation (IP) analysis
To clarify the mechanism underlying the suppressive effect of BPA on cell proliferation and positive regulators of the cell cycle, G0/G1 phase-related checkpoint regulator proteins, including CDK2, cyclin E, CDK4, and cyclin D1, were investigated using immunoblot analysis. Additionally, immune blotting was used to determine whether BPA treatment affects the phosphorylation of AKT and MAPK signaling molecules in HCT 116 and HCT-8 cells. Cells (1 × 106 cells/well) were treated with various concentrations of BPA for 24 h in 100 mm tissue culture dishes (Corning). The cells were washed and extracted in a 150 µL lysis buffer containing 2.5 mM ethylene glycol tetraacetic acid (EGTA) [pH 8.0], 20 mM 4-(2-hydroxyethyl)-1-piperazine ethane sulfonic acid (HEPES) [pH 7.4], 50 mM β-glycerophosphate disodium salt hydrate (β-glycerophosphate), 0.4 mM phenylmethylsulfonyl fluoride (PMSF), 1 mM dithiothreitol (DTT), 1 mM sodium orthovanadate (Na3VO4), 10% glycerol, protease inhibitor cocktail (1 table/50 mL, cOmplete, Roche, Basel, Switzerland), and 1% Triton X-100. Lysates were obtained by centrifugation at 10,000 × g for 10 min at 4 °C. A BCA protein assay reagent kit (Thermo Fisher Scientific) was used to quantify the lysate protein concentrations. Further, the equivalent amount of boiled, denatured cell protein lysates (30 µg protein/well) were loaded into wells for 7.5–12% SDS-PAGE electrophoresis, and transferred to a nitrocellulose membrane (Pall BioTrace, Port Washington, NY, USA). After incubation with TBS-T blocking solution containing 5% skim milk or 5% bovine serum albumin at 20–25 °C for 2 h, the membranes were washed and further incubated with primary antibodies (dilution at 1:1000) at 4 °C overnight. Then, the membranes were incubated with horseradish peroxidase-conjugated secondary antibodies (dilution at 1:6000) at 20–25 °C for 2 h. Protein bands were visualized using chemiluminescence (Thermo Fisher Scientific Inc.) and quantified using Image J software (National Institutes of Health, Bethesda, MD, USA). For the immunoprecipitation experiment to evaluate the interactions between CDK and CKI proteins, equivalent concentrations of cell lysates were combined with primary antibodies, such as those for CDK2 and CDK4, or control IgG. The immunocomplex was incubated at 4 °C overnight followed by further incubation with 20 µL protein A/G PLUS-agarose beads (sc2003, Santa Cruz Biotechnology Inc., Dallas, TX, USA) at 4 °C. After 4 h of incubation, the mixture was rinsed 3–5 times with PBS. The mixed immunoprecipitation was analyzed by immunoblotting. The IgG antibody was used as a negative control for non-specific binding.
Wound-healing migration assay
To examine the effects of BPA on wound healing, HCT 116 and HCT-8 cells were cultured with the indicated concentrations of BPA for 24 h. Both cell lines (1 × 106/well) were grown to 90–100% confluence in a six-well plate. Then, the cells were treated with 10 µg/mL of mitomycin C for 1 h (Sigma-Aldrich). The cells were scratched across the center of each well using a disposable pipette tip to create a transparent wound zone. The cells were washed with PBS and incubated in serum-free media containing indicated concentrations of BPA for 24 h. The wounds were then photographed using an inverted microscope (Optika).
Invasion assay
A Transwell chamber system (8 μm pore size; SPL Life Sciences, Gyeonggi, Korea) was applied to evaluate cell invasion. The Transwell chambers were pre-coated with 10 µL of a 0.1% gelatin solution (Sigma-Aldrich) for 1 h. After coating, HCT 116 (5 × 105/well) and HCT-8 (2 × 105/well) cells were cultured and incubated with the indicated concentrations of BPA in the upper chamber filled with serum-free medium. Meanwhile, 700 µL of cell culture media containing 10% fetal bovine serum was added to the lower chamber. After 24 h incubation, the invaded cells were washed with PBS and fixation was performed at 4% paraformaldehyde (PFA) for 30 min and then 0.1% crystal violet was added to stain the penetrated cells at 20–25 °C for 20 min. The cells that remained on the surface of the upper insert were scraped off using a cotton swab, and the invaded cells were photographed under an inverted microscope (Optika).
Gelatin zymography assay
We evaluated the enzyme activity and protein levels of MMP-2 and MMP-9 by exposing BPA for 24 h in HCT 116 and HCT-8 cells using zymography and immunoblotting. After the cell culture was complete, the culture medium was collected in a tissue flask. Subsequently, electrophoresis of the culture medium was performed using an 8% polyacrylamide gel including 0.5 mg/mL gelatin (Sigma-Aldrich). Following electrophoresis, the gel was washed twice with 2.5% Triton X-100 for 15 min and reacted with incubation buffer containing 1 M Tris [pH 7.5], 1 M CaCl2, and 5% NaN3 at 37 °C. After 12 h incubation, the gels were stained with 0.5% Coomassie blue containing 45% methanol, followed by another 1 h incubation with 10% acetic acid. Finally, a destaining buffer (10% methanol and 10% acetic acid) was used to stain the samples. Stained gels were analyzed using gel documentation (KBT, Korea).
Electrophoresis mobility shift assay (EMSA)
EMSA was performed to investigate whether the BPA-induced downregulation of MMPs was associated with the regulation of transcription factors in colon cells. HCT 116 and HCT-8 cells were cultured with BPA (0, 60, 90, 120 µM for HCT 116; 0, 70, 140, 210 µM for HCT-8) for 24 h at 37 °C. The cells were washed and scraped into a 1.5 mL tube using a lysis buffer containing 10 mM HEPES [pH 7.4], 10 mM potassium chloride (KCl), 0.1 mM EDTA, 1 mM DTT, 0.1 mM EGTA, 0.5 mM PMSF, 4 µM leupeptin, and 0.3 µM aprotinin, followed by reaction for 15 min at 4 °C. Then, 20 µL of 10% NP-40 was added to the lysates of the cells, the lysates were centrifuged (15,000 rpm, 5 min, 4 °C). Then, the supernatants were removed, and extraction buffer comprising 1 mM EGTA, 1 mM DTT, 20 mM HEPES [pH 7.4], 0.4 M sodium chloride (NaCl), 1 mM EDTA, 1 mM PMSF, 4 µM leupeptin, and 0.3 µM aprotinin was added to the cell pellets, followed by incubation for 15 min at 4 °C. Next, the lysates were centrifuged at 10,000 × g for 5 min at 4 °C, and the nuclear extracts were collected in 1.5 mL tubes. The protein concentrations were assessed using a BCA reagent kit for protein assay. The oligonucleotide sequences were as follows: AP-1, 5′-GATCGAACTGACCGCCCGCGGCCCGT-3′; Sp-1, 5′-ATTCGATCGGGGCGGGGCGAGC-3′; NF-ĸB, 5′-AGTTGAGGGGACTTTCCCAGGC-3′ (Macrogen Inc., Seoul, Korea). Nuclear extracts were mixed with nuclease-free water32, P-labeled oligonucleotide, and binding buffer (0.5 mM DTT, 25 mM HEPES [pH 7.4], 50 mM NaCl, 0.5 mM EDTA, 2.5% glycerol) and reacted at 37 °C for 20 min. The samples were subjected to electrophoresis using a 4% polyacrylamide gel at 4 °C. After electrophoresis, the gel was transferred onto a paper and dried using a gel dryer. Binding activation was visualized using an X-ray film.
Construction of p21WAF1 and p27KIP1 siRNA plasmid and transfection
To investigate whether CKIs could directly regulate BPA-induced responses in colon cell lines, we used an siRNA transfection system. p21WAF1 siRNA, p27 KIP1 siRNA, and scrambled siRNA were obtained from Genolution (Seoul, Korea). The sequences used were as follows: si-p21, 5′-CUGUCAGUCAGUCGUAGUAUU-3′; si-p27, 5′-CAAACGUGCGAGUGUCUAAUU-3′; and scrambled siRNA, 5′-CUGUCAGUCAGUCGUAGUAUU-3′. The siRNA transfection of colon epithelial cells was performed using Lipofectamine 2000 (Invitrogen). Briefly, colon cells were cultured in six-well culture plates, and siRNA plasmid and Lipofectamine 2000 were added to the cells at a 1:2 ratio when the cells reached 60% confluence. After incubating the cells with the indicated concentrations of BPA, the transfected cells were analyzed using proliferation, migration, invasion, and MAPK/AKT signaling pathway experiments. Transfection efficiency was evaluated by immunoblotting.
Statistical analysis
All data are indicated as the mean ± standard error of the mean (SEM) from independent experiments performed in triplicate. The data were assessed using a Student’s t-test. Statistical significance of the data was considered in all cases when a p-value set at less than 0.05.
Results
BPA inhibited the proliferation of HCT 116 and HCT-8 colon cells
The MTT assay exhibited that BPA markedly inhibited the viability of HCT 116 and HCT-8 cells in a concentration-dependent manner (Fig. 1A). The cell counting assay validated the MTT assay results, as the cell count decreased after BPA treatment (Fig. 1B). Changes in cell morphology were observed using a light microscopy (× 40 magnification) (Fig. 1C). The IC50 values of BPA were approximately 120 µM in HCT 116 cells and 210 µM in HCT-8 cells.
BPA suppresses colon cell proliferation. HCT 116 (0, 60, 90, and 120 µM) and HCT-8 (0, 70, 140, and 210 µM) cells were cultured with various concentrations of BPA for 24 h. (A) Cell viability was evaluated using an MTT assay. (B) Cells were counted using a hemocytometer. The counts are shown in the bar graphs. (C) Morphological changes in both cells were monitored at 200× magnification. Values are displayed as mean ± standard deviation from three experimental data. *p < 0.05 compared with the control.
BPA treatment stimulated G0 /G 1 -phase cell cycle arrest via cyclin/CDK complex downregulation and CKI upregulation in HCT 116 and HCT-8 cells
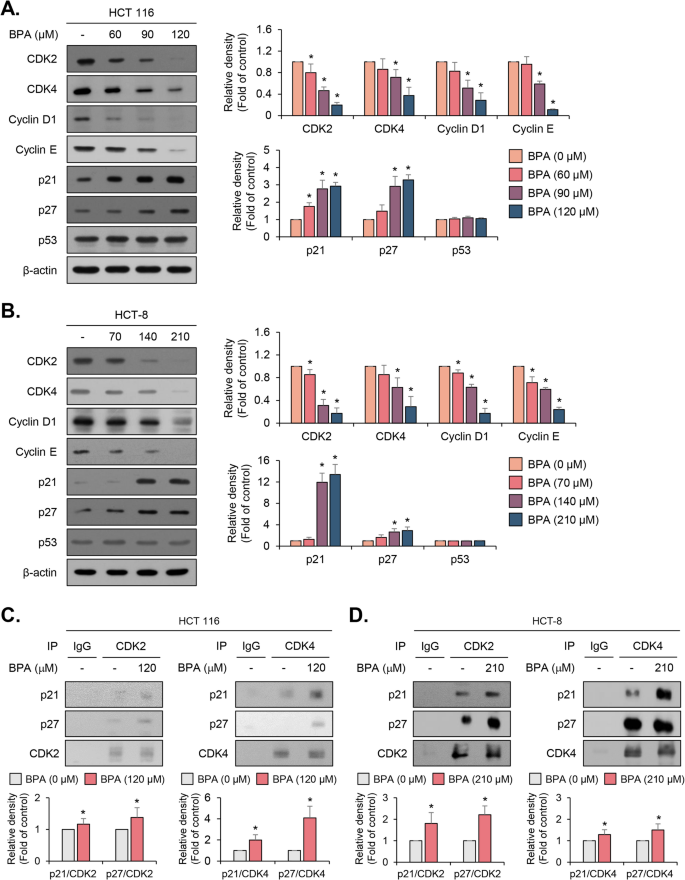
DNA flow cytometry revealed that BPA treatment increased the proportion of cells in the G0/G1 phase (Fig. 2A, B). Immunoblot analysis indicated that BPA treatment for 24 h significantly decreased the protein levels of cyclin D1, CDK2, cyclin E, and CDK4 in both cell lines (Fig. 3A, B). CKI proteins p21WAF1 and p27KIP1 were upregulated in both cell lines f3ollowing BPA treatment (Fig. 3A, B). However, p53 expression did not change in either cell line (Fig. 3A, B). According to the immunoprecipitation assay, BPA treatment promoted the binding of p27KIP1 or p21WAF1 to CDK2 and CDK4 in both cell lines (Fig. 3C, D). These results suggest that BPA treatment markedly enhanced the binding of CKIs to CDKs in colonic epithelial cells, leading to the arrest of cell cycle at the G0/G1 phase.
BPA induces arrest of cell cycle at the G0/G1 phase in both colon cell lines. Designated concentrations of BPA were incubated with HCT 116 and HCT-8 cells for 24 h. Flow cytometric analysis was conducted to identify the cell cycle proportion in HCT 116 (A) and HCT-8 (B) cells treated with BPA. The distributions of cell cycle DNA contents are shown in the bar graphs. Values are represented as mean ± standard deviation from triplicate data. *p < 0.05 compared with the control.
BPA modulates cell cycle regulatory proteins in colon cells. (A, B) The protein levels of CDK2, CDK4, cyclin D1, cyclin E, p27KIP1 (p27), p21WAF1 (p21), and p53 in BPA-treated colonic cells were determined by immunoblotting. Protein levels were quantified by β-actin. (C, D) To evaluate the binding affinity between CDK and CKI proteins, immunoprecipitation was performed. Bar graphs represent the ratios of relative protein levels. Results are depicted as mean ± standard deviation from triplicate data. *p < 0.05 compared with control. Original blots/gels are presented in Supplementary Fig. 4–6.
BPA upregulated the phosphorylation of MAPK and AKT in human colon cells
Further immunoblotting showed that in both cell lines, BPA treatment induced greater JNK, ERK, p38 MAPK, and AKT phosphorylation than in the untreated control; the peak time was 12 h (Supplemental Fig. S1A). In addition, this effect was dose dependent (Fig. 4A). Next, to further investigate whether BPA treatment is associated with MAPK and AKT signaling, pretreatment with inhibitors, such as the JNK inhibitor SP600125, ERK inhibitor U0126, p38 MAPK inhibitor SB203580, and AKT inhibitor LY294002, was performed before BPA treatment. As shown in Fig. 4B, pretreatment with each of the inhibitors significantly inhibited the phosphorylation of p38 MAPK, JNK, ERK1/2, and AKT upon BPA treatment. These findings demonstrated that the AKT and MAPK pathways were linked with the BPA-stimulated proliferation inhibition of HCT 116 and HCT-8 cells.
BPA regulates PI3K/AKT and MAPK phosphorylation in colon cells. A The phosphorylation of AKT, ERK1/2, JNK, and p38 MAPK (p38) was measured in colon cells exposed to designated concentrations of BPA for 12 h. B Both cell lines were pretreated with the indicated concentrations of inhibitors, such as LY2780301 (AKT inhibitor), SP600125 (JNK inhibitor), U0126 (ERK inhibitor), and SB203580 (p38 inhibitor), for 40 min followed by incubation in the absence or presence of BPA for 12 h. The phosphorylated (p-AKT, p-ERK1/2, p-JNK, and p-p38) and total forms (AKT, ERK1/2, JNK, and p38) of signaling molecules were analyzed by immunoblotting. The relative protein expression is plotted on the bar graphs. All values are shown as mean ± standard deviation from experiments of three data. *p < 0.05 compared with control, #p < 0.05 compared with BPA treatment alone. Original blots/gels are presented in Supplementary Fig. 7–10.
BPA impeded the wound-healing migration and invasion of human colon cells
As shown in Fig. 5A, in the wound-healing assay, BPA treatment significantly impeded the recovery of the scratched area in cells in a dose-dependent pattern in HCT 116 and HCT-8 cells. Moreover, the invasion assay results revealed a concentration-dependent decline in the invasive ability of BPA-treated cells (Fig. 5B). These findings suggested that BPA treatment disrupted the invasive and migratory capabilities of colon cells.
BPA affects migration and invasion capacity in both colon cell lines. Both cells were exposed to various concentrations of BPA. After 24 h, densities of metastatic potential in BPA-treated cells were determined by optical microscopy. The ratios of relative migratory (A) and invasive (B) ability are shown in the bar graphs. All values are shown as mean ± standard deviation from three repeated data. *p < 0.05 compared with control.
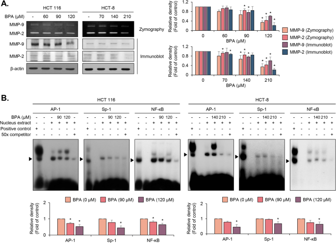
BPA inhibited MMP-2 and MMP-9 expression by reducing the binding ability to the transcription factors in HCT 116 and HCT-8 cells
Zymography and immunoblotting revealed that BPA treatment resulted in a dose-dependent reduction in the activity and expression of MMP-2 and MMP-9 in both cell lines (Fig. 6A). In addition, according to the EMSA, BPA treatment interrupted the DNA-binding abilities of transcription factors such as AP-1, Sp-1, and NF-ĸB in both colon cell lines (Fig. 6B). These results indicated that BPA treatment reduced MMP-2 and MMP-9 levels by blocking the binding of regulatory transcription factors.
BPA suppresses MMP-2 and − 9 expression via inhibition of AP-1, Sp-1, and NF-κB binding in colon cells. (A) The activity and protein levels of MMP-2 and − 9 in HCT 116 and HCT-8 cells were assessed under gelatin zymography and immunoblotting. As the loading control, β-actin was employed in the immunoblot experiment. (B) The DNA-binding affinities of Sp-1, AP-1, and NF-κB in colon cells were determined by EMSA. All values from three triplicate experiment are expressed as mean ± standard deviation. *p < 0.05 compared with control. Original blots/gels are presented in Supplementary Fig. 11.
BPA regulated proliferation, migration, invasion, and MAPK/AKT signaling pathway in colon cells via p21WAF1
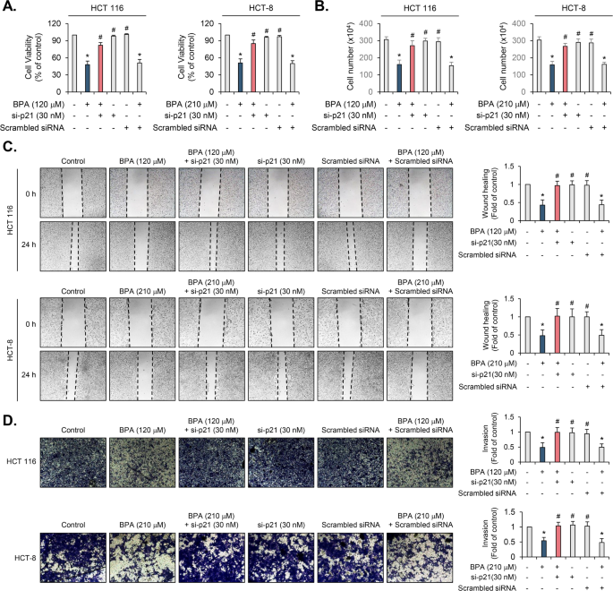
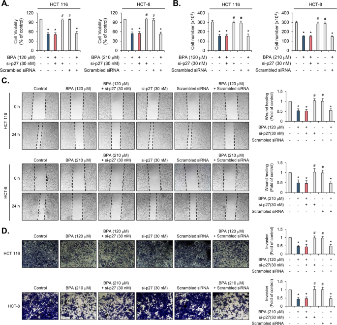
In the siRNA transfection experiment, siRNA interference of p21WAF1 (si-p21) blocked the BPA-induced inhibition of HCT 116 and HCT-8 cell proliferation (Fig. 7A, B; Supplemental Fig. S2A, B). In addition, the reduction in migration and invasion of both cell types induced by BPA was hindered by silencing p21WAF1 (Fig. 7C, D). However, p27KIP1 gene inhibition with siRNA (si-p27) failed to reverse the BPA-induced decrease in cell proliferation, migration, and invasion (Fig. 8A–D). Because si-p21 inhibited BPA-stimulated proliferation, migration, and invasion of colon cells, we further investigated the effects of si-p21 on MAPK and AKT signaling. BPA-induced JNK, ERK, p38 MAPK, and AKT phosphorylation was recovered by p21WAF1 interference (Fig. S3). These results indicated that BPA regulated the proliferation, migration, invasion, and MAPK/AKT pathway of colon cell lines by inducing p21WAF1 expression.
p21WAF1 silencing reverses BPA-induced interference of proliferation and metastatic potential in colon epithelial cells. MTT (A) and cell counting (B) assays were performed in BPA-treated colon epithelial cells after p21WAF1 siRNA (si-p21) or scramble siRNA transfection. Wound-healing migration (C) and invasion assays (D) in BPA-treated colon epithelial cells following si-p21 or scramble siRNA transfection. All values from triplicate results are indicated as mean ± standard deviation. *p < 0.05 compared with control, #p < 0.05 compared with BPA treatment alone.
p27KIP1 silencing with siRNA had no effect on the BPA-induced colon epithelial cell responses. Colon cells were transfected with either scramble siRNA or p27KIP1 siRNA (si-p27), and then treated with BPA for 24 h. Transfected cells were analyzed by MTT (A) and cell counting assays (B). Wound-healing migration (C) and invasion (D) assays were performed to estimate the metastatic ability using transfected cells. All values from triplicates data are designated as mean ± standard deviation. *p < 0.05 compared with control, #P < 0.05 compared with BPA treatment.
Discussion
Because BPA is found in the packaging of beverages and food, the oral route is the most common route for human exposure, and the digestive tract, where most nutrients are absorbed, is vulnerable to adverse effects1,38. A previous report exhibited that treatment with BPA (250 µM) inhibited proliferation and stimulated apoptosis in intestinal epithelial cells36. Our present results revealed a concentration-dependent decrease in the viability of colonic HCT 116 and HCT-8 cells treated with BPA for 24 h, with IC50 values of 120 µΜ and 210 µΜ, respectively. Similar to earlier in vitro data, our results indicated that BPA remarkably hindered the proliferation of both colon cell lines.
Several studies have suggested that BPA affects the physiological conditions of various cells, including cell death and proliferation Ptak et al. 39,40. However, data on the role of regulatory cell cycle mechanism in the BPA-stimulated suppression of colonic epithelial cell proliferation are lacking. Here, we found that BPA induced arrest of cell cycle at the G0/G1 phase in HCT 116 and HCT-8 cells. In addition, cell cycle-related inhibitory proteins such as p21WAF1 and p27KIP1 were upregulated, while positive cell cycle regulators such as CDKs and cyclins were downregulated in both BPA-treated colonic cell lines. Therefore, our results suggest that BPA inhibits proliferative potential of HCT 116 and HCT-8 cells by inducing arrest of the cell cycle at the G0/G1 checkpoint.
Cell proliferation is regulated by the MAPK and AKT pathways41. Accordingly, Gao et al.38 reported that BPA causes cancer by affecting the PI3K/AKT and MAPK signaling cascades. Moreover, in the aforementioned study of Qu et al.36 BPA inhibited HCT 116 colonic epithelial cell proliferation by inhibiting the phosphorylation of AKT, JNK, ERK, and p38 MAPK. In contrast, we found that BPA increased the phosphorylation of MAPKs (JNK, ERK, and p38 MAPK) and PI3K/AKT signaling pathways in both colonic cell lines, with levels peaking at 12 h but dropping to nearly control levels after 24 h. However, the previous study reported AKT and MAPK activation at a single time point under high BPA concentrations, whereas we measured MAPK and AKT phosphorylation levels over time at a slightly lower BPA concentration. Indeed, most MAPK signaling pathways are activated by various cell growth factors for cell proliferation and survival42. However, in some cases, this activation can also trigger apoptosis and DNA damage 43,44,45,46. Our findings suggest that BPA inhibits proliferation, in part by activating the PI3K/AKT and MAPK signaling pathways in human colonic cells.
Mucosal healing is associated with the ability of epithelial and connective tissue cells to migrate and proliferate47. Regardless of the site, mucosal ulcer healing is a complex process involving restitution by epithelial cell death at the wound margins, which eventually fills the defect48,49. Previous reports have suggested that BPA inhibits the migratory and invasive capacities of osteosarcoma and human primary extra villous trophoblasts50,51. Our current study similarly showed that migration and invasion abilities were inhibited in colon cells treated with BPA. The migratory and invasive capacities of cells can be stimulated by MMP activation through multiple mechanisms, including pro-enzyme activation and the binding of transcription factors52,53. In this study, BPA treatment appeared to reduce MMP expression by downregulating the binding affinity of transcription factors Sp-1, AP-1, and NF-ĸB in both cell types. Collectively, these data suggest that BPA negatively affects mucosal healing in the intestinal tract by inhibiting MMP activation via transcription factors.
Adverse physiological processes in intestinal epithelial cells cause the activation of inflammatory responses, cellular damage, apoptosis, and an imbalance in oxidative stress, which eventually leads to dysregulation of intestinal barrier function8,10,11,37. In our study, BPA inhibited the proliferation and metastatic potential of colon epithelial cells via the dysregulation of cell cycle progression, signal transduction pathways, and transcription factor-associated MMP expression. Previous studies have shown that the CKIs p21WAF1 and p27KIP1 can regulate cell proliferation and metastatic potential by controlling signaling pathways, cell damage, and apoptosis activation19,20,21,22,23,24. Therefore, to further investigate the potential link between harmful biological responses and negative cell cycle regulators in colon epithelial cells induced by BPA, we transfected p21WAF1 and p27KIP1 with siRNAs. Although silencing p27KIP1 had no effect, silencing p21WAF1 with siRNA reversed the BPA-induced interference of proliferation, migration, and invasion. Our study is the first to suggest p21WAF1 as an essential regulator in the BPA-mediated dysregulation of intestinal physiological functions, which directly affects the proliferation, invasion, and migration of colon epithelial cells.
Although p21WAF1 is typically viewed as a downstream effector of MAPK and PI3K/AKT signaling, recent studies suggest it can also act upstream. In our study, p21WAF1 knockdown not only suppressed BPA-induced phosphorylation of JNK, ERK, p38 MAPK, and PI3K/AKT, but also attenuated migration and invasion of human colonic cells. These results suggest that p21WAF1 contributes to a feedback loop that maintains MAPK/AKT activation during BPA exposure. Supporting this notion, p21WAF1 loss in senescent cells triggered activation of the JNK–ATM–NF-κB axis and promoted apoptosis54. Knockdown of p21WAF1 in colon cancer cells paradoxically increased AKT activity and ROS levels, resulting in autophagy induction55. In vascular smooth muscle cells, p21WAF1 was shown to positively regulate p38 MAPK-mediated MMP-9 expression, promoting proliferation and migration56. Likewise, p21WAF1 knockdown diminished ERK1/2 activation and reduced MMP-9 expression via suppression of NF-κB and AP-1 binding, thereby inhibiting IL-5-induced migration57. Collectively, these findings indicate that p21WAF1 could modulate upstream kinase pathways including JNK, ERK, p38 MAPK, and PI3K/AKT, contributing to a self-reinforcing loop that regulates cell survival and motility under stress or cytokine stimulation. Our results support this feedback model in the context of BPA exposure, which suggest that p21WAF1 acts as both an effector and upstream regulator of MAPK/AKT pathways involved in the control of cell proliferation and migration.
In conclusion, the present study revealed that BPA inhibited the proliferation of HCT 116 and HCT-8 cells by arresting the cell cycle at G0/G1 phase and activating the PI3K/AKT and MAPK pathways. Furthermore, BPA suppressed the migration and invasion of colon cells through the downregulation of MMP-2 and MMP-9 activation, coordinated by a decline in the binding activity of transcription factors. Finally, BPA regulated the proliferation, invasion, migration, and MAPK/AKT pathway of colon epithelial cells via upregulation of p21WAF1 expression. Taken together, our results provide valuable information into the molecular regulatory mechanisms of BPA-stimulated adverse effects on colon cells. Additional studies, including animal experiments, must be conducted to fully understand the damage caused by BPA to the intestinal wall.
Data availability
The datasets are available from the corresponding author on reasonable request.
Abbreviations
- AKT:
-
Protein kinase B
- AP-1:
-
Activator protein-1
- BPA:
-
Bisphenol A
- CDKs:
-
Cyclin-dependent protein kinases
- CKIs:
-
Cyclin-dependent protein kinases inhibitors
- EMSA:
-
Electrophoresis mobility shift assay
- ERK:
-
Extracellular signaling kinase
- NF-κB:
-
Nuclear factor kappa B
- MAPK:
-
Mitogen-activated protein kinase
- MMP:
-
Matrix metalloproteinases
- MTT:
-
3-(4, 5-Dimethylthiazol-2-yl)-2,5-diphenyltetrazilium
- JNK:
-
c-Jun N-terminal kinase stress-activated protein kinase
- Sp-1:
-
Specificity protein-1
References
Jun, J. H., Oh, J. E., Shim, J., Kwak, Y. & Cho, J. S. Effects of bisphenol A on the proliferation, migration, and tumor growth of colon cancer cells: In vitro and in vivo evaluation with mechanistic insights related to ERK and 5-HT3. Food Chem. Toxicol. 158, 112662 (2021).
Flint, S., Markle, T., Thompson, S. & Wallace, E. Bisphenol A exposure, effects, and policy: A wildlife perspective. J. Environ. Manag. 104, 19–34 (2012).
Kang, J., Kondo, F. & Katayama, Y. Human exposure to bisphenol A. Toxicology 226, 79–89 (2006).
Murata, M. & Kang, J. Bisphenol A (BPA) and cell signaling pathways. Biotechnol. Adv. 36, 311–327 (2018).
Seachrist, D. D. et al. A review of the carcinogenic potential of bisphenol A. Reprod. Toxicol. 59, 167–182 (2016).
Wetherill, Y. B. et al. In vitro molecular mechanisms of bisphenol A action. Reprod. Toxicol. 24, 178–198 (2007).
Khan, N. G. et al. A comprehensive review on the carcinogenic potential of bisphenol A: Clues and evidence. Environ. Sci. Pollut Res. Int. 28, 19643–19663 (2021).
Feng, L., Chen, S., Zhang, L., Qu, W. & Chen, Z. Bisphenol A increases intestinal permeability through disrupting intestinal barrier function in mice. Environ. Pollut. 254, 112960 (2019).
Zhao, Z. et al. Bisphenol A inhibits mucin 2 secretion in intestinal goblet cells through mitochondrial dysfunction and oxidative stress. Biomed. Pharmacother. 111, 901–908 (2019).
Wang, K. et al. Environmental contaminant BPA causes intestinal damage by disrupting cellular repair and injury homeostasis in vivo and in vitro. Biomed. Pharmacother. 137, 111270 (2021).
Wang, B. et al. Glutamine and intestinal barrier function. Amino Acids. 47, 2143–2154 (2015).
Xu, W., Watanabe, K., Mizukami, Y., Yamamoto, Y. & Suzuki, T. Hydrogen sulfide suppresses the proliferation of intestinal epithelial cells through cell cycle arrest. Arch. Biochem. Biophys. 712, 109044 (2021).
Csikász-Nagy, A., Battogtokh, D., Chen, K. C., Novák, B. & Tyson, J. J. Analysis of a generic model of eukaryotic cell-cycle regulation. Biophys. J. 90, 4361 (2006).
Jingwen, B., Yaochen, L. & Guojun, Z. Cell cycle regulation and anticancer drug discovery. Cancer Biol. Med. 14 (2017).
Visconti, R., Della Monica, R. & Grieco, D. Cell cycle checkpoint in cancer: A therapeutically targetable double-edged sword. J Exp. Clin. Cancer Res 35 (2016).
Matthews, H. K., Bertoli, C. & De Bruin, R. A. M. Cell cycle control in cancer. Nat. Rev. Mol. Cell. Biol. 23, 74 (2021).
Wenzel, E. S. & Singh, A. T. K. Cell-cycle checkpoints and aneuploidy on the path to Cancer. Vivo 32, 1–5 (2018).
King, K. L. & Cidlowski, J. A. Cell cycle regulation and apoptosis. Annu. Rev. Physiol. 60, 601–617 (1998).
Lim, S. & Kaldis, P. Cdks, cyclins and CKIs: Roles beyond cell cycle regulation. Development 140, 3079–3093 (2013).
Kreis, N., Louwen, F. & Yuan, J. The multifaceted p21 (Cip1/Waf1/CDKN1A) in cell differentiation, migration and Cancer therapy. Cancers (Basel). 11, 1220 (2019).
Lee, S. et al. Interleukin-20 promotes migration of bladder cancer cells through extracellular signal-regulated kinase (ERK)-mediated MMP-9 protein expression leading to nuclear factor (NF-κB) activation by inducing the up-regulation of p21(WAF1) protein expression. J. Biol. Chem. 288, 5539–5552 (2013).
Palmer, N. & Kaldis, P. Less-well known functions of cyclin/cdk complexes. Semin Cell. Dev. Biol. 107, 54–62 (2020).
Zhou, Y., Wang, K., Zhen, S., Wang, R. & Luo, W. Carfilzomib induces G2/M cell cycle arrest in human endometrial cancer cells via upregulation of p21Waf1/Cip1 and p27Kip1. Taiwan. J. Obstet. Gynecol. 55, 847–851 (2016).
Singh, S. K., Banerjee, S., Acosta, E. P., Lillard, J. W. & Singh, R. Resveratrol induces cell cycle arrest and apoptosis with docetaxel in prostate cancer cells via a p53/ p21WAF1/CIP1 and p27KIP1 pathway. Oncotarget 8, 17216–17228 (2017).
Kim, E. K. & Choi, E. Pathological roles of MAPK signaling pathways in human diseases. Biochim. Biophys. Acta (BBA) Mol. Basis Disease. 1802, 396 (2010).
Yue, J. & López, J. M. Understanding MAPK signaling pathways in apoptosis. IJMS 21 (2020).
Jing, Y. & Fang, B. C. R. The MAPK signalling pathways and colorectal cancer. (2005).
Plotnikov, A., Zehorai, E., Procaccia, S. & Seger, R. The MAPK cascades: Signaling components, nuclear roles and mechanisms of nuclear translocation. Biochim. Biophys. Acta (BBA) Mol. Cell. Res. 1813, 1619 (2010).
Huang, G., Shi, L. Z. & Chi, H. Regulation of JNK and p38 MAPK in the immune system: Signal integration, propagation and termination. Cytokine 48, 161–169 (2009).
Cao, Z. et al. AKT and ERK dual inhibitors: The way forward? Cancer Lett. 459, 30 (2019).
Schultze, S. M., Hemmings, B. A., Niessen, M. & Tschopp, O. PI3K/AKT, MAPK and AMPK signalling: Protein kinases in glucose homeostasis. Expert Rev. Mol. Med. 14, e1 (2012).
Muraro, D. et al. Chronic TNFα-driven injury delays cell migration to villi in the intestinal epithelium. J. R Soc. Interface. 15, 20180037 (2018).
Chen, P. & Parks, W. C. Role of matrix metalloproteinases in epithelial migration. J. Cell. Biochem. 108, 1233–1243 (2009).
Legrand, C. et al. Airway epithelial cell migration dynamics. MMP-9 role in cell-extracellular matrix remodeling. J. Cell. Biol. 146, 517–529 (1999).
Vincenti, M. P. & Brinckerhoff, C. E. Transcriptional regulation of collagenase (MMP-1, MMP-13) genes in arthritis: Integration of complex signaling pathways for the recruitment of gene-specific transcription factors. Arthritis Res. 4, 157–164 (2002).
Qu, W. et al. Bisphenol A suppresses proliferation and induces apoptosis in colonic epithelial cells through mitochondrial and MAPK/AKT pathways. Life Sci. 208, 167–174 (2018).
Wang, K., Zhao, Z. & Ji, W. Bisphenol A induces apoptosis, oxidative stress and inflammatory response in colon and liver of mice in a mitochondria-dependent manner. Biomed. Pharmacother. 117, 109182 (2019).
Gao, H. et al. Bisphenol A and hormone associated cancers: Current progress and perspectives. Medicine 94, e211 (2015).
Ptak, A., Wróbel, A. & Gregoraszczuk, E. L. Effect of bisphenol-A on the expression of selected genes involved in cell cycle and apoptosis in the OVCAR-3 cell line. Toxicol. Lett. 202, 30–35 (2011).
Xu, J. et al. Bisphenol A induces apoptosis and G2-to-M arrest of ovarian granulosa cells. Biochem. Biophys. Res. Commun. 292, 456–462 (2002).
Osaki, L. H. & Gama, P. MAPKs and signal transduction in the control of Gastrointestinal epithelial cell proliferation and differentiation. Int. J. Mol. Sci. 14, 10143–10161 (2013).
Cargnello, M. & Roux, P. P. Activation and function of the MAPKs and their substrates, the MAPK-activated protein kinases. Microbiol. Mol. Biol. Rev. 75, 50–83 (2011).
Wu, J., Hong, Y. & Yang, X. Bis(acetylacetonato)-oxidovanadium(IV) and sodium metavanadate inhibit cell proliferation via ROS-induced sustained MAPK/ERK activation but with elevated AKT activity in human pancreatic cancer AsPC-1 cells. J. Biol. Inorg. Chem. 21, 919–929 (2016).
Xu, N., Lao, Y., Zhang, Y. & Gillespie, D. A. Akt: A double-edged sword in cell proliferation and genome stability. J. Oncol. 2012, 951724–951715 (2012).
Chen, Y. R., Wang, X., Templeton, D., Davis, R. J. & Tan, T.-H. The role of c-Jun N-terminal kinase (JNK) in apoptosis induced by ultraviolet C and γ radiation. J. Biol. Chem. 271, 31929 (1996).
Ren, C. et al. Oridonin inhibits the proliferation of human colon cancer cells by upregulating BMP7 to activate p38 MAPK. Oncol. Rep. 35, 2691–2698 (2016).
Iizuka, M. & Konno, S. Wound healing of intestinal epithelial cells. World J. Gastroenterol. WJG. 17, 2161–2171 (2011).
Alam, A. & Neish, A. Role of gut microbiota in intestinal wound healing and barrier function. Tissue Barriers. 6, 1539595 (2018).
Brun, P. et al. Neuropeptide neurotensin stimulates intestinal wound healing following chronic intestinal inflammation. Am. J. Physiol. Gastrointest. Liver Physiol. 288, 621–629 (2005).
Kidani, T. et al. Bisphenol A inhibits cell proliferation and reduces the motile potential of murine LM8 osteosarcoma cells. Anticancer Res. 37, 1711–1722 (2017).
Wei, P. et al. Exposure to environmental bisphenol A inhibits HTR-8/SVneo cell migration and invasion. J. Biomed. Res. 34, 369–378 (2020).
Ordoñez, R. et al. Inhibition of matrix metalloproteinase-9 and nuclear factor kappa B contribute to melatonin prevention of motility and invasiveness in HepG2 liver cancer cells. J. Pineal Res. 56, 20–30 (2014).
Sato, H., Kita, M. & Seiki, M. v-Src activates the expression of 92-kDa type IV collagenase gene through the AP-1 site and the GT box homologous to retinoblastoma control elements. A mechanism regulating gene expression independent of that by inflammatory cytokines. J. Biol. Chem. 268, 23460–23468 (1993).
Yosef, R. et al. p21 maintains senescent cell viability under persistent DNA damage response by restraining JNK and caspase signaling. EMBO J. 36, 2280–2295 (2017).
Maheshwari, M. et al. Inhibition of p21 activates Akt kinase to trigger ROS-induced autophagy and impacts on tumor growth rate. Cell. Death Dis. 13, 1045 (2022).
Park, S. L. et al. EPO gene expression promotes proliferation, migration and invasion via the p38MAPK/AP-1/MMP-9 pathway by p21WAF1 expression in vascular smooth muscle cells. Cell. Signal. 27, 470–478 (2015).
Lee, E. et al. Interleukin-5 enhances the migration and invasion of bladder cancer cells via ERK1/2-mediated MMP-9/NF-κB/AP-1 pathway: Involvement of the p21WAF1 expression. Cell. Signal. 25, 2025–2038 (2013).
Acknowledgements
This research was supported by the Basic Science Research Program through the National Research Foundation of Korea (NRF) funded by the Ministry of Education (2018R1A6A1A03025159). This work was supported by the National Research Foundation of Korea (NRF) grant funded by the Korea government (MSIT) (2021R1A2C1013957). This research was supported by the Chung-Ang University Graduate Research Scholarship(Academic scholarship for College of Biotechnology and Natural Resources) in 2024.
Author information
Authors and Affiliations
Contributions
Jun-Hui Song, Da-Eun Lee, Byungdoo Hwang: Conceptualization, Methodology, Formal analysis, Validation, Writing-original draft, Writing-review & editing. Soobin Kim, Jongyeob Kim, Solbi Park, Hoon Kim: Formal analysis, Investigation, Validation. Seon-Kyung Hwang, Sumin Choo: Formal analysis, Writing-review & editing. Seok-Joong Yun, Yung Hyun Choi, Wun-Jae Kim: Supervision, Validation. Sung-Kwon Moon: Conceptualization, Project administration, Supervision, Writing-original draft, Writing-review & editing.
Corresponding author
Ethics declarations
Competing interests
The authors declare no competing interests.
Additional information
Publisher’s note
Springer Nature remains neutral with regard to jurisdictional claims in published maps and institutional affiliations.
Electronic supplementary material
Below is the link to the electronic supplementary material.
Rights and permissions
Open Access This article is licensed under a Creative Commons Attribution-NonCommercial-NoDerivatives 4.0 International License, which permits any non-commercial use, sharing, distribution and reproduction in any medium or format, as long as you give appropriate credit to the original author(s) and the source, provide a link to the Creative Commons licence, and indicate if you modified the licensed material. You do not have permission under this licence to share adapted material derived from this article or parts of it. The images or other third party material in this article are included in the article’s Creative Commons licence, unless indicated otherwise in a credit line to the material. If material is not included in the article’s Creative Commons licence and your intended use is not permitted by statutory regulation or exceeds the permitted use, you will need to obtain permission directly from the copyright holder. To view a copy of this licence, visit http://creativecommons.org/licenses/by-nc-nd/4.0/.
About this article
Cite this article
Song, JH., Lee, D., Hwang, B. et al. Bisphenol A suppresses colon epithelial cell responses via G0/G1-phase arrest, MAPK and PI3K/AKT pathway modulation, and MMP-2/9 Inhibition by upregulating p21WAF1. Sci Rep 15, 26698 (2025). https://doi.org/10.1038/s41598-025-11700-9
Received:
Accepted:
Published:
Version of record:
DOI: https://doi.org/10.1038/s41598-025-11700-9










