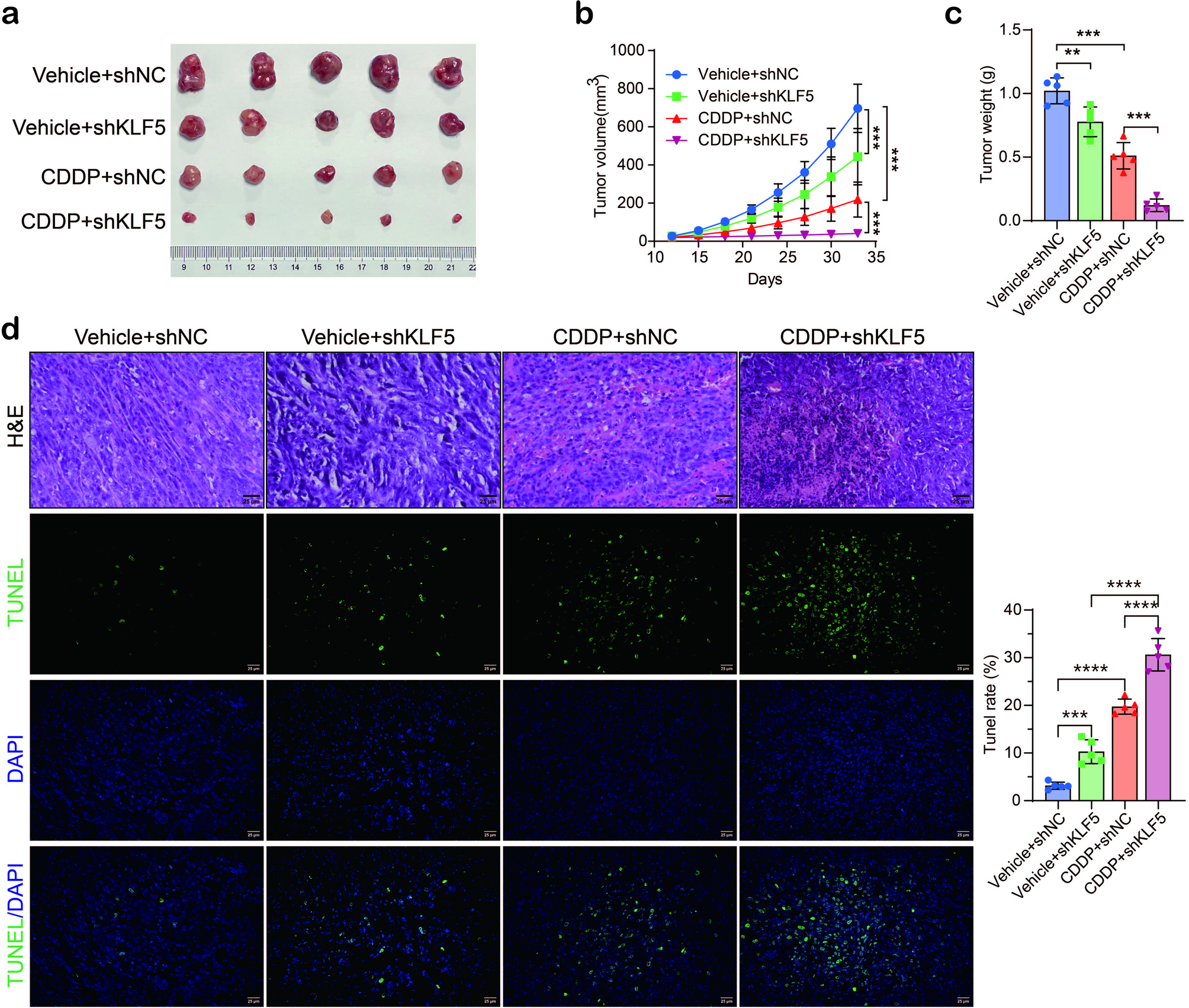
Fig. 6

KLF5 knockdown increases cisplatin sensitivity in vivo. (a) Images of xenograft tumors derived from CAOV-3 cells with KLF5 knockdown (shKLF5) following treatment with vehicle or CDDP (5 mg/kg, intraperitoneally once weekly for three consecutive weeks). (b) Tumor growth curves of shKLF5 CAOV-3 xenografts. (c) Tumor weights of shKLF5 CAOV-3 xenografts were measured at the endpoint of the experiment. (d) Histological analysis of CAOV-3 xenograft tissues using H&E and TUNEL staining.