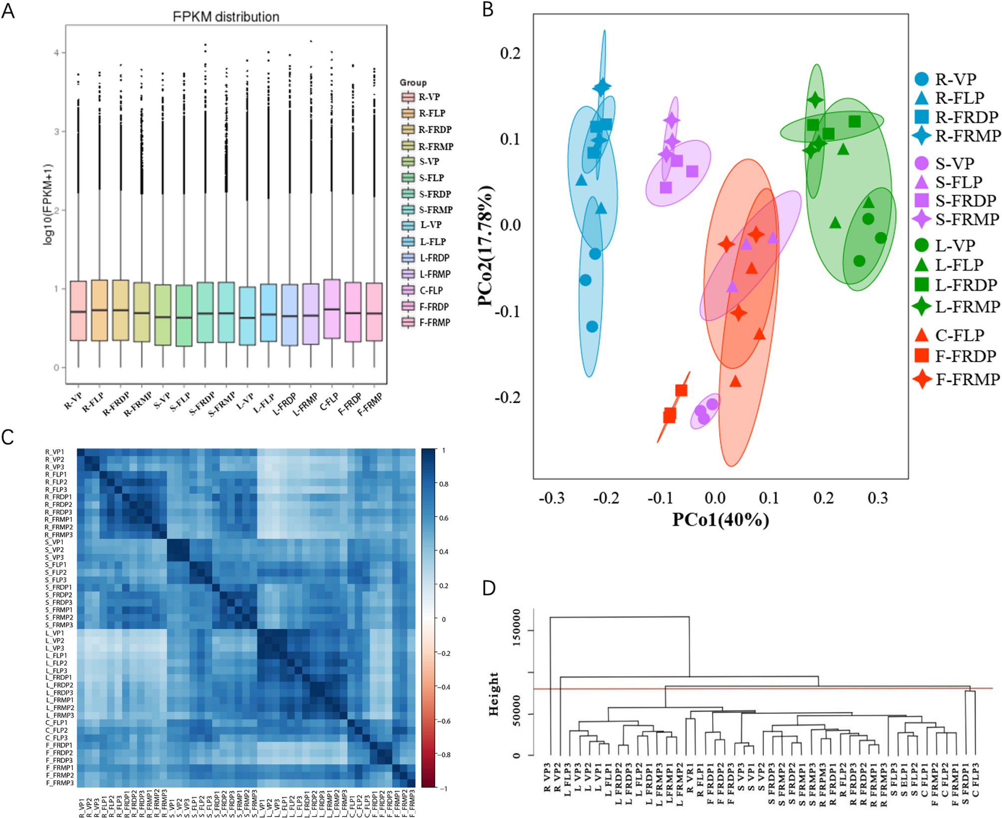
Fig. 1

Comparative Transcriptome Sequencing and Gene Expression Analysis of Poppy at Different Developmental Stages and Organs. (A) Boxplot of gene expression levels across different organ samples during poppy development. The x-axis represents sample names, while the y-axis denotes log10(FPKM + 1). Each boxplot displays five statistical measures from top to bottom: maximum, upper quartile, median, lower quartile, and minimum. (B) Principal Component Analysis (PCA) results for sample groups. (C) Pearson correlation heatmap of transcriptomic samples across different developmental stages. (D) Hierarchical clustering of samples. Note: R = Root; S = Stem; L = Leaf; C = Ovary; F = Fruit; VP = Vegetative Stage; FLP = Flowering Stage; FRDP = Fruit Development Stage; FRMP = Fruit Maturation Stage.