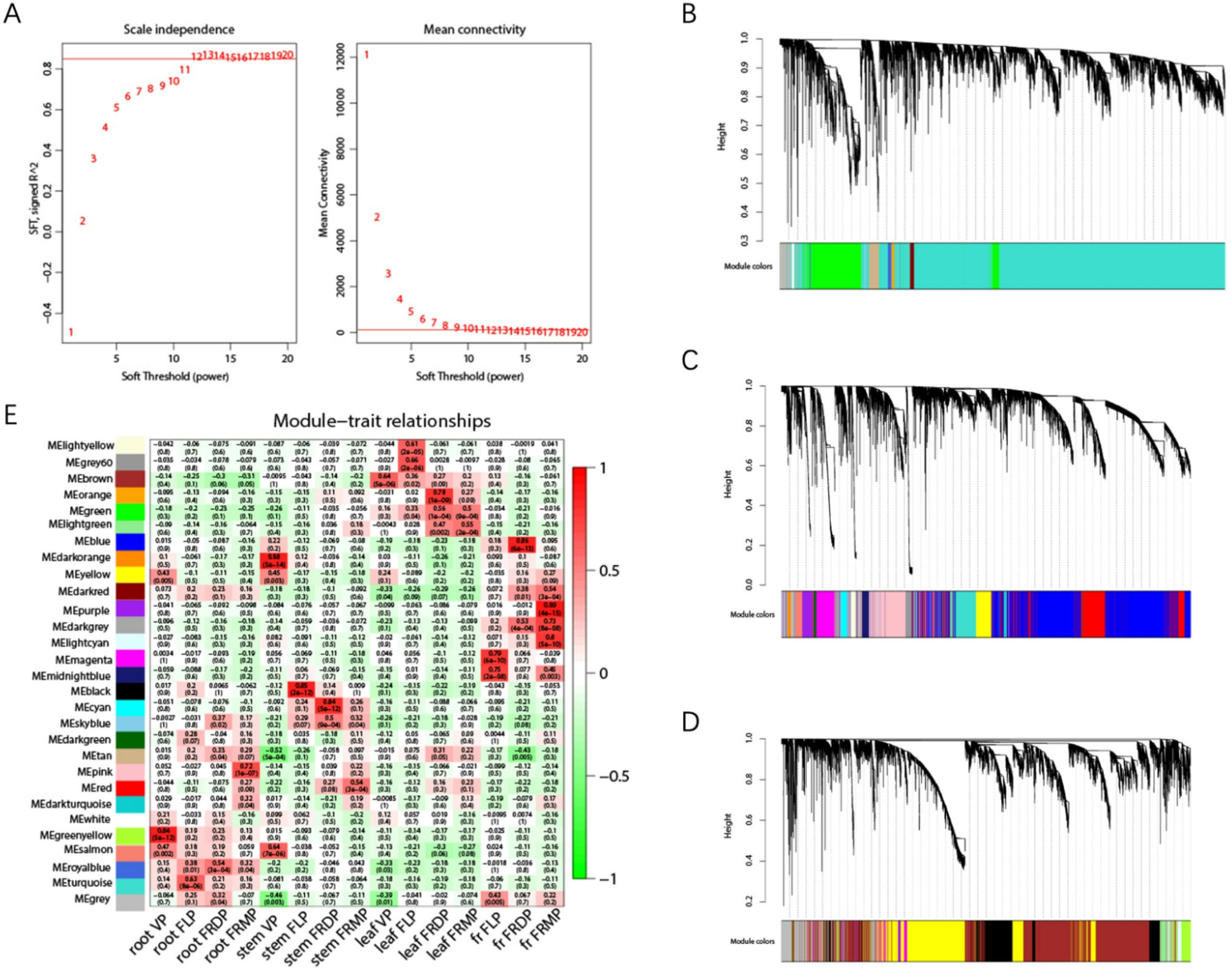
Fig. 2

Co-expression Network Construction and Module-Stage Correlations. (A) Soft threshold selection plot illustrating the relationship between the soft threshold β and network properties, with β = 12 selected as the optimal value to achieve scale-free topology. (B-D) Hierarchical clustering dendrograms of gene modules for blocks 1, 2, and 3, showing the grouping of co-expression modules identified during network construction. The vertical axis represents the proportion of genes, and the horizontal axis displays the gene modules, each distinguished by unique colors. (E) Heatmap of module correlations with developmental stages and samples. The heatmap shows the correlation coefficients between gene co-expression modules and developmental stage samples, with red indicating positive correlation and green indicating negative correlation. The intensity of the color represents the strength of the correlation. Notably, key modules exhibit stage-specific correlations, reflecting the temporal and spatial dynamics of gene regulation during P. somniferum development. VP = Vegetative Stage; FLP = Flowering Stage; FRDP = Fruit Development Stage; FRMP = Fruit Maturation Stage.