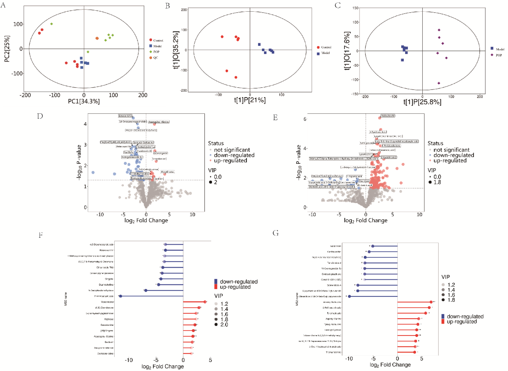
Fig. 5

(A) PCA score diagram of the used all groups and QC samples. Fecal metabolome profiles among all groups assessed by OPLS-DA (orthogonal partial least squares discriminating analysis). (B) Model group was compared with the control group and (C) POP group was compared with the model group. (D) Volcano plot of faecal metabolome changes in control group versus ACN group. (E) Volcano plot of faecal metabolome changes in ACN group versus POP group. (F) Matchstick plot of faecal metabolome changes in control group versus ACN group. (G) Matchstick plot of faecal metabolome changes in ACN group versus POP group.