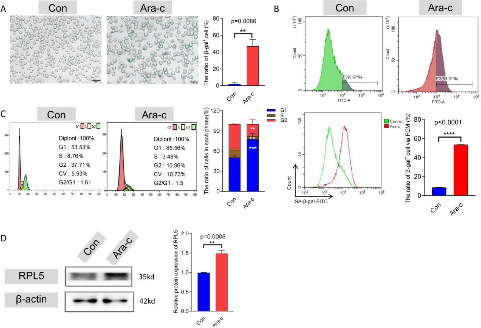
Fig. 2

The cellular senescence model was constructed and RPL5 expression was increased in senescent cells. (A) SA-β-gal staining of KG-1 A cells treated with Ara-C (10 µM, 72 h), showing increased senescent cell proportions; right panel shows quantification. (B) Flow cytometry of SA-β-gal–positive cells after Ara-C treatment (top), representative histogram overlay (bottom left), and bar graph quantification (bottom right). (C) Cell cycle analysis via PI staining indicates G1 arrest following Ara-C exposure; right bar graph summarizes G1/S/G2 proportions. (D) Western blot analysis shows elevated RPL5 protein expression after Ara-C treatment; right panel shows densitometric quantification normalized to β-actin. **p < 0.01, ***p < 0.001, ****p < 0.0001, ns: not significant.