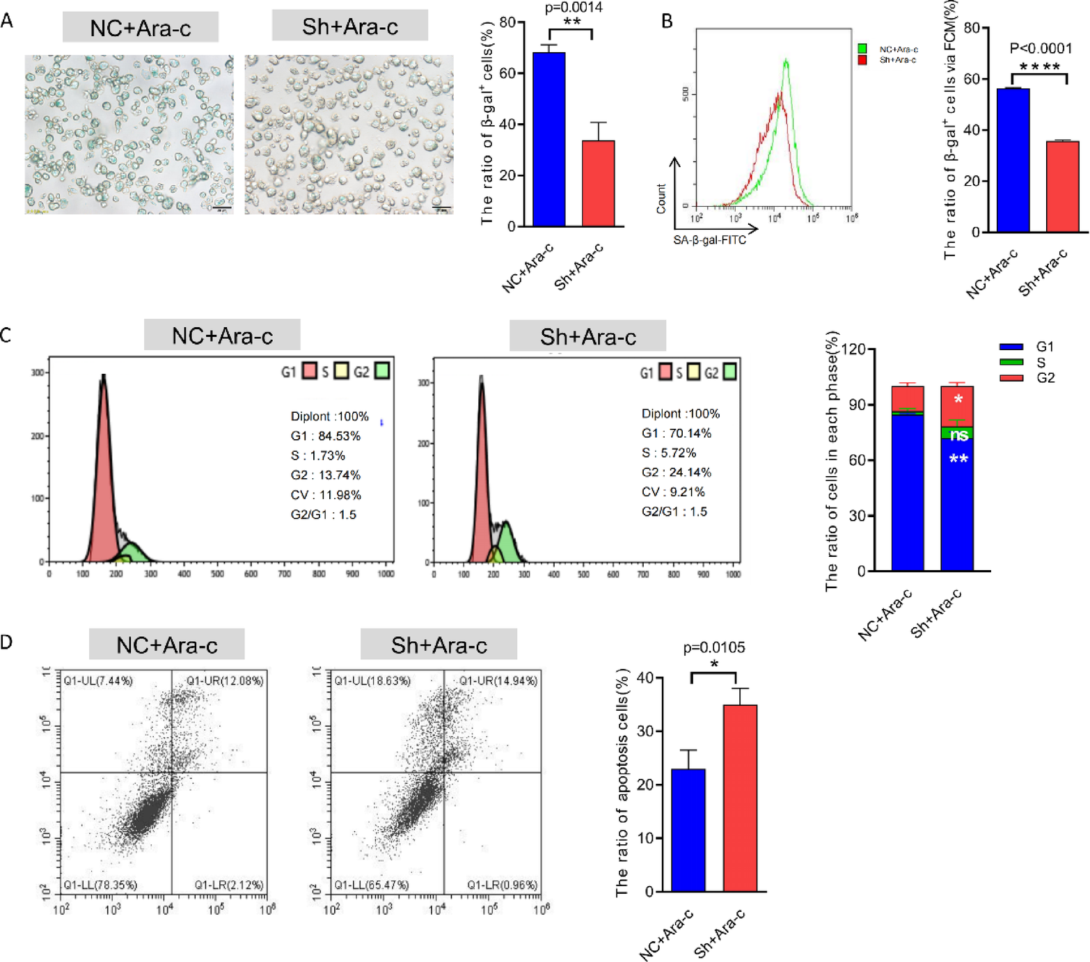
Fig. 4

RPL5 knockdown reversed chemotherapy-induced senescence, but promoted cell cycle and cells apoptosis. (A) SA-β-gal staining shows reduced proportion of senescent cells in the Sh + Ara-C group compared to NC + Ara-C. (B) Flow cytometric analysis of SA-β-gal activity confirms decreased fluorescence intensity and β-gal + cell percentage upon RPL5 knockdown. (C) Cell cycle analysis reveals that RPL5 knockdown reduces G1 phase arrest and increases S and G2 phase fractions after Ara-C exposure. (D) Annexin V/PI staining shows a significant increase in apoptosis rate in Sh + Ara-C compared to NC + Ara-C. Data are presented as mean ± SD; *p < 0.05, **p < 0.01, ***p < 0.001, ****p < 0.0001.