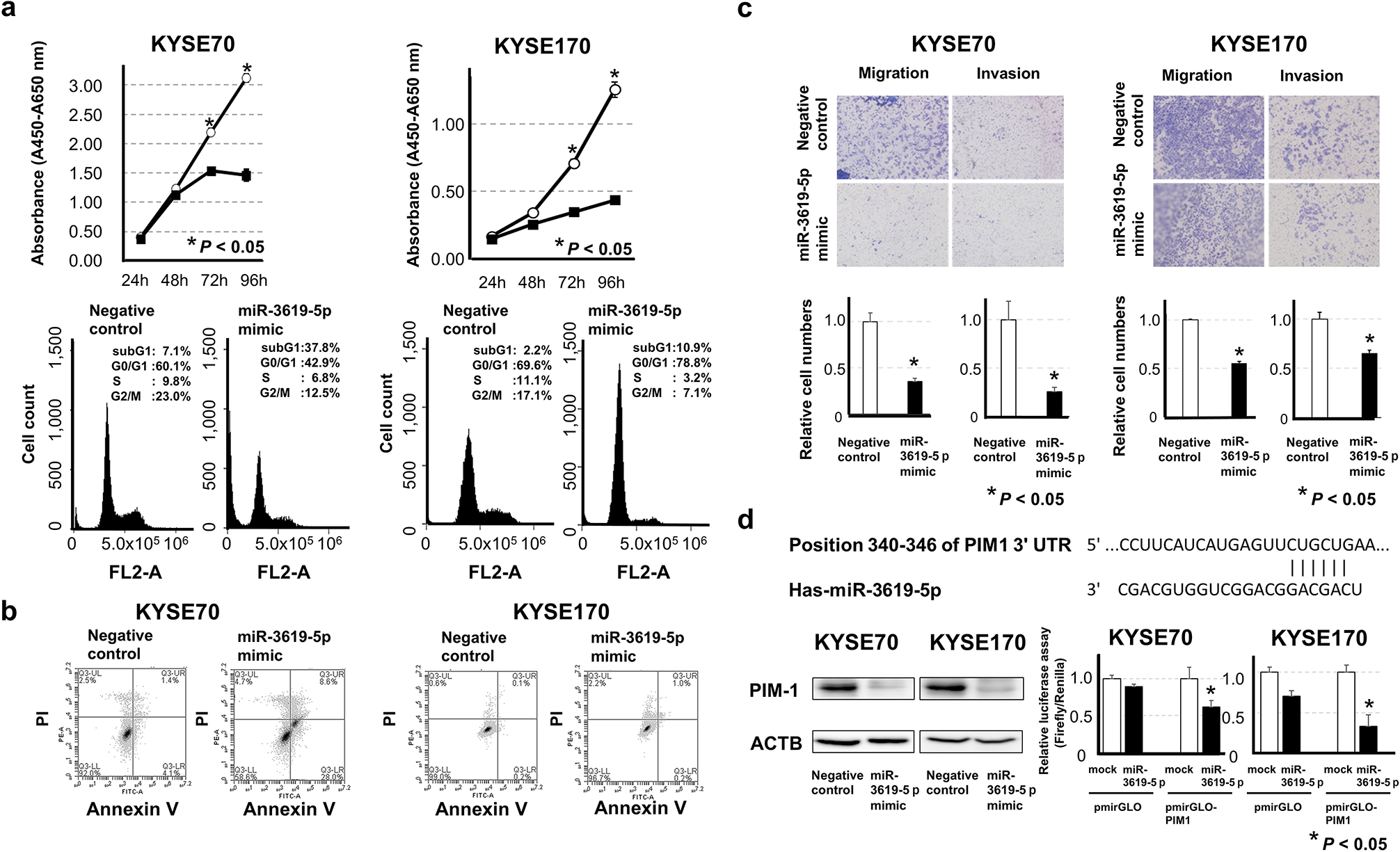
Fig. 3

An exploration of the potential role of miR-3619-5p in inhibiting tumor progression in ESCC cells. (a) Cell proliferation and cell cycle analysis following miR-3619-5p overexpression. KYSE70 (TP53 wild-type) and KYSE170 (TP53 mutant) ESCC cells were transfected with 12 nM of miR-3619-5p mimic or negative control mimic (miR-NC) using Lipofectamine RNAiMAX. Cell proliferation was measured at 24, 48, and 72 h using a WST-8–based colorimetric assay (Cell Counting Kit-8; n = 3). Absorbance at 450 nm was recorded to assess metabolic activity. Overexpression of miR-3619-5p significantly inhibited cell proliferation at 72 h compared to miR-NC (P < 0.01, Student’s t-test). Data are presented as mean ± SD from three independent experiments. For cell cycle analysis, cells were fixed in 70% ethanol, stained with propidium iodide, and analyzed by flow cytometry 72 h post-transfection. miR-3619-5p induced G1/S cell cycle arrest in KYSE170 cells and an increase in the sub-G1 population in KYSE70 cells, indicating apoptosis induction. (b) Apoptotic cell analysis was conducted by annexin V-FITC/propidium iodide (PI) double staining and flow cytometry 72 h after transfection. In KYSE70 cells, overexpression of miR-3619-5p significantly increased the proportions of early apoptotic (Annexin V+/PI−) and late apoptotic (Annexin V+/PI+) cells compared to miR-NC controls (P < 0.01, ANOVA with Tukey’s post hoc test; n = 3). This apoptotic response was not observed in KYSE170 cells. (c) Transwell migration and invasion assays revealed that miR-3619-5p inhibited the migration and invasion capabilities of both types of ESCC cells. Data are presented as mean ± SD from three independent experiments. (d) Western blot analysis was performed to assess PIM1 protein expression 72 h after transfection. miR-3619-5p overexpression led to a marked reduction in PIM1 levels compared to controls in both cell lines. β-actin served as a loading control. To confirm direct binding of miR-3619-5p to PIM1 mRNA, a dual-luciferase reporter assay was conducted. The 3′ untranslated region (UTR) of PIM1 (wild-type or with mutated seed sequence) was cloned downstream of the luciferase gene. Co-transfection with miR-3619-5p mimic significantly decreased luciferase activity in the wild-type construct (P < 0.01, Student’s t-test; n = 3), but not in the mutant, confirming that PIM1 is a direct target of miR-3619-5p. Data are presented as mean ± SD from three independent experiments.