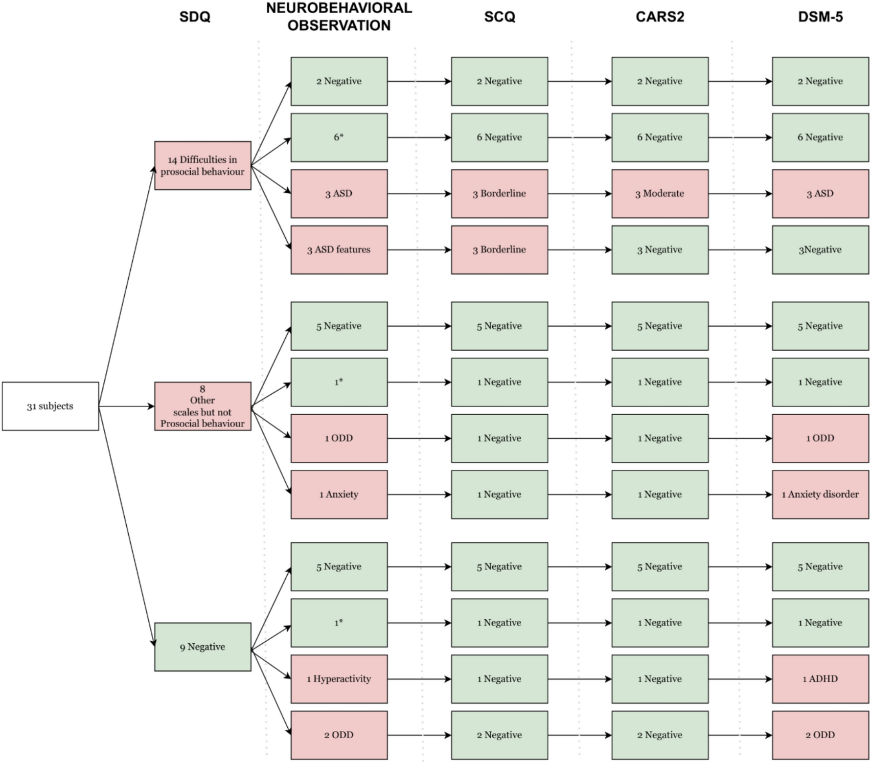
Fig. 1

Flow-chart of screening and diagnostic assessments. Key to figure: Pink = Positive to the screening/diagnostic tool; Green = Negative to the screening/diagnostic tool; *Emotional dysregulation.

Flow-chart of screening and diagnostic assessments. Key to figure: Pink = Positive to the screening/diagnostic tool; Green = Negative to the screening/diagnostic tool; *Emotional dysregulation.