Abstract
Nowadays, vestibular diseases are quite common in the population and significantly impair quality of life. Additionally, a notable problem is that a certain number of patients experience psychological consequences. Therefore, it is important to investigate the connection between vestibular damage and the potential need for psychological intervention. This study aims to examine the correlation between anxiety in individuals with unilateral peripheral vestibular disorder in relation to gender, age, and the existence of acute and chronic, compensated and uncompensated, partial and complete unilateral peripheral vestibular disorder. Additionally, it was important to determine the degree of free-floating anxiety, phobia-related anxiety, obsessiveness, somatic manifestations, depression, and hysteria in these patients using the Crown-Crisp Experience Index questionnaire. The study included 54 patients, 39 (72%) female and 15 (28%) male, with an average age of 61.5 ± 13.5 years. Results showed that the majority of participants had pronounced somatic anxiety (29.6%), followed by depression (14.8%), free-floating anxiety (9.4%), phobia-related anxiety (7.4%) and hysteria (7.4%) equally represented, and obsessiveness (1.8%) being the least pronounced. Nearly all participants (94%) were diagnosed with chronic hypofunction due to presenting for examination and diagnostic processing after the acute phase of the disease had ended. To conclude, no significant differences were observed in the common symptoms or personality traits within conventional categories of psychoneurotic and neurotic symptomatology concerning gender or the presence of vestibular hypofunction.
Similar content being viewed by others
Introduction
Vestibular hypofunction (also vestibulopathy, vestibular dysfunction, -hyporeflexia, -loss, -failure, -deficiency), i.e., a unilateral vestibulopathy, is a heterogeneous disorder of the peripheral and/or rarely central vestibular system leading typically to disabling symptoms such as dizziness, imbalance, and/or oscillopsia1,2. Unfortunately, vestibular hypofunction is often missed or misdiagnosed. Fortunately, nowadays, the vestibular function of the semicircular canals and the otolith organs can be quantified, but there are still some diagnostic challenges. For instance, no consensus has yet been reached regarding standardization of vestibular testing. This leads to a large variability in normative and pathologic cut-off values3. When unilateral hypofunction occurs, the central nervous system attempts to decrease symptoms through vestibular compensation2. However, its effectiveness can be influenced by various factors such as age, the etiology of vestibular hypofunction, comorbidities, psychological factors such as depression or anxiety, environmental factors, level of physical activity, and individual variability to adapt and compensate. Nevertheless, chronic unilateral vestibular hypofunction (UVH) (present for > 3 months) reduces quality of life (QoL) and imposes a significant socioeconomic impact. However, central vestibular compensation reduces vestibular symptoms and helps individuals improve balance when affected by vestibular dysfunction. Spontaneous and positional nystagmus tests help clinicians assess compensation status when unilateral weakness is identified. Peripheral nystagmus follows Alexander’s law on these tests and disappears with static compensation. Persistent spontaneous nystagmus of greater than 2–3 degrees/second suggests incomplete compensation, which may improve with therapy. Directional preponderance most often results from spontaneous nystagmus (right beat nystagmus produces right DP), which characterizes acute uncompensated vestibular hypofunction or irritative lesions4. Unilateral hypofunction can have different etiologies, such as Menière’s Disease, infection/inflammation, vestibular migraine, vascular, iatrogenic, neoplasm, and trauma2. Identifying the etiology can be challenging due to its heterogeneous nature, especially since the symptoms might overlap with other vestibular disorders.
The prevalence of dizziness
The prevalence of dizziness is notably high, with an annual incidence of approximately 11%. Such patients have significantly higher mortality rates compared to patients without dizziness, considering age, gender, and comorbidities5,6,7. The prevalence of these disorders increases with age, affecting 30% of individuals over 60, and reaching 50% in those over 85 years old8,9,10The incidence of dizziness is significantly higher in females5. According to data from the German Center for Vertigo and Balance Disorders, the most frequently diagnosed condition is benign paroxysmal positional vertigo (BPPV), accounting for 17.1% of all dizziness cases. Functional dizziness follows with 15%, and central dizziness accounts for 12.3%. Vestibular migraine, the most common cause of spontaneous and sudden episodes of dizziness, constitutes 11.4%. Meniere’s disease accounts for 10.1% and vestibular neuronitis for 8.3%. Together, these conditions represent 70% of all dizziness cases11. However, according to the latest study from the German Center, functional dizziness is now the most frequent cause of vertigo, surpassing BPPV12. Risk factors include female gender, age over 40, low education level, cardiovascular diseases, and depression13. Additionally, around 30% of individuals will develop some form of dizziness during their lifetime.
Unilateral peripheral hypofunction and psychological problems
Patients with vestibular dysfunction are at risk of falling due to imbalance while walking, and falls are a major risk factor for mortality and morbidity in the elderly. A person with vestibular hypofunction, especially if compensation is poor, is significantly limited in performing everyday tasks such as driving a car or bicycle, walking, running, and exercising14. Such a person is forced to change lifestyle, becomes increasingly less functional, and becomes more dependent on others, leading to feelings of worthlessness and unproductiveness. They often feel misunderstood and unaccepted due to the atypical nature of the illness, which is not objectively visible but is based on the patient’s subjective experience. This results in significant interpersonal stress, leading to emotional disturbances. It is known that there is a correlation between vestibular and psychological processes in the development of dizziness, so vestibular hypofunction can cause psychological problems just as psychological disturbances can trigger vestibular damage14. Two primary theories explain the connection between emotions and vertiginous disorders. The somatopsychological theory posits that psychological problems develop as a consequence of vestibular hypofunction, whereas the psychosomatic theory suggests that pre-existing emotional disturbances can trigger vestibular disorders13. A neurological hypothesis is also based on strong structural and biochemical connections between centers for emotional, postural, and somatosensory control. This strong connection is confirmed by numerous studies showing an increased incidence of psychiatric disorders in patients with vestibular hypofunction15. The development of symptoms such as anxiety, anxiousness, and depression is particularly noted in patients with chronic symptoms of vestibular hypofunction16. According to many studies, chronic dizziness often shows a strong correlation with depression and anxiety.
Numerous studies show a strong correlation between chronic dizziness and both depression and anxiety. For instance, a study by Egyptian researchers found that among patients experiencing dizziness, 29% reported anxiety, 7% had depression, and 15% experienced both anxiety and depression17. Similar results were found in a study conducted in Korea, where high levels of depression and anxiety were observed in 11% and 18% of patients with dizziness18. In a similar study, the percentages of patients with dizziness and psychological issues were relatively low. With regard to the mentioned studies, a disparity is observed in the incidence of psychological problems in patients with balance center impairments.
Study hypothesis and the aims
In our study, we aimed to investigate the prevalence of psychological complaints. Therefore, from the research aims, two hypotheses emerge: more than 10% of patients with unilateral disease require psychological support, and patients with vestibular disease have a diverse spectrum of psychological conditions.
As stated above, this study aimed to determine the levels of free-floating anxiety, phobia-related anxiety, obsessiveness, somatic manifestations, depression, and hysteria in patients with acute and chronic unilateral peripheral vestibular disorder using the Crown-Crisp Experience Index questionnaire. Additionally, we sought to examine the prevalence of anxiety in patients with acute and chronic unilateral peripheral vestibular disorder. To the best of our knowledge, this is the first study to investigate the relationship between vestibular impairment and symptoms and personality traits within the conventional categories of psychoneurotic and neurotic symptomatology.
Materials and methods
A cross-sectional study was conducted. The study design was approved by the ethics committees of the Clinical Hospital Centre Osijek and the Faculty of Medicine Osijek, University Josip Juraj Strossmayer in Osijek (Approval number: 2158-61-46-23-94). The participants were adults over 18 who sought help at the Department of Audiology and Phoniatrics of the Clinic for Otorhinolaryngology and Head and Neck Surgery at KBC Osijek due to balance disturbances during 2021 and 2022 and all participants agreed and signed informed consent for participating in the study. The study was conducted according to the guidelines and instructions of the Declaration of Helsinki.
All participants with suspected vestibular impairment underwent a clinical examination, including otoneurological, audiological, and vestibulological examinations. The diagnosis of unilateral peripheral vestibular disorder was based on the results of a bithermal caloric test performed as part of videonystagmography, and the results of cervical and ocular vestibular evoked myogenic potentials. Described diagnostic tests define inclusion criteria for unilateral vestibular hypofunction (UVH).
Caloric testing is a widely used method to selectively assess vestibular function on each side in the low-frequency domain (~ 0.003 Hz). The upper limits for vestibular asymmetry and directional preponderance can be set at 20% when no normative data is available, however, in our study, the caloric asymmetry cut-off value was set up at ≥ 25%19.
Outcome parameters used for VEMP are the presence of the response, the threshold (in dB), peak-to-peak amplitude (µV), peak latency (ms), and interaural asymmetry ratio. The testing paradigm and interpretation of VEMP are not yet standardized. For correct interpretation, it is strongly advised to obtain age-matched normative data since, with age, the amplitudes and response rates decline18. In our balance testing cabinet, in interpreting VEMP results, we used the following parameters: p and n wave latency, peak-to-peak amplitude size, and interneural AR expressed in percentages. According to literature data and our calculated normative values, interaural asymmetry (AR) was considered pathological if it was ≥ 38%20.
Also, it must be pointed out that the inclusion criteria include sufficient intellectual and literacy levels of the participants, an adequate understanding of the nature of the study, and independent completion of the provided questionnaire. An additional inclusion criterion was the absence of any previously known psychiatric diagnoses among study participants. Furthermore, participants did not meet the criteria for any neurotic symptomatology or have any prior audio-vestibular diagnoses listed in the exclusion criteria. Participants who did not adhere to the prescribed diagnostic and therapeutic protocol were also excluded from the study.
Exclusion criteria included the presence of comorbidities along with unilateral peripheral vestibular damage, confirmed diagnosis of Meniere’s disease, migraine-associated dizziness, or benign paroxysmal positional vertigo. To obtain a more homogeneous study group, we excluded all subjects who, in addition to unilateral hypofunction, had another proven cause of vertigo, such as BPPV. Unilateral hypofunction due to cholesteatoma surgery, patients with central vestibular pathology, and incomplete questionnaire responses were also excluded.
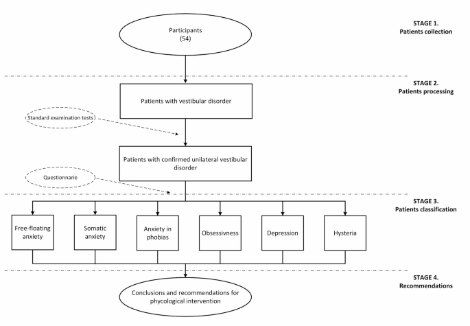
Figure 1 shows the proposed study design.
From the figure, it can be observed that the study design can be divided into four stages. Stage 1 or the patients’ collecting stage, Stage 2 or the patients’ processing stage, Stage 3 or the patients’ classification stage; and Stage 4 a recommendation stage.
A total of 54 adults with suspected unilateral vestibular disorder at the Department of Audiology and Phoniatrics within the Clinic for Otorhinolaryngology and Head and Neck Surgery were selected (Stage 1). The diagnosis of unilateral peripheral hypofunction (UHV) was confirmed in 54 patients (Stage 2).
The Crown-Crisp Experience Index (CCEI) is a questionnaire designed to identify and measure common symptoms and personality traits within conventional categories of psychoneurotic disorders and neurotic symptomatology. It contains 48 items and six subscales, which are constructed to measure free-floating anxiety, phobia-related anxiety, obsessiveness, somatic manifestations, depression, and hysteria. Each subscale comprises eight items. Participants answer using a binary (yes/no) or three-point scale to balance extreme and central response biases. Higher scores indicate greater levels of the assessed symptomatology. The total score of each subscale reflects the severity of each of these symptoms individually. Only participants with anxiety levels deviating by at least two standard deviations from the mean were considered, which influenced the results by excluding individuals with moderate anxiety levels21. This selection criterion meant that only those with the highest anxiety levels were analyzed.
The instrument has moderate validity and reliability, with reliability coefficients ranging between 0.68 and 0.77. All 54 patients underwent CCEI evaluation. Although the authors knew that a combination of at least two questionnaires could provide a more comprehensive understanding of neurotic symptomatology, the CCEI was used exclusively in this study. The Crown-Crisp Experimental Index questionnaire is considered a reliable instrument for measuring psychoneurotic illness and has particular application as a screening instrument in community surveys. (Stage 3).
The results of CCEI were analyzed, and appropriate recommendations for further treatment were given (Stage 4).
Categorical data were presented as absolute and relative frequencies. Differences between categorical variables were tested using the Chi-square test and, if necessary, Fisher’s exact test. The normality of the distribution of numerical variables was assessed using the Shapiro–Wilk test. Numerical data were described by the mean and standard deviation for distributions that followed a normal distribution and by the median and interquartile range for other distributions. Differences in normally distributed numerical variables between two independent groups were tested using Student’s t-test, while the Mann–Whitney U test was used for non-normally distributed variables. For three or more independent groups, analysis of variance (ANOVA) or the Kruskal–Wallis test was employed, depending on the normality of the distribution. All p-values were two-tailed. The significance level was set at α = 0.05. The analysis used MedCalc® Statistical Software version 20.218 (MedCalc Software Ltd, Ostend, Belgium; https://www.medcalc.org; 2023).
Results
In this study of 54 patients, the average age was 61.5 ± 13.5 years, with a median age of 64 years. The study included 39 female participants (72%), who had an average age of 61.0 ± 13.1 years and a median age of 65 years as shown in Table 1.
The remaining 15 participants (28%) were male, with an average age of 60.4 ± 14.7 years and a median age of 59 years.
Table 2 shows the distribution of participants by compensation side and the extent.
Chronic hypofunction was observed in 51 participants (94%), and partial impairment was noted in the same number. The number of participants with compensated UPH was 48 (89%), and six participants were uncompensated.
The differences in age among participants, concerning the severity of common symptoms and personality traits within conventional categories of psychoneurotic disorders and neurotic symptomatology, are shown in Table 3.
Table 3 shows that the average age for individuals with severe symptoms of depression is 63 years (ranging from 52 to 74), while for those with normal symptoms of depression, it is 64 years (ranging from 53 to 73). It was found that there is no statistical significance between the two groups (p = 0.97). Table 4 shows the impact of various psychological traits on tested participants.
The table shows that severe free-floating anxiety (a high level of diffuse, chronic discomfort and apprehension not directed towards any specific situation or object, with a high risk of developing generalized anxiety disorder) is present in 5 (9%) of the participants. Somatic anxiety (a level of somatic manifestations of anxiety so high that it likely creates significant discomfort and compromises daily functioning) is observed in 16 (30%) participants. Phobia-related anxiety (individuals with significant and pronounced fear and terror in specific situations such as confined spaces, heights, crowds, and illness) is recorded in 4 (7%) participants. Only one (2%) participant exhibits severe obsessiveness (individuals with excessive meticulousness, rigidity, a need for following routines, a pronounced aversion to change, a strong need for environmental control, and excessive checking). Depression is present in 8 participants (15%), indicating a high probability of meeting the criteria for certain depressive disorders. Hysteria is observed in 4 participants (7%) characterized by hypersensitivity, extroverted personalities with superficial and easily changeable emotions, a need for affection, emotional instability, and a tendency to develop functional physical complaints under stress. Notably, all 8 participants (100%) with severe depression were men, while none of the women (0%) reported severe depression. Furthermore, it can be seen that 46 participants (85%) did not have depression. Statistical analysis shows no significant difference between groups (p = 0.09). Table 5 shows an expression of common symptoms of anxiety, depression, and emotional lability concerning the presence of hypofunction.
Table 5 shows that 4 participants (15%) without vestibular hypofunction and 4 participants (14%) with vestibular hypofunction experienced severe depression. Additionally, 46 participants (85%) did not have depression. Statistical analysis indicated no significant difference (p > 0.99). Furthermore, based on Tables 4 and 5, there were no significant differences in the typical symptoms and personality traits within the conventional categories of psychoneurotic disorders and neurotic symptomatology concerning gender and the presence of hypofunction. Table 6 shows the degree of anxiety, depression, and emotional lability symptoms concerning acute or chronic hypofunction.
The table indicates that among the 44 participants (86%) with chronic hypofunction, 7 experienced severe depression, while 1 out of 3 participants with acute hypofunction reported severe depression. Overall, out of the 54 participants, 8 (15%) had severe depression. Statistical analysis revealed no significant difference (p = 0.39). Additionally, Table 7 presents the degree of anxiety, depression, and emotional lability symptoms concerning compensation.
The table shows that among the participants with severe depression, 1 out of 6 had uncompensated hypofunction, while 7 out of 41 had compensated hypofunction. Overall, 4 participants (7%) out of 54 had severe depression. Statistical analysis indicated no significant difference (p > 0.99).
Discussion
In this cross-sectional study with historical data, 54 participants with balance disorders and a diagnosis of unilateral labyrinthine hypofunction were involved. For diagnostic purposes, the bithermal caloric test and the results of cVEMP and oVEMP were used. The main aim of this study was to identify the association of anxiety, depression, hysteria, and obsessiveness with the type and nature of unilateral peripheral vestibular disorder. Consequently, participants completed the Crown-Crisp Experience Index questionnaire (CCEI) and were thus selected based on deviations from normal values of free-floating anxiety, somatic anxiety, phobia-related anxiety, depression, obsessiveness, and hysteria. The obtained results showed that patients with vertigo most frequently exhibited somatic anxiety and depression with no statistically significant differences in the presence of psychological issues concerning the types and nature of unilateral peripheral vestibular disorder. Based on the conducted research and obtained results, no significant differences were observed in the usual symptoms and personality traits within the conventional categories of psychoneurotic disorders and neurotic symptomatology concerning gender and age, although it can be noted that the patients are of older age.
The work of Hallam and Stephens22, published in the United Kingdom, confirmed that complaints of vertigo are associated with higher scores on the anxiety scale of the CCEI. Participants who experienced vertigo also had significantly higher scores than those without vertigo on all CCEI scales except for depression and hysteria. In contrast, in this study, depression is the second most common condition among patients with vertigo. Therefore, participants who complained of vertigo predominantly exhibited phobic and somatic anxiety, which is similar to the results of this study, which show that most patients have pronounced somatic anxiety. Interestingly, in this study, phobia-related anxiety, which is predominantly represented in the work of Hallam and Stephens, is equal in frequency to hysteria, which is not represented at all in their study22,23.
However, the study by Brandt and Dieterich24 concludes that loss of vestibular function is not associated with increased psychiatric comorbidity and vertigo-related anxiety levels. The different involvement of emotional processes and anxiety—to the extent of ‘excess anxiety’ or ‘less anxiety’—in structural vestibular disorders may be due to the specific dysfunction and whether the system activity is excited or diminished. Both psychiatric comorbidity and vertigo-related anxiety are maximal with excitation and minimal with loss of peripheral vestibular function.
In our study, there were more female participants (72%) compared to male participants (28%), which aligns with the findings in the literature. This finding can be attributed to hormonal changes that disrupt the homeostasis of labyrinthine fluid18. The patient population in our study was older, similar to the cohort examined in the study on unilateral vestibular hypofunction conducted by Lubetzky and colleagues25.
When considering the results of the CCEI and comparing them with the age of the patients, it is evident that anxiety is mainly present in older age, with a median age of 70 years. However, there is no statistically significant difference in the presence of psychological issues concerning the age of the participants. Similarly, in a Japanese study conducted by Miura and colleagues, the correlation between age and anxiety was also negative. In their study, a correlation was found between gender and anxiety, indicating that anxiety is more common among females. The results of this study did not show a connection between gender and the occurrence of anxiety. Although Miura and colleagues hypothesize that patients in the earlier stages of the disease have more pronounced symptoms of anxiety, they did not account for the duration of symptoms22. This study did consider the duration of symptoms but found no significant statistical differences between acute and chronic hypofunction.
In our study, most participants were compensated (89%), and there were no significant differences in the usual symptoms and personality traits within the conventional categories of psychoneurotic disorders and neurotic symptomatology concerning acute or chronic hypofunction. It is known that symptoms of vestibular hypofunction tend to improve over the weeks and months due to the process of vestibular compensation24. This compensation results in significant functional recovery, facilitated by the nervous system’s plasticity, which allows for adaptation to peripheral vestibular disorders26.
It should be pointed out that the increased subsequent risk of depression and anxiety disorders in individuals with a diagnosis of peripheral vertigo was confirmed in the study by Chen et al., which is aligned with the results of our study27.
The majority of participants had pronounced somatic anxiety, followed by depression, then free-floating anxiety, with phobia-related anxiety and hysteria being equally represented and obsessiveness being the least pronounced. Nearly all participants (94%) were diagnosed with chronic hypofunction. No significant differences were observed in the usual symptoms and personality traits within the conventional categories of psychoneurotic disorders and neurotic symptomatology concerning acute or chronic hypofunction. A total of 89% of the participants were compensated, and 94% had partial vestibular disorder, with no significant differences observed in the usual symptoms and personality traits concerning compensation.
Furthermore, the limitations of our study should be mentioned. Only participants whose anxiety values deviated twice from the standard deviation were considered, which statistically influenced the results since individuals who were also anxious but not to the greatest extent were not analyzed as anxious. Although the CCEI is a standard test for screening anxious individuals, it partially relies on the subjective experience of the person and depends on whether they want to share their condition with others or not. Further, we used only one questionnaire (CCEI) for screening individuals with psychoneurotic pathology despite its reliability and validity as a measurement tool. It was noted that many individuals who completed the questionnaire responded negatively to clearly posed questions about their anxiety, while significant anxiety was observed in responses to ambiguously posed questions, where the participants were uncertain about what they were actually answering.
It should also be noted that the following limitation of the study has been recognized. The authors are aware that the presented research did not use a control group due to the study design. A longitudinal study (after a year) is planned in the future, with repeated research on the same sample, where the control group will be this study. We acknowledged that the small sample size was partly determined by the inclusion and exclusion criteria. However, as explained in the conclusion, a new study with a larger sample size would be recommended.
Smith et al. pointed out that an individualized and comprehensive approach that concurrently addresses mental, physical, social, and occupational needs would be beneficial28. Therefore, we agree that a personalized approach is necessary for every patient who has suffered damage to the vestibular system. Although damage to the vestibular system is compensated over time, the psychological aspect is negligible, as shown in our study. Finally, it is essential to include a psychologist in the standard management of vertigo, given the complexity of functional vertigo and the need to address comorbid anxiety.
Furthermore, both defined hypotheses were confirmed. Incorporating a holistic well-being assessment into the standard protocol for diagnosing and managing patients with vestibular disorders could be highly beneficial. Beyond medical treatment, informing patients about the relationship between vestibular disorders and aspects of emotional well-being, such as anxiety and general mental resilience, can provide a supportive foundation for symptom management.
Finally, educational sessions to explain these links can help patients better understand their symptoms and reduce feelings of discomfort and fear. In this way, a combination of medical and psychological support can significantly improve treatment outcomes and reduce comorbidities associated with psychological issues.
Conclusions
Regarding the question in the title, psychological assessment should be an integral part of the standard procedure for diagnosing and treating patients with vestibular disorders, particularly for those who score above two standard deviations on the CCEI questionnaire.
This study opens up the possibility of conducting a larger and more detailed study that will consider smaller deviations from the standard and include participants who showed abnormalities in the CCEI questionnaire. This approach highlights the importance of screening for and treating comorbid mental health disorders, which is essential for the effective management of vertigo disorders. Addressing these issues can ultimately lead to improved quality of life and fewer complications for patients.
Data availability
The data supporting this study’s findings are available from the corresponding author upon reasonable request.
References
Brandt, T. & Strupp, M. General vestibular testing. Clin. Neurophysiol. 116(2), 406–426. https://doi.org/10.1016/j.clinph.2004.08.009 (2005).
Karabulut, M. et al. Chronic symptoms in patients with unilateral vestibular hypofunction: Systematic review and meta-analysis. Front. Neurol. 7(14), 1177314. https://doi.org/10.3389/fneur.2023.1177314 (2023).
Fetter, M. Acute unilateral loss of vestibular function. Handb. Clin. Neurol. 137, 219–229. https://doi.org/10.1016/B978-0-444-63437-5.00015-7 (2016).
Zuniga, S. A. & Adams, M. E. Efficient use of vestibular testing. Otolaryngol. Clin. North Am. 54(5), 875–891. https://doi.org/10.1016/j.otc.2021.05.011 (2021).
Strupp, M. et al. Vestibular disorders. Dtsch. Arzteblatt. Int. 117(17), 300–310 (2020).
Dommaraju, S. & Perera, E. An approach to vertigo in general practice. Aust. Fam. Phys. Travanj 45(4), 190–194 (2016).
Nguyen, C. T., & Basso, M. Epley Maneuver. U: StatPearls [Internet]. Treasure Island (FL): StatPearls Publishing; 2023 [citirano 26. svibanj 2023.]. Dostupno na: http://www.ncbi.nlm.nih.gov/books/NBK563287/
Balatsouras, D. G., Koukoutsis, G., Fassolis, A., Moukos, A. & Apris, A. Benign paroxysmal positional vertigo in the elderly: Current insights. Clin. Interv. Aging 13, 2251–2266 (2018).
Strupp, M., Dieterich, M. & Brandt, T. The treatment and natural course of peripheral and central vertigo. Dtsch. Ärztebl. Int. 110(29–30), 505–516 (2013).
Dougherty, J. M., Carney, M., Hohman, M. H., & Emmady, P. D. Vestibular dysfunction. In: StatPearls [Internet]. Treasure Island (FL): StatPearls Publishing; 2023 [cited on 27 May 2023]. Available at: http://www.ncbi.nlm.nih.gov/books/NBK558926/
Hall, C. D. et al. Vestibular rehabilitation for peripheral vestibular hypofunction: An updated clinical practice guideline from the academy of neurologic physical therapy of the American Physical Therapy Association. J Neurol. Phys. Ther. 46(2), 118–177 (2022).
Strupp, M., Brandt, T. & Dieterich, M. Vertigo and dizziness: Frequent multisensory symptoms. In Vertigo and Dizziness. Common Complaints 3rd edn (eds Strupp, M. et al.) 1–8 (Springer Nature, 2023).
Maslovara, S. Otoneurology 1st edn. (Medicinska naklada, Zagreb, 2021).
Heffernan, A., Abdelmalek, M. & Nunez, D. A. Virtual and augmented reality in the vestibular rehabilitation of peripheral vestibular disorders: systematic review and meta-analysis. Sci. Rep. 11(1), 17843 (2021).
Omara, A., Basiouny, E. M., Shabrawy, M. E. & Shafei, R. R. E. The correlation between anxiety, depression, and vertigo: A cross-sectional study. Egypt. J. Otolaryngol. 38(1), 143 (2022).
Kim, S. K. et al. Clinical analysis of dizzy patients with high levels of depression and anxiety. J. Audiol. Otol. 20(3), 174–178 (2016).
Garcia, F. V., Coelho, M. H. & Figueira, M. L. Psychological manifestations of vertigo: A pilot prospective observational study in a Portuguese population. Int. Tinnitus J. 9(1), 42–47 (2003).
Felipe, L., Staggs, A. & Hunnicutt, S. Can type of dizziness influence the vestibular caloric test result?. J. Prim. Care Commun. Health 12, 21501327211030120 (2021).
Starkov, D., Strupp, M., Pleshkov, M., Kingma, H. & van de Berg, R. Diagnosing vestibular hypofunction: An update. J. Neurol. 268(1), 377–385. https://doi.org/10.1007/s00415-020-10139-4 (2021).
Rosengren, S. M., Colebatch, J. G., Young, A. S., Govender, S. & Welgampola, M. S. Vestibular evoked myogenic potentials in practice: Methods, pitfalls and clinical applications. Clin. Neurophysiol. Pract. 26(4), 47–68. https://doi.org/10.1016/j.cnp.2019.01.005 (2019).
Cai, F. et al. Assessing reliability and validity of the Chinese version of the Crown-Crisp Experience Index and its application in pneumoconiosis patients. BMC Psychiatry 23(1), 263. https://doi.org/10.1186/s12888-023-04731-x (2023).
Hallam, R. S. & Stephens, S. D. G. Vestibular disorder and emotional distress. J. Psychosom. Res. 29(4), 407–413 (1985).
Wassermann, A., Finn, S. & Axer, H. Age-associated characteristics of patients with chronic dizziness and vertigo. J. Geriatr. Psychiatry Neurol. 35(4), 580–585 (2022).
Brandt, T. & Dieterich, M. ‘Excess anxiety’ and ‘less anxiety’: Both depend on vespubmedibular function. Curr. Opin. Neurol. 33(1), 136–141. https://doi.org/10.1097/WCO.0000000000000771 (2020).
Lubetzky, A. V. et al. Insight into postural control in unilateral sensorineural hearing loss and vestibular hypofunction. PLoS ONE 17(10), e0276251 (2022).
Lacour, M., Helmchen, C. & Vidal, P. P. Vestibular compensation: The neuro-otologist’s best friend. J. Neurol. 263, 54–64 (2016).
Chen, X. et al. Peripheral vertigo and subsequent risk of depression and anxiety disorders: A prospective cohort study using the UK Biobank. BMC Med. 22(1), 63. https://doi.org/10.1186/s12916-023-03179-w (2024).
Smith, L. J. et al. Impact and experiences of vestibular disorders and psychological distress: Qualitative findings from patients, family members and healthcare professionals. Health Expect. 27(1), e13906. https://doi.org/10.1111/hex.13906 (2024).
Acknowledgements
All individuals who contributed to this work have been acknowledged in the authorship list.
Author information
Authors and Affiliations
Contributions
Conceptualization, L.L., and T.M.; methodology, A.V., and H. M.; software, K.K.; validation, A.V., H.V. and Z.Z.; formal analysis, M.R.; investigation, L.L.; data curation, J.S., and H.M.; writing—original draft preparation, Z.K.; writing—review and editing, A.R.; visualization, T.K., J.S. and A.G. supervision, A.V. All authors have read and agreed to the published version of the manuscript.
Corresponding author
Ethics declarations
Competing interests
The authors declare no competing interests.
Additional information
Publisher’s note
Springer Nature remains neutral with regard to jurisdictional claims in published maps and institutional affiliations.
Rights and permissions
Open Access This article is licensed under a Creative Commons Attribution-NonCommercial-NoDerivatives 4.0 International License, which permits any non-commercial use, sharing, distribution and reproduction in any medium or format, as long as you give appropriate credit to the original author(s) and the source, provide a link to the Creative Commons licence, and indicate if you modified the licensed material. You do not have permission under this licence to share adapted material derived from this article or parts of it. The images or other third party material in this article are included in the article’s Creative Commons licence, unless indicated otherwise in a credit line to the material. If material is not included in the article’s Creative Commons licence and your intended use is not permitted by statutory regulation or exceeds the permitted use, you will need to obtain permission directly from the copyright holder. To view a copy of this licence, visit http://creativecommons.org/licenses/by-nc-nd/4.0/.
About this article
Cite this article
Lijić, L., Mendeš, T., Včeva, A. et al. Assessment of psychological support in patients with unilateral peripheral hypofunction. Sci Rep 15, 27231 (2025). https://doi.org/10.1038/s41598-025-12930-7
Received:
Accepted:
Published:
Version of record:
DOI: https://doi.org/10.1038/s41598-025-12930-7



