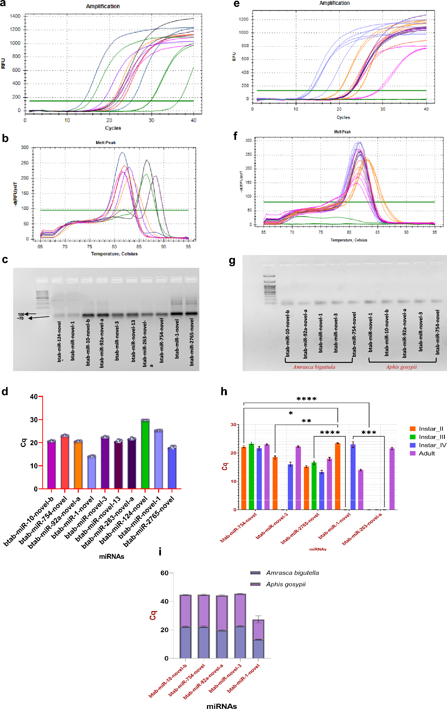
Fig. 6

Experimental validation of selected novel miRNAs, (a) Cq graph of B. tabaci, (b) melt curve analysis of B. tabaci, (c) gel figure of qPCR samples of B. tabaci, (d) Cq values of selected miRNAs of B. tabaci, (e) Cq graph of Aphid and Leafhopper, (f) melt curve analysis of Aphid and Leafhopper, (g) gel figure of qPCR samples of Aphid and Leafhopper, (h) Cq values of seleceted miRNAs across B. tabaci developmental stages, (i) Cq values of selected miRNAs of Aphid and Leafhopper. Color used in the subsection (d) represents the sample designation in the subsections (a) and (b).