Fig. 8

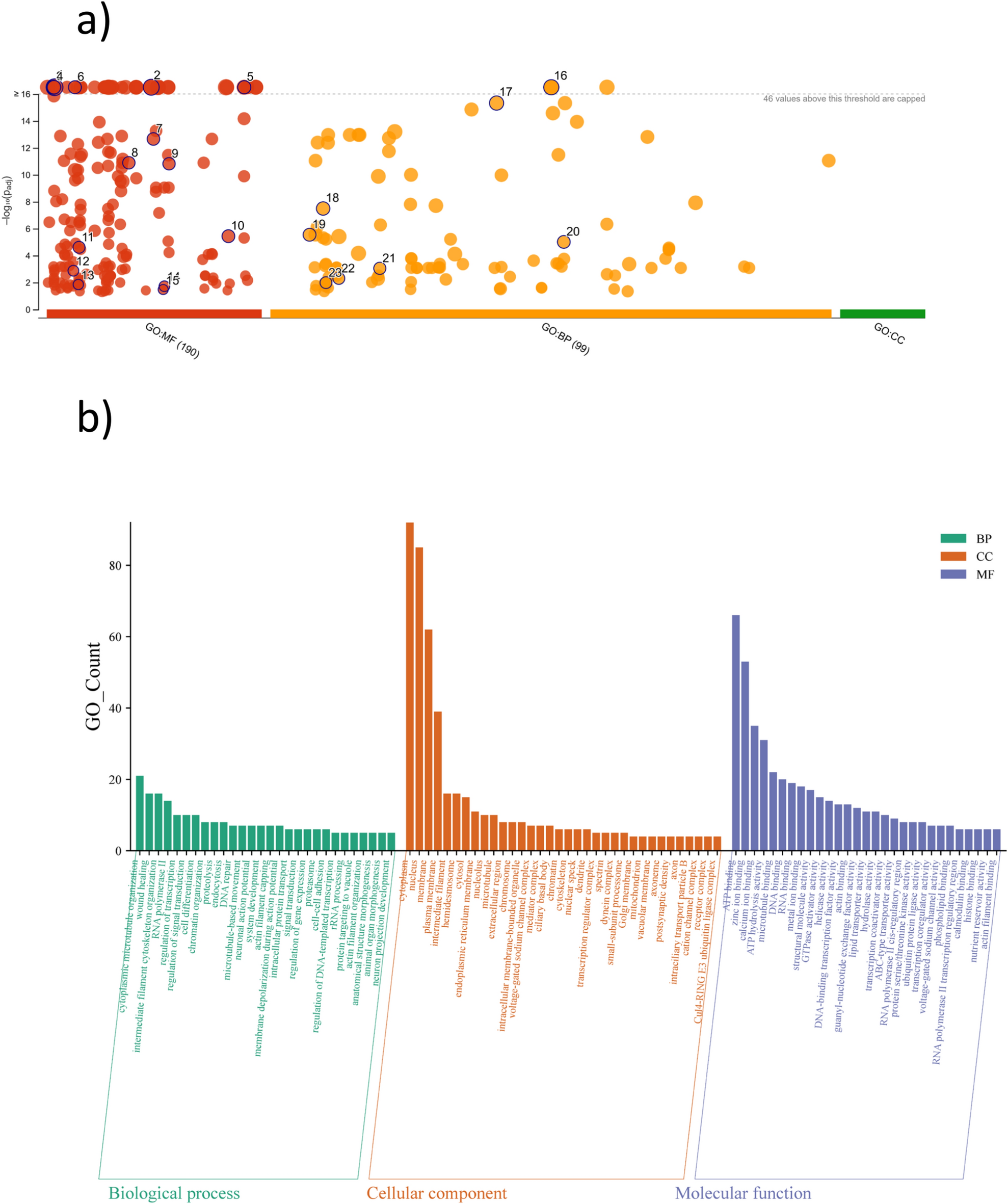
Gene Ontology analysis of predicted B. tabaci target mRNA sorted with minimum folding energy > − 30 and miRanda score of up to 184.

Gene Ontology analysis of predicted B. tabaci target mRNA sorted with minimum folding energy > − 30 and miRanda score of up to 184.