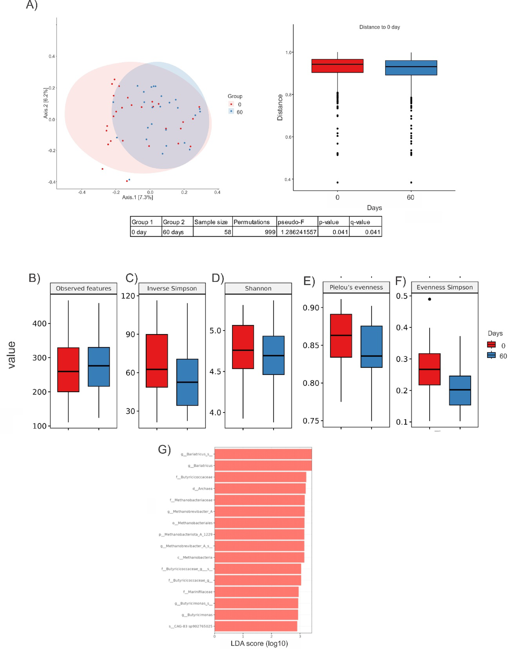
Fig. 4

Gut microbiota analysis. (A) Beta diversity. The beta diversity based on Bray–Curtis dissimilarity is presented in a non-metric multidimensional scaling (NMDS) plot showing the microbiota dissimilarity between groups. UniFrac metric measures the phylogenetic distance between sets of microbial communities (A pseudo-F value of 1.2655 for 0 and 60, with a p value = 0.04 and q-value = 0.159). Box plots showing α-diversity metrics across different time points (0 and 60). Metrics included (B) Observed Features, (C) Inverse Simpson, (D) Shannon, (E) Pielou’s Evenness, and (F) Simpson’s Evenness. Box plots show the distribution of values for each time period, with 0 in red and 60 in blue. These metrics highlighted species richness, diversity, and evenness at different time points. Groups are represented by different colors: 0 is red and 60 days blue. (G) Linear Discriminant Analysis (LDA) scores of enriched microbial taxa in 60 days. Taxa include Bariatricus and Butyricimonas genera and the Marinifilaceae family. Higher LDA scores (log10) indicated a greater taxa contribution to the unique microbial profile at this period, suggesting significant enrichment when compared to day 0.