Abstract
Due to the rapid urbanization and global climate change, arid and semi-arid regions are becoming more vulnerable to the growing disparity between the supply and demand of ecosystem services. Conventional ecological risk assessments have predominantly emphasized landscape pattern analysis, often overlooking considerations related to human well-being. This study focuses on the Xinjiang Uygur Autonomous Region (XUAR) and examines four key ecosystem services: water yield (WY), soil retention (SR), carbon sequestration (CS), and food production (FP). Using the InVEST model, geographic information system (GIS) spatial analysis, and statistical methods, we quantify the supply-demand dynamics of these ecosystem services and identify the risk classification of ecosystem service supply-demand (ESSD) using the Self-Organizing Feature Map (SOFM) method. The results show that: (1) From 2000 to 2020, the supply and demand of WY in XUAR increased from 6.02 × 1010 m3 and 8.6 × 1010 m3 to 6.17 × 1010 m3 and 9.17 × 1010 m3, respectively; SR supply and demand decreased from 3.64 × 109 t and 1.15 × 109 t to 3.38 × 109 t and 1.05 × 109 t, respectively; CS supply and demand rose from 0.44 × 108 t and 0.56 × 108 t to 0.71 × 108 t and 4.38 × 108 t, respectively; and FP supply and demand increased from 9.32 × 107 t and 0.69 × 107 t to 19.8 × 107 t and 0.97 × 107 t, respectively. A clear spatial differentiation in ESSD was observed, with higher supply areas mainly located along river valleys and waterways, while demand is concentrated in the central cities of oases. (2) The deficit areas for WY and SR are large and show a gradual expansion, while the deficit areas for CS and FP are small and shrinking. (3) The supply-demand ratio combined with the supply-demand trend index identifies four types of bundles in the study area: B1 (WY-SR-CS high-risk), B2 (WY-SR high-risk), B3 (integrated high-risk), and B4 (integrated low-risk), with B2 being dominant. Based on these findings, ecological management recommendations are proposed for different bundles based on ESSDR classifications. This study provides a comprehensive ecological risk assessment grounded in ESSD, offering important perspectives for ecological management in arid and semi-arid regions.
Similar content being viewed by others
Introduction
Ecosystem services (ESs) are essential for the survival and progress of humanity, providing essential resources and environmental support1. Nevertheless, various issues have arisen, including population growth, accelerated urban construction, rapid expansion of built-up land area, further deterioration of the ecological environment, and degradation of the living environment, has led to the destruction of ecosystem structures and functions2,3,4. The seventh meeting of the Intergovernmental Science-Policy Platform on Biodiversity and Ecosystem Services (IPBES) in 2019 highlighted that anthropogenic activities have greatly transformed natural ecosystems worldwide, with most indicators of ecosystem services and biodiversity showing rapid declines5. To tackle the deterioration of the ecosystem and the growing detrimental impacts of anthropogenic activities on nature, nations have implemented a range of measures aimed at preserving existing ecological conditions while simultaneously undertaking ecological restoration efforts6,7,8. However, ecological protection and restoration measures alone are insufficient to fully mitigate the degradation of ES9. The mismatch between the ES supply and demand is particularly evident in arid and semi-arid regions10,11,12, where harsh climatic conditions, fragile ecosystems, and escalating human activities exacerbate the situation13. In these areas, the capacity for ES provision is limited by factors such as water scarcity, soil degradation, and reduced vegetation cover14, while the demand for these services continues to grow due to the swift growth in population and economic advancement15. The mismatch between the ES supply and demand not only jeopardizes the ecosystems sustainability but may also give rise to a range of socio-economic challenges, including heightened competition for water resources, increased food security risks, and ecological migration16.
Research on ecological risk (ER) assessment dates back to the 1970s17. In 1992, the United States Environmental Protection Agency formally introduced the concept of ER, leading to the establishment of a comprehensive ecological risk assessment framework18. Two primary traditional risk assessment approaches have been developed: (1) the “source-sink” theory method, which utilizes a model comprising “risk source identification, receptor analysis, and exposure and hazard response” to assess the degree of ecological risk in regional landscapes19,20, and (2) the landscape pattern index method, which constructs a comprehensive ecological risk index based on the extent of landscape disturbance and landscape vulnerability21,22. However, the approaches outlined above neglect the essential role of ecosystems in human well-being. Ecosystem services, fundamental to human prosperity, provide vital resources and regulatory functions that support basic needs, drive economic growth, and enhance social resilience23,24. Since the Millennium Ecosystem Assessment, the link between ESs and human well-being has gained considerable attention, leading to ES risk analysis becoming a focal point of research. Some studies have also explored the risks associated with ecosystem services25, with risk analysis based on ecosystem services gaining considerable attention from scholars. For example, Li26 assessed ERs from the viewpoint of ES supply, developing a method for ecological risk characterization using the relative loss of ecosystem services, and analyzed the dynamic changes in ES risks in the Sichuan-Yunnan ecological barrier area. He27, from the ESSD perspective, assessed the supply and demand risks of ESs and their driving factors in the Wuhan metropolitan area. Integrating the spatiotemporal variations in ESSD allows for a deeper understanding of the intricate interactions between ecosystem and human society. This method holds substantial importance for improving the distribution of regional ecological resources and boosting the quality of life for residents28,29,30.
As research on ESSD has increasingly become a focal point, some scholars have shifted their attention to the study of ecosystem service supply-demand risk (ESSDR)31,32,33. Commonly employed methods in existing ESSDR studies include the supply-demand ratio34, supply-demand difference, supply-demand ratio trend[35, 36], and coupling coordination degree37,38, among others. These studies primarily focus on the ecological risks associated with mismatches between supply and demand, providing a comprehensive identification of ecological risks. However, most previous studies on ESSD risks have concentrated solely on static supply and demand outcomes. Due to various natural and anthropogenic factors, both the supply and demand of ES can fluctuate, leading to changes in the ESSD matching relationship. For instance, a deficit area may transform into a surplus area following the implementation of an ecosystem service project, while a surplus area may shift to a deficit area due to urban expansion. Therefore, integrating trends in ES supply and demand enables a more thorough evaluation of ecological risks. Maron39 introduced a risk assessment framework for ES that categorizes the threat levels by integrating the status and trends of ES supply and demand, as well as critical thresholds where demand surpasses supply and the potential ‘extinction’ of ES occurs. This framework supports global, national, and regional-level threat assessments of ESs. By integrating the spatial and temporal dynamics of ESSD, Boesing40 forecasts trends in ecosystem service provision and recommends corresponding landscape management strategies to ensure the long-term sustainability of ES provision.
Additionally, traditional studies on ESSDR have primarily focused on single-category ESSDR assessments33,41. However, due to the complex trade-offs and synergistic relationships that frequently occur between ecosystem services, a single-category ESSDR assessment approach is insufficient to fully capture the dynamic characteristics of regional ecosystem services42,43. This limitation has led to inefficiencies in regional ecological management. To accurately identify and manage multiple ESSDRs, ES bundles offer an efficient approach44. ES bundles represent combinations of ESs that frequently occur within the same spatial context45,46 reflecting the complex spatial dependencies of ESs and accurately identifying the primary service functions within a region47. Therefore, this study identifies ESSDRs through the ecosystem services package approach, which can be effective in identifying key ESSDRs and thus improve the efficiency of regional ecological management48.
The Xinjiang Uygur Autonomous Region (XUAR), located in the northwest of China, is the largest provincial-level administrative region in China, with a unique geographic location and abundant resources, but at the same time, it is also an ecologically fragile area49,50. Since the 1990 s, XUAR has achieved remarkable results in resource development and economic construction, and its rapid socio-economic development has inevitably brought about high-intensity utilization of ecological resources, which has led to a series of ecological and environmental problems51. Typical problems include grassland degradation, land sands, loss of biodiversity, drying up of rivers and lakes, soil erosion and increased greenhouse gas emissions, and the stability and sustainability of ecosystems are seriously threatened. Although XUAR has vigorously advanced ecological civilization development in recent years, executing numerous conservation and restoration initiatives, such as the Three-North Protective Forest Project, the Returning Cultivated Land to Forests and Grassland Project, and the Comprehensive Management of the Tarim River Basin, the ability of ecosystems to sustainably and consistently support the region remains under significant strain, largely because of the glaring mismatch between the supply and demand for ES13. This issue is especially pronounced in the XUAR region, where water shortages and inefficient resource utilization have exacerbated the imbalance, posing a major roadblock to achieving long-term sustainable development. While advances have been made in evaluating ES and analyzing their spatial distribution52,53,54,55, comprehensive studies focusing on the systematic identification of ESSDR and its underlying drivers remain scarce. In particular, there is a notable gap in multi-dimensional and dynamic assessments of ecological risks at the scale of arid regions. To address the research gap concerning the imbalance between ES supply and demand in arid regions and the associated ecological risks, this study establishes a comprehensive assessment framework. Using InVEST models, it quantitatively analyzes the spatiotemporal dynamics of ES supply and demand in the XUAR from 2000 to 2020, aiming to elucidate the evolving spatial patterns and underlying drivers of ES changes in arid environments. On the basis, a multi-dimensional system for identifying ecological service risks was developed by incorporating the ecosystem service supply-demand ratio (ESDR), the supply trend index (STI), and the demand trend index (DTI). This system enables a comprehensive assessment of regional ecological service risk levels and their spatial distribution patterns. The self-organized feature mapping (SOFM) method was used to identify ESSD risk clusters, reveal the spatial heterogeneity of regional ecological risks, and provide technical support for the delineation of differentiated ecosystem management areas. The research results not only help to improve the scientific and systematic management of ecosystem services in XUAR, but also provide theoretical basis and practical reference for the identification of ecological risks and the formulation of sustainable development paths in other arid and resource-fragile regions. Specifically, this study aims to (1) assess the supply and demand of the four ESs in XUAR and their matching relationship; (2) evaluate the temporal and spatial dynamics of the supply and demand risks of these four ESs; and (3) put forward suggestions for ecological management construction.
Materials and methods
Study area
XUAR (73°40′−96°23′ E, 34°25′−49°10′ N), located in northwestern China (73°40′−96°23′ E, 34°25′−49°10′ N), covers an area of 1.66 million square kilometers and borders eight countries: Mongolia, Russia, Kazakhstan, Kyrgyzstan, Tajikistan, Afghanistan, Pakistan, and India (Fig. 1). As a key component of China’s “One Belt, One Road“56 initiative, XUAR has historically been an important crossroads along the Silk Road and continues to play a crucial role in regional economic and cultural exchanges. The region’s terrain is dominated by vast deserts and mountain ranges, including the Tianshan mountains and the Tarim Basin. The climate of XUAR is primarily arid and semi-arid, contributing to a unique ecological environment. It is a vital natural resource base for China, particularly in terms of oil, gas, and mineral resources. XUAR experiences extreme climatic conditions, featuring cold winters and hot summers. The yearly average rainfall is less than 200 millimeters, and the average yearly temperature varying between − 4 °C and 9 °C, with considerable geographic variation57.
a. Elevation of XUAR; b-d. Land use types in XUAR, 2000–2020 (mapping based on the ArcGIS10.2 software can be obtained from the following link, https://support.esri.com/en/download/2093).
Data sources
The data employed in this research are presented in the Table 1. All datasets were resampled to a spatial resolution of 1000 m using ArcGIS and standardized to the WGS_1984_Albers projection. The table provides information on data sources, format, resolution, intended use and year.
Research framework
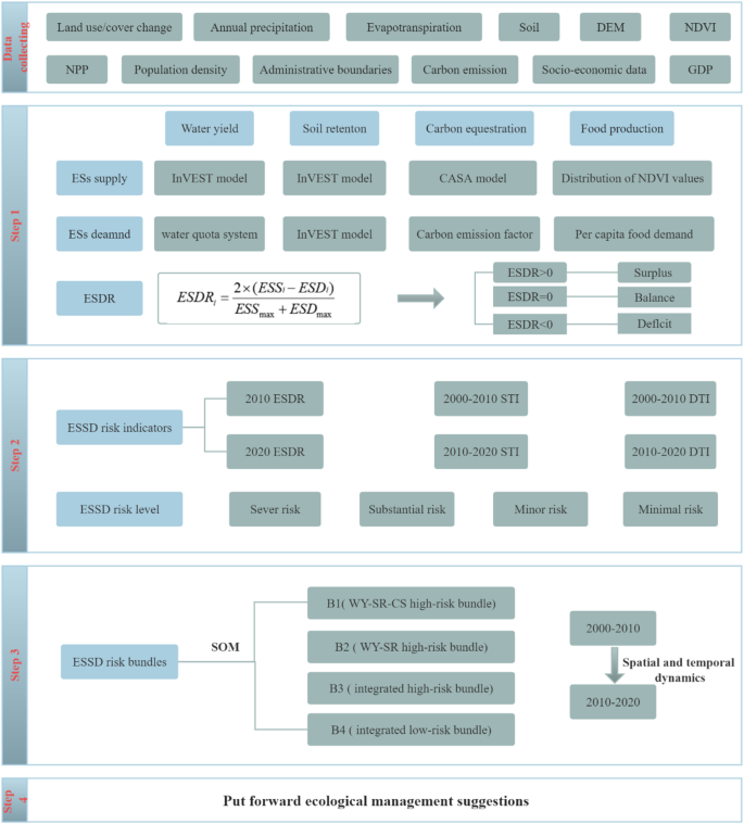
This study developed a risk assessment framework for ESSD in the XUAR, as illustrated in Fig. 2. The framework was constructed through the following steps: (1) quantitative assessment of ESSD—water yield (WY), soil retention (SR), carbon sequestration (CS), and food production (FP)—from 2000 to 2020 using the InVEST model and ArcGIS software; (2) calculation of ESDR for each ES based on the ESSD results; (3) integration of the ESDR, supply trend index (STI), and demand trend index (DTI) to derive the risk index and determine the corresponding risk levels; (4) utilizing the SOFM method for identifying risk bundles, followed by the formulation of targeted ecological management recommendations for each bundle.
Technology roadmap.
Research methodology
Quantifying the ESSD
The XUAR, situated in the arid and semi-arid regions of Northwest China, is characterized by its typical arid ecosystem, water scarcity, and uneven water resource distribution. In this context, water yield (WY) services are critical for the region’s ecological security and agricultural productivity. Additionally, given the susceptibility of soil erosion and significant desertification in arid zones, the soil retention (SR) function plays a vital role in preventing land degradation and ensuring ecological stability. As a major ecological barrier in China, Xinjiang’s expansive deserts, grasslands, and forests are essential for carbon sequestration (CS), contributing significantly to the region’s and the country’s carbon neutrality goals. Furthermore, Xinjiang is a key food production hub, where food production (FP) services are not only directly linked to local food security but also play an integral role in supporting the national food security strategy. Thus, this study focuses on evaluating four critical ecosystem services—water yield, soil retention, carbon sequestration, and food production—considering the region’s unique ecological and socioeconomic characteristics (Table 2).
ESSD matching relationship
Building on the measurement of the supply and demand for the four ESs, the ESDR was utilized to measure the supply-demand relationship of each ecosystem service. When ESDR > 0 indicates that the supply of this ES exceeds the demand, resulting in an overall surplus; when ESDR = 0 indicates that the supply and demand of that ES is in balance, and when ESDR < 0 indicates that the availability of ES falls short of the demand, resulting in a deficit62. The formula is as follows:
where ESDRi represents the supply-demand ratio of ecosystem service i, ESSi represents the supply of ecosystem service i, ESDi represents the demand of ecosystem service i, ESSmax represents the maximum supply of a given service, and ESDmax represents the maximum demand of a given service.
Determination of ESSD risk level
Considering the characteristics of the study area and based on the risk assessment framework proposed by Maron39, the supply trend index (STI) and demand trend index (DTI) were used to construct the ESDR classification from 2000 to 2020 and 2010–2020. Additionally, ESDR was incorporated to develop the ESSD risk classification for 2020 (Table 3). The natural breakpoint method was applied to categorize the risk levels into four distinct levels (Table 4). The relevant formulas are as follows:
Where STIi denotes the supply trend index of ecosystem service i, and Si_xt2 and Si_t1 denote the supply of ecosystem service i at time t2 and time t1 at pixel x, respectively; and DTIi denotes the demand trend index of ecosystem service i, and Di_xt2 and Di_xt1 denote the demand of ecosystem service i at time t2 and time t1 at pixel x, respectively.
Identify the ecosystem services supply-demand risk bundles (ESDRBs)
In this study, the Self-Organizing Feature Map (SOFM) neural network, implemented in R, was applied to cluster the supply and demand risks of ES in the XUAR. As an unsupervised learning model, SOFM offers benefits such as self-learning, self-organization, robustness, and effective visualization63, making it well-suited for analyzing complex, high-dimensional, and nonlinear ecosystem data.,
A total of 65,142 grid cells across XUAR were used as samples, with four ecosystem service supply and demand risk metrics—WY, SR, CS, and FP—serving as input variables to train the SOFM network and obtain clustering outcomes. After evaluating different cluster numbers, four distinct categories were chosen based on pronounced inter-cluster feature differences, high spatial interpretability, and practical applicability, serving as the final cluster classification. Compared to SOFM, the widely used K-means clustering algorithm, despite its computational efficiency, is sensitive to the choice of initial centroids, struggles with non-convex data structures and uneven density distributions, and is vulnerable to noise and outliers. Similarly, principal component analysis (PCA) is constrained by its linearity assumption, limiting its ability to effectively capture the complex nonlinear relationships often present in ecosystem data. SOFM can uncover the internal data structure without prior knowledge, offering enhanced robustness and interpretability in clustering, making it well-suited for identifying complex spatial patterns of ecosystem services in this study.
Result
Spatial and Temporal changes in the ESSD
Changes in the Spatial and Temporal distribution of ecosystem service supply(ESS)
Overall, the XUAR showed a first growth and then a decrease in the supply of both WY and SR from 2000 to 2020, while the supply of CS and FP showed a continuous growth trend (Fig. 3), and all four ecosystem services showed significant spatial differentiation (Fig. 4). High-value supply areas are concentrated in oasis regions, such as the northern and southern Tianshan Mountains, the Altay region, and the edges of the Tarim Basin. These areas are relatively rich in water resources, with favorable natural resource endowments and a well-preserved ecological environment. In contrast, low-value supply areas are primarily located in the Tarim Basin, the Junggar Basin, and other desert-dominated regions, characterized by scarce precipitation and fragile ecosystems.
Changes in total supply of and demand for ESs.
Spatial and temporal distribution of ESS, 2000–2020 (mapping based on the ArcGIS10.2 software can be obtained from the following link, https://support.esri.com/en/download/2093).
XUAR, as a representative arid and semi-arid region, is characterized by low total annual precipitation and high evapotranspiration, with its water resources primarily derived from alpine ice and snow melt. As a result, the high-value areas of WY supply are predominantly located in the Tianshan Mountains, Altun Shan, and Altay regions, with the southern part of XUAR exhibiting an widen trend in high-value areas over time. Driven by climate change and other factors, water supply in the XUAR rose from 6.02 × 1010 m3 in 2000 to 7.35 × 1010 m3 in 2010, before declining to 6.17 × 1010 m3 by 2020. Overall, this trend reflects a dynamic pattern of initial growth followed by a subsequent decrease.
The supply of SR in XUAR exhibits significant spatial heterogeneity, shaped by a combination of factors such as climate, soil, topography, and vegetation. Areas with a high-value of SR supply are primarily concentrated in the Altai Mountains, Tianshan Mountains, and the southern edge of the Tarim Basin. In addition, sustained efforts in ecological restoration have significantly boosted the development of premium zones to the western and southern regions of XUAR. The supply of SR increased from 3.64 × 109 t in 2000 to 4.44 × 109 t in 2010, followed by a decline to 3.38 × 109 t in 2020, exhibiting a trend of initial growth followed by a decrease.
Between 2000 and 2020, the high-supply areas of CS were primarily located in the northern part of XUAR, the Tianshan Mountains, the area north of the Tarim River-Yarkant River line, and the oasis regions at the edge of the Tarim Basin, with a relatively stable spatial distribution. The total supply of CS rose from 0.44 × 108 t in 2000 to 0.51 × 108 t in 2010, reaching 0.71 × 108 t by 2020, demonstrating a steady increase with a gradual growth trend.
From 2000 to 2020, the supply of FP in XUAR demonstrated a sustained growth trend. High values of grain production were primarily concentrated in the Tianshan Mountains, Altay, and Tacheng, which benefit from favorable water and heat conditions, as well as higher soil productivity. Additionally, the oasis zones along the Tarim Basin’s periphery emerged as hotspots of significant importance. As time progressed, their influence steadily extended into the Tacheng and Altay areas, while also stretching toward the southern boundary. Since 2000, advancements in agricultural technology, coupled with national policy support and population growth in Xinjiang and surrounding areas, have led to an increasing demand for food, thereby driving the expansion of food production. The supply of FP in XUAR increased steadily from 9.32 × 107 t in 2000 to 14.52 × 107 t in 2010, reaching 19.8 × 107 t in 2020. This indicates a continuous upward trend in the total FP supply.
Changes in the Spatial and Temporal distribution of ecosystem services demand (ESD)
Changes in population density directly influence the spatial and temporal distribution of WY, CS, and FP, with demand for each ecosystem service increasing alongside population growth. Between 2000 and 2020, the demand for WY increased from 8.6 × 1010 m3 to 10.24 × 1010 m3 by 2010, before declining to 9.17 × 1010 m3 in 2020. Similarly, the demand for CS rose from 0.56 × 108 t in 2000 to 1.59 × 108 t in 2010, and further increased to 4.38 × 108 t by 2020. The demand for FP also showed an upward trend, growing from 0.69 × 107 t in 2000 to 0.82 × 107 t in 2010 and reaching 0.97 × 107 t in 2020. As shown in the Fig. 5, high-demand areas for ecosystem services in XUAR are concentrated in densely populated oasis regions, such as the northern slopes of the Tianshan Mountains, the Ili River Valley, and along the Tarim River-Yarkant River. These areas are more urbanized, economically developed, and densely populated, leading to a higher demand for ecosystem services.
Spatial and temporal distribution of ESD, 2000–2020 (mapping based on the ArcGIS10.2 software can be obtained from the following link, https://support.esri.com/en/download/2093).
The essence of SR demand is the actual amount of soil erosion in a given area, meaning the expectation is for the amount of soil erosion to be fully mitigated64. The demand for SR rose from 1.15 × 109 t during 2000–2010 to 1.41 × 109 t, followed by a decline to 1.05 × 109 t by 2020 From 2000 to 2020, the distribution of high-demand areas for SR closely aligns with the distribution of high-supply areas. The demand for SR follows a pattern of initially increasing and then decreasing, with an overall declining trend.
Description of the alignment between ES supply and demand
The ESDR for XUAR from 2000 to 2020 is shown in Fig. 5. The surplus areas of ecosystem service supply and demand closely align with the high-value supply areas. In 2000, 2010, and 2020, the mean supply-demand ratio for WY was − 0.01132, −0.01171, and − 0.00798, respectively; the mean supply-demand ratio for SR was 0.00552, 0.00392, and 0.00604, respectively; the mean supply-demand ratio for CS was − 0.00013, −0.00135 and − 0.00215, respectively; and the mean supply-demand ratio for FP was 0.0235, 0.03339 and 0.04509, respectively (Fig. 6). These results indicate that the supply-demand balance is highest for FP and most unbalanced for WY (Fig. 7).
Spatial and temporal distribution of ESDR, 2000–2020 (mapping based on the ArcGIS10.2 software can be obtained from the following link, https://support.esri.com/en/download/2093).
Mean of ESDR,2000–2020.
Overall, the WY in XUAR is insufficient to satisfy local demand, with most regions experiencing a year-round water deficit and a pronounced imbalance between supply and demand. Surplus water areas are primarily located in the Altai Mountains, Tianshan Mountains, and Yili River Valley. In contrast, deficit zones are concentrated in the desert regions of the Tarim, Tuha, and Junggar Basins, where the water shortage is progressively intensifying and expanding. The regions exhibiting the greatest deficits are concentrated in densely populated urban and agricultural areas. From 2000 to 2020, the average supply-to-demand ratio of CS steadily increased, reflecting a gradual reduction in the CS deficit over time. Surplus areas are broadly distributed throughout much of the XUAR, while deficit zones are primarily found in highly populated cities and prefectures such as Urumqi and Tacheng.
On average, XUAR SR and FP remain in surplus from 2000 to 2020, but there is also significant spatial divergence. The spatial distribution of supply-demand matches in SR closely resembles that in WY, with surplus regions mainly located in high-quality habitats such as mountain ranges and river corridors, while deficit regions are concentrated in deserts and continue to expand. During the study period, FP has exhibited an increasing surplus trend annually. Spatially, the surplus area in FP encompasses the majority of the region, with only a small portion falling within deficit zones.
Risk assessment of supply and demand for ecosystem services
ESSD risk levels
Figures 8 and 9 present the three risk indicators for the four ESs during 2000–2010 and 2010–2020, respectively. Figure 10 illustrates the four ESSD risks in XUAR, while Fig. 11 depicts the relative proportions of each risk level.
2000-2010ESSD risk indicators (mapping based on the ArcGIS10.2 software can be obtained from the following link, https://support.esri.com/en/download/2093).
2010-2020ESSD risk indicators (mapping based on the ArcGIS10.2 software can be obtained from the following link, https://support.esri.com/en/download/2093).
a. ESSD risk distribution (mapping based on the ArcGIS10.2 software can be obtained from the following link, https://support.esri.com/en/download/2093);b. Mean of ESSD risk index.
a 2000–2010 proportion of each ESSD risk leve;b. 2010–2020 proportion of each ESSD risk leve.
In 2010, the average supply and demand risks for WY, SR, CS, and FP were 4.67, 4.45, 5.77, and 7.63, respectively, while in 2020, these values were 3.12, 3.86, 4.99, and 6.94 (Fig. 10). The data indicate an overall increase in risk levels for all ESs during the periods 2000–2010 and 2010–2020. Specifically, WY and SR exhibited higher ESSD risks, whereas CS and FP showed comparatively lower risk levels. The elevated risks associated with WY and SR are primarily attributed to the arid and semi-arid natural conditions of the XUAR. In contrast, the relatively lower supply and demand risks of CS and FP benefit from favorable land resources, agricultural adaptability, significant carbon sequestration capacity, and proactive sustainable development strategies within XUAR. Nevertheless, combined pressures from climate change, ecological vulnerability, human activities, and natural disasters have contributed to the increasing ESSDR.
Between 2000 and 2010, severe risk areas in WY accounted for 33%, substantial risk for 37%, and minimal risk for 15%. In contrast, from 2010 to 2020, the proportion of severe risk areas rose sharply to 64%, while minimal risk areas declined markedly to 4%. These changes indicate a significant intensification of water supply-demand conflicts over the past decade, driven by factors such as climate warming, glacier retreat, uneven water resource distribution, and the expansion of irrigated agriculture.
The proportion of severe-risk areas in SR remained nearly identical in both periods, at 56% and 57%, respectively. The proportion of substantial-risk areas also remained stable at approximately 40%, while minimal and minor risk areas together consistently accounted for less than 5%. These results highlight the persistent severity of soil erosion in Xinjiang, indicating that soil conservation services face high risk, with limited management effectiveness and comparatively slow ecosystem restoration progress.
During 2000–2010, the area under minimal CS risk accounted for 52%, while the area under severe risk was only 8%. By 2010–2020, the proportion of minimal risk decreased to 43%, and severe risk increased to 12%. Substantial and minor risk levels also showed slight increases. The stability of the functional area of carbon sink services is weakened, and the carbon storage capacity of ecosystems may be affected by vegetation degradation and land use change, and there is a trend of localized degradation.
Between 2000 and 2010, the proportion of minimal risk areas in FP was as high as 66%, while substantial risk areas accounted for 33%. However, from 2010 to 2020, the proportion of minimal risk areas declined sharply to 8%, whereas the proportion of minor risk areas surged to 86%, and severe risk areas increased slightly to 5%. Despite the modest rise in the proportion of very high-risk areas, the growth in the very low-risk areas indicates a stabilization of food system supply.
ESSDR bundle
Based on the self-organized feature mapping network analysis (Fig. 12), XUAR was classified into four types of risk bundles, namely: the B1 WY-SR-CS high-risk bundle, the B2 WY-SR high-risk bundle, the B3 integrated high-risk bundle, and the B4 integrated low-risk bundle. Among them, B2 has the widest distribution area, while B3 has the smallest distribution area.
a. Spatial distribution of ESSD risk bundles (mapping based on the ArcGIS10.2 software can be obtained from the following link, https://support.esri.com/en/download/2093); b. Mean value of risk for each ESSD risk bundle;.
B1 represents a high-risk bundle for WY, SR, and CS, primarily distributed in the Altay region, the northern slopes of the Tianshan Mountains, and the area north of the Tarim River-Yarkant River line, adjacent to oases at the edge of the Tarim Basin. These areas are characterized by dense populations, intensive agricultural and economic activities, and extensive arable land. The strong demand for natural resources driven by industrial and agricultural development has caused an imbalance between the supply and demand of ESs such as WY, SR, and CS. Between 2000 and 2010, the B1 cluster covered a relatively large and continuous area; however, from 2010 to 2020, its spatial extent significantly contracted and became more fragmented.
B2 represents a high-risk bundle for WY and SR, primarily located in fragmented desert areas characterized by prolonged drought and water scarcity. The harsh ecological conditions and limited human activity contribute to elevated WY and SR risks, while CS and FP risks remain comparatively low. Although B3 is generally stable, localized areas exhibit a bidirectional shift between B3 and B4 categories, indicating ecological pressure in B3 regions and suggesting that the ecosystem is undergoing dynamic succession.
B3 represents an integrated high-risk bundle, characterized by a scattered distribution primarily across the oasis regions surrounding the Tarim Basin and along the northern slopes of the Tianshan Mountains. The soil retention capacity in these areas is progressively deteriorating, driven largely by extensive land conversion for urban development and agriculture. Concurrently, intensified human activities have heightened demands for water resources, carbon emissions, and food production, thereby exacerbating the imbalance between ES supply and demand. From 2010 to 2020, the B3 exhibited a pronounced expansion, notably extending into ecological transition zones such as mountainous regions and oasis margins along the northern boundary. This area is marked by a complex overlay of ecological risk factors, highlighting its significance as a priority region for future ecological management and risk mitigation efforts.
B4 represents an integrated low-risk bundle, primarily distributed across the northern Altay and Tacheng regions, the northern and southern slopes of the Tien Shan mountain range, and the Ili River Valley. These areas are characterized by a favorable ecological environment, abundant water resources, lower intensity of land use, and enhanced ecosystem regulation capacity, resulting in significantly lower risk levels compared to other regions. From 2010 to 2020, the area classified as category B4 exhibited a gradual increase, indicating a partial recovery or stabilization of ecosystem service functions in certain regions.
Discussion
Comparison with related studies
This study develops an ecological risk identification framework grounded in the interplay between ES supply and demand, and examines the spatial distribution patterns of ecological risks caused by mismatches in ESSD in XUAR. Unlike previous research primarily centered on ecosystem service supply capacity65,66, this work integrates the demand dimension into the analysis, highlighting the critical role of supply-demand dynamics in shaping ecological risk evolution. While most existing studies concentrate on assessing risks linked to service degradation, they often overlook the structural imbalances emerging from the dynamic supply-demand relationship. For example he37 applies the Ecological Risk Index to assess ecological risk in Guizhou Province. In contrast, this study achieves a comprehensive identification of ecological risk arising from the synergistic imbalance of multiple ecosystem services by developing a supply-demand ratio alongside a supply-demand trend index to assess risk levels. Furthermore, it integrates the SOFM method to classify risk clusters effectively. This approach, grounded in the concept of “supply-demand coupling mismatch,” addresses a critical gap in current ecological risk assessments by emphasizing the supply-demand relationship. Notably, in arid and semi-arid regions, persistent spatial clustering of risks results from long-term disparities between high demand and limited supply of services such as WY and SR—phenomena systematically captured through our method. Consequently, this work not only broadens the framework for ecological risk identification through the lens of ecosystem service supply and demand but also offers novel theoretical insights and a robust methodological foundation for ecosystem service management and regulation in the Northwest Arid Region.
The study results indicate that between 2000 and 2020, the supply and demand of WY and SR exhibited a pattern characterized by an initial increase followed by a decline, whereas CS and FP demonstrated a sustained upward trend. Notably, there is a marked spatial mismatch in ecosystem service provision across the XUAR. The imbalance in WY and SR supply-demand primarily occurs in densely populated and desert regions, while the discrepancy for CS and FP is predominantly observed in densely inhabited areas. These findings align closely with previously reported spatiotemporal patterns of ecosystem services in the XUAR13,54,55. Risk assessment further identified WY and SR as the principal ecosystem service vulnerabilities, with high-risk zones concentrated in densely populated regions like the oasis belt of southern Xinjiang, consistent with regional water scarcity and escalating land degradation. In a comparative analysis with studies from other arid regions, Han67 explored the impact mechanisms behind the mismatch between the supply and demand of ES in such areas. The study highlighted that an imbalance in the supply and demand for water and soil conservation services is widespread in arid zones, resulting in a significant spatial concentration of ecological risks in these regions. Liu68 also highlighted a notable spatial correlation between the imbalance of supply and demand for ecological services and the elevated occurrence of ecological risks in Qinghai Province, particularly in regions experiencing severe climate change and human activity. These findings provide further evidence of similar supply-demand mismatches in Xinjiang, especially concerning key ecological services like water management, soil conservation, and carbon sequestration.
On the other hand, the implementation of ecological protection initiatives has significantly contributed to the reduction of ecological risks. Liu69 suggest that moderate human interventions, such as ecological restoration and sustainable land management practices, play a crucial role in mitigating ecological risks, particularly in areas providing essential ecological services like water resources and soil conservation. Since 2000, Xinjiang has implemented several ecological protection initiatives, such as the Three-North Shelter Forest Program and the Tarim River Comprehensive Management Project, which have contributed to the improvement of ecological service provision. However, the impact of these programs remains limited when compared to other arid regions, particularly in high-demand areas where supply has not yet fully satisfied the demand.
Ecological management strategies based on ESSDR bundles
Based on the findings of this study, the ESSD of XUAR was categorized into four distinct clusters. Between 2000 and 2020, the area of B1 experienced a contraction, with its distribution becoming increasingly fragmented. This suggests that while the risk of WY-SR-CS has been reduced, ecological vulnerability remains significant in certain regions. The observed changes may be attributed to several factors, including policy interventions, ecological restoration initiatives, and climate change. Notably, since 2008, Xinjiang has implemented direct financial and interest rate subsidies for efficient water-saving agricultural projects, which have helped mitigate the excessive resource consumption associated with agricultural activities. Furthermore, shifts in precipitation patterns due to climate change may influence the availability of water resources. Desertification poses a significant challenge in the B2 region, which is a focal point for Xinjiang’s “desertification control” policy due to its unique characteristics. Since the policy’s initiation, efforts have concentrated on soil conservation, vegetation restoration, and the prevention of soil erosion in desert areas. Measures such as the ‘Grain for Green’ program and the ‘Pasture for Green’ program have contributed to ecological improvement and partially mitigated desertification70. However, water scarcity, coupled with extreme weather events like droughts and the uneven distribution of water resources—exacerbated by global warming—continue to present substantial challenges for the B2 region. B3 demonstrates an increasing trend, likely driven by factors such as land-use changes, population growth, and shortcomings in regional policies. While the’land withdrawal and water reduction’ policy has yielded some positive outcomes, the ecological risk in B3 remains high due to delayed water resource management and inadequate land protection measures. The gradual expansion of the area in region B4 is closely linked to ecological protection policies in Xinjiang, particularly those aimed at converting farmland to forests and grasslands, along with enhanced water resource protection measures. Since 2000, the successful implementation of the Grain for Green policy has facilitated the restoration of natural forests, the conservation of grasslands, and the stabilization or restoration of ecosystem services. Additionally, the protection of water resources and the promotion of eco-economies, have significantly contributed to ecological stability in the region24. Based on these findings, the following targeted ecological protection and restoration strategies are proposed.
B1 represents a high-risk bundle for WY, SR and CS. This region has a concentrated population and will continue to see an increase in the intensity of human activity, facing high demands on water resources and carbon emissions. Previous research indicates that WY, CS, and SR exhibit notable trade-offs as well as synergistic interactions71. Therefore, these regions should be incorporated into the protection and restoration frameworks of key ecological functional zones, prioritizing restrictions on development intensity and the implementation of ecological restoration practices, including afforestation of farmland, conversion of pasture to grassland, and natural vegetation rehabilitation. Concurrently, a long-term ecological monitoring system needs to be established to continually evaluate critical ecological indicators—such as water resource capacity, vegetation dynamics, and carbon storage—and to strengthen early warning and adaptive response mechanisms.
B2 is a WY and SR high risk area with significant challenges in terms of water yield and soil retention functions. The area is at a critical juncture between ecological degradation and potential restoration and is a transitional environmentally sensitive area. To enhance its ecological resilience, priority should be given to strengthening soil and water conservation infrastructure, such as the construction of small reservoirs, slope detention systems and vegetated buffer strips to reduce soil erosion. In addition, emphasis should be placed on combining eco-agriculture with sustainable animal husbandry, promoting the transformation of traditional agriculture and animal husbandry into environmentally sustainable models, and curbing overgrazing and farmland degradation. Lastly, a differentiated land-use strategy should be implemented to optimize land allocation, encourage the appropriate expansion of ecological land use types and improve regional ecological carrying capacity.
B3 represents a critically high-risk zone characterized by rapid expansion between 2010 and 2020, accompanied by predominantly low ecological service functions. This bundle serves as the primary source of ongoing ecological degradation in the region. The associated risks are multifactorial, stemming from interlinked stressors such as water shortages, land degradation, and climate variability. Consequently, B3 should be prioritized for ecological management through stringent intervention measures, including ecological migration, reforestation of retired agricultural lands, and the establishment of ecological corridors. Additionally, promoting the substitution and transformation of green industries is essential to alleviate pressure on land and water resources, thereby preventing the spillover of high-risk conditions into adjacent areas. Furthermore, fostering active local community involvement and developing a multi-stakeholder governance model are crucial for enhancing the long-term effectiveness and sustainability of ecological restoration efforts.
B4 represents an integrated low-risk zone characterized by a robust ecosystem service status, with a relatively balanced and stable supply and demand across various ecosystem services. Serving as a crucial support belt within the regional ecological security framework, this area warrants prioritized conservation and controlled development. It is essential to prevent urban expansion from encroaching upon agricultural and ecological lands. Additionally, implementation of natural forest protection and restoration initiatives, enhancement of ecological management within local nature reserves, and moderate promotion of a tourism-driven eco-economy are recommended to maintain and strengthen the region’s ecological integrity.
Limitations and prospects
This research integrates both static and dynamic evolutionary trends of ESSD to assess the ecological risks of XUAR. It contributes to advancing research on the identification of ESSDRs in arid and semi-arid regions. However, several limitations persist.
The ecosystem is a multifaceted system that offers a diverse array of ES to human society, such as provisioning, regulating, supporting, and cultural services, all of which are vital for human survival and progress72. However, this research did not evaluate the ESSD of cultural services or their associated risks within the selected ESs. Future research should conduct a more detailed evaluation of ecosystem services to provide a deeper assessment of the region’s ecological risks. Furthermore, the supply and benefit area of ESs do not necessarily coincide, as ecosystem services that are not consumed locally may flow to neighboring demand areas. This could shift the location of ecological risks, a factor not considered in the current study. Therefore, future research should account for the flow of ESs to enhance the accuracy of regional risk identification.
Conclusion
Understanding the ESSDR is crucial for effectively managing regional ecosystems. This research evaluates the ecological threats in XUAR by analyzing the balance between the supply and demand of ESs. By examining patterns in ES supply and demand, along with their corresponding ESDRs, this research develop tailored strategies for ecological stewardship.
Between 2000 and 2020, the supply and demand of WY and SR in the XUAR region exhibited a pattern of initial increase followed by a decline, whereas CS and FP demonstrated a consistent upward trend. WY experienced a significant supply-demand imbalance, characterized by widespread and progressively intensifying deficits. Although SR generally displayed a surplus, numerous areas still faced deficits. CS showed notable supply-demand mismatches; however, the extent of deficits decreased progressively over the years. FP maintained a surplus condition across most regions throughout the period. WY and SR emerge as the primary ecological risks for XUAR, largely due to the region’s arid climate, low rainfall, and high evaporation rates.
Using the SOFM method, the ecological risks of XUAR were classified into four clusters. B2, which had the widest distribution, indicated that water scarcity and soil erosion have become the primary constraints on regional development in XUAR, while B3, with the smallest distribution, primarily in densely populated oasis areas, suggested that these regions are facing the risk of ecological overloading. Based on the risk characteristics of the four types of ESSDRBs, we propose tailored ecological management recommendations for each cluster.
This research presents a framework for evaluating ER by examining the ESSD. The results can inform the development of targeted ecological management policies for ER in XUAR, as well as ER assessment and management in other regions.
Data availability
The data presented in this study are available on request from the corresponding author. The data are not publicly available due to the nature of this research.
References
Comberti, C. et al. Ecosystem Services or Services To Ecosystems?? Valuing Cultivation and Reciprocal Relationships between Humans and Ecosystems?34p. 247–262 (Global Environmental Change-Human and Policy Dimensions, 2015).
Zhang, K. et al. Spatiotemporal variation and evolutionary analysis of the coupling coordination between urban social-economic development and ecological environments in the Yangtze river delta cities. Sustainable Cities Soc. 111, 105561 (2024).
Baró, F., Gómez-Baggethun, E. & Haase, D. Ecosystem service bundles along the urban-rural gradient: Insights for landscape planning and management. Ecosyst. Serv.24, 147–159 (2017).
Costanza, R. et al. Twenty years of ecosystem services: how Far have we come and how Far do we still need to go? Ecosyst. Serv. 28, 1–16 (2017).
Baste, I., Larigauderie, A., Watson, R. T. & Scheiner, S. M. The intergovernmental Science-Policy platform on biodiversity and ecosystem services. In Encyclopedia of Biodiversity (Third Edition) 214–235 (Academic, 2024).
Soergel, B. et al. A sustainable development pathway for climate action within the UN 2030 agenda. Nat. Clim. Change. 11 (8), 656–664 (2021).
Romañach, S. S., Pearlstine, L. G., DellaSala, D. A. & Goldstein, M. I. Forecasting ecological responses for wetland restoration planning in florida’s everglades. In Imperiled: the Encyclopedia of Conservation 371–380 (Elsevier, 2022).
Shamsipour, A. et al. Assessing and mapping urban ecological resilience using the loss-gain approach: A case study of tehran, Iran. Sustainable Cities Soc. 103, 105252 (2024).
Karlson, M. & Mörtberg, U. A spatial ecological assessment of fragmentation and disturbance effects of the Swedish road network. Landsc. Urban Plann.134, 53–65 (2015).
Gebru, A. B., Gebreyohannes, T. & Kahsay, G. H. Modelling climate change and aridity for climate impact studies in semi-arid regions: The case of Giba basin, Northern Ethiopia. Heliyon11(1), e41693 (2025).
Manshadi, Z. D. et al. Modeling urban growth effects on carrying capacity in arid and semi-arid regions using system dynamics. Ecol. Model.487, 110565 (2024).
He, X. et al. Human activities dominated terrestrial productivity increase over the past 22 years in typical arid and semiarid regions of Xinjiang, China. CATENA250, 108754 (2025).
Xiong, X. & Meng, W. Regionalization and optimization strategy of ecological management in Xinjiang, China based on supply-demand relationship and spatial flow of ecosystem services. Ying Yong Sheng Tai Xue Bao34(8), 2237–2248 (2023).
Kolarik, N. E. et al. A satellite-based monitoring system for quantifying surface water and mesic vegetation dynamics in a semi-arid region. Ecol. Ind. 147, 109965 (2023).
Stürck, J., Schulp, C. J. E. & Verburg, P. H. Spatio-temporal dynamics of regulating ecosystem services in Europe – The role of past and future land use change. Appl. Geogr. 63, 121–135 (2015).
Geijzendorffer, I. R., Martin-Lopez, B. & Roche, P. K. Improving the identification of mismatches in ecosystem services assessments. Ecol. Ind. 52, 320–331 (2015).
Calow, P. Ecological risk assessment: Risk for what?? How do we decide??. Ecotoxicol. Environ. Saf.40(1), 15–18 (1998).
Wang, C. et al. Assessing the groundwater loss risk in Beijing based on ecosystem service supply and demand and the influencing factors. Sci. Total Environ. 872, 162255 (2023).
MacDonald, A. J., Larsen, A. E. & Plantinga, A. J. Missing the People for the Trees: Identifying Coupled natural-human System Feedbacks Driving the Ecology of Lyme Disease56p. 354–364 (JOURNAL OF APPLIED ECOLOGY, 2019). 2.
Guo, J. et al. A framework of ecological security patterns in arid and semi-arid regions considering differences socioeconomic scenarios in ecological risk: Case of Loess Plateau, China. J. Environ. Manage.373, 123923 (2025).
Gao, B. et al. Landscape ecological risk assessment and influencing factors in ecological conservation area in Sichuan-Yunnan provinces, China. Ying Yong Sheng Tai Xue Bao32(5), 1603–1613 (2021).
Li, W., Kang, J. & Wang, Y. Integrating ecosystem services supply-demand balance into landscape ecological risk and its driving forces assessment in Southwest China. J. Clean. Prod.475, 143671 (2024).
Kang, P., Chen, W., Wang, E. & Mei Advancesin ecosystem service-based ecological risk assessment. Acta Ecol. Sin. 36 (5), 1192–1203 (2016).
Wang, B., Tang, H. & Xu, Y. Integrating ecosystem services and human well-being into management practices: Insights from a mountain-basin area, China. Ecosyst. Serv.27, 58–69 (2017).
Abson, D. J. & Termansen, M. Valuing ecosystem services in terms of ecological risks and returns. Conserv. Biol. 25 (2), 250–258 (2011).
Li, W., Kang, J. & Wang, Y. Exploring the interactions and driving factors among typical ecological risks based on ecosystem services: A case study in the Sichuan-Yunnan ecological barrier area. Ecol. Ind. 170, 113000 (2025).
He, G. et al. Ecological risk assessment and influencing factors in the Wuhan metropolitan area based on supply and demand bundles of ecosystem services. Yingyong Shengtai Xuebao. 35 (5), 1347–1358 (2024).
Zhu, R. et al. Non-linear responses and critical thresholds of human well-being to ecosystem services across land-use intensities in urbanizing areas. Environ. Impact Assess. Rev. 114, 107921 (2025).
Deacon, S. et al. Integrating ecosystem services into risk management decisions: case study with Spanish citrus and the insecticide Chlorpyrifos. Sci. Total Environ. 505, 732–739 (2015).
Luo, S. & Luo, Z. The equity and coupling coordination of ecosystem services and residents’ well-being in Jiangxi Province from the perspective of spatial justice. Sustain. Cities Soc.126, 106395 (2025).
Mace, G. M. et al. Towards a risk register for natural capital. J. Appl. Ecol. 52 (3), 641–653 (2015).
Chen, J. et al. Quantifying ecosystem services supply and demand shortfalls and mismatches for management optimisation. Sci. Total Environ. 650, 1426–1439 (2019).
Wang, Z. et al. Integrating ecosystem service supply and demand into ecological risk assessment: A comprehensive framework and case study. Landsc. Ecol.36(10), 2977–2995 (2021).
Xu, C. et al. Spatiotemporal changes of supply and demand risk of soil conservation services in Bailongjiang watershed, Gansu Province. Shengtaixue Zazhi. 40 (5), 1397–1408 (2021).
Wang, Z. et al. Spatio-temporal pattern of supply-demand risk of ecosystem services at regional scale: a case study of water yield service in Shaanxi Province. Acta Ecol. Sin. 40 (6), 1887–1900 (2020).
Meng, Q. et al. Spatio-temporal evolution of the supply and demand risk of ecosystem services in the Yihe river basin based on LUCC. Acta Ecol. Sin. 42 (5), 2033–2049 (2022).
He, X. & Yao, Y. Analysis of ecological risk based on supply and demand of ecosystem services in karst mountains. Res. Soil. Water Conserv. 27 (5), 202–212 (2020).
Zhu, Y. et al. Ecological risk identification and management based on ecosystem service supply and demand relationship in the Bailongjiang river watershed of Gansu Province. Scientia Geogr. Sinica. 43 (3), 423–433 (2023).
Maron, M. et al. Towards a threat assessment framework for ecosystem services. Trends Ecol. Evol.32(4), 240–248 (2017).
Boesing, A. L. et al. Ecosystem services at risk: Integrating spatiotemporal dynamics of supply and demand to promote long-term provision. One Earth3(6), 704–713 (2020).
Huang, Y. et al. Risk assessment and regulation between the supply and demand of ecological products: A comprehensive framework and case study. Ecol. Ind. 154, 110617 (2023).
Quintas-Soriano, C. et al. Integrating supply and demand in ecosystem service bundles characterization across Mediterranean transformed landscapes. Landsc. Ecol.34(7), 1619–1633 (2019).
Shen, J. et al. Understanding the Spatial relationships and drivers of ecosystem service supply-demand mismatches towards Spatially-targeted management of social-ecological system. J. Clean. Prod. 406, 136882 (2023).
Dittrich, A. et al. Integrating ecosystem service bundles and socio-environmental conditions - A National scale analysis from Germany. Ecosyst. Serv. 28, 273–282 (2017).
Kareiva, P. et al. Domesticated nature: Shaping landscapes and ecosystems for human welfare. Science316(5833), 1866–1869 (2007).
Raudsepp-Hearne, C., Peterson, G. D., Bennett, E. M. & NATIONAL ACADEMY OF SCIENCES OF THE UNITED STATES OF AMERICA. Ecosystem service bundles for analyzing tradeoffs in diverse landscapes. PROCEEDINGS OF THE, 107(11): pp. 5242–5247. (2010).
Zhang, T. et al. Evolution of ecosystem service Trade-offs and synergies in the Tuojiang river basin based on ecosystem service bundles. J. Ecol. Rural Environ. 40 (10), 1287–1300 (2024).
Huang, Y., Cao, Y. & Wu, J. Evaluating the Spatiotemporal dynamics of ecosystem service supply-demand risk from the perspective of service flow to support regional ecosystem management: A case study of Yangtze river delta urban agglomeration. J. Clean. Prod. 460, 142598 (2024).
Li, X. & Wu, C. Sensitivity assessment and simulation of ecosystem services in response to land use change in arid regions: empirical evidence from xinjiang, China. Ecol. Ind. 171, 113150 (2025).
Qin, J. et al. Assessment of ecosystem resilience in central Asia. J. Arid Environ. 195, 104625 (2021).
Li, J. et al. A multi-dimensional relationship assessment framework for water resources, social economy and eco-environment: A case study of china’s largest arid zone. Environ. Impact Assess. Rev. 102, 107221 (2023).
Yao, Y. et al. Impact of human driving factors for land use change on ecosystem service values in Xinjiang Wei autonomous region. Bull. Soil Water Conserv. 33 (5), 298–304 (2013).
Li, J., Xu, E. & Zhang, H. SPATIO - TEMPORAL PATTERN AND HOTSPOTS MIGRATION UNDER CORE DRIVING FORCE OF ECOSYSTEM SERVICES OF XINJIANG. Journal of China Agricultural Resources and Regional Planning, 40(5): pp. 9–20. (2019).
Wang, X. et al. Spatial-temporal changes and tradeoff/synergy relationship of ecosystem services in Xinjiang. Shengtaixue Zazhi. 39 (3), 990–1000 (2020).
Chen, W. et al. Spatiotemporal changes and driving factors of water yield service based on invest model in Xinjiang from 1990 to 2018. Geoscience 38 (3), 636–647 (2024).
Wu, G., Wang, H. & Wu, Q. Wind power development in the belt and road area of Xinjiang, China: Problems and solutions. Utilities Pol.64, 101024 (2020).
Adilai, W. et al. Spatio-temporal distribution and evolution trend of evapotranspiration in Xinjiang based on MOD16 data. Geographical Res. 36 (7), 1245–1256 (2017).
Xu, C. et al. A study on identification methods of ecological source area in Aksu area, Xinjiang Uygur autonomous region. Bull. Soil Water Conserv. 41 (4), 174–181188 (2021).
Chen, Y. et al. Identifying the Spatial relationships and drivers of ecosystem service supply–demand matching: A case of Yiluo river basin. Ecol. Ind. 163, 112122 (2024).
He, X. et al. Temporal and Spatial variation and prediction of regional carbon storage in Zhongyuan urban agglomeration. China Environ. Sci. 42 (6), 2965–2976 (2022).
Ma, Y. et al. Identification and management of priority regulation areas based on the supply–demand relationship of ecosystem services: A case study of the loess plateau. Ecol. Ind. 159, 111754 (2024).
Yu, Y. et al. Research on ecological compensation based on the supply and demand of ecosystem services in the Qinling-Daba mountains. Ecol. Ind. 154, 110687 (2023).
He, L. et al. Exploring the interrelations and driving factors among typical ecosystem services in the Yangtze river economic belt, China. J. Environ. Manage. 351, 119794 (2024).
Wu, J., Huang, Y. & Jiang, W. Spatial matching and value transfer assessment of ecosystem services supply and demand in urban agglomerations: A case study of the Guangdong-Hong Kong-Macao greater bay area in China. J. Clean. Prod.375, 134081 (2022).
Li, L. et al. The supply and demand of water-related ecosystem services in the Asian Water Tower and its downstream area. Sci. Total Environ.887, 164205 (2023).
Chen, F., Li, H. & Zhang, A. Ecological risk assessment based on terrestrial ecosystem services in China. Acta Geogr. Sin. 74 (3), 432–445 (2019).
Han, Y. et al. A carbon-centered framework for ecosystem service supply-demand analysis in arid china: insights for ecological zoning under dual carbon goals. J. Clean. Prod. 518, 145901 (2025).
Liu, Y. & Zhao, M. Linking ecosystem service supply and demand to landscape ecological risk for adaptive management: The Qinghai-Tibet Plateau case. Ecol. Ind.146, 109796 (2023).
Liu, X., Yu, D. & Li, X. Identifying ecological compensation standard and influencing factors based on ecosystem service externality. Ecol. Front. 45 (4), 1029–1041 (2025).
Li, Q. et al. A survey on policy of transforming grazing lands to pastures and its influential factors interviewed with herdsmen in Xinjiang Uygur autonomous region. Bull. Soil Water Conserv. 35 (6), 281–284 (2015).
Yang, R. et al. Interactions between ecosystem services and their causal relationships with driving factors: A case study of the Tarim river basin, China. Ecol. Ind. 169, 112810 (2024).
Díaz, S. et al. The IPBES conceptual Framework — connecting nature and people. Curr. Opin. Environ. Sustain. 14, 1–16 (2015).
Funding
This research was supported by the Third Xinjiang Scientific Expedition Program (Grant No. 2022xjkk1100).
Data Availability Statement: The data presented in this study are available on request from the corresponding author. The data are not publicly available due to the nature of this research.
Author information
Authors and Affiliations
Contributions
Conceptualization, methodology, software, formal analysis, writing—original draft: X.W.; funding acquisition, supervision: A.A. (Abudukeyimu Abulizi); investigation, formal analysis: L.Y.; investigation, formal analysis: J.W.; writing—review and editing: S.B.; writing—review and editing: S.T.; writing—review and editing: A.Y. (Amanzhuli Yerkenhazi); All authors have read and agreed to the published version of the manuscript.
Corresponding author
Ethics declarations
Competing interests
The authors declare no competing interests.
Additional information
Publisher’s note
Springer Nature remains neutral with regard to jurisdictional claims in published maps and institutional affiliations.
Rights and permissions
Open Access This article is licensed under a Creative Commons Attribution-NonCommercial-NoDerivatives 4.0 International License, which permits any non-commercial use, sharing, distribution and reproduction in any medium or format, as long as you give appropriate credit to the original author(s) and the source, provide a link to the Creative Commons licence, and indicate if you modified the licensed material. You do not have permission under this licence to share adapted material derived from this article or parts of it. The images or other third party material in this article are included in the article’s Creative Commons licence, unless indicated otherwise in a credit line to the material. If material is not included in the article’s Creative Commons licence and your intended use is not permitted by statutory regulation or exceeds the permitted use, you will need to obtain permission directly from the copyright holder. To view a copy of this licence, visit http://creativecommons.org/licenses/by-nc-nd/4.0/.
About this article
Cite this article
Wei, X., Abulizi, A., Yuan, L. et al. A study on ecological risk identification based on ecosystem service supply and demand in Xinjiang. Sci Rep 15, 28575 (2025). https://doi.org/10.1038/s41598-025-13026-y
Received:
Accepted:
Published:
Version of record:
DOI: https://doi.org/10.1038/s41598-025-13026-y














