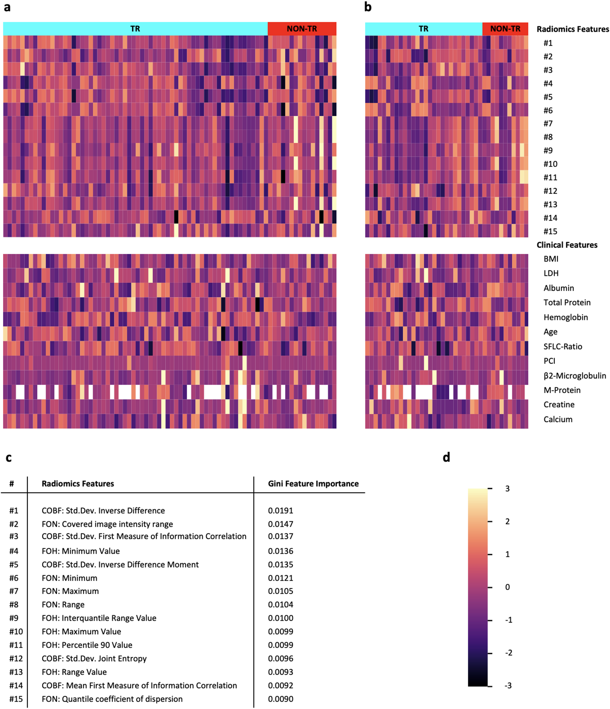
Fig. 4

Feature heatmap for the training and test set. Radiomic and clinical signatures of study subjects (given in columns) ordered by TR status in the training set (a) and test set (b). The 15 most important radiomics features are listed from top to bottom for the radiomics only model (I). The clinical features sex, therapy arm, cytogenetic aberration, and MHC complex are not included due to their categorial configuration. Clinical features with no information have been encoded white. (c) The 15 most important individual radiomics features are reported for the radiomics only model (I) by Gini feature importance calculations. (d) The color-coded z-score normalization of the clinical and radiomics features are given with standard deviations between − 3 and + 3.