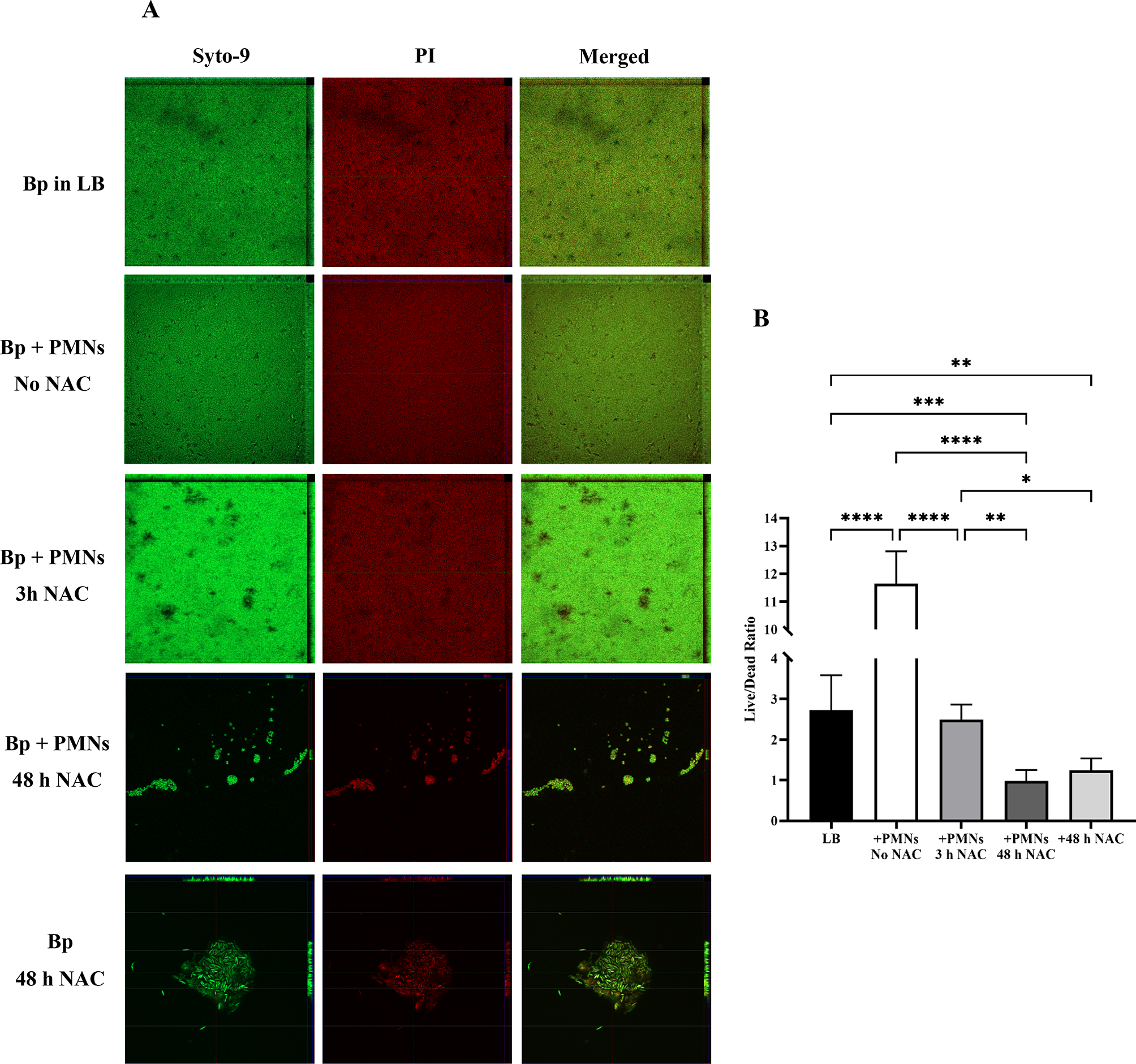
Fig. 7

Fluorescence images and live/dead ratio of B. pseudomallei biofilms co-cultivated with PMNs or grown alone under NAC treatment conditions. Top row: The images of the 48-h B. pseudomallei H777 biofilm of the control group in LB (LB). Second row: B. pseudomallei co-cultivated with PMNs at MOI 10 in cR/LB without NAC (+ PMNs, No NAC). Third row: B. pseudomallei co-cultivated with PMNs and 15 mM NAC for 3 h (+ PMNs, 3 h NAC). Fourth row: B. pseudomallei co-cultivated with PMNs and 15 mM NAC for 48 h (+ PMNs, 48 h NAC). Fifth row: B. pseudomallei grown alone. The biofilms were stained with Syto 9 (viable cells, green) and PI (dead cells, red) before observation under a Axio Observer 7 +Apotome 3. B. COMSTAT images analysis indicating the live/dead ratio. Data from 12 images was used in each analysis, which display as mean ± SD. Asterisks indicate statistical significance (* p < 0.1, ** p < 0.01, *** p < 0.001, **** p < 0.0001).