Abstract
Burkholderia pseudomallei, the cause of melioidosis, forms biofilms that facilitate survival, alter antimicrobial susceptibility and promote disease recurrence. Neutrophils contribute to bacterial eradication through phagocytosis, degranulation and neutrophil extracellular traps (NETs). However, NETs are demonstrably insufficient to eradicate B. pseudomallei. This study has revealed the ability of NET fragments containing DNA to elevate B. pseudomallei biofilm formation, as evidenced by crystal-violet staining and confocal microscopy. Further investigation demonstrated that 15 mM N-acetylcysteine (NAC), efficiently suppressed NETs stimulated by B. pseudomallei and effectively prevented B. pseudomallei from forming NET-associated biofilm in the presence of polymorphonuclear leukocytes. Remarkably, we demonstrated that NAC has antibacterial properties against five clinical B. pseudomallei isolates through kinetic growth monitoring for 24 h. Interestingly, 15 mM NAC inhibits NET production and improves neutrophil-mediated killing through phagocytosis and degranulation, considerably diminishing survival of B. pseudomallei. Our findings suggest that NAC, a multifaceted therapeutic agent, holds significant potential as an adjunctive treatment against B. pseudomallei infection. NAC not only inhibits NETs but also enhances neutrophil functionality and exhibits remarkable antibacterial activity against B. pseudomallei. These properties may contribute to more effective eradication of B. pseudomallei by reducing biofilm formation associated with NETs and improving overall neutrophil-mediated immune responses.
Similar content being viewed by others
Introduction
Burkholderia pseudomallei is a Gram-negative bacterium responsible for melioidosis, a potentially fatal infectious disease prevalent in Southeast Asia and Northern Australia. Reports of melioidosis cases are increasingly documented worldwide, with an estimated global burden of up to 165,000 cases and nearly 90,000 deaths annually1,2,3. Diabetes, which is becoming more prevalent worldwide, further elevates the risk of melioidosis and contributes significantly to its high mortality rate3,4. This disease is classified as a neglected tropical disease by the World Health Organization5. Despite the availability of well-established treatment protocols, limited access to healthcare and therapeutic resources in endemic areas remains a significant challenge to minimize the severity of disease, mortality rates and the emergence of antibiotic resistance. Consequently, novel therapeutic approaches, including the use of affordable repurposed agents, may be a promising strategy for managing melioidosis more effectively.
The virulence factors it produces and the intracellular nature of B. pseudomallei helps the pathogen to persist by manipulating the host’s immune responses3. Biofilms formed by B. pseudomallei impede antibiotic diffusion, consequently leading to antibiotic resistance6] , [7. Additionally, biofilm formation facilitates cellular pathogenesis in human lung epithelial cells and induces proinflammatory responses8. The biofilm-forming phenotype of B. pseudomallei has also been linked to the release of neutrophil extracellular traps (NETs), which contain substantial amounts of extracellular DNA (eDNA). This eDNA enables the pathogen to survive against neutrophil attack9. In addition, studies have shown that NETs failed to prevent B. pseudomallei dissemination in murine models10 and exhibited limited bactericidal activities. Instead, NETs contribute to biofilm formation, and support pathogen persistence, and exacerbate lung tissue damage, as observed in infections caused by Francisella tularemia11 and Pseudomonas aeruginosa12. Our previous study highlighted the crucial role of eDNA in initiating biofilm formation by B. pseudomallei13. However, the specific impact of DNA released from NETs on B. pseudomallei biofilm formation, which is associated with pathogen persistence, remains to be fully elucidated.
N-acetylcysteine (NAC) is a low cost, multifaceted therapeutic agent, exhibits minimal toxicity and has been approved for clinical applications for a number of clinical conditions by the US Food and Drug Administration. Beyond its roles as a mucolytic agent, detoxifying and hepatoprotective compound, anti-oxidant and anti-inflammatory agent, NAC has demonstrated notable antibacterial and antibiofilm activities. These effects have been observed against endodontic pathogens such as Actinomyces naeslundii, Lactobacillus salivarius, Streptococcus mutans, and Enterococcus faecalis14 as well as P. aeruginosa15,16 and respiratory pathogens including non-typeable Haemophilus influenzae, Moraxella catarrhalis and P. aeruginosa17. Pretreatment of neutrophils with NAC effectively blocked pyocyanin-induced NET release, resulting in the reduction of eDNA generated from NETs stimulated by P. aeruginosa18 and NETs stimulated by phorbol-12-myristate-13-acetate (PMA)19. In addition, NAC demonstrates significant antibacterial activity and has been shown to effectively inhibit biofilm formation and disrupt existing biofilms in a variety of bacterial infections, including those caused by respiratory pathogens20endodontic pathogens14 and P. aeruginosa15.
The formation of NETs is a well-known antibacterial activity. However, while B. pseudomallei is capable of inducing NET formation, this process does not prevent bacterial dissemination or inflammation, as observed in a murine infection model10. Despite the induction of NETs and the release of a substantial amount of eDNA, the mechanism fails to achieve pathogen eradication, suggesting a potential link between bacterial persistence and NET stimulation9. We hypothesize that eDNA derived from NETs may actually promote biofilm formation, as eDNA has previously been identified as a crucial component of the B. pseudomallei biofilm development13. To address this, our study aims to evaluate the impact of eDNA derived from NETosis on B. pseudomallei biofilm formation. Furthermore, we investigated the application of NAC during co-culture of B. pseudomallei with neutrophils to assess its impact on NET stimulation, NET-dependent biofilm development by B. pseudomallei, and neutrophil-mediated pathogen eradication.
Results
NETs enhance B. pseudomallei biofilm formation
The biofilm formation ability of B. pseudomallei H777, as determined by crystal-violet staining demonstrated that NETs significantly increased biofilm formation compared to fNETs, sPMN and untreated controls (p < 0.0001) (Fig. 1). These results indicate that NETs enhance the ability of B. pseudomallei to form biofilm.
NETs promoted Burkholderia pseudomallei biofilm formation. The formation of B. pseudomallei H777 biofilms increased significantly in the presence of NETs compared to the control, RPMI, sPMN and fNETs conditions. Biofilm development over 48 h was examined using crystal violet staining. The experiments were conducted with 8 replicates and repeated on three independent occasions. Data displayed as mean ± SD. Asterisks indicate statistical significance (****p < 0.0001).
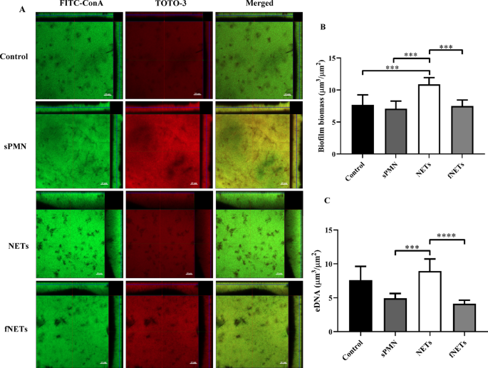
The CLSM images demonstrated that NETs significantly promoted the 48-h biofilm of B. pseudomallei H777 compared to the presence of sPMN and fNETs (Fig. 2). COMSTAT analysis revealed that the 48 h-biofilm biomass and eDNA content in the biofilm exposed to NETs were significantly higher than those of the controls and fNETs (*** p < 0.001, ****p < 0.0001). These findings revealed the influence of NETs that contain DNA in elevating the biofilm formation capacity of B. pseudomallei H777.
NETs enhanced both the biomass and eDNA of B. pseudomallei biofilms. A. CLSM images of the 48-h B. pseudomallei H777 biofilms grown statically on glass cover slips in the presence of sPMN, NETs and fNETs. The biofilms were stained with FITC-ConA (green) to label the biofilm matrix and TOTO-3 (red) to visualize eDNA. Images were captured using a Zeiss 800 CLSM microscope with a 63× objective lens. Scale bars represent 10 μm. B. and C. COMSTAT image analyses of biofilm biomass and eDNA content from the 48-h biofilms. Data was calculated from 12 images per analysis from 3 independent experiments. Graphs are presented as mean ± SD. Asterisks indicated statistical significance (***p < 0.001, ****p < 0.0001).
NAC reduced B. pseudomallei-induced NET formation
PMNs pretreated with 0.1, 1, 10 or 15 mM NAC for 5 min demonstrated the efficiency of NAC to prevent the formation of NETs stimulated by B. pseudomallei at MOI 10 (Fig. 3). Higher concentrations of NAC (20 and 50 mM) altered the morphology of neutrophils (data not shown). Therefore, 15 mM NAC was chosen for further investigations.
NAC inhibited NETs stimulated by B. pseudomallei. Neutrophils were pretreated with 0.1, 1, 10 or 15 mM NAC for 5 min prior to co-culture with B. pseudomallei at MOI 10 in the presence of NAC for 90 min. The images presented are representatives of duplicate samples from three independent experiments, captured after Giemsa staining using a light microscope. Black arrows denote B. pseudomallei and white arrows indicate NET formation.
Cell viability of PMNs and A549 cells treated with 15 mM NAC
The MTT assay demonstrated that PMNs and A549 cells treated with 15 mM NAC exhibited 90 and 87% viability, respectively compared to the untreated controls (Supplement Fig. 1), indicating that the treatment is within the acceptable range for cellular safety.
NAC prevented Burkholderia pseudomallei biofilm induced by PMNs
The biofilm formation of Burkholderia pseudomallei H777 co-cultivated with PMNs at MOI 10 exhibited a statistically significant increase compared to the control groups without PMNs (p < 0.0001) (Fig. 4). Furthermore, the presence of NAC during the initial 3 h of the co-cultured between B. pseudomallei and PMNs significantly reduced biofilm formation compared to the co-culture without NAC. Remarkably, hardly any biofilm was detected after 48 h of incubation of B. pseudomallei with PMNs and NAC. These findings indicate the impact of NAC on the biofilm formation of B. pseudomallei influenced by PMNs.
NAC inhibited B. pseudomallei biofilm formation when co-cultured with PMNs. The biofilm formation of B. pseudomallei H777 in the presence of PMNs at MOI 10, with or without 15 mM NAC during the initial 3 h and over a duration of 48 h, were quantitatively assessed through crystal-violet staining. Data displayed as mean ± SD. Asterisks indicate statistical significance (****p < 0.0001). Bp = B. pseudomallei LB = Luria-Bertani medium PMNs = polymorphonuclear cells cR = complete RPMI N = 15 mM NAC.
CLSM observations of B. pseudomallei biofilm promoted by PMNs and the inhibitory effect of NAC
To elucidate the role of PMNs in promoting the biofilm of B. pseudomallei and the inhibitory effect of NAC on this biofilm, experiments were conducted using bacteria alone in LB or cRPMI, co-cultivation of bacteria with PMNs without NAC, and co-cultivation with NAC for the first 3 h and throughout 48 h period. The CLSM images illustrated the greater thickness of B. pseudomallei H777 biofilm when co-cultivated with PMNs in comparison to the controls (Fig. 5A). Moreover, the biofilm of B. pseudomallei co-cultivated with PMNs in the presence of NAC for the initial 3 h exhibited a diminished biofilm thickness. Remarkably, the biofilm of B. pseudomallei H777 when co-cultivated with PMNs in the presence of NAC for 48 h was scarcely detected.
The analysis of the biofilm biomass and eDNA in the biofilms conducted via COMSTAT analyses emphasized the impact of PMNs in enhancing biofilm biomass (p < 0.0001) and eDNA (p < 0.01) in the B. pseudomallei biofilms compared to the untreated controls (Fig. 5B and C). Furthermore, the presence of NAC during the first 3 h resulted in a statistically significant reduction of biofilm (p < 0.001) and eDNA (p < 0.01). The continuous presence of NAC for 48 h during the interaction of B. pseudomallei and PMNs drastically diminished biofilm biomass (p < 0.0001) and eDNA (p < 0.0001) compared to the biofilm generated during co-cultivation without NAC. These findings emphasize that NAC exhibits a negative impact on the development of B. pseudomallei H777 biofilm in the presence of PMNs.
CLSM images of biofilms when B. pseudomallei was co-cultivated with PMNs in the presence of NAC. Top row: CLSM images of the 48-h B. pseudomallei H777 biofilm of the control group in LB (LB). Second row: incubated in complete RPMI followed by LB (cR/LB). Third row: co-cultivated with PMNs at MOI 10 in cR/LB without NAC (+ PMNs, No NAC). Fourth row: incubated with PMNs and 15 mM NAC for 3 h (+ PMNs, 3 h NAC). Fifth row: incubated with PMNs and 15 mM NAC for 48 h (+ PMNs, 48 h NAC). The biofilms were stained with FITC-ConA (biofilm, green) and TOTO-3 (eDNA, red) before observation under CLSM (630×). B. and C. COMSTAT images analysis indicating the 48 h-biofilm biomass and eDNA quantity. Data from 12 images was used in each analysis, which display as mean ± SD. Asterisks indicate statistical significance (**p < 0.01, ***p < 0.001, ****p < 0.0001).
The effect of NAC on B. pseudomallei growth
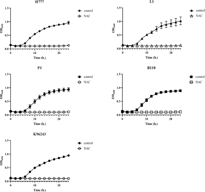
The presence of NAC has been demonstrated to obstruct biofilm development by B. pseudomallei, suggesting that NAC may impact the survival of the bacteria. Consequently, further investigations of the effect of NAC on growth of five clinical B. pseudomallei strains was monitored during incubation in LB broth containing 15 mM NAC for a duration of 24 h, in parallel with LB broth alone. The results revealed that 15 mM NAC significantly inhibited all B. pseudomallei growth (bacteriostatic) compared to the control, as monitored kinetically over 24 h at OD600 (Fig. 6).
Effect of NAC on the growth of B. pseudomallei H777, L1, P1, B110, and K96243. The presence of 15 mM NAC in LB culture of B. pseudomallei H777, L1, P1, B110, and K96243. The effect of NAC on bacterial growth was monitored at OD600 over a 24-h period. Points and denote the mean ± SD from eight replicates of three independent experiments.
The effect of NAC on the viability of B. pseudomallei biofilm cells
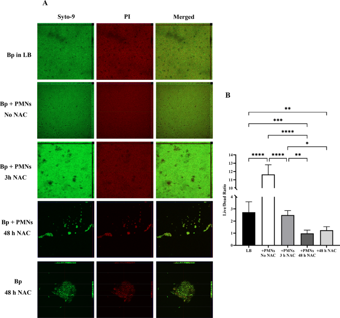
The elevated live/dead ratio observed in B. pseudomallei biofilm cells co-cultivated with PMNs emphasizes the impact of PMNs on biofilm cell viability (Fig. 7). Whereas treatment with 15 mM NAC for either 3–48 h significantly reduced the biofilm biomass and live/dead ratio of B. pseudomallei within the biofilm matrix compared to untreated controls. The observed decline in biofilm biomass and viability ratio highlights the inhibitory impact of NAC on B. pseudomallei growth.
Fluorescence images and live/dead ratio of B. pseudomallei biofilms co-cultivated with PMNs or grown alone under NAC treatment conditions. Top row: The images of the 48-h B. pseudomallei H777 biofilm of the control group in LB (LB). Second row: B. pseudomallei co-cultivated with PMNs at MOI 10 in cR/LB without NAC (+ PMNs, No NAC). Third row: B. pseudomallei co-cultivated with PMNs and 15 mM NAC for 3 h (+ PMNs, 3 h NAC). Fourth row: B. pseudomallei co-cultivated with PMNs and 15 mM NAC for 48 h (+ PMNs, 48 h NAC). Fifth row: B. pseudomallei grown alone. The biofilms were stained with Syto 9 (viable cells, green) and PI (dead cells, red) before observation under a Axio Observer 7 +Apotome 3. B. COMSTAT images analysis indicating the live/dead ratio. Data from 12 images was used in each analysis, which display as mean ± SD. Asterisks indicate statistical significance (* p < 0.1, ** p < 0.01, *** p < 0.001, **** p < 0.0001).
NAC improve the ability of neutrophil to eradicate B. pseudomallei
Further analysis of the co-cultivation of neutrophils and B. pseudomallei revealed a significantly higher survival rate of B. pseudomallei compared to the pathogen alone (Fig. 8). However, the addition of DNase I, which degraded eDNA from NETs, significantly reduced the pathogen survival compared to the untreated co-cultivation setup. The presence of both DNase I and cytochalasin D, which inhibits phagocytosis, also lowered the pathogen survival when compared to conditions without these agents. Interestingly, the presence of NAC in the system dramatically decreased B. pseudomallei survival in the presence of neutrophils. Taken together, these results provide important insights into the effects of NAC on B. pseudomallei survival in the presence of neutrophils.
Effect of NAC on B. pseudomallei survival in the presence of PMNs. The percentage survival of B. pseudomallei H777 cells when co-cultured with PMNs at 37 °C was assessed in the absence or presence of 1 unit/mL DNase (to degrade eDNA from NETs), 10 µg/mL cytochalasin D (to inhibit phagocytosis), both DNase and cytochalasin D, 15 mM NAC (to inhibit NETs and B. pseudomallei growth), along with untreated controls for 90 min. The percentage of surviving B. pseudomallei cells was calculated relative to the untreated controls. Results were obtained from three independent experiments, each done in triplicate (n = 9), expressed as mean ± SD. Asterisks indicated statistical significance (*p < 0.05, **p < 0.01, ****p < 0.0001).
Discussion
Our findings revealed the significant interplay between NET fragments containing DNA that enhanced B. pseudomallei biofilm biomass in the presence of PMNs, contributing to the persistence of the pathogen. The presence of NAC at 15 mM suppressed NETs stimulated by B. pseudomallei resulting in diminished B. pseudomallei biofilm when co-cultured with PMNs. Furthermore, 15 mM NAC also inhibited the growth of all five clinical B. pseudomallei isolates that we tested. In addition, 15 mM NAC not only inhibited NET formation but enhanced neutrophil-mediated killing against B. pseudomallei through phagocytosis and degranulation. These findings suggest an impact of 15 mM NAC on NET inhibition, thereby enhancing neutrophil function along with suppressing the growth and biofilm formation of B. pseudomallei. The empirical findings in this study provide new information demonstrating the considerably efficacy of NAC in lowering B. pseudomallei survival in the presence of neutrophils by preventing NET-associated effects.
The initial findings of this study revealed that NET fragments, in which the principal component is DNA21significantly enhance B. pseudomallei biofilm formation. This study broadly supports the work of other studies in this area by linking NETs with bacterial biofilm formation that is known to have detrimental effects on a variety of bacterial diseases. The DNA from NETs may be incorporated into biofilm matrix and provide the basis for biofilm development that protects the pathogen from further attack22. NETosis activated by type I interferon promoted P. aeruginosa biofilm development and contributed to its persistence in the infected lungs of a murine model12. Neutrophils facilitate the initial stages of biofilm formation by a small inoculum of P. aeruginosa, attributed to the incorporation of DNA into the biofilm structure23. Neutrophil recruitment in corneal infections led to NET formation resulting in confinement of P. aeruginosa but facilitating production of ocular biofilm by the pathogen that resisted antibiotics and neutrophil killing, advancing eye pathology24. Suggestions for the origin of eDNA in bacterial biofilms include bacteria itself, host tissue cells, NETs and phages that are critically involved with biofilm-associated infections25. Our new findings assist interpretation of our earlier observations, which showed that B. pseudomallei induced NETs with much eDNA to confine the pathogen but failed to eradicate it9. Perhaps the DNA from NET fragments boosted the biofilm formation ability of B. pseudomallei, thus shielding the pathogen from host immune mechanisms and antimicrobial agents. Further research is required to investigate and evaluate compounds capable of preventing NET formation, thereby mitigating their harmful impact on patients26. However, this outcome is contrary to a previous report which suggested that in vivo biofilm-associated infections with P. aeruginosa, eDNA from necrotic PMNs (not a result of NETosis) mainly accumulate outside the biofilms27.
Evidence from in vitro studies have revealed that NAC possesses potent antibacterial activity and effectively interferes with biofilm formation14,20. The antibacterial activity of 15 mM NAC on all five tested clinical B. pseudomallei are in line with the antimicrobial and antibiofilm activity of NAC against various Gram-negative and Gram-positive pathogens14,28 Stenotrophomonas maltophilia, Burkholderia cepacia complex, and P. aeruginosa29. The antibacterial activity of NAC may involve competitive inhibition of cysteine utilization or, alternatively, interaction with bacterial cell proteins through their sulfhydryl group (-SH) leading to irreversible damage of essential proteins for growth and metabolism and may cause detachment of the pathogen biofilm15.
The findings of this study indicate that 15 mM NAC, a concentration within the acceptable range for cellular safety, significantly inhibits B. pseudomallei growth and biofilm formation in the presence of PMNs. The application of NAC improved the direct antimicrobial functions of glibenclamide-treated diabetic individuals that experienced impaired neutrophil responses against B. pseudomallei30. NAC is a multifaced agent that can inhibit NET formation by modulating ROS levels in a time- and dose-dependent manner that can be applied in NET-associated diseases19. NAC was also shown to significantly decrease the production of extracellular polysaccharides and bacterial biofilm on solid surfaces31. Nebulized high-dose NAC affects bacterial growth and membrane vesicle release in respiratory pathogens like Haemophilus influenzae, Moraxella catarrhalis Streptococcus pneumoniae and P. aeruginosa, benefiting patients with airway bacterial infections17. In contrast, the interaction of NAC and serum transferrin was found to increase bacterial biofilm formation rather than inhibit it32.
Overall, our findings indicate that an encounter between B. pseudomallei and PMNs stimulates the formation of NETs, which release DNA which in turn enhances the biofilm formation by B. pseudomallei. However, the stimulation of NETs is insufficient to eradicate the pathogen. This is the first report to use NAC to treat PMNs to inhibit NETs and reduce biofilm formation of B. pseudomallei H777. NAC can reduce biofilm formation of B. pseudomallei H777 after co-cultivation with PMNs and can inhibit growth ability of B. pseudomallei H777, leading to inhibition of the biofilm adherence stage. Finally, the presence of NAC has the potential to mitigate the adverse effects of NETs while simultaneously inhibiting bacterial growth, making it a promising candidate for use as an adjunctive therapeutic agent for melioidosis. Additionally, this approach may offer a novel intervention for managing biofilm-associated chronic respiratory infections. However, further validation using in-vivo animal models and clinical studies is essential to confirm the efficacy and therapeutic applicability of NAC.
Methods
Bacterial growth conditions
Clinical B. pseudomallei strains H777, L1, P1 and K96243 were kindly provided by the Melioidosis Research Center, Khon Kaen University 13,33,34 and B11035 by Dr. Pawana Panomket, College of Medicine and Public Health, Ubon Ratchathani University.
Burkholderia pseudomallei H777, a clinical isolate from a melioidosis patient’s blood with biofilm-forming capability13,33 was chosen for biofilm formationinvestigation. The bacterium from frozen stock was cultivated on Ashdown’s agar at 37 °C for 48 h. A single colony was then grown in LB broth, shaken at 200 rpm at 37 °C for 18 h. The culture was then adjusted to an OD600 of 0.1 as a 2% inoculum in LB broth, with shaking at 200 rpm at 37 °C. A regression curve correlating CFU/mL with OD600 was established using the drop plate technique36 to determine bacterial cell number. The bacterial cells were harvested at log phase and washed with phosphate-buffer saline (PBS) pH 7.4 three times before adjustment to OD600 0.1 (approximately 1 × 107 CFU/mL) or 1 (approximately 1 × 108 CFU/mL) for further investigations.
To evaluate the impact of NAC on different B. pseudomallei strains, a 2% bacterial inoculum at an OD600 0.1 in LB was used as start inoculum.
Isolation of neutrophils
Neutrophils (polymorphonuclear leukocytes, or PMNs) were isolated from the fresh blood of healthy donors in accordance with previous established methodologies37. The whole blood was mixed with HetaSep solution (STEMCELL Technologies, UK) at a 5:1 ratio and subsequently incubated at 37 °C with 5% CO2 for 30 min. The nucleated cell phase was carefully layered onto Ficoll-Paque solution at a 1:1 ratio in a new 50 mL conical tube (GE Healthcare, UK) prior to centrifugation at 500 ×g for 30 min. The neutrophil pellet was resuspended in 1 mL RPMI-1640 complete media (cRPMI, RPMI media supplemented with 10% heat-inactivated fetal bovine serum (Gibco™)). The residual red blood cells were lysed utilizing 0.15 M NH4Cl, followed by centrifugation at 400 ×g for 3 min. The neutrophil pellet was resuspended in cRPMI before a sample was assessed by 0.4% Trypan blue dye staining (Sigma-Aldrich) and examination under a light microscope (CX-31, Olympus, Tokyo, Japan). Neutrophil preparations exhibiting viability exceeding 95% were used for subsequent investigations.
Induction and isolation of neutrophil extracellular traps (NETs)
To induce and isolate NETs, neutrophils (6 × 106 cells/well) in cRPMI in a 6-well plate (Nunclon™, Denmark) were stimulated with 100 nM phorbol 12-myristate 13-acetate (PMA) (Sigma-Aldrich, USA) at 37 °C with 5% CO2 for 90 min9. After NET stimulation with PMA, the neutrophils were carefully rinsed twice with RPMI without disturbing NETs on the well surface as previously described38. The released NETs and cell debris were harvested after adding 700 µl of fresh RPMI and centrifugation at 300 ×g 10 min at 4 °C. The supernatant containing NETs was carefully transferred to a fresh tube and a portion filtered through a 0.2 μm filter nylon paper38 to remove NET fragments containing DNA, referred to as filtered NETs (fNETs)38. The supernatant of unstimulated neutrophils was also processed in parallel as sPMN to provide a baseline measure of NET formation. All supernatants were quantified for DNA concentration at absorbance of 260 nm (A260) using a Nanodrop 2000 (Thermo Scientific, USA).
Assessment of the impact of NETs on Burkholderia pseudomallei biofilm
A suspension of 180 µl B. pseudomallei H777 in LB at OD600 of 1 was added into 8 replicate wells for each condition in a 96-well plate8,33 prior to the addition of 20 µl of LB (control), RPMI, sPMN, NETs, fNETs, 100 ng/mL salmon sperm DNA in Tris-HCl or Tris-HCl13followed by incubation for 3 h. The supernatant from each well was discarded and the wells were rinsed with 200 µl of sterile distilled water. Fresh LB medium (200 µl) was then added, and the plates were incubated for 21 h to allow bacterial biofilm formation. After this period, the LB medium was replaced, and incubation continued for another 24 h. At the end of the 48-h incubation, the biofilm in each well was fixed with 200 µl of 99% methanol for 15 min and air-dried at room temperature. The biofilm was stained with 200 µl of 2% crystal-violet for 5 min, and excess stain was removed with running tap water. After air-drying, the dye bound to the adherent biofilm was solubilized using 200 µl of 33% (v/v) glacial acetic acid, and absorbance was measured at 620 nm (A620) using Varioskan Flash Multimode Reader (Singapore) with SkanIt Software 2.4.3. The experiment was performed with three independent replicates.
Observation of Burkholderia pseudomallei biofilm formation using a confocal laser scanning microscope
To examine the impact of NETs on biofilm development of B. pseudomallei, 900 µl of a bacterial suspension at OD600 1 was added into in each well of the 24-well plate (Nunclon™, Denmark) containing 100 µl of sPMN, NETs or fNETs suspension. Two pieces of 12 mm round sterile glass coverslip attached to the lid of the 24-well plate were immersed into the suspension using the Amsterdam Active Attachment (AAA) model as previously described by Pakkulnan et al.13. Following a 3 h incubation period, the coverslips attached to the lid were immersed into fresh LB media in a new 24-well plate and incubated for an additional 21 h to facilitate biofilm formation. The coverslips were rinsed with sterile distilled water to remove any non-adhered bacterial cells and further submerged into fresh LB media and incubated for another 24 h. The 48-h biofilms formed on glass coverslips were washed three times with 1 mL of sterile PBS. To visualize the biofilm matrix and eDNA, each coverslip was stained with 50 µL of fluorescein isothiocyanate-concanavalin A (FITC-Con A; 50 µg/mL, Sigma, USA) to label extracellular polysaccharides, and with TOTO-3 (Thermo Fisher Scientific, USA) at a final concentration of 2.0 µM to stain eDNA within the biofilm matrix. The staining was carried out for 20 min. Thereafter, the biofilms were fixed with 2.5% glutaraldehyde for 3 h, followed by three washes with sterile PBS and air-dried at room temperature. The structure of the stained biofilms and the distribution of eDNA were visualized using a confocal laser scanning microscope observation (LSM 800, Carl Zeiss, Germany). The excitation/emission wavelengths were approximately 495/519 nm for FITC-ConA (green, biofilm) and 642/661 nm for TOTO-3 (red, eDNA). Biofilm and eDNA signal intensities were analyzed through z-stack image processing using Zen Blue software (version 2.1, Blue edition)13. Biomass of adherent cells and eDNA content were quantified using the COMSTAT program39.
To assess the impact of NETs stimulated by B. pseudomallei on the pathogen’s biofilm formation capability, a bacterial suspension at OD600 of 0.1 was co-cultured with 1 × 106 cells/mL PMNs in cRPMI media (MOI 10) for the first 3 h. Afterwards, the biofilm was allowed to form in fresh LB media to obtain the 48-h biofilm as described above.
Efficacy of NAC for inhibiting NETs induced by B. pseudomallei
To monitor the impact of NAC on NET formation stimulated by B. pseudomallei, neutrophils (1 × 106 cells/mL) in cRPMI were seeded into each well of a 24-well plate containing a 1% BSA pre-treated coverslip. Neutrophils were pretreated with 0.1, 1, 10 or 15 mM NAC at 37 °C with 5% CO2 for 5 min, in parallel with distilled water as an untreated control (no NAC). The NAC-pretreated neutrophils were then co-cultured with B. pseudomallei H777 (1 × 107 CFU/mL, MOI 10) and incubated at 37 °C with 5% CO2 for 90 min to stimulate NET formation. The culture plate was then centrifuged at 1,800 × g for 10 min at room temperature to allow the neutrophils and NETs to settle at the bottom of the culture plate. The supernatant was gently removed, and the samples adhering to the cover slips were subsequently fixed using 4% paraformaldehyde for 15 min at room temperature followed by two rinses with 500 µl of PBS. The coverslip was stained with Giemsa dye. NET formation was observed under a light microscope.
Viability of PMNs and A549 cells treated with 15 mM NAC
To evaluate the effects of 15 mM NAC on PMNs and human epithelial A549 cells, the 3-(4,5-dimethylthiazol-2-yl)-2,5-diphenyl-2 H-tetrazolium bromide (MTT) assay was performed as previously described40,41.
For PMNs viability assessment, 1 × 106 cells in 200 µl complete RPMI (cRPMI) were seeded into each well of 96-well plates. After incubation, the medium was removed and replaced with 200 µl of fresh RPMI containing 15 mM NAC in parallel with untreated controls and 0.5% Triton X-100. Cells were incubated at 37 °C, 5% CO2 atmosphere for 3 h. Subsequently, the plates were centrifuged at 500×g for 10 min. Wells were then washed twice with RPMI to reduce background interference caused by residual NAC interacting with MTT reagent.
For A549 cells viability assessment, 1 × 104 cells/well were seeded in 200 µl cRPMI and incubated for 18 h at 37 °C with 5% CO₂. The cells were subsequently treated with 15 mM NAC, alongside untreated controls and 0.5% Triton X-100 for 24 h under the same conditions.
Following treatment, the medium was carefully removed and replaced with 200 µl of MTT solution (0.5 mg/mL; Sigma). Plates were incubated for 3 h at 37 °C. The MTT solution was carefully discarded, and 200 µl of DMSO was added to each well to solubilize the formazan crystals. The plates were gently agitated for 5 min before the spectrophotometric absorbance of the samples was measured at 570 nm using a Varioskan Flash Multimode Reader. Cell viability was expressed as a percentage relative to untreated controls, based on data from eight replicates per condition across at least two independent experiments.
Effect of NAC on B. pseudomallei biofilm formation while co-cultured with PMNs
To determine the effect of NAC on B. pseudomallei biofilm formation during co-culture with neutrophils (PMNs), B. pseudomallei H777 was incubated with PMNs (1 × 106 cells/mL) at MOI 10 in a 96-well plate (eight replicates) using cRPMI medium with or without 15 mM NAC during the initial 3 h of biofilm development. Subsequently, the co-cultures were further incubated an additional 21 h and 24 h in LB medium, with or without NAC, to promote biofilm development. Controls conditions, in which B. pseudomallei and PMNs were cultured independently in each medium, were also conducted in parallel. After 48 h, the B. pseudomallei biofilms were quantified by crystal-violet staining.
The 48-h biofilms of B. pseudomallei were further characterized under the following five conditions; B. pseudomallei cultured in LB alone, B. pseudomallei cultured in cRPMI for 3 h followed by LB, B. pseudomallei co-cultured with PMNs without NAC or with NAC treatment during the first 3 h or continuous exposure to NAC for 48 h. Biofilm structures under these conditions were visualized by CLSM.
To further elucidate the antibacterial effects of NAC on B. pseudomallei biofilm formation, bacterial viability within the biofilm matrix was assessed using a live/dead staining approach. Biofilms were rinsed three with sterile PBS prior to staining with SYTO 9 (3.34µM/mL) (Invitrogen, Thermo Fisher Scientific, USA) (483Ex/500Emnm) to label viable cells, and propidium iodide (PI) (5 µg/mL) (305Ex/617Em) to identify non-viable cells. Fluorescence biofilm images were acquired using a Axio Observer 7 + Apotome 3 (Carl Zeiss, Germany). The staining intensity was analyzed via z-stack reconstruction using Zen Blue software and COMSTAT program. The live/dead cell ratio was calculated from 6 representative images obtained from two independent experiments.
Assessing the impact of NAC on Burkholderia pseudomallei growth
To monitor the effect of NAC on the growth of B. pseudomallei, inocula of 5 B. pseudomallei clinical strains (H777, L1, P1, B110, and K96243) were adjusted to OD600 0.1 in LB broth before being supplemented with a final concentration of 15 mM NAC. The mixtures were seeded into 96-well plates in eight replicates for each strain, in parallel with untreated control wells. The plates were incubated at 37 °C and bacterial growth was evaluated by measuring absorbance at OD600 every 2 h over a 24-h period using a Varioskan microplate reader with SkanIt Software. The experiments were performed in eight replicates of three independent experiments.
Investigation of the effect of NAC on neutrophil-mediated killing
To investigate the effect of NAC on neutrophil-mediated killing of B. pseudomallei, 500 µl of neutrophils (1 × 106 cells/mL) were seeded into the wells of a 24-well plate. Prior to the addition of bacteria, the neutrophils were treated with 1 unit/mL DNase I for 15 min to degrade eDNA from NET formation, or 10 µg/mL cytochalasin D for 30 min to prevent phagocytosis, or a combination of both agents, and 15 mM NAC for 5 min to prevent NET formation in parallel with untreated neutrophils. Then, B. pseudomallei H777 at MOI 10 was added to each well, followed by incubation at 37 °C for 90 min. The effects of treatment agents on B. pseudomallei survival were evaluated. Bacterial survival in each well was quantified through 10-fold serial dilutions using a drop plate method onto LB agar. Plates were incubated at 37 °C for 24 h, and the percentage of bacterial cells surviving was calculated relative to survival of control B. pseudomallei cells.
Statistical analysis
All experiments were carried out in triplicate (at least three independent experiments) unless otherwise indicated. The results were plotted using the GraphPad Prism 10 (GraphPad Software Inc., San Diego, CA). Data was analyzed for statistical significance using one-way ANOVAs. Statistically significant differences were considered at * p < 0.05, ** p < 0.01, *** p < 0.001, and **** p < 0.0001.
Data availability
The datasets used and/or analyzed during the current study available from the corresponding author on reasonable request.
References
Currie, B. J. Melioidosis and Burkholderia pseudomallei: progress in epidemiology, diagnosis, treatment and vaccination. Curr. Opin. Infect. Dis. 35, 517–523. https://doi.org/10.1097/QCO.0000000000000869 (2022).
Gassiep, I., Armstrong, M. & Norton, R. Human melioidosis. Clin. Microbiol. Rev. 33 https://doi.org/10.1128/CMR.00006-19 (2020).
Wiersinga, W. J. et al. Melioidosis. Nat. Rev. Dis. Primers. 4, 17107. https://doi.org/10.1038/nrdp.2017.107 (2018).
Birnie, E., Biemond, J. J. & Wiersinga, W. J. Drivers of melioidosis endemicity: epidemiological transition, zoonosis, and climate change. Curr. Opin. Infect. Dis. 35, 196–204. https://doi.org/10.1097/QCO.0000000000000827 (2022).
Savelkoel, J., Dance, D. A. B., Currie, B. J., Limmathurotsakul, D. & Wiersinga, W. J. A call to action: time to recognise melioidosis as a neglected tropical disease. Lancet Infect. Dis. 22, e176–e182. https://doi.org/10.1016/S1473-3099(21)00394-7 (2022).
Pibalpakdee, P., Wongratanacheewin, S., Taweechaisupapong, S. & Niumsup, P. R. Diffusion and activity of antibiotics against Burkholderia Pseudomallei biofilms. Int. J. Antimicrob. Agents. 39, 356–359. https://doi.org/10.1016/j.ijantimicag.2011.12.010 (2012).
Sawasdidoln, C. et al. Growing Burkholderia Pseudomallei in biofilm stimulating conditions significantly induces antimicrobial resistance. PLoS One. 5, e9196 (2010).
Kunyanee, C. et al. Burkholderia Pseudomallei biofilm promotes adhesion, internalization and stimulates Proinflammatory cytokines in human epithelial A549 cells. PLoS One. 11, e0160741. https://doi.org/10.1371/journal.pone.0160741 (2016).
Khamwong, M., Phanthanawiboon, S., Salao, K. & Chareonsudjai, S. Burkholderia Pseudomallei biofilm phenotypes confined but surviving in neutrophil extracellular traps of varying appearance. Front. Immunol. 13, 926788. https://doi.org/10.3389/fimmu.2022.926788 (2022).
de Jong, H. K. et al. Neutrophil extracellular traps in the host defense against sepsis induced by Burkholderia Pseudomallei (melioidosis). Intensive Care Med. Exp. 2 https://doi.org/10.1186/s40635-014-0021-2 (2014).
Pulavendran, S. et al. Production of neutrophil extracellular traps contributes to the pathogenesis of Francisella tularemia. Front. Immunol. 11, 679. https://doi.org/10.3389/fimmu.2020.00679 (2020).
Pylaeva, E. et al. Detrimental effect of type I IFNs during acute lung infection with Pseudomonas aeruginosa is mediated through the stimulation of neutrophil NETosis. Front. Immunol. 10, 2190. https://doi.org/10.3389/fimmu.2019.02190 (2019).
Pakkulnan, R. et al. Extracellular DNA facilitates bacterial adhesion during Burkholderia Pseudomallei biofilm formation. PLoS One. 14, e0213288. https://doi.org/10.1371/journal.pone.0213288 (2019).
Moon, J. H. et al. Antibacterial effects of N-acetylcysteine against endodontic pathogens. J. Microbiol. 54, 322–329 (2016).
Zhao, T. & Liu, Y. N-acetylcysteine inhibit biofilms produced by Pseudomonas aeruginosa. BMC Microbiol. 10 https://doi.org/10.1186/1471-2180-10-140 (2010).
Valzano, F. et al. Activity of N-Acetylcysteine alone and in combination with colistin against Pseudomonas aeruginosa biofilms and transcriptomic response to N-Acetylcysteine exposure. Microbiol. Spectr. 10, e01006–01022. https://doi.org/10.1128/spectrum.01006-22 (2022).
Volgers, C. et al. Effects of N-acetyl-L-cysteine on the membrane vesicle release and growth of respiratory pathogens. FEMS Microbiol. Lett. 364 https://doi.org/10.1093/femsle/fnx087 (2017).
Rada, B. et al. Pyocyanin-enhanced neutrophil extracellular trap formation requires the NADPH oxidase. PLoS One. 8, e54205 (2013).
Zawrotniak, M., Kozik, A. & Rapala-Kozik, M. Selected mucolytic, anti-inflammatory and cardiovascular drugs change the ability of neutrophils to form extracellular traps (NETs). Acta Biochim. Pol. 62, 465–473. https://doi.org/10.18388/abp.2015_1055 (2015).
Blasi, F. et al. The effect of N-acetylcysteine on biofilms: implications for the treatment of respiratory tract infections. Respir Med. 117, 190–197. https://doi.org/10.1016/j.rmed.2016.06.015 (2016).
Brinkmann, V. et al. Neutrophil extracellular traps kill bacteria. Science 303, 1532–1535. https://doi.org/10.1126/science.1092385 (2004).
Hasler, P., Giaglis, S. & Hahn, S. Neutrophil extracellular traps in health and disease. Swiss Med. Wkly. 146, w14352. https://doi.org/10.4414/smw.2016.14352 (2016).
Parks, Q. M. et al. Neutrophil enhancement of Pseudomonas aeruginosa biofilm development: human F-actin and DNA as targets for therapy. J. Med. Microbiol. 58, 492–502. https://doi.org/10.1099/jmm.0.005728-0 (2009).
Thanabalasuriar, A. et al. Neutrophil Extracellular Traps Confine Pseudomonas aeruginosa Ocular Biofilms and Restrict Brain Invasion. Cell Host Microbe 25, 526–536 e524, (2019). https://doi.org/10.1016/j.chom.2019.02.007
Campoccia, D., Montanaro, L. & Arciola, C. R. Tracing the origins of extracellular DNA in bacterial biofilms: story of death and predation to community benefit. Biofouling 37, 1022–1039. https://doi.org/10.1080/08927014.2021.2002987 (2021).
Mutua, V. & Gershwin, L. J. A review of neutrophil extracellular traps (NETs) in disease: potential Anti-NETs therapeutics. Clin. Rev. Allergy Immunol. 61, 194–211. https://doi.org/10.1007/s12016-020-08804-7 (2021).
Alhede, M. et al. The origin of extracellular DNA in bacterial biofilm infections in vivo. Pathog Dis. 78 https://doi.org/10.1093/femspd/ftaa018 (2020).
Parry, M. F. & Neu, H. C. Effect of N-acetylcysteine on antibiotic activity and bacterial growth in vitro. J. Clin. Microbiol. 5, 58–61. https://doi.org/10.1128/jcm.5.1.58-61.1977 (1977).
Pollini, S. Vitro activity of N-acetylcysteine against Stenotrophomonas maltophilia and Burkholderia Cepacia complex grown in planktonic phase and biofilm. PLoS One. 13, e0203941. https://doi.org/10.1371/journal.pone.0203941 (2018).
Kewcharoenwong, C. et al. Glibenclamide impairs responses of neutrophils against Burkholderia Pseudomallei by reduction of intracellular glutathione. Sci. Rep. 6, 34794. https://doi.org/10.1038/srep34794 (2016).
Olofsson, A. C., Hermansson, M. & Elwing, H. N-acetyl-L-cysteine affects growth, extracellular polysaccharide production, and bacterial biofilm formation on solid surfaces. Appl. Environ. Microbiol. 69, 4814–4822. https://doi.org/10.1128/AEM.69.8.4814-4822.2003 (2003).
Yin, S. et al. The interaction of N-acetylcysteine and serum transferrin promotes bacterial biofilm formation. Cell. Physiol. Biochem. 45, 1399–1409 (2018).
Taweechaisupapong, S. et al. Virulence of Burkholderia Pseudomallei does not correlate with biofilm formation. Microb. Pathog. 39, 77–85 (2005).
Thonglao, N. et al. Chitosan biological molecule improves bactericidal competence of Ceftazidime against Burkholderia Pseudomallei biofilms. Int. J. Biol. Macromol. 201, 676–685. https://doi.org/10.1016/j.ijbiomac.2022.01.053 (2022).
Panomket, P., Panya, M., Nilsakul, J., Pongtarinsiri, P. & Boonsam, K. Vitro antimicrobial susceptibility patterns of Burkholderia Pseudomallei in Northeastern Thailand. J. Health Syst. Res. 11, 540–550 (2017).
Herigstad, B., Hamilton, M. & Heersink, J. How to optimize the drop plate method for enumerating bacteria. J. Microbiol. Methods. 44, 121–129 (2001).
Chokesuwattanaskul, S., Phelan, M. M., Edwards, S. W. & Wright, H. L. A robust intracellular metabolite extraction protocol for human neutrophil metabolic profiling. PLoS One. 13, e0209270 (2018).
Dömer, D., Walther, T., Möller, S., Behnen, M. & Laskay, T. Neutrophil extracellular traps activate Proinflammatory functions of human neutrophils. Front. Immunol. 12, 636954 (2021).
Heydorn, A. et al. Quantification of biofilm structures by the novel computer program COMSTAT. Microbiol. (Reading). (Pt 10), 146. https://doi.org/10.1099/00221287-146-10-2395 (2000).
Mosmann, T. Rapid colorimetric assay for cellular growth and survival: application to proliferation and cytotoxicity assays. J. Immunol. Methods. 65, 55–63 (1983).
Wongkaewkhiaw, S. et al. D-LL-31 enhances biofilm-eradicating effect of currently used antibiotics for chronic rhinosinusitis and its Immunomodulatory activity on human lung epithelial cells. PLoS One. 15, e0243315. https://doi.org/10.1371/journal.pone.0243315 (2020).
Acknowledgements
We would like to acknowledge Prof. David Blair for editing the manuscript via the Publication Clinic of Khon Kaen University, Thailand. The authors acknowledge Rushmore Precision Co., Ltd., Thailand, for providing access to the Axio Observer 7 microscope equipped with Apotome 3 (Carl Zeiss, Germany), for fluorescence imaging in this study.
Funding
This research was supported by the Fundamental Fund of Khon Kaen University (Grant No. 200582). Wongsakon Sainglers was supported by a scholarship from Faculty of Medicine, Khon Kaen University.
Author information
Authors and Affiliations
Contributions
W.S.: Conceptualization, Investigation, Interpretation, Writing-original draft, Writing-review and editing, Funding acquisition. M.K.: Writing-review and editing. S.C.: Conceptualization, Interpretation, Writing-original draft, Writing-review and editing, Funding acquisition, Supervision. All authors reviewed and approved the manuscript.
Corresponding author
Ethics declarations
Competing interests
The authors declare no competing interests.
Ethical approval
This study was approved by the Khon Kaen University Ethics Committee for Human Research (HE651392). All methods were carried out in accordance with relevant guidelines and regulations. Heparinized blood was obtained from healthy donors at the Blood Bank, Srinagarind Hospital, Faculty of Medicine, Khon Kaen University, Thailand.
Additional information
Publisher’s note
Springer Nature remains neutral with regard to jurisdictional claims in published maps and institutional affiliations.
Supplementary Information
Below is the link to the electronic supplementary material.
Rights and permissions
Open Access This article is licensed under a Creative Commons Attribution-NonCommercial-NoDerivatives 4.0 International License, which permits any non-commercial use, sharing, distribution and reproduction in any medium or format, as long as you give appropriate credit to the original author(s) and the source, provide a link to the Creative Commons licence, and indicate if you modified the licensed material. You do not have permission under this licence to share adapted material derived from this article or parts of it. The images or other third party material in this article are included in the article’s Creative Commons licence, unless indicated otherwise in a credit line to the material. If material is not included in the article’s Creative Commons licence and your intended use is not permitted by statutory regulation or exceeds the permitted use, you will need to obtain permission directly from the copyright holder. To view a copy of this licence, visit http://creativecommons.org/licenses/by-nc-nd/4.0/.
About this article
Cite this article
Sainglers, W., Khamwong, M. & Chareonsudjai, S. N-acetylcysteine inhibits NETs, exhibits antibacterial and antibiofilm properties and enhances neutrophil function against Burkholderia pseudomallei. Sci Rep 15, 29943 (2025). https://doi.org/10.1038/s41598-025-13506-1
Received:
Accepted:
Published:
Version of record:
DOI: https://doi.org/10.1038/s41598-025-13506-1










