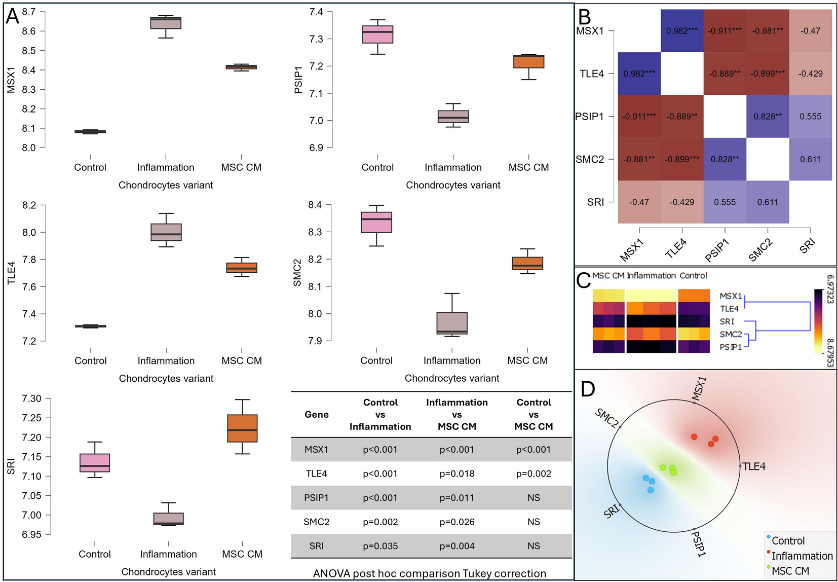
Fig. 4

Analysis of selected genes as potential OA markers. The expression levels of selected SRI, SMC2, PSIP1, TLE4, and MSX1 genes were analyzed using the GSE239343 dataset in the Control (chondrocytes), Inflammation (chondrocytes cultured in a mix of serum-free DMEM and 1% penicillin/streptomycin with 25 ng/mL TNF), MSC CM (chondrocytes cultured in a mix of serum-free DMEM and 1% penicillin/streptomycin with 25 ng/mL TNF and treated with 50 µg/mL of conditioned medium from adipose tissue-derived mesenchymal stem cells). Data were calculated using ANOVA with Tukey post hoc correction and visualized using JASP software (A). The Pearson correlation matrix was calculated and visualized using JASP software. The color intensity and presented value represent correlation efficiency whereas *p < 0.05, **p < 0.005, and ***p < 0.001 denote the statistical significance of the correlation (B). Hierarchical clustering analysis and hierarchical dendrogram were calculated and visualized using Orange data mining software (C). 2D depiction of mRNA expression level ability of data discrimination using Radial data visualization algorithm RadViz and SRI, SMC2, PSIP1, TLE4, and MSX1 genes mRNA expression as attributes, calculated and visualized using Orange data mining software (D).