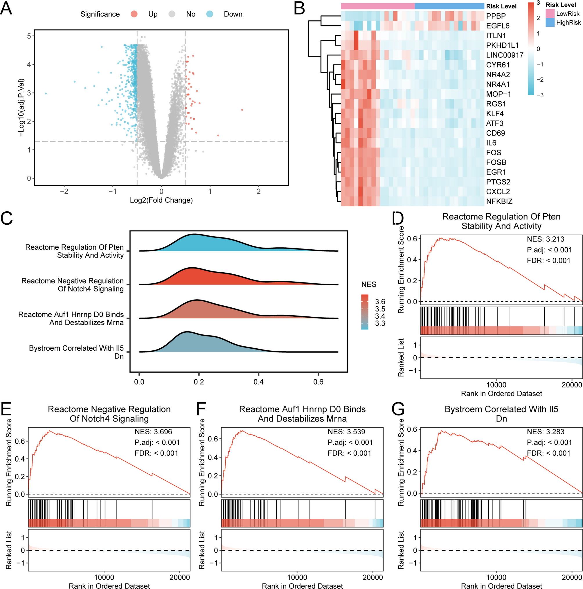
Fig. 12

Differential gene expression analysis and GSEA for risk groups. (A, B) Volcano map (A) and heat map (B) of differentially expressed genes analysis between HighRisk group and LowRisk group in dataset GSE135917. (C) GSEA of dataset GSE135917 showed 4 biological functions in mountain map. (D–G) GSEA showed that dataset GSE135917 was significantly enriched in Reactome Regulation Of Pten Stability And Activity (D). Reactome Negative Regulation Of Notch4 Signaling (E), Reactome Auf1 Hnrnp D0 Binds And Destabilizes Mrna (F), Bystroem Correlated With Il5 Dn (G). OSA Obstructive Sleep Apnea, GSEA Gene Set Enrichment Analysis. Blue represents the high risk (HighRisk) group and pink represents the low risk (LowRisk) group. In the mountain plot, the color represents the NES value, the more red the color is, the greater the NES value, and the more blue the color is, the smaller the NES value. In the heat map, red represents high expression and blue represents low expression. The screening criteria of gene set enrichment analysis (GSEA) were adj. p < 0.05 and FDR value (q value) < 0.25, and the adj. p correction method was Benjamini-Hochberg (BH).