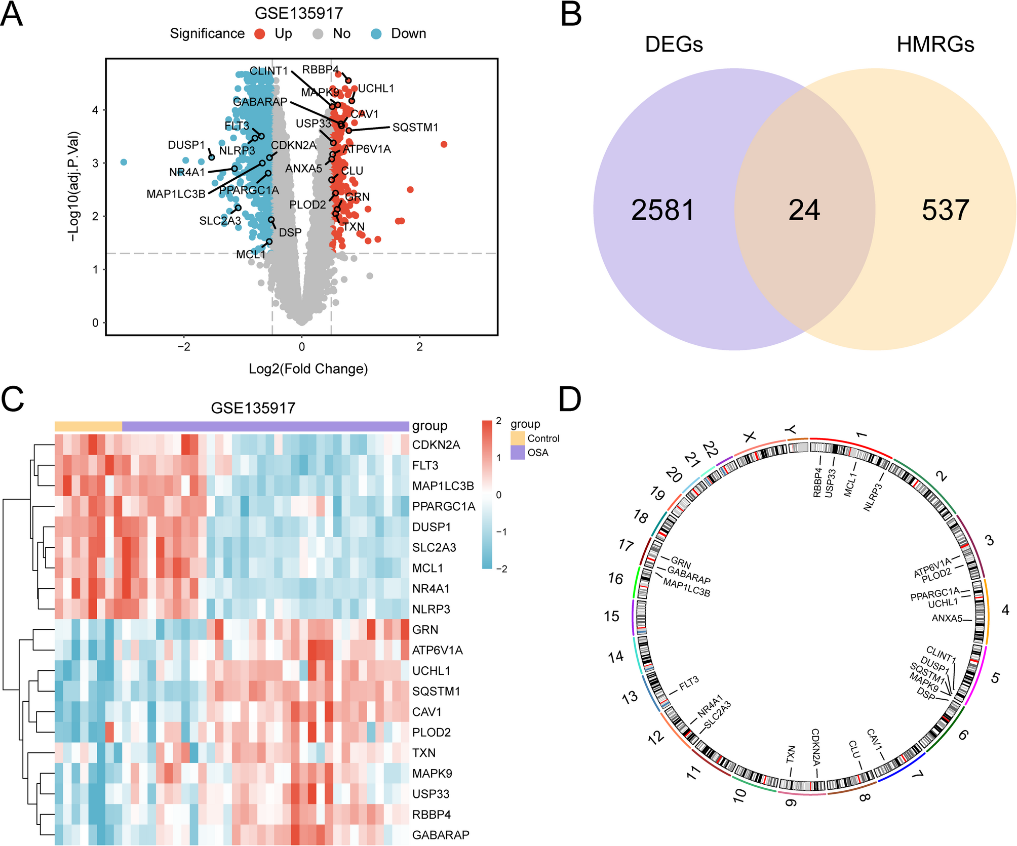
Fig. 3

Differential gene expression analysis. (A) Volcano plot of differentially expressed genes analysis between OSA group and Control group in dataset GSE135917. (B) DEGs and HMRGs Venn diagram in dataset GSE135917. (C) Heat map of HMRDEGs in dataset GSE135917. (D) Chromosomal mapping of HMRDEGs. Purple is the OSA group and yellow is the Control group. In the heat map, red represents high expression and blue represents low expression. OSA Obstructive Sleep Apnea, DEGs Differentially Expressed Genes, HMRGs Hypoxia and Mitophagy-Related Genes, HMRDEGs Hypoxia and Mitophagy-Related Differentially Expressed Genes.