Fig. 2
From: Bovine lactoferrin drives cell cycle arrest and alters the transcriptomic profile of NSCLC cells

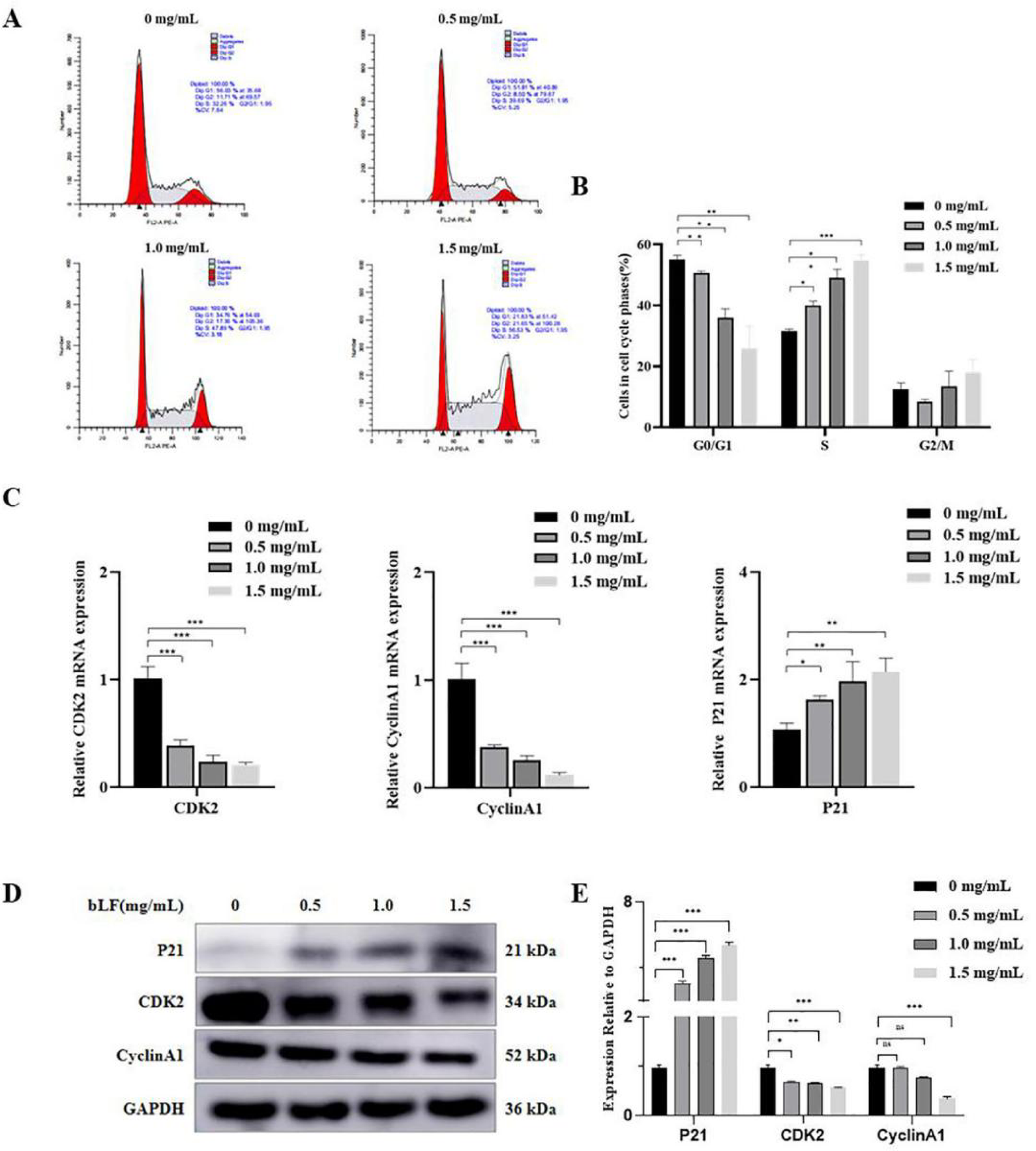
Effects of bLF on cell cycle in A549 cells. (A, B) A549 cell cycle distribution was detected using flow cytometry after treated with different concentrations of bLF. (C) RT-qPCR to detect the expression levels of cycle-related genes (CDK2, P21 and CyclinA1). (D) Western blot to detect the expression levels of cycle-related proteins (CDK2, P21 and CyclinA1). (E) Quantitative analysis of the cell cycle-associated proteins. *p < 0.05, **p < 0.01 and ***p < 0.001.