Fig. 5
From: Comprehensive analysis of the PLXNA3 gene on prognosis and immune characteristics in breast cancer

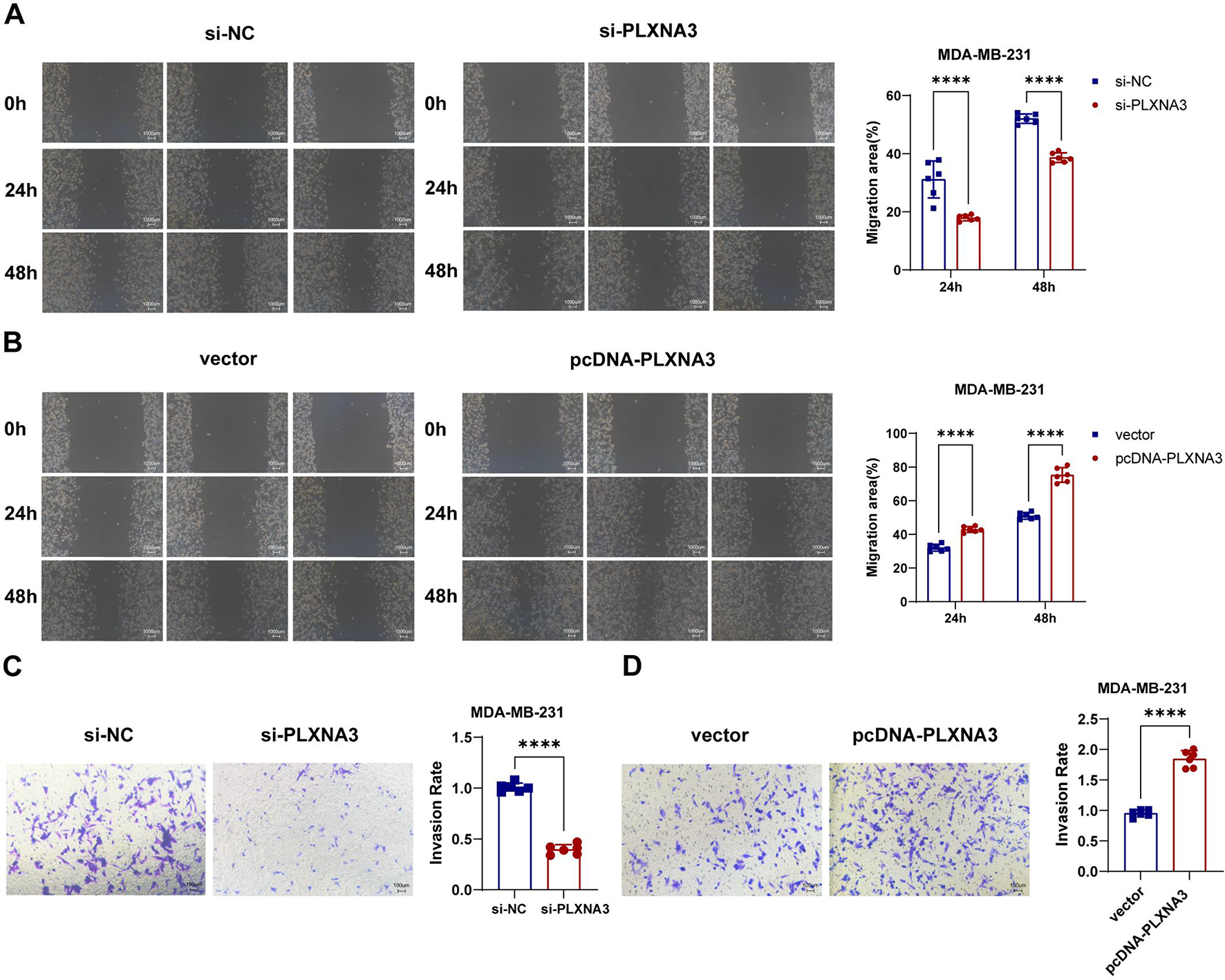
The effect of PLXNA3 on the invasion and metastasis of breast cancer cells. (A-B) Cell scratch assay detecting migration ability in MDA-MB-231 cells. (C-D) Transwell test detecting migration ability in MDA-MB-231 cells. ∗ P < 0.05; ∗∗P < 0.01; and ∗∗∗P < 0.001. Data are the mean ± SEM of at least three independent experiments.