Fig. 8
From: Severity-specific immune landscape of COVID-19 revealed by single-cell sequencing

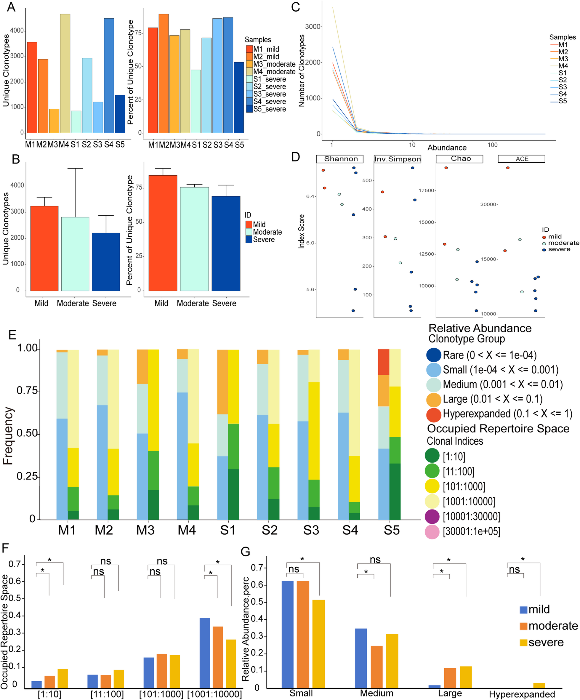
Comparative analysis of BCR differences related to the severity of COVID-19. (A) Analysis of the number of BCR clonotypes in samples of three severity levels; the left panel shows the total number of clonotypes per sample and the left panel shows the total number of clonotypes per sample and the right panel shows the number of clonal species. (B) BCR clonotype diversity was analyzed by Shannon, inverse Simpson, Chao, and ACE indices, where dots indicate different severity. (C) Heat map indicating the overlapping similarity of BCR clonotypes among individuals of different severity.