Correction to: Scientific Reports https://doi.org/10.1038/srep09995, published online 28 April 2015
The original Article contains errors. Due to an error during figure assembly, the left two panels in Figure 6G are partially overlapping with the images in Figure 4B. In addition, all images in Figure 6G were selected from cell migration assays instead of representing cell invasion.
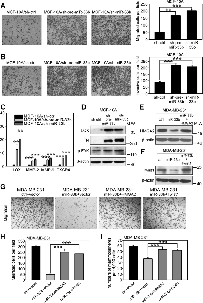
The images in Figure 6G have been replaced and the corrected Figure is shown below as Figure 1.
(A,B) Transwell migration (A) and Matrigel-coated Transwell invasion (B) analyses revealed that knockdown of miR-33b promoted the migration and invasion of MCF-10A cells in vitro. (C) qRT-PCR analysis revealed that the knockdown of miR-33b upregulated the mRNA expression of the metastasis-related genes LOX, MMP-2, MMP-9 and CXCR4 in MCF-10A cells. (D) Western blot analysis of metastasis-related proteins LOX, FN and p-FAK. These proteins were upregulated after miR-33b knockdown in MCF-10A cells. (E,F) Western blot analysis of the re-expression of HMGA2 and Twist1 in MDA-MB-231/miR-33b cells. The full-length blots were presented in the Supplementary Figure 11. (G) Migration assays with the indicated MDA-MB-231 cells transfected with miRNA-resistant expression constructs. Control represents the scrambled miRNA used for miR-33b overexpression and vector represents the empty vector used for HMGA2 and Twist1 re-expression. (H) Quantification of migration assays with the indicated MDA-MB-231 cells transfected with miRNA-resistant expression constructs in (G). (I) Quantification of mammosphere formation assays with the indicated MDA-MB-231 cells transfected with miRNA-resistant expression constructs. Scale bars, 100 μm. Data represent mean ± s.d. **: P < 0.01, ***: P < 0.001.
In the Methods section under the subheading ‘Animal studies’ the sentence:
For tail vein metastasis, 5 × 105 4T1 cells or 1 × 106 MDA-MB-231 cells were injected into the tail veins of six-week-old female BALB/C mice or nude mice (n = 4–5 per group).
Now reads:
For tail vein metastasis, 5 × 105 4T1 cells or 1 × 106 MDA-MB-231 cells were injected into the tail veins of six-week-old female BALB/C mice or male and female nude mice (n = 4–5 per group).
Author information
Authors and Affiliations
Corresponding author
Rights and permissions
Open Access This article is licensed under a Creative Commons Attribution 4.0 International License, which permits use, sharing, adaptation, distribution and reproduction in any medium or format, as long as you give appropriate credit to the original author(s) and the source, provide a link to the Creative Commons licence, and indicate if changes were made. The images or other third party material in this article are included in the article’s Creative Commons licence, unless indicated otherwise in a credit line to the material. If material is not included in the article’s Creative Commons licence and your intended use is not permitted by statutory regulation or exceeds the permitted use, you will need to obtain permission directly from the copyright holder. To view a copy of this licence, visit http://creativecommons.org/licenses/by/4.0/.
About this article
Cite this article
Lin, Y., Liu, A.Y., Fan, C. et al. Author Correction: MicroRNA-33b inhibits breast cancer metastasis by targeting HMGA2, SALL4 and Twist1. Sci Rep 15, 32063 (2025). https://doi.org/10.1038/s41598-025-14334-z
Published:
Version of record:
DOI: https://doi.org/10.1038/s41598-025-14334-z
