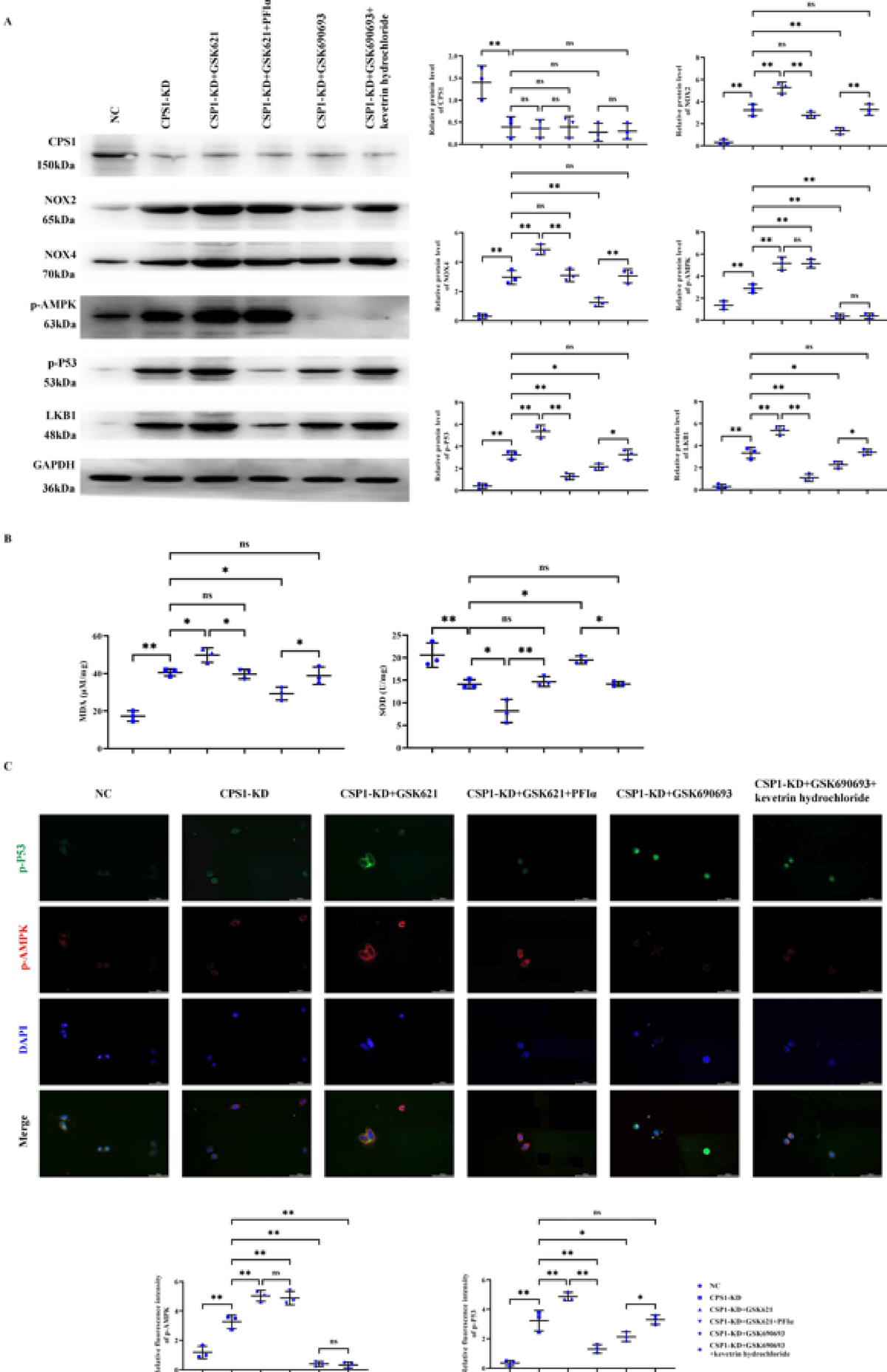
Fig. 2

CPS1 knockdown induces oxidative stress through ammonia accumulation and activates the AMPK/P53/LKB1 pathway. (A): Western blot was used to detect the expressions of CPS1, NOX2, NOX4, p-AMPK, p-P53, and LKB1 in the NC group, the CPS1-KD group, the CPS1-KD + GSK621 group, the CPS1-KD + GSK621 + PFIα group, the CPS1-KD + GSK690693 group, and the CPS1-KD + GSK690693 + Kevetrin Hydrochloride group; (B): ELISA detected the intracellular levels of MDA and SOD; (C): Results from cell climbing assay are shown, with green fluorescence representing p-P53 and red fluorescence representing p-AMPK. Data are expressed as mean ± standard deviation. N = 3, P < 0.05 is considered statistically significant. nsP > 0.05; *P < 0.05; **P < 0.01.